ORIGINAL RESEARCH article
Front. Microbiol.
Sec. Microbial Symbioses
Repeated Aedes albopictus Bites Reshape Gut Microbiota and Repattern Inflammatory Readouts in a Murine Colitis Model
Provisionally accepted- 1Uppsala University, Uppsala, Sweden
- 2Guizhou Medical University, Guiyang, China
Select one of your emails
You have multiple emails registered with Frontiers:
Notify me on publication
Please enter your email address:
If you already have an account, please login
You don't have a Frontiers account ? You can register here
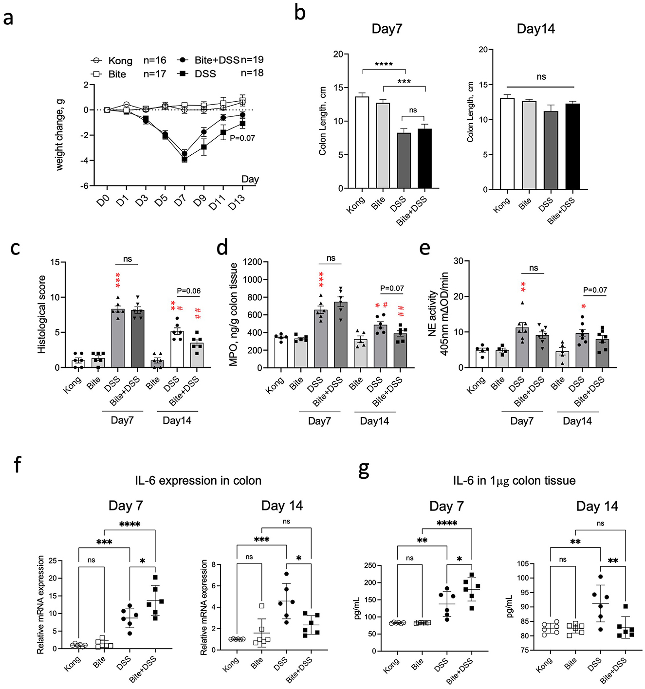
The gut microbiota represents a stable and dynamic symbiotic community that maintains host health and shapes immune homeostasis. Environmental exposures can disturb this symbiosis, yet the impact of repeated vector biting on host microbial communities has not been explored. Here, we investigated how repeated Aedes albopictus mosquito bites influence gut microbiota composition and stability in a murine model of dextran sulfate sodium (DSS)–induced colitis. Mice were repeatedly exposed to mosquito bites over several weeks prior to DSS treatment, and fecal microbiota were profiled using 16S rRNA sequencing at baseline, during inflammation (day 7), and recovery (day 14). Mosquito biting acted as a "press disturbance," increasing microbial richness and community dispersion at baseline compared to unbitten controls. During DSS challenge, mosquito-exposed mice exhibited distinct microbial trajectories relative to DSS-only mice, including altered relative abundance of taxa such as Lactobacillus. These microbiota shifts were associated with changes in host inflammatory readouts, including elevated IL-6 during induction and partial normalization by day 14, as well as modest hematological adjustments. Our findings demonstrate that repeated vector exposure can reshape the gut microbiota, modulating the stability and composition of this core host symbiosis under inflammatory stress. These results highlight the sensitivity of symbiotic microbial communities to ecological perturbations and suggest that vector–host interactions may represent an underappreciated factor influencing host– microbe partnerships.
Keywords: Aedes Albopictus bites, Press disturbance, Gut Microbiota, Colitis, Reshape
Received: 09 Sep 2025; Accepted: 31 Oct 2025.
Copyright: © 2025 Li, Kuang, Shan and Wu. This is an open-access article distributed under the terms of the Creative Commons Attribution License (CC BY). The use, distribution or reproduction in other forums is permitted, provided the original author(s) or licensor are credited and that the original publication in this journal is cited, in accordance with accepted academic practice. No use, distribution or reproduction is permitted which does not comply with these terms.
* Correspondence: Zhiqiang  Li, zhiqiang.li@imbim.uu.se
Disclaimer: All claims expressed in this article are solely those of the authors and do not necessarily represent those of their affiliated organizations, or those of the publisher, the editors and the reviewers. Any product that may be evaluated in this article or claim that may be made by its manufacturer is not guaranteed or endorsed by the publisher.
