ORIGINAL RESEARCH article
Front. Microbiol.
Sec. Microorganisms in Vertebrate Digestive Systems
This article is part of the Research TopicMicrobiome and its Roles in Disease Diagnosis and Treatment: Pathogen Resistance Spectrum, Metabolism, Risk Model, and Vaccine DesignView all 4 articles
Gut Microbiota Metabolites and Key Target Molecules in Allergic Rhinitis: A Multi-Omics Study of Gut-Nose Axis Regulation via the Inflammation-Metabolism Network
Provisionally accepted- 1Chengdu University of Traditional Chinese Medicine, Chengdu, China
 - 2Hospital of Chengdu University of Traditional Chinese Medicine, Chengdu, China
 
Select one of your emails
You have multiple emails registered with Frontiers:
Notify me on publication
Please enter your email address:
If you already have an account, please login
You don't have a Frontiers account ? You can register here
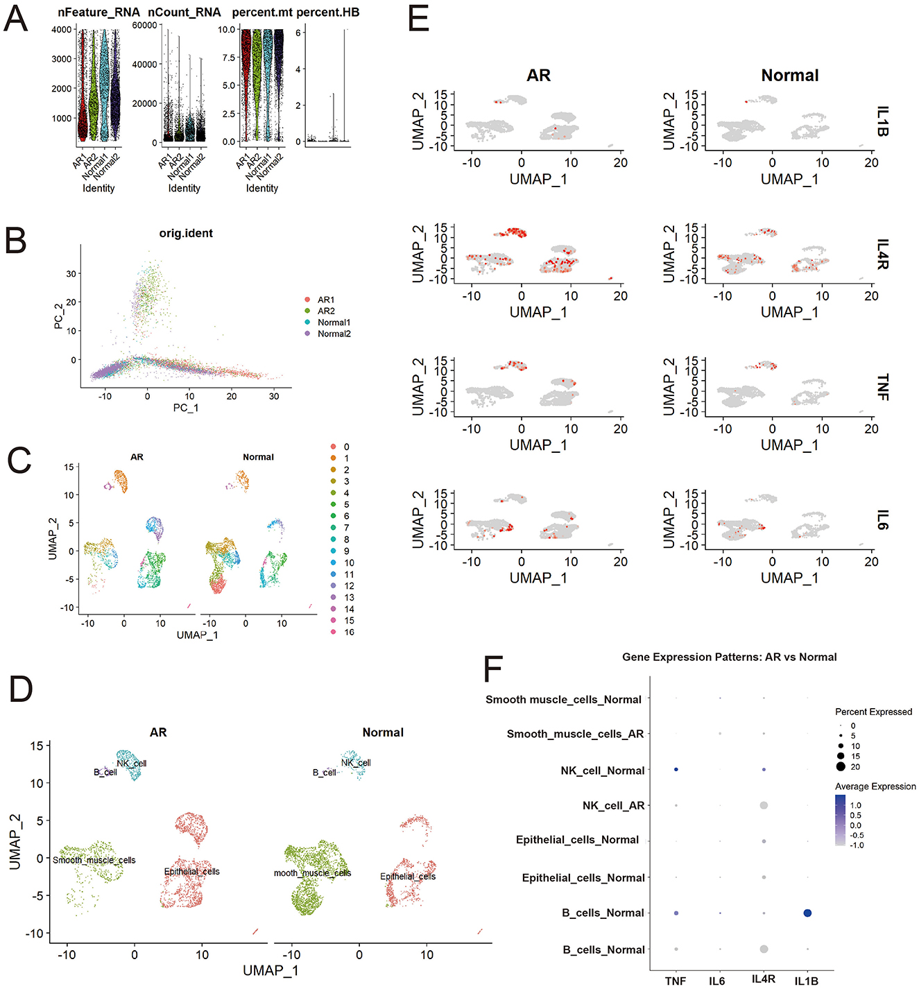
Allergic rhinitis (AR) is an immune-mediated disorder with a steadily rising global prevalence. While emerging evidence suggests that gut microbiota and their metabolites can influence AR through immunoregulatory mechanisms, the specific molecular networks and key targets involved in this "gut-nasal axis" remain poorly defined. This study aims to explore potential associations between gut microbiota-derived metabolites and AR at a multi-level molecular network level, and to identify potential therapeutic targets for further investigation.Through an integrative multi-omics analysis of databases including gutMGene and GeneCards, we identified 20 overlapping genes associated with both AR and gut microbiota metabolites. This analysis suggested a significant genetic association between AR and core inflammatory mediators such as IL6, TNF, IL1B, and IL4R. Summary-data-based Mendelian randomization (SMR) analysis indicated that genetic variation, DNA methylation, and gene expression regulation within the interleukin gene family are closely associated with AR. Furthermore, single-cell analysis revealed distinct expression patterns of these core genes in the AR nasal mucosa. Upstream analysis highlighted a close relationship between AR and specific microbiota-derived metabolites, notably indole-3-propionic acid and succinate. Through target prediction and molecular docking, MPO and PTGDR2 were identified as potential key targets, while Fevipiprant and Zileuton were proposed as potential candidate drugs.This study provides an initial systematic exploration of the "gut-nasal" metabolic axis in AR, offering novel perspectives on the potential molecular links underlying the disease. The identified targets and candidate drugs provide a valuable list of candidates for developing novel therapeutic strategies and warrant further experimental validation for potential clinical translation.
Keywords: gut microbiota-derived metabolites, allergic rhinitis, core genes, target prediction, Gut-Nasal Metabolic Axis
Received: 10 Sep 2025; Accepted: 03 Nov 2025.
Copyright: © 2025 Zhang, Zhao, Yu, Zeng, Sun, Wu, Guo, Lin, Liu and Xie. This is an open-access article distributed under the terms of the Creative Commons Attribution License (CC BY). The use, distribution or reproduction in other forums is permitted, provided the original author(s) or licensor are credited and that the original publication in this journal is cited, in accordance with accepted academic practice. No use, distribution or reproduction is permitted which does not comply with these terms.
* Correspondence: Hui  Xie, wangxie-ctu@163.com
Disclaimer: All claims expressed in this article are solely those of the authors and do not necessarily represent those of their affiliated organizations, or those of the publisher, the editors and the reviewers. Any product that may be evaluated in this article or claim that may be made by its manufacturer is not guaranteed or endorsed by the publisher.
