ORIGINAL RESEARCH article
Front. Microbiol.
Sec. Microorganisms in Vertebrate Digestive Systems
This article is part of the Research TopicNew and advanced mechanistic insights into the influences of the infant gut microbiota on human health and disease, Volume IIView all 9 articles
Disruption of the Gut Bile Acid–Microbiota Axis Precedes Severe Bronchopulmonary Dysplasia in Preterm Infants
Provisionally accepted- Second Affiliated Hospital of Jilin University, Changchun, China
Select one of your emails
You have multiple emails registered with Frontiers:
Notify me on publication
Please enter your email address:
If you already have an account, please login
You don't have a Frontiers account ? You can register here
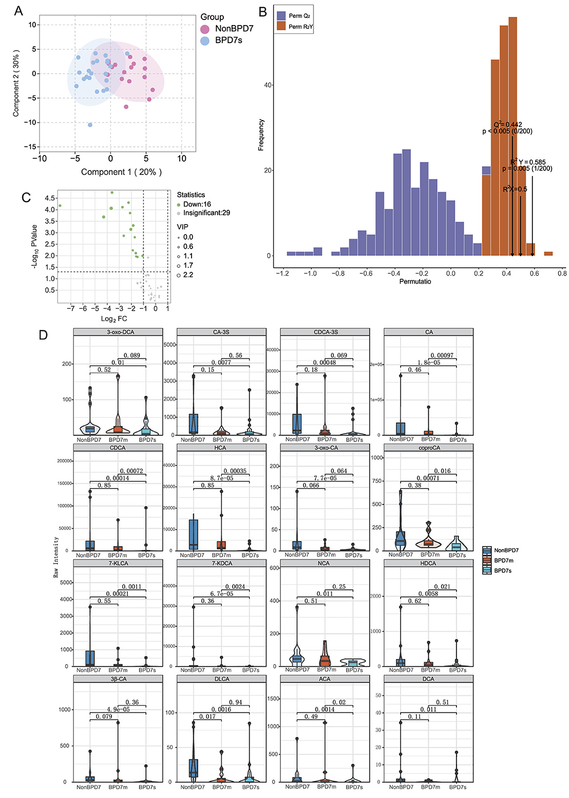
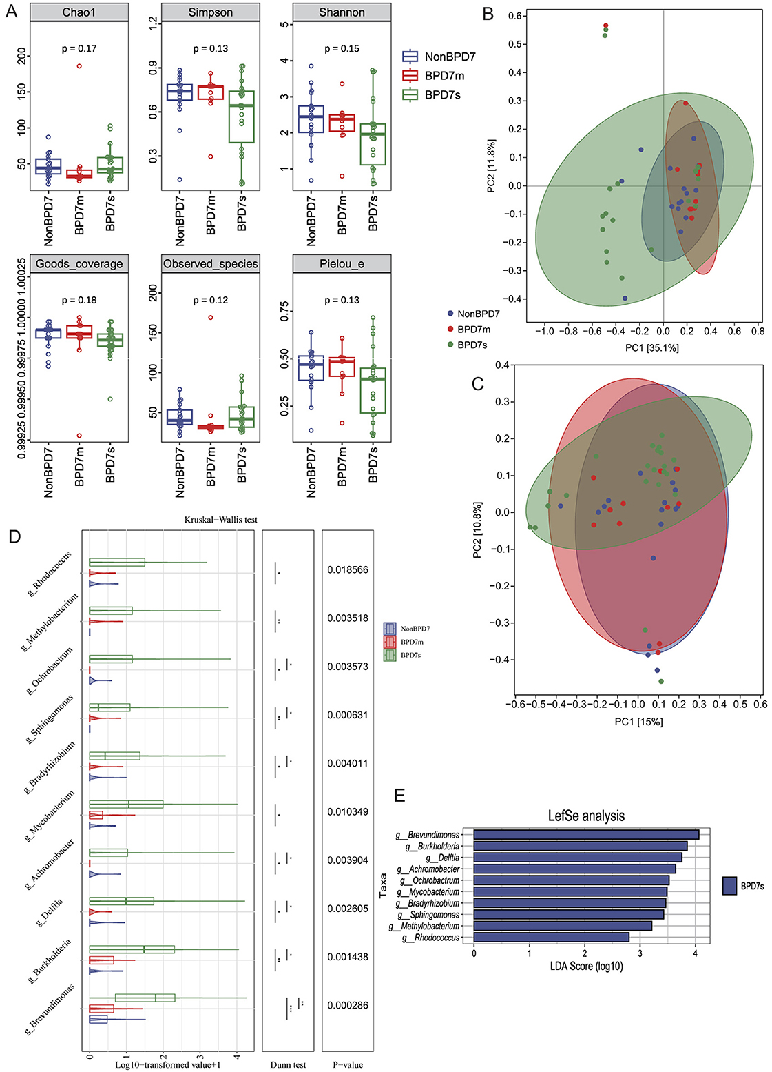
Background: Bronchopulmonary dysplasia (BPD) remains a major cause of morbidity in preterm infants, yet current diagnostic criteria are delayed and underlying mechanisms are incompletely defined. Evidence suggests that intestinal dysbiosis may influence pulmonary outcomes via the gut–lung axis, but the metabolic mediators of this interaction remain unclear. Methods: We conducted a prospective cohort study of 50 preterm infants (≤32 weeks gestation), stratified by BPD severity at 36 weeks. Stool samples collected on postnatal day 7 underwent 16S rRNA sequencing and targeted bile acid metabolomics. Differential features were identified via multivariate statistics and LEfSe. Spearman correlation analysis explored bile acid–microbiota interactions. An interpretable machine learning model (XGBoost) incorporating bile acid and microbial features was developed and validated using five-fold cross-validation and an independent test set. Results: Infants with severe BPD showed significantly reduced levels of 16 bile acids—including primary, secondary, and sulfated species—compared to non-BPD controls. Gut microbiome β-diversity differed significantly among groups, with enrichment of opportunistic Proteobacteria (e.g., Brevundimonas) in severe BPD. Negative correlations were observed between depleted bile acids and enriched bacterial genera. The XGBoost model predicted BPD severity with 80% accuracy (AUC = 0.91), leveraging key features such as chenodeoxycholic acid (CDCA), hyocholic acid (HCA), and Brevundimonas. Conclusions: Preterm infants who develop severe BPD exhibit early disruption of the bile acid–microbiota axis, characterized by reduced bile acid levels and enrichment of opportunistic taxa. Integrating these features within interpretable machine-learning models enables accurate early risk stratification and provides mechanistic insights beyond traditional inflammation-based frameworks. Validation in larger, multicenter cohorts is warranted to refine biomarker panels and explore targeted interventions that modulate bile acid signaling or microbial ecology to prevent or attenuate BPD.
Keywords: Bronchopulmonary dysplasia (BPD), preterm infants, Bile acids, Gut Microbiota, gut–lung axis, multi-omics, Machinelearning, biomarkers
Received: 15 Sep 2025; Accepted: 28 Oct 2025.
Copyright: © 2025 Yu, Guo, Li, Fu, Zhang and Wanxu. This is an open-access article distributed under the terms of the Creative Commons Attribution License (CC BY). The use, distribution or reproduction in other forums is permitted, provided the original author(s) or licensor are credited and that the original publication in this journal is cited, in accordance with accepted academic practice. No use, distribution or reproduction is permitted which does not comply with these terms.
* Correspondence:
Yunfeng Zhang, zhangyunf@jlu.edu.cn
Guo Wanxu, ikaiku@jlu.edu.cn
Disclaimer: All claims expressed in this article are solely those of the authors and do not necessarily represent those of their affiliated organizations, or those of the publisher, the editors and the reviewers. Any product that may be evaluated in this article or claim that may be made by its manufacturer is not guaranteed or endorsed by the publisher.
