ORIGINAL RESEARCH article
Front. Microbiol.
Sec. Virology
Caffeine Restricts Hepatitis B Virus Transcription by Inhibiting γ-H2AX Formation
Provisionally accepted- 1The Second Affiliated Hospital of Chongqing Medical University, Chongqing, China
- 2Chongqing Orthopedic Hospital of Traditional Chinese Medicine, Chongqing, China
- 3Chongqing University Three Gorges Hospital, Chongqing, China
- 4Chongqing Medical University, Chongqing, China
Select one of your emails
You have multiple emails registered with Frontiers:
Notify me on publication
Please enter your email address:
If you already have an account, please login
You don't have a Frontiers account ? You can register here
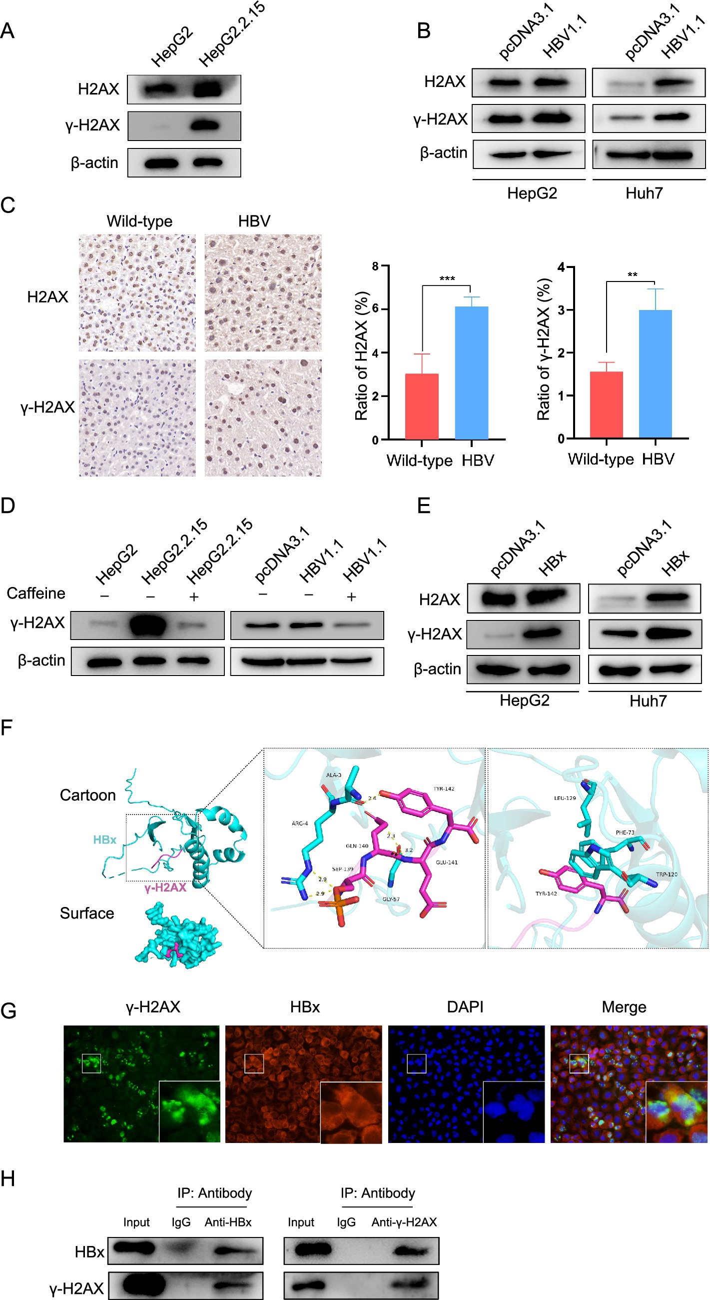
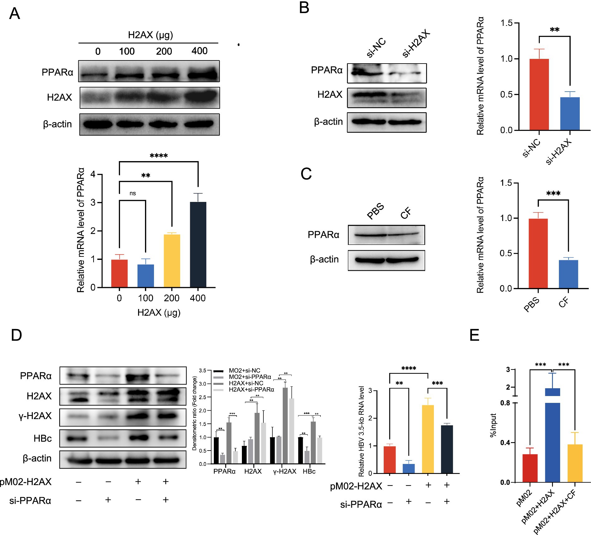
The influence of caffeine on human health has been widely studied, but its relevance to hepatitis B virus (HBV) remains unclear. Here, we report that exogenous caffeine suppresses HBV RNA and core protein expression in hepatoma cells. Mechanistically, caffeine reduces the DNA damage marker γ-H2AX, which in turn diminishes HBV transcription. Functional assays revealed that γ-H2AX enhances HBV core promoter activity by facilitating the recruitment of peroxisome proliferator–activated receptor-α (PPARα). Chromatin immunoprecipitation confirmed that reduced γ-H2AX levels impair the binding of PPARα to the HBV core promoter. These findings establish a γ-H2AX–PPARα signaling axis that promotes HBV transcription and demonstrate that caffeine interferes with this pathway. In summary, our study demonstrated that γ-H2AX may serve as a nutritionally targetable node, supporting dietary/adjunct strategies for HBV management.
Keywords: Caffeine, γ-H2AX, Core promoter, PPARα, Nutritional intervention
Received: 18 Sep 2025; Accepted: 24 Oct 2025.
Copyright: © 2025 Liao, Sun, Huang, Yang, Chen, Hu, Tu and Jiang. This is an open-access article distributed under the terms of the Creative Commons Attribution License (CC BY). The use, distribution or reproduction in other forums is permitted, provided the original author(s) or licensor are credited and that the original publication in this journal is cited, in accordance with accepted academic practice. No use, distribution or reproduction is permitted which does not comply with these terms.
* Correspondence:
Qin Hu, 303522@hospital.cqmu.edu.cn
Chaolin Tu, tuchaolin@126.com
Linshan Jiang, 2019110487@stu.cqmu.edu.cn
Disclaimer: All claims expressed in this article are solely those of the authors and do not necessarily represent those of their affiliated organizations, or those of the publisher, the editors and the reviewers. Any product that may be evaluated in this article or claim that may be made by its manufacturer is not guaranteed or endorsed by the publisher.
