ORIGINAL RESEARCH article
Front. Microbiol.
Sec. Microbe and Virus Interactions with Plants
This article is part of the Research TopicStress-Responsive Microbiome of Horticultural Plants: Diversity, Functions, and Application ProspectsView all articles
Fertilization differences alter the diversity and function of tea plant rhizosphere soil microbial communities, thus affecting tea plant growth
Provisionally accepted- 1Wuyi University, Wuyishan, China
- 2Longyan University, Longyan, China
Select one of your emails
You have multiple emails registered with Frontiers:
Notify me on publication
Please enter your email address:
If you already have an account, please login
You don't have a Frontiers account ? You can register here
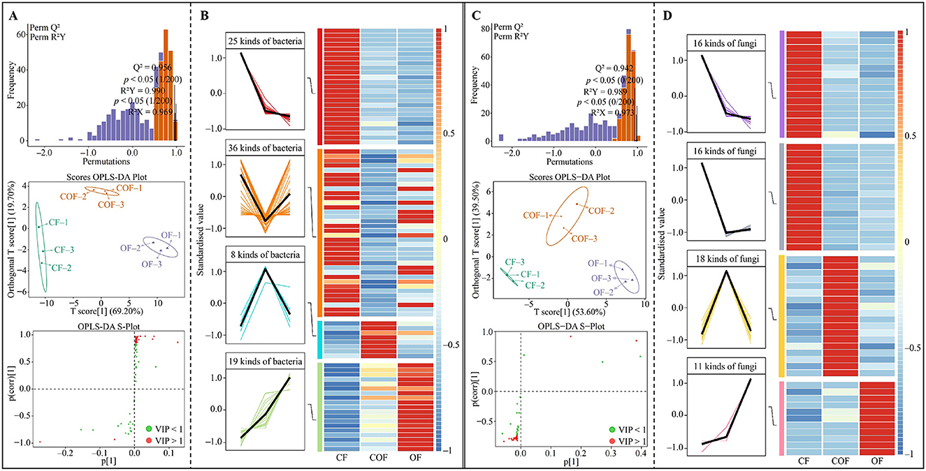
Fertilization is one of the main agronomic measures in tea plantation management, but the effects of different fertilization patterns on the structure, function, and growth of tea plant rhizosphere soil microbial communities are still unclear. This study compared the effects of 100% chemical fertilizer (CF), 50% chemical fertilizer + 50% organic fertilizer (COF), and 100% organic fertilizer (OF) treatments on tea plant growth and rhizosphere soil microorganisms, revealing the synergistic effects of combined chemical and organic fertilizer application and their microbiological mechanisms. The results showed that the COF treatment significantly increased chlorophyll content (30.47 SPAD), leaf area (18.76 cm2), and hundred-bud weight (18.22 g) in tea plant leaves, performing significantly better than the single fertilizer treatments. Soil microbial analysis revealed that while COF treatment significantly increased microbial biomass carbon (151.05 mg/kg) and phosphorus (105.56 mg/kg), CF treatment was more conducive to accumulating microbial biomass nitrogen (130.47 mg/kg). High-throughput sequencing indicated that COF treatment exerted the strongest impact on bacterial community structure, while OF treatment enhanced the migration rate and α diversity of both bacteria and fungi. Different fertilization treatments primarily altered the abundance of key microorganisms Opitutus and Coccocarpia, thereby influencing microbial fermentation and lichenized functions. Compared to the treatment of single fertilizers, the combined chemical and organic fertilizers increased the abundance of the characteristic fungus Coccocarpia in tea plant rhizosphere soil, reduced the abundance of the characteristic bacterium Opitutus, promoted soil lichenized functions while reducing fermentation functions. This, in turn, enhanced the accumulation of soil microbial biomass carbon, nitrogen, and phosphorus, ultimately promoting tea plant growth. It is suggested that when fertilizing tea plantations, the COF can be further optimized to obtain better ratios. This study provides a theoretical basis for scientific fertilization management to regulate tea plant growth in tea plantations.
Keywords: Fertilization patterns, Tea Plants, Characteristic microorganisms, microbial functions, Tea plant growth
Received: 18 Sep 2025; Accepted: 27 Oct 2025.
Copyright: © 2025 Zhang, Guo, Wang, Liao, Jia, Zhu, Weng, Haibin and Ye. This is an open-access article distributed under the terms of the Creative Commons Attribution License (CC BY). The use, distribution or reproduction in other forums is permitted, provided the original author(s) or licensor are credited and that the original publication in this journal is cited, in accordance with accepted academic practice. No use, distribution or reproduction is permitted which does not comply with these terms.
* Correspondence: Qi Zhang, zhangqi1113@wuyiu.edu.cn
Disclaimer: All claims expressed in this article are solely those of the authors and do not necessarily represent those of their affiliated organizations, or those of the publisher, the editors and the reviewers. Any product that may be evaluated in this article or claim that may be made by its manufacturer is not guaranteed or endorsed by the publisher.
