ORIGINAL RESEARCH article
Front. Microbiol.
Sec. Microorganisms in Vertebrate Digestive Systems
This article is part of the Research TopicGut Microbiome Influences in Mood Disorders: Unveiling the Gut-Brain AxisView all articles
A New Perspective on Wendan Decoction: Attenuation of CUMS-Induced Anxiety in Mice by Regulating Gut Microbiota and Neuroinflammation
Provisionally accepted- Henan University of Chinese Medicine, Zhengzhou, China
Select one of your emails
You have multiple emails registered with Frontiers:
Notify me on publication
Please enter your email address:
If you already have an account, please login
You don't have a Frontiers account ? You can register here
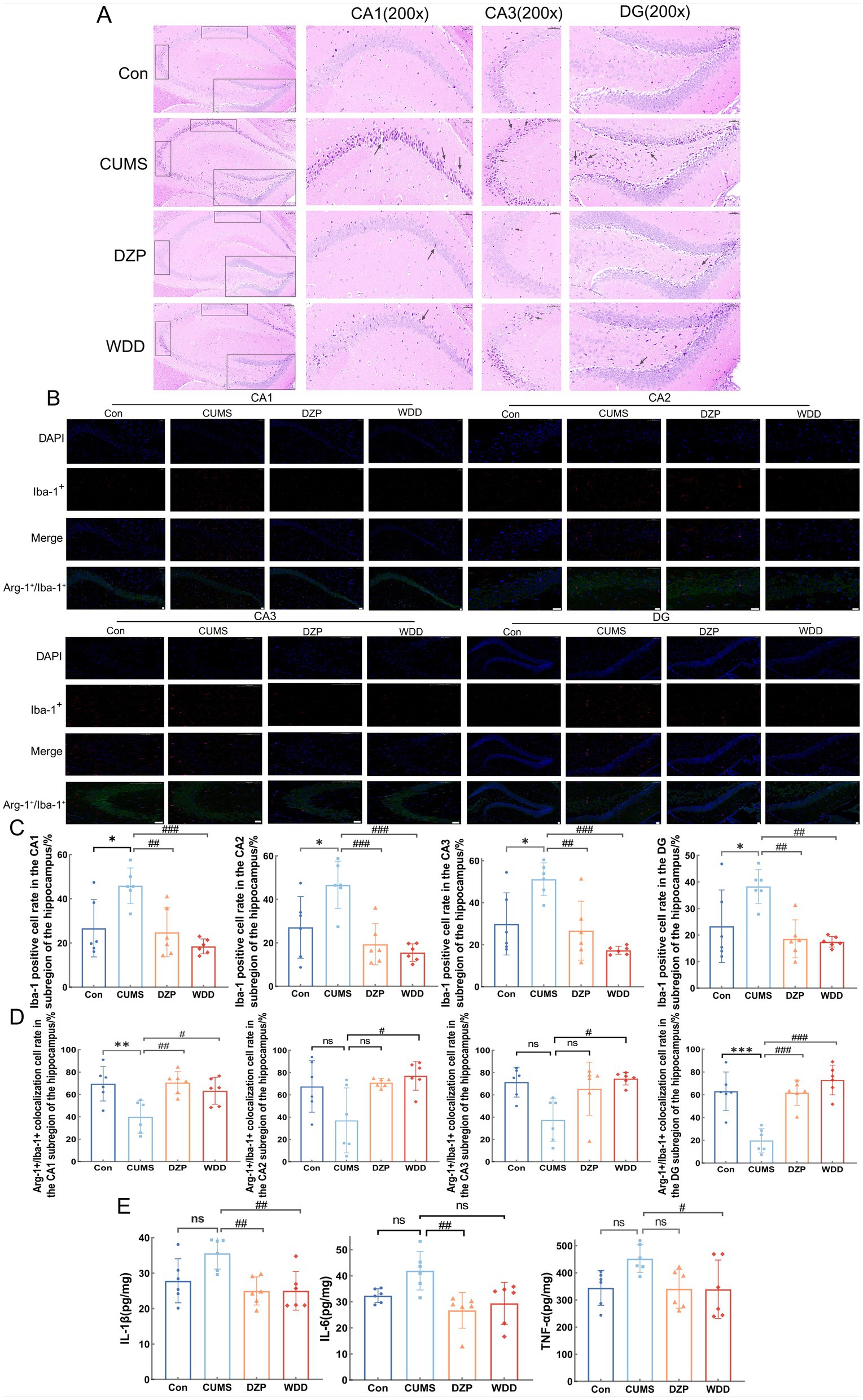
Purpose: To study the effects of Wendan decoction (WDD) on anxiety in mice that have been exposed chronic unpredictable mild stress (CUMS) and to look into the underlying mechanisms from the perspective of regulating neuroinflammation and gut microbiota. Methods: The CUMS program was administered to C57BL/6J mice to mimic chronic exposure to persistent and uncontrollable stresses. Alterations in anxiety-like behaviors were documented via behavioral tests. After euthanasia, pro-inflammatory cytokines in colonic and hippocampal tissues were detected using ELISA kits. Using H&E staining and immunofluorescence staining, morphological alterations and neuroinflammation in the hippocampus were assessed. To assess the impact of WDD on gut microbiota, 16S rDNA gene sequencing was done. Results: Mice in the CUMS group showed less food intake and less weight gain. Behavioral assessments revealed increased behaviors that resembled anxiety. WDD therapy reduced the mice's anxiety-like behaviors while increasing their body weight and food intake. In addition, WDD treatment significantly enhanced gut microbiota diversity and effectively modulated composition. WDD also reduced pro-inflammatory cytokine levels in colonic and hippocampal tissues, alleviating intestinal inflammation and neuroinflammation. Conclusion: WDD ameliorates CUMS-induced anxiety by modulating gut microbiota and attenuating neuroinflammation in mice.
Keywords: Wendan decoction, Anxiety, Gut Microbiota, Neuroinflammation, Chronic unpredictable mild stress
Received: 19 Sep 2025; Accepted: 27 Oct 2025.
Copyright: © 2025 Guo, Wang, Cao, Wang, Zhang, Huang, Niu, Huang, Wang and Feng. This is an open-access article distributed under the terms of the Creative Commons Attribution License (CC BY). The use, distribution or reproduction in other forums is permitted, provided the original author(s) or licensor are credited and that the original publication in this journal is cited, in accordance with accepted academic practice. No use, distribution or reproduction is permitted which does not comply with these terms.
* Correspondence: Shuying Feng, fsy@hactcm.edu.cn
Disclaimer: All claims expressed in this article are solely those of the authors and do not necessarily represent those of their affiliated organizations, or those of the publisher, the editors and the reviewers. Any product that may be evaluated in this article or claim that may be made by its manufacturer is not guaranteed or endorsed by the publisher.
