ORIGINAL RESEARCH article
Front. Neurosci.
Sec. Neurodegeneration
This article is part of the Research TopicBiomarkers for the identification of effective treatments for neurodegenerative diseaseView all 6 articles
APOE ε4 allele Drives Female-Specific Alzheimer's Disease Progression via Vascular Dysfunction and Tau Spreading
Provisionally accepted- 1China Pharmaceutical University, Nanjing, China
- 2Kunshan First People's Hospital, Kunshan, China
Select one of your emails
You have multiple emails registered with Frontiers:
Notify me on publication
Please enter your email address:
If you already have an account, please login
You don't have a Frontiers account ? You can register here
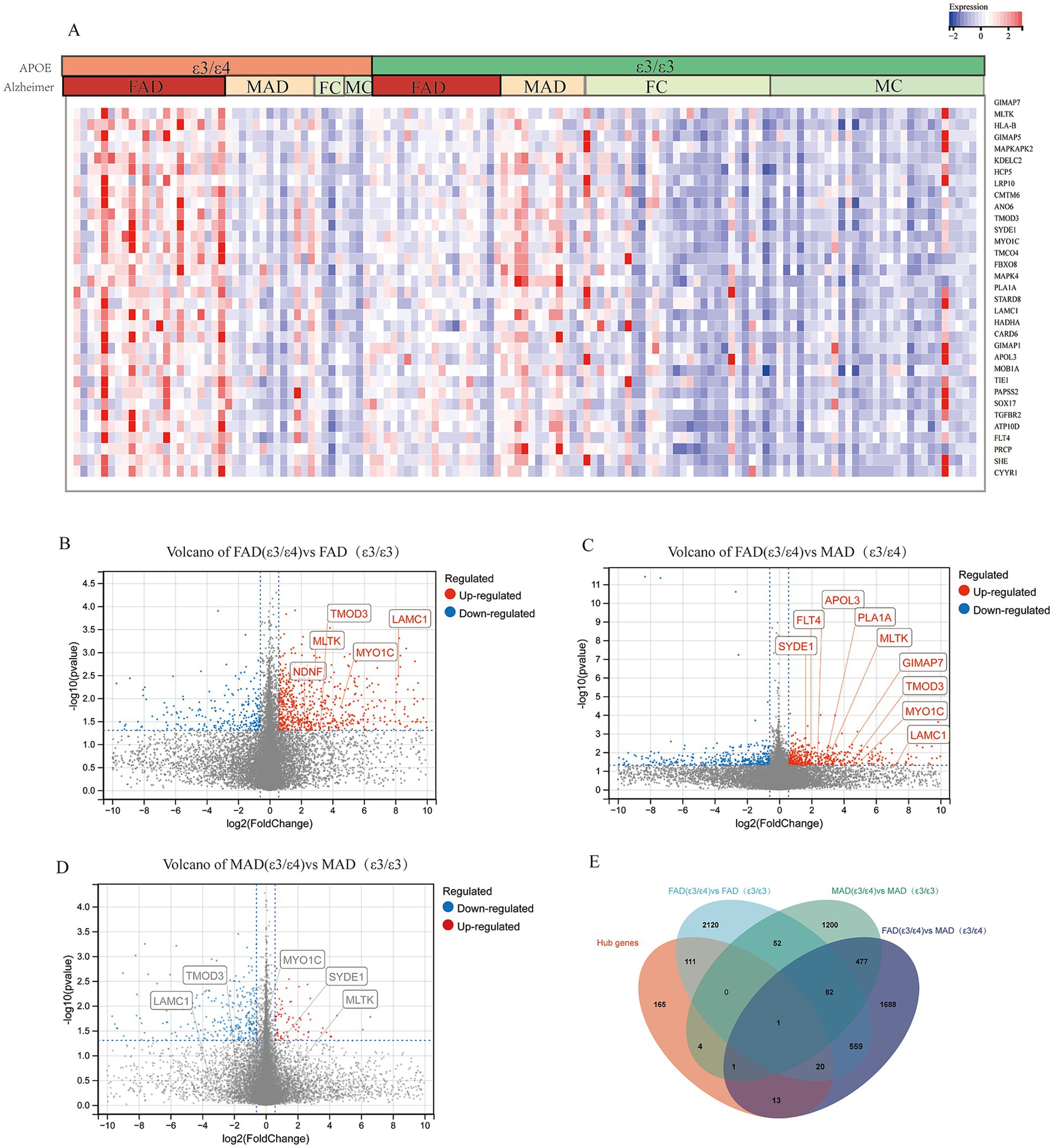
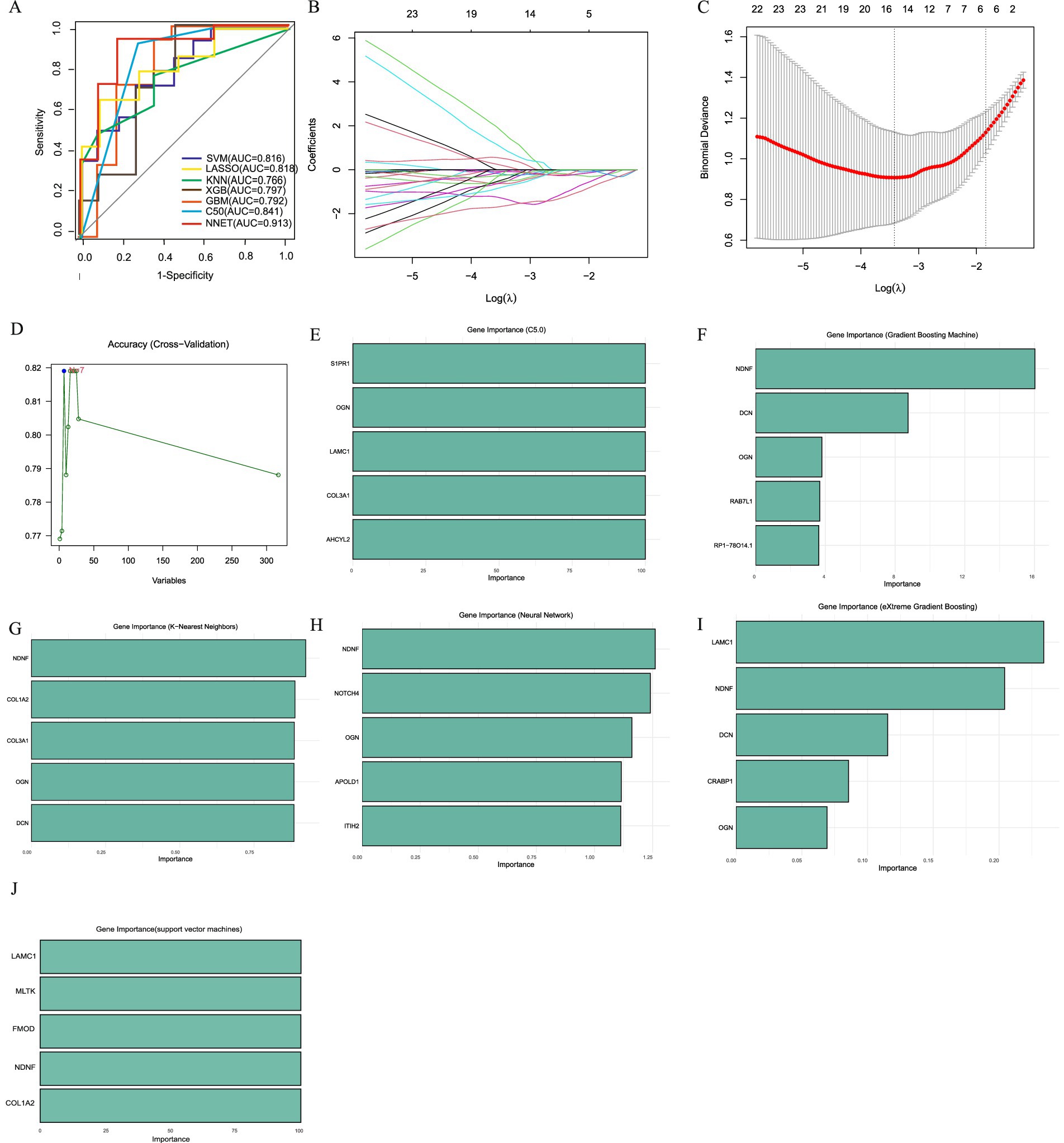
Background: Apolipoprotein E (APOE) epsilon4 (ε4) is a major genetic risk factor for late-onset Alzheimer's disease (AD), with women exhibiting heightened vulnerability to APOE ε4-associated cognitive impairment. Despite recognition of this sexual dimorphism, the underlying biological mechanisms remain incompletely understood. Methods: We performed weighted gene co-expression network analysis (WGCNA) on RNA-seq data from the Mayo Clinic cohort (n=277 temporal cortex samples) to identify sex-and APOE ε4-linked co-expression modules. 315 hub genes were identified within the most relevant gene modules derived from female AD patients with APOE ε4. The expression patterns of representative hub genes were then validated in female APOE ε4 carriers. Causal genes were prioritized via Summary-data-based Mendelian Randomization (SMR), and diagnostic biomarkers were identified using machine learning. Single-cell RNA-seq elucidated cell-type-specific gene expression, and Connectivity Map (CMap) screening nominated candidate therapeutics validated in a tauopathy mouse model (AAV-hTau-injected APP/PS1 mice). Results: Four co-expression modules (tan, blue2, grey60, antiquewhite4) specifically correlated with female AD patients with APOE ε4-positive and were enriched for vascular endothelial development and extracellular matrix pathways. Ten hub genes were implicated in the pathogenesis of female-specific APOE ε4 AD. LAMC1, RBMS2, TMOD3, and LRP10 were suggested as key drivers of AD progression associated with endothelial dysfunction. Single-cell analysis confirmed endothelial-specific upregulation of these genes in female APOE ε4 AD brains. Drug repositioning nominated the vasodilator vincamine, which downregulated Lrp10, Lamc1 in cortex tissue, and effectively inhibited the tau protein propagation from the medial entorhinal cortex (MEC) to the hippocampus in female AD mice. Conclusion: we reveal a female-specific APOE ε4-driven molecular network linking endothelial dysfunction to tau pathology. These hub genes provide potential biomarkers, while vincamine represents a targeted prevention and therapeutic candidate for high-risk APOE ε4-positive women.
Keywords: APOE ε4 allele, Alzheimer's disease, Sex, tau, Endothelial Cells
Received: 10 Aug 2025; Accepted: 13 Nov 2025.
Copyright: © 2025 Huang, Wu and He. This is an open-access article distributed under the terms of the Creative Commons Attribution License (CC BY). The use, distribution or reproduction in other forums is permitted, provided the original author(s) or licensor are credited and that the original publication in this journal is cited, in accordance with accepted academic practice. No use, distribution or reproduction is permitted which does not comply with these terms.
* Correspondence:
Jiawei Wu, wugewain@163.com
Ling He, heling92@hotmail.com
Disclaimer: All claims expressed in this article are solely those of the authors and do not necessarily represent those of their affiliated organizations, or those of the publisher, the editors and the reviewers. Any product that may be evaluated in this article or claim that may be made by its manufacturer is not guaranteed or endorsed by the publisher.
