ORIGINAL RESEARCH article
Front. Neurosci.
Sec. Autonomic Neuroscience
In vivoMorphological evidence suggestive of a hierarchical mode of enteric glial cell diversification and intrinsic developmental plasticity within the murine enteric nervous system
Provisionally accepted- Université du Québec à Montréal, Montreal, Canada
Select one of your emails
You have multiple emails registered with Frontiers:
Notify me on publication
Please enter your email address:
If you already have an account, please login
You don't have a Frontiers account ? You can register here
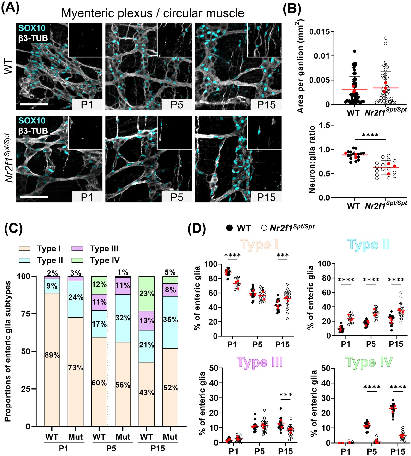
Enteric glial cells (EGCs) represent a highly heterogeneous cell population residing both within and outside the ganglia and inter-ganglionic fiber bundles that form the core networks of the enteric nervous system (ENS) ganglionic networks. Despite the availability of several relevant single-cell transcriptomic datasets, the classification of EGCs enteric glia in various subtypes is still mainly based on their particular location and associated morphological attributes. We recently reported that the generation of these "topo-morphological" EGC enteric glia subtypes gradually appear during early postnatal development in healthy wildtype mice, under is the influenced by of the structural tissue changes that occur during in the early postnatal bowelthis period. This process is also influenced by the source of ENS progenitors, with notable biased contributions by Schwann cell precursors (SCPs). This prior work further suggested the existence of a hierarchical program of spatiotemporal differentiation, whereby intra-network EGCs enteric glia (i.e., within ganglia and fiber bundles) of the myenteric plexus sequentially give rise to nearby extra-network EGCs enteric glia as well as to more distant intra-and extra-network EGCs enteric glia of the submucosal plexus. To learn more about EGC enteric glia diversification, we reasoned that the Nr2f1Spt/Spt mouse model of Waardenburg syndrome type IV could be especially particularly informative, as the absence of ENS in the colon of these mice is specifically due to premature glial differentiation of ENS progenitors before birth. Our new postnatal analyses of the ENS-containing ileum from these mice now also revealed abnormal acquisition of EGC enteric glia diversity after birth. These alterations of EGC enteric glia diversification are in perfect agreement with the previously proposed hierarchical differentiation model in wildtype mice. This work also uncovered an intriguing neuronal phenotype in Nr2f1Spt/Spt mice in which a reduction in the number of neurons is compensated for byassociated with an increase in their size. Many of these larger neurons have a mixed neuronal-glial identityalso co-express the glia marker S100β, which together with the noted increased contribution of SCPs to the overall pool of EGCs enteric glia further highlight the remarkable plasticity of the developing ENS.
Keywords: adaptative compensation, developmental plasticity, Enteric glial cells, Entericnervous system, enteric neurons, genetic cell lineage tracing, Hirschsprung Disease, Schwanncell precursors
Received: 08 Sep 2025; Accepted: 20 Nov 2025.
Copyright: © 2025 Lefèvre, Bourgeois, Soret and Pilon. This is an open-access article distributed under the terms of the Creative Commons Attribution License (CC BY). The use, distribution or reproduction in other forums is permitted, provided the original author(s) or licensor are credited and that the original publication in this journal is cited, in accordance with accepted academic practice. No use, distribution or reproduction is permitted which does not comply with these terms.
* Correspondence: Nicolas Pilon, pilon.nicolas@uqam.ca
Disclaimer: All claims expressed in this article are solely those of the authors and do not necessarily represent those of their affiliated organizations, or those of the publisher, the editors and the reviewers. Any product that may be evaluated in this article or claim that may be made by its manufacturer is not guaranteed or endorsed by the publisher.
