Abstract
The Jukskei River in Gauteng Province, South Africa, has experienced recurrent flooding over the past decade, severely impacting nearby communities. While environmental and socio-economic effects are well documented, the psychological impacts in the Global South remain underexplored. Using a positivist paradigm, this quantitative study employed a structured questionnaire administered to 100 purposively selected residents of the Setswetla informal settlement. The sample was drawn from a list of flood-affected households provided by the City of Johannesburg disaster management officials. Data were analysed in R using Chi-Square Tests of Independence and Binary Logistic Regression to examine links between demographics, environmental perceptions, economic losses, and mental health outcomes, including PTSD, vicarious trauma, and compassion fatigue. Employment status was significantly associated with perceptions of environmental damage (p = 0.028). Displacement (p = 0.024) and job loss (p = 0.001) were strong predictors of reported economic loss. PTSD prevalence was linked to disturbing dreams, emotional numbness, and memory disruption. Vicarious trauma (χ2 = 78.18; df = 13; p < 0.000) and compassion fatigue (χ2 = 94.53; df = 20; p < 0.001) were significantly related to PTSD status, indicating a cumulative mental health burden from recurrent flooding. Recurrent flooding in Setswetla generates interconnected environmental, economic, and mental health impacts. Integrated disaster risk reduction should address infrastructure, livelihoods, and community-based mental health support. Early identification and treatment of PTSD and related conditions should be embedded in post-flood recovery programs for flood-prone informal settlements.
1 Introduction
The Jukskei River plays a critical role in shaping urban planning, flood management, and environmental policy in the Gauteng Province of South Africa. Despite its modest size, the river influences stormwater drainage, urban development patterns, and ecological health in densely populated areas such as Alexandra and Sandton. Its catchment has become a focal point for debates on sustainable urban governance, as recurring floods along its banks disrupt livelihoods, damage infrastructure, and degrade water quality. Originating in the Ellis Park area near downtown Johannesburg, the Jukskei flows through the northern and northeastern suburbs before joining the Crocodile River, a tributary of the Limpopo River system (Mathevula, 2021; Mvulane, 2020; Moeketsi et al., 2022).
Mvulane (2020) discovered that settling on a water pathway can disturb the water’s natural flow and can result in severe flooding. Most informal settlements in South Africa, especially in the Gauteng Province, are settled near rivers and waterways, and such disturbances can either speed up or delay water flows in rivers (Ramuhulu, 2021; Gqomfa et al., 2023; Lusunzi, 2023). Because flash floods occur frequently in the Gauteng Province, these settlements may constantly disturb the water flow system, resulting in severe recorded floods in the province (Fadupin, 2022). Recurring floods have been reported to undermine the progress and sustainability of affected communities, making it difficult for countries to attain their Sustainable Development Goals (SDGs). Studies have shown the social effects of these floods in settlements near rivers in the Gauteng Province (Motloung, 2024). However, the psychological effects of these floods in studies are not shown with empirical data in the context of disaster management. This study introduces the ripple effects of these floods by discussing the psychological trauma effects and the socio-economic and environmental impacts of these floods. The study findings go beyond floods, showing how these recurring floods can affect the mental health of the affected communities. This opens up new ways to understand the psychological traumas that come with flooding. Mental health issues caused or exacerbated by flood disasters are a negligible area of research, especially in the Global South. The global South is more concerned with the socio-economic issues surrounding flood disasters. This study shifts our understanding of the assumption that only socio-economic issues shape and are core to communities. Psychological traumas are usually considered too small to matter.
However, neither mental health nor socio-economic issues is more important than the other, and they are profoundly interconnected and mutually reinforcing (Rodionov et al., 2023). Poor socio-economic conditions such as poverty, unemployment, and lack of housing are major stressors that can trigger or worsen mental health issues (Ventriglio et al., 2021). Conversely, poor mental health can reduce a person’s ability to work, manage finances, or pursue education, exacerbating socio-economic hardship. In disaster-affected or marginalised communities like Setswetla, Socio-economic vulnerability increases exposure to risks such as flooding and displacement. These stresses compound psychological strain, leading to trauma, PTSD, anxiety, or depression (Akram and Mushtaq, 2024). Focusing only on socio-economic support without mental health care may fail if trauma impairs individuals’ ability to rebuild. This study, therefore, reports the ripple effects of recurring floods near one of the more prominent urban Juskei rivers in the Gauteng Province, South Africa. The study will incorporate demographic profiles to understand the environmental effects of floods, determine economic loss based on flood displacement, and health impacts and also report the psychological effects of the recurring flood within the Setswetla community.
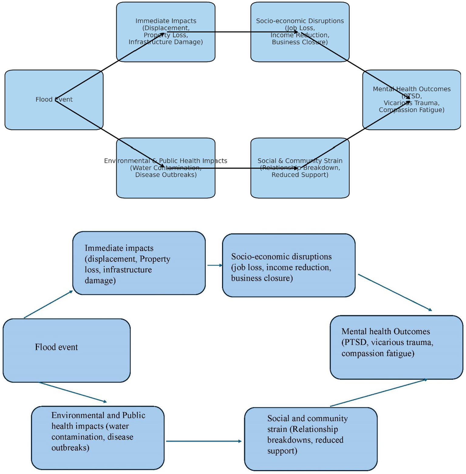
In this study, the term ripple effects refer to the cascading consequences of recurring floods that begin with immediate, tangible disruptions (displacement, loss of property, environmental damage) and extend to long-term, less visible outcomes, including economic instability, social strain, and detrimental mental health effects such as PTSD, vicarious traumatisation, and compassion fatigue. The initiating variable in this cascade is the flood event itself, while the final effect is the compounded mental health burden experienced by the affected community.
2 Research methodology and design
The study was conducted at the Setswetla settlement in Alexandra Township, 14 km from Johannesburg Central Business District and barely 5 km from Sandton City, the financial heart of Gauteng and South Africa (Mathevula, 2021). The inhabitants of Setswetla live on the margins of the Gauteng mega-city in terms of development. At the same time, in spatial location, they are right at the core of flood disasters by the Jukskei River (Mvulane, 2020). Despite the opulence and prestige associated with Sandton, people living a mere 5 km away are the most vulnerable to recurring flood disasters.
The study adopted a purely quantitative research design, grounded in a positivist philosophical worldview, and utilized a structured questionnaire to collect data. Participants were selected through purposive sampling, a non-probability sampling technique used to intentionally recruit individuals with specific characteristics relevant to the study. In this case, the target population comprised 200 community members identified by the City of Johannesburg disaster management officials as being affected by recurring floods. From this population, 132 individuals were approached to participate in the survey, and 100 completed questionnaires were deemed valid and usable for analysis. However, only 100 questionnaires were usable for this study for various reasons. 10 questionnaires had many questions that were not filled correctly, seven people withdrew from the study, and 15 questionnaires contained inconsistent or illogical responses.
The initial questionnaire draft was informed by existing literature on disaster impacts and post-flood mental health, with some items adapted from established tools. In particular, the PTSD-related questions were adapted from the PTSD Checklist for DSM-5 (PCL-5) developed by the U.S. Department of Veterans Affairs National Center for PTSD, which has been widely validated in disaster contexts. To ensure content validity, the draft questionnaire was reviewed by two disaster management experts and one mental health professional, who assessed the clarity, relevance, and comprehensiveness of the items. Based on their feedback, several items were reworded for simplicity and to avoid technical jargon. A pilot study was conducted with 10 residents who experienced similar flood conditions but were not part of the main study area. This allowed for the identification of ambiguous or difficult questions and tested the timing of the survey administration. Feedback from the pretest led to minor revisions in wording, question sequencing, and translation adjustments to improve comprehension.
The sample size was calculated using a sample size calculator with a 95% confidence level, 5% margin of error, and a population proportion of 50%. This study design needed data from people who were continuously affected by these floods, as we had to collect Post Traumatic Stress Disorder (PTSD) data, and PTSD can only be diagnosed 3 months after the incidents happen (James, 2016). The data from these 100 respondents used for this study were as follows: (1) socio-economic data, (2) environmental data, and (3) psychological trauma data.
Before data collection, the purpose of the survey was explained to the potential interviewee, and the identity of all respondents remained anonymous during this study, as outlined in the conditions of the study ethics permit.
The study gathered signed consent forms from each respondent to participate in the study before conducting each survey. Permission to collect data was sought from the University of the Free State General Human Ethics Committee (protocol number: UFS-HSD2024/0582), and verbal permission to collect data from the community was received from the community councilor. Each interviewee was informed that sensitive information and personal characteristics would not be included in any reports generated from this data. In addition, an information sheet with information about the research details was given to the interviewees.
The questions were closed-ended and Likert scale questions aimed at extracting the respondents’ opinions on the recurring floods in their community. All respondents interviewed were adults over 18 years of age. The questionnaires, developed by the author, were administered with the help of two local research assistants who were first trained on the questionnaire before actual data collection in November 2024. The study administered 132 semi-structured questionnaires to 132 potential participants. However, we only used 100 usable questionnaires. The study restricted the survey to one respondent per homestead to avoid pseudo-replication of results. An average of 7 interviews occurred daily throughout the data collection phase.
The hypothesised ripple effect pathway is illustrated in Figure 1, showing the progression from the initiating flood event through immediate physical, environmental, and socio-economic impacts, to social strain and ultimately adverse mental health outcomes.
Figure 1

Conceptual model illustrating the ripple effects of recurring floods on the Setswetla community. The model depicts how the initiating flood event triggers immediate physical impacts (displacement, property loss, infrastructure damage) and intermediate consequences, including environmental and public health impacts and socio-economic disruptions. These factors interact with social and community strain, ultimately contributing to adverse mental health outcomes such as post-traumatic stress disorder (PTSD), vicarious traumatisation, and compassion fatigue.
2.1 Data analysis
Inferential statistics were applied to address the three sub-objectives of this study. The sub-objectives were first addressed through a series of Chi-Squared Tests of Independence conducted to understand the environmental effects of floods. We linked some critical demographic characteristics of the respondents with the environmental impacts of floods by assessing the participant’s responses to the questions of whether the water quality of the River flowing adjacent to the settlement was negatively affected during a flood; we used three of the arguably most important demographic variables (gender, age and education level). Indeed, the environmental question about water quality was somewhat technical, and the respondents’ level of education will cater to the technical part of this question, which might fall short of gender and age. (2) Four decades of studies have reported that employment status, marital status, and the period an individual resides in a community have a significant effect on how they view their place of residence (Ilfeld, 1978; Speare and Goldscheider, 1987; Gattino et al., 2013). This study, therefore, assessed the effects of these three demographic variables to determine whether floods in the study community result in significant environmental damage.
Secondly, we addressed the economic loss based on flood displacement and the health impacts of these floods by running a Binary Logistic Regression model, as we wanted to predict the likelihood of the financial loss using socio-economic variables. Lastly, we assess the effects of the recurring floods on the psychology of the affected community members within the Setswetla community by evaluating the Post Traumatic Stress Disorder (PTSD), vicarious traumatisation, and compassion fatigue as symptoms of mental health reported by James (2016) that could exist within the Setswetla community.
2.2 Statistical analysis
Using two separate Chi-Squared Tests of independence, the combined effects of model (1) sex, age, level of education and model (2) employment status, marital status, and the period that the respondents stayed in the study area and cross-tabulate them with the questions of “Is the water quality of the river flowing adjacent to the settlement negatively affected during floods?” and “Does flooding in your informal settlements result in significant environmental damage?” respectively to assess the relationships between these demographic variables and the environmental impacts of floods.
To predict the likelihood of the outcome, economic loss = with binary responses Yes = 1 and No/Not sure = 0, we set the economic loss using the question of whether flooding in the study community has led to noticeable economic losses as the response variable. The questions related to displacement, loss of loved ones, waterborne diseases, health impact, job loss, and business operations problems were set as predictor variables.
For PTSD analysis, we first asked the respondents to answer 10 Likert scale questions based on their worst memory about the recurring floods in their community. The PTSD Checklist questions were developed for DSM-5 (PCL-5), available from the National Centre for PTSD (National Center for PTSD, 2013). We applied a binary Logistic Regression test to model the probability of PTSD presence based on the predictors. Suppose respondents are categorised as PTSD-positive vs. negative using a clinical cutoff total score ≥ 33. The Clinical Cutoff for PCL-5 (PTSD Checklist for DSM-5) consists of 20 items, each scored from 0 to 4, for a total possible score of 0 to 80. The standard clinical cutoff score for PTSD Diagnosis based on international guidelines is ≥ 33, recommended by the U.S. Department of Veterans Affairs National Center for PTSD. This scale is widely accepted internationally in both research and clinical screening. A subset of 10 items from the PTSD Checklist for DSM-5 (PCL-5) was used to minimise respondent burden while ensuring coverage of all four symptom clusters. See Discussion for rationale and overlap considerations.
Secondly, the study assessed Vicarious Traumatisation and Compassionate fatigue within the study community by running two separate Chi-Squared tests of independence to compare response patterns across groups, using the previously calculated PTSD-positive vs. PTSD-negative from the previous analysis. The analysis aims to determine which symptoms differ significantly between PTSD+ vs. PTSD-. See Table 1 for outcome variables of all the models and tests applied across the study.
Table 1
| Model/Test | Outcome variable | Why it’s considered an outcome |
|---|---|---|
| Chi-squared—Water quality perception | Perception of river water quality degradation during floods (Yes/No) | Perception is the effect being examined, and demographics are predictors |
| Chi-squared—Environmental damage perception | Perception of environmental damage from flooding (Yes/No) | Perception is the effect, demographics are predictors |
| Chi-squared—Vicarious traumatisation | PTSD status (Positive/Negative) | PTSD is the health outcome; symptoms are explanatory |
| Chi-squared—Compassion fatigue | PTSD status (Positive/Negative) | PTSD is the health outcome; symptoms are explanatory |
| Binary Logistic Regression—Economic loss | Reported economic loss due to flooding (Yes = 1, No/Not sure = 0) | Economic loss is the main event being predicted based on displacement, job loss, and other socio-economic factors |
| Binary Logistic Regression—PTSD predictors | PTSD status (Positive/Negative) | PTSD presence is the main event being predicted based on individual PTSD symptom scores |
Summarise all outcome variables from the statistical models used in the study, including Chi-squared tests, logistic regression models, and other analyses.
Although Chi-squared tests are mathematically symmetric, variables have been framed as outcome variables for interpretation purposes in line with the study objectives.
3 Results
A conceptual model (Figure 1) was developed to depict the hypothesised ripple effect, linking flood events to intermediate socio-economic and environmental impacts, and ultimately to mental health outcomes. This framework informed both variable selection and statistical analysis.
3.1 Demographic profiles and the environmental effects of floods
None of the demographic variables shows a statistically significant relationship (all p-values > 0.05) for river water quality perception (Table 2). This implies that for our study, the respondents’ views on river water quality during floods do not strongly depend on their gender, age, or education level. However, most females reported that the River’s water quality flowing adjacent to the settlement was negatively affected during floods compared to that of their male counterparts. Furthermore, most adults between 36 and 45 and respondents with no secondary education responded yes to this question (Figure 2). Most respondents across all demographics agree that floods negatively impact river water quality.
Table 2
| Demographic variable | χ2 | df | p-value |
|---|---|---|---|
| Chi-squared test results for river water quality perception | |||
| Gender | 1.440 | 2 | 0.4868 |
| Age groups | 6.676 | 8 | 0.572 |
| Education level | 13.174 | 14 | 0.5128 |
| Chi-squared test results for environmental damage perception | |||
| Employment | 20.139 | 10 | 0.028 |
| Marital status | 13.127 | 8 | 0.1076 |
| Period of residence | 11.311 | 6 | 0.0792 |
Chi-squared test results for environmental degradation due to flood perceptions.
Bold values indicate statistically significant results at p < 0.05.
Figure 2

Chi-squared test results for river water quality perception.
The respondent’s employment status influenced the second question of whether flooding in the study area results in significant environmental damage (χ2 = 20.139; df = 10; p = 0.028). This indicates that respondents’ employment situation does affect how they perceive environmental damage caused by flooding. Those employed or unemployed may experience and interpret the effects of floods differently.
Most respondents across employment categories say “Yes.” However, a visible number of “Yes” responses come from the unemployed respondents. Most single respondents perceive damage, with most of the respondents staying in the study area for more than 15 years, reporting significant environmental damage caused by flooding (Figure 3).
Figure 3

Chi-squared test results for environmental damage perception.
3.2 Socio-economic loss based on flood displacement and health impacts
All psychological scales demonstrated acceptable to excellent internal consistency in this sample. The 10-item PTSD Checklist for DSM-5 (PCL-5) subset (N = 100) had a mean score of 1.37 (SD = 0.98, range = 0–36) and excellent reliability (Cronbach’s α = 0.89). The Vicarious Trauma scale (N = 87) recorded a mean of 0.61 (SD = 0.38, range = 0–4) with good reliability (α = 0.77). The Compassion Fatigue scale (N = 94) had a mean of 0.67 (SD = 0.29, range = 0–5) and acceptable internal consistency (α = 0.61). These indices confirm that the instruments used in this study provided a reliable measurement of the intended constructs within the Setswetla community context.
The overall Logistic Regression model to assess the economic impacts of recurring floods in the Setswetla informal settlement through the lens of social and economic predictor variables showed statistically significant results (χ2 = 22.534; df = 6; p = 000) with Pseudo R2 = 0.239. This means that a set of predictor variables reliably distinguishes between those who reported economic loss and those who did not. Since the confidence interval does not include 0 for displacement (+1.57) and job loss (+2.15; Table 2), individuals who have experienced displacement and job loss due to flooding are significantly more likely to report financial loss in the community.
A positive association, even though not statistically significant for health impacts (+0.49) and waterborne diseases (+0.08), with economic losses, was found (Figure 4; Table 3). These findings suggest that participants affected health-wise by floods may also face economic loss as health impacts may cause financial strain, such as medical costs. While diseases like cholera can cause distress, they did not appear to drive reported economic loss significantly in the study sample.
Figure 4

Logistics Regression output.
Table 3
| Predictors | Coef. | Std. Err. | Z | p | Lower bounds 95% CI | Upper bounds 95% CI |
|---|---|---|---|---|---|---|
| Displacement | 1.569 | 0.697 | 2.249 | 0.024 | 0.202 | 2.937 |
| Lost a loved one | −0.269 | 0.671 | −0.401 | 0.688 | −1.586 | 1.047 |
| Waterborne diseases | 0.083 | 0.777 | 0.107 | 0.914 | −1.441 | 1.608 |
| Health impact | 0.492 | 0.688 | 0.714 | 0.475 | −0.858 | 1.842 |
| Job loss | 2.145 | 0.661 | 3.245 | 0.001 | 0.849 | 3.440 |
| Business operation | −0.873 | 0.689 | −1.265 | 0.205 | −2.225 | 0.478 |
Logistic regression results for socio-economic loss based on flood displacement and health impacts.
Bold values indicate statistically significant results at p < 0.05.
Lost a loved one (−0.27) and business operation (−0.87) variables had negative though non-significant associations (Table 3; Figure 4). This implies that emotional trauma may not directly translate to measurable financial loss and that respondents who said businesses could not operate during floods were less likely to report personal economic loss. This could be because not all participants are business owners, and there could be a sample bias.
3.3 Psychological effects of the recurring flood within the Setswetla community
3.3.1 Post traumatic stress disorder
The regression showed a mean score of 13.74, a maximum score of 36, and a minimum score of 0. The median (50th percentile) was 12; the 75th percentile was 19. The PTSD classification based on a cutoff of 33 + using a threshold of ≥33 scaled proportionally from the 20-item full scale was used as a benchmark for this study. However, a score of ≥16.5 out of 40 would align with the standard cutoff for our research since we used 10-item, and because we did not want to use a decimal threshold, we conservatively rounded up and classified our PTSD-positive: Total score ≥ 17 and PTSD-negative Total score < 17 as adjusted cutoffs to model the probability of PTSD using the individual item responses as predictors and we found 21 true negatives (correctly identified as not having PTSD) with nine true positives (correctly identified as having PTSD) from our data. Higher coefficients = greater contribution to predicting PTSD-positive status (Table 4).
Table 4
| Rank | Symptom (paraphrased) | Coefficient |
|---|---|---|
| 1 | Disturbing dreams | 1.25 |
| 2 | Trouble experiencing positive feelings | 0.92 |
| 3 | Trouble remembering parts of the event | 0.89 |
| 4 | Blaming oneself or others | 0.84 |
| 5 | Irritable or aggressive behavior | 0.78 |
| 6 | Unwanted memories | 0.67 |
| 7 | Feeling as if reliving the experience | 0.54 |
| 8 | Negative beliefs about self/world | 0.51 |
| 9 | Physical reactions to reminders | 0.50 |
| 10 | Avoidance of reminders | 0.26 |
Shows the PTSD symptoms ranked by their importance in predicting a PTSD-positive classification.
A logistic regression model identified key symptom predictors of PTSD-positive classification. The three most influential symptoms included disturbing dreams (DD), Trouble experiencing positive feelings (PF), and Trouble remembering parts of the trauma (RM; Figure 5). These findings suggest that intrusive re-experiencing, emotional numbing, and cognitive alterations are particularly prominent in flood-related PTSD for the respondents.
Figure 5

A logistics regression model identifying key symptom predictors of PTSD-positive classification. DD, Disturbing Dreams; PF, Positive Feelings Difficulties; RM, Remembering Difficulties; BL, Blame; nan, non irritable or Aggressive Behavior, RE, Reliving the Experience; NB, Negative Beliefs; PR, Physical Reactions.
3.3.2 Vicarious traumatization
All symptoms listed above show a statistically significant association (p < 0.05) with PTSD-positive classification. These results suggest a strong relationship between vicarious emotional strain and direct PTSD effects in the community. The combined chi-square test assessing the relationship between all vicarious traumatization (VT) items and PTSD status in the community showed a statistically significant relationship (χ2 = 78.18; df = 13; p < 0.000). This result is highly statistically significant, meaning the overall model strongly supports that VT symptoms are related to the presence of PTSD in the Setswetla community.
The overall implication of the study is that people who tested positive for PTSD were significantly more likely to feel emotionally overwhelmed by anger or sadness directed at the family, feel mentally consumed by thoughts of the floods, carry emotional guilt or shame from witnessing the trauma; to experience emotional despair like hopelessness or cynicism and to also struggle with personal boundaries, trying to help others while also being overwhelmed. Table 5 shows the results of the associations between vicarious traumatization symptoms and PTSD status.
Table 5
| Vicarious traumatisation symptom | χ2 | p-value |
|---|---|---|
| Have you ever experienced persistent sadness, rage, or anger towards any of your family members? | 11.01 | 0.000 |
| Have you found yourself preoccupied with thoughts regarding the recurring floods? | 11.01 | 0.000 |
| Have you experienced guilt, self-doubt, shame, and guilt as a bystander during the floods? | 11.49 | 0.000 |
| Have you had feelings of pessimism, cynicism, and hopelessness during flood events? | 9.45 | 0.002 |
| Have you found it difficult to maintain boundaries with a family member affected by floods? | 4.59 | 0.032 |
Chi-square test results showing the association between vicarious traumatization symptoms and PTSD status in the Setswetla community.
All Vicarious Traumatisation Symptoms items in Table 6 had a significant p-value (< 0.05). On the symptoms of sadness and rage toward family, the significance is that emotional reactions are both internal and relational. Trauma may disrupt family dynamics. Flood preoccupation shows that mental fixation or ramification is a key sign of unresolved stress. In contrast, guilt or shame as a bystander could imply that witnessing trauma can be deeply distressing even without direct exposure, which is classic vicarious traumatization. Hopelessness or cynicism shows that emotional exhaustion and despair are typical in prolonged disaster exposure. The difficulty in maintaining boundaries could also mean that you are trying to absorb others’ pain, and this could lead to psychological spillover, often seen in caregivers or close-knit communities.
Table 6
| Compassion fatigue symptom (paraphrased) | χ2 | p-value |
|---|---|---|
| Feeling exhausted and mentally tired since the floods | 9.94 | 0.000 |
| Difficulty concentrating or functioning during rainy seasons | 4.74 | 0.029 |
| Difficulty maintaining personal relationships | 6.74 | 0.009 |
| Experiencing insomnia since the floods | 6.74 | 0.009 |
| Having feelings of sadness or apathy | 6.99 | 0.008 |
Chi-square test results comparing compassion fatigue (CF) symptoms with PTSD status in the Setswetla community.
The results showed that the collective patterns of compassionate fatigue symptoms are strongly associated with PTSD status (χ2 = 94.53; df; 20; p < 0.001) among the respondents. Exhaustion indicates emotional depletion, a key marker of compassion fatigue in disaster-exposed communities. Poor concentration suggests cognitive overload and burnout due to persistent stress from flood conditions. Strained relationships reflect social withdrawal or stress spillover into family and friendships. Insomnia shows that the trauma has physiological impacts affecting rest and recovery. Sadness and apathy demonstrate emotional numbness, a warning sign of prolonged psychological wear. Table 6 shows the comparison of compassionate fatigue symptoms with PTSD status.
These results show that people who were PTSD-positive are significantly more likely to report fatigue, Trouble with focus and daily function, strained relationships, poor sleep, and a sense of sadness or lack of interest. These are classic compassion fatigue symptoms, often seen in people emotionally impacted by repeated disasters, even if not directly harmed.
4 Discussions
The study reports the ripple effect of flooding near one of the most prominent urban rivers in the Gauteng Province, South Africa, by first looking at the direct effects of these floods and found that the perceived degradation of river water quality during floods is widely shared, with demographic factors influencing certainty. The cumulative effect of flooding on the Setswetla community operates through interconnected pathways. Direct physical impacts such as housing damage and displacement disrupt livelihoods, while environmental degradation and public health risks add secondary pressures. These stressors interact with pre-existing socio-economic vulnerabilities to amplify emotional strain, leading to adverse mental health outcomes. Statistical analyses in this study, including logistic regression for PTSD symptoms and Chi-squared tests for vicarious traumatisation and compassion fatigue, illustrate these linkages. Although the sample size (n = 100) limits model complexity, the findings demonstrate that economic loss, job disruption, and prolonged displacement are significantly associated with elevated PTSD scores and related trauma symptoms.
There was uncertainty in the study findings regarding demographic factors influencing perceptions of flood effects on water quality. Several studies support our findings that most females, the less educated, and adults perceived floods as affecting the water quality of the Jukskei River.
Historical studies have reported demographics as influencers of water quality risk perceptions (Canter et al., 1992; Botzen et al., 2009; Ge et al., 2021; Scarlett et al., 2021; Farshid and Null, 2025). In a literature review study that included 150 papers, Canter et al. (1992) reported education level and age as two demographic factors influencing water quality risk perception, consistent with our study. In the Netherlands, 1,000 homeowners near a main river, like our study participants, had elevated flood risk perception, with older and more highly educated individuals having a lower flood risk perception, consistent with our study (Botzen et al., 2009). Another three-year longitudinal survey revealed that women and less-educated respondents were more concerned about flood hazards and more willing to engage in stormwater management efforts. This heightened concern among women and the less educated aligns with my study findings that most women and participants with no secondary schooling perceived floods as detrimental to the adjacent river water quality (Scarlett et al., 2021). In Salt Lake County, Utah, in the USA, a study by Farshid and Null (2025), in communities in a 500 flood plain, most women demonstrated higher concern for water quality than their male counterparts. This gender-based difference in perception supports our study finding that adults, particularly women, recognize the adverse effects of flooding on river water quality.
In contrast to our study, in Nanjing, India, a recent study by Ge et al. (2021) reported a non-statistically significant relationship between demographic characteristics and flood risk perception. However, public perception of flood hazard and flood risk was influenced by the exposure and risk perception of people in Nanjing (Ge et al., 2021). Again, in contrast to my study findings of gender-influenced perceptions, a survey of 1,282 respondents across various regions in Greece did not find significant gender-based differences in perceptions of flood impacts on water quality (Joumar et al., 2025).
The analysis of whether flooding in the study area results in significant environmental damage reveals a strong perception of environmental impact from flooding but with substantial variations. Longer residence increases certainty; locals with more experience trust their observations more. Furthermore, the unemployed single show more certainty or dissent, likely due to limited flood event experience or lack of involvement in environmental matters.
The study further examined how employment status, marital status, and duration of residence influence perceptions of flood-induced environmental damage. In Mamelodi, South Africa, consistent with our study (Nyam et al., 2024), unemployed individuals had higher perceptions of environmental damage due to floods. Additionally, single respondents and those who had resided in the area for over 15 years were more likely to perceive significant environmental damage (Nyam et al., 2024). Again, consistent with my study findings, employment status, marital status, and length of residence significantly influenced flood risk perception. Unemployed and single individuals, as well as long-term residents, exhibited heightened awareness of environmental damage caused by floods in a study conducted in Shushtar County (Savari et al., 2025). However, in Türkiye, a study by Mızrak and Turan (2023) found that employment and marital status did not significantly influence perceptions of environmental damage from floods. Instead, personal experience with floods and perceived self-efficacy were more predictive of individuals’ willingness to relocate (Mızrak and Turan, 2023).
The logistic regression analysis revealed that displacement and job loss are the most significant predictors of reported economic loss resulting from flooding in our study community.
Examining the economic impacts of flooding, particularly focusing on displacement and job loss in communities adjacent to rivers from literature, one study reported that flooding causes significant economic hardships in informal settlements (Earth5R, 2025), consistent with this study’s findings. Again, another study in Valencia, Spain, reported extreme flooding events causing job losses and employment disruptions (Mateos et al., 2023), supporting this study’s finding. In England, a study suggests that proactive adaptation measures can shield the economy from the adverse effects of flooding, especially in areas prone to flooding. This can be a good benchmark for South Africa.
This study examined the ripple effects of flooding in the form of the psychological impact of recurring floods on individuals in the community using a subset of 10 PCL-5 items assessing PTSD symptoms.
A 10-item subset of the PCL-5 was used in this study to balance comprehensiveness with feasibility in a resource-limited, disaster-affected community. Items were selected to represent all four DSM-5 PTSD symptom clusters and were prioritised for their predictive validity in post-disaster contexts. While some PTSD and vicarious traumatisation (VT) items share similar wording, such as intrusive thoughts vs. preoccupation, they differ in focus. PTSD items were anchored to the respondent’s own traumatic flood experience, whereas VT items referred to distress from witnessing or supporting others. This anchoring maintains conceptual specificity between the constructs, consistent with prior research showing that PTSD and VT, though correlated, load on distinct latent factors.
The models show that intrusive symptoms like disturbing dreams are the strongest predictors. Emotional and memory difficulties also play a significant role in predicting PTSD. The mind (dreams, emotions, memory, and blame) shows stronger PTSD signs than just avoiding things or having physical reactions. In addition, flood survivors may silently suffer, especially if they seem withdrawn, moody, or frequently talk about the flood in distress. Furthermore, if someone has disturbing dreams, feels numb, or cannot recall the event clearly, they are more likely to be experiencing PTSD.
This study found a strong and statistically significant relationship between vicarious traumatisation symptoms and PTSD status among residents of the Setswetla community in Johannesburg. Emotional and cognitive symptoms, particularly guilt, anger, and hopelessness, were especially linked to PTSD.
Compassion fatigue is prevalent and severe among PTSD-positive individuals. Core symptoms have been reported to include fatigue, apathy, insomnia, and social strain. There is a clear emotional cost to ongoing flood exposure, even among non-direct victims.
The ripple effects of floods on communities adjacent to rivers, focusing on Post-Traumatic Stress Disorder (PTSD), vicarious traumatisation, and compassion fatigue, were consistent with many studies (Mao et al., 2022; British Medical Association, 2022).
One year after the 2020 floodings in Fort McMurray, Canada, Mao et al. (2022) reported intrusive symptoms, such as disturbing dreams, to be significant predictors of PTSD. Emotional and memory difficulties also played a crucial role in predicting PTSD, aligning with the study findings that mental aspects are stronger indicators than physical reactions.
Emotional and cognitive symptoms, including guilt, anger, and hopelessness, were linked to PTSD in a study by the British Medical Association (2022), supporting my findings in the Setswetla community on the effects of vicarious traumatization on flood-affected individuals.
Contrary to the study findings, an Indonesian and Chinese study by Golitaleb et al. (2022) examined the prevalence of PTSD among flood victims and found significant rates of PTSD. However, the study reported that physical reactions and avoidance behaviors were more prominent predictors than emotional or cognitive symptoms. This contrasts with the findings that mental aspects like disturbing dreams and emotional difficulties are stronger indicators of PTSD. Nevertheless, this finding could be because of how psychological traumas due to flooding are perceived in the Global and North and South, rather than the actual findings.
Although this study focuses on an informal settlement in South Africa, its findings align with broader disaster mental health literature. Norris et al. (2002) reviewed 160 studies and found that natural disasters often lead to PTSD and anxiety, particularly among those experiencing resource loss or low socioeconomic status. Their findings are mirrored in our results linking economic loss to PTSD. Murphy et al. (2004) further showed that PTSD can mediate the relationship between flood exposure and physical health outcomes, supporting our understanding of cascading ripple effects in Setswetla. Finally, Norris and Kaniasty (2009) demonstrated that perceived social support buffers against post-disaster distress, emphasising how community strain and compassion fatigue contribute to adverse mental health.
5 Conclusions and recommendations
The majority believe flooding causes environmental damage, but social context affects certainty. The length of residence, being single, and unemployment stability appear linked with higher environmental awareness. This study recommends educational campaigns targeting recently settled, 56 + males, employed individuals, and graduates to boost awareness and engagement with local environmental issues. The study also encourages long-time residents to share flood experiences via workshops or storytelling.
The findings on the economic impacts of recurring floods in the Setswetla informal settlement through the lens of social and economic predictor variables suggest that recurring floods in Setswetla threaten physical safety and public health and have a measurable and significant economic toll on affected households. Social disruptions, particularly displacement and economic shocks such as loss of employment, emerge as the most potent drivers of financial vulnerability in the aftermath of flooding.
Based on these conclusions, this study recommends investing in flood-resilient housing and drainage systems to minimise displacement due to floods.
The study concludes that PTSD symptoms are present in a subset of individuals exposed to recurring floods. Specific symptoms, disconcerting dreams, emotional disconnection, and memory disruptions are strong predictors of PTSD. In the context of disaster and Public Health, these study findings imply that identifying PTSD early can reduce long-term mental health burdens in disaster-affected populations. Disaster recovery programs must address not only physical but also psychological recovery. The model proves that even a reduced symptom set can offer accurate, scalable PTSD risk assessment tools critical for low-resource or emergency settings.
This study, therefore, recommends that mental health screening be integrated into post-flood disaster response using tools like the PCL-5 (even shortened versions)—prioritization of trauma-informed care, focusing on emotional regulation, memory integration, and reducing sleep-related disturbances. Community-based interventions should include psychoeducation, group therapy, and clinical diagnosis and referral systems. Future studies should incorporate demographics and exposure levels to fine-tune predictive models.
The study concludes that vicarious traumatisation is common and measurable in the study area, whereby symptoms such as preoccupation, guilt, and relational stress are strongly linked to PTSD. These findings support the use of vicarious trauma screening alongside traditional PTSD assessments. The study, therefore, recommends providing mental health support to flood survivors and helpers, such as family members and community workers. Encourage community dialogue to destigmatize emotional responses and promote resilience. The results highlight that trauma is not limited to direct victims. In tightly knit communities, people who witness suffering or try to help others cope also endure significant emotional impacts. This reflects the concept of vicarious or secondary trauma, especially in disaster-affected populations with limited resources.
Compassion fatigue symptoms are widespread among PTSD-positive individuals in the community. In addition, emotional, physical, and social exhaustion are statistically connected to trauma exposure. These effects are not isolated but form part of a systemic psychological toll of repeated flooding. This study, therefore, recommends that the city of Johannesburg expand mental health screening to include compassion fatigue alongside PTSD. Officials dealing with mental health within the municipality should target counseling and support for individuals showing signs of burnout or emotional withdrawal. Integration of community wellness initiatives that address fatigue, stress management, and emotional healing is recommended.
Mental health strategies should expand beyond PTSD to cover compassion fatigue and vicarious traumatization. The Setswetla and similar communities need chronic trauma interventions, not just crisis response.
Statements
Data availability statement
The raw data supporting the conclusions of this article will be made available by the authors, without undue reservation.
Ethics statement
The studies involving humans were approved by UNIVERSITY OF THE FREE STATE GHREC. The studies were conducted in accordance with the local legislation and institutional requirements. The participants provided their written informed consent to participate in this study.
Author contributions
TR: Visualization, Methodology, Conceptualization, Software, Data curation, Investigation, Validation, Supervision, Funding acquisition, Writing – review & editing, Writing – original draft, Formal analysis, Project administration, Resources.
Funding
The author(s) declare that no financial support was received for the research and/or publication of this article.
Acknowledgments
This study would like to thank the people of Setswetla who took time from their busy schedules to answer the questionnaire for this study.
Conflict of interest
The author declares that the research was conducted in the absence of any commercial or financial relationships that could be construed as a potential conflict of interest.
Generative AI statement
The author(s) declare that no Gen AI was used in the creation of this manuscript.
Any alternative text (alt text) provided alongside figures in this article has been generated by Frontiers with the support of artificial intelligence and reasonable efforts have been made to ensure accuracy, including review by the authors wherever possible. If you identify any issues, please contact us.
Publisher’s note
All claims expressed in this article are solely those of the authors and do not necessarily represent those of their affiliated organizations, or those of the publisher, the editors and the reviewers. Any product that may be evaluated in this article, or claim that may be made by its manufacturer, is not guaranteed or endorsed by the publisher.
References
1
Akram S. Mushtaq S. (2024). Environmental change and floods: the long-ignored effects of displacement on mental health. Front. Public Health12:1434123. doi: 10.3389/fpubh.2024.1434123
2
Botzen W. J. Aerts J. C. van den Bergh J. C. (2009). Dependence of flood risk perceptions on socio-economic and objective risk factors. Water Resour. Res.45:7743. doi: 10.1029/2009WR007743
3
British Medical Association (2022). Mental health after flooding: policy and practice recommendations. Available at: https://www.bma.org.uk/advice-and-support/your-wellbeing/vicarious-trauma/vicarious-trauma-signs-and-strategies-for-coping. (Accessed August 15, 2025)
4
Canter L. W. Nelson D. I. Everett J. W. (1992). Public perception of water quality risks: influencing factors and enhancement opportunities. J. Environ. Syst.22, 163–187. doi: 10.2190/93D9-JF0N-EEF8-W4PW
5
Earth5R . (2025). Earth5R's flood resilience framework for informal settlements. Available online at: https://earth5r.org/earth5rs-flood-resilience-framework-for-informal-settlements/
6
Fadupin A. O. (2022). Flash flood risk management in a south African township: A case study of Alexandra (master's thesis, Vaal University of Technology, South Africa).
7
Farshid A. Null S. E. (2025). Flood injustice in 500-year floodplains. Front. Hum. Dyn.7:1496686. doi: 10.3389/fhumd.2025.1496686
8
Gattino S. De Piccoli N. Fassio O. Rollero C. (2013). Quality of life and sense of community: a study on health and place of residence. J. Community Psychol.41, 811–826. doi: 10.1002/jcop.21575
9
Ge Y. Yang G. Wang X. Dou W. Lu X. Mao J. (2021). Understanding risk perception from floods: a case study from China. Nat. Hazards105, 3119–3140. doi: 10.1007/s11069-020-04458-y
10
Golitaleb M. Mazaheri E. Bonyadi M. Sahebi A. (2022). Prevalence of post-traumatic stress disorder after flood: a systematic review and meta-analysis. Front. Psychol.13:890671. doi: 10.3389/fpsyt.2022.890671
11
Gqomfa B. Maphanga T. Madonsela B. S. (2023). An analysis of the effects that South Africa's informal settlements have had on the country's river systems. Nat. Environ. Pollut. Technol.22, 1833–1843. doi: 10.46488/NEPT.2023.v22i04.011
12
Ilfeld F. W. (1978). Psychologic status of community residents along major demographic dimensions. Arch. Gen. Psychiatry35, 716–724. doi: 10.1001/archpsyc.1978.01770300058006
13
James R. K. (2016). Crisis intervention.
14
Joumar N. Gaganis C. M. Tourlioti P. N. Pantelakis I. Tzoraki O. Benaabidate L. et al . (2025). Understanding public perception and preparedness for flood risks in Greece. Water17:764. doi: 10.3390/w17050764
15
Lusunzi R. (2023). Environmental geochemistry and acid mine drainage modelling of the Sabie River water system near abandoned gold mines (doctoral dissertation, North-West University, South Africa).
16
Mao W. Eboreime E. Shalaby R. Nkire N. Agyapong B. Pazderka H. et al . (2022). One year after the flood: prevalence and correlates of post-traumatic stress disorder among residents in Fort McMurray. Behav. Sci.12:69. doi: 10.3390/bs12030069
17
Mateos R. M. Sarro R. Díez-Herrero A. Reyes-Carmona C. López-Vinielles J. Ezquerro P. et al . (2023). Assessment of the socio-economic impacts of extreme weather events on the coast of Southwest Europe during the period 2009–2020. Appl. Sci.13:2640. doi: 10.3390/app13042640
18
Mathevula D. A. (2021). Flooding and intersectional vulnerability in Setswetla informal settlement, Johannesburg (master's thesis, University of the Witwatersrand, South Africa).
19
Mızrak S. Turan M. (2023). Effect of individual characteristics, risk perception, self-efficacy and social support on willingness to relocate due to floods and landslides. Nat. Hazards116, 1615–1637. doi: 10.1007/s11069-022-05731-y
20
Moeketsi P. Nkhonjera G. K. Alowo R. (2022). Changes in land use land cover within the Jukskei River basin and its implications on the water availability. In IOP conference series: Earth and environmental science (1087, 1, p. 012035). IOP Publishing.
21
Motloung O. M. (2024). Effects of flood disasters on vulnerable residents in informal settlements in South Africa. Afr. J. Dev. Stud.14.
22
Murphy A. D. Norris F. H. Baker C. K. Perilla J. (2004). Postdisaster PTSD over four waves of a panel study of Mexico’s 1999 flood. J. Trauma. Stress.17, 283–292. doi: 10.1023/B:JOTS.0000038476.87634.9b
23
Mvulane P. (2020). Settling on water pathways: A case study of Setswetla vulnerability to flash floods (master's thesis, University of the Witwatersrand, South Africa)
24
National Center for PTSD . (2013). PTSD checklist for DSM-5 (PCL-5). U.S. Department of Veterans Affairs. Available online at: https://www.ptsd.va.gov/professional/assessment/adult-sr/ptsd-checklist.asp
25
Norris F. H. Friedman M. J. Watson P. J. (2002). 60,000 disaster victims speak: part II. Summary and implications of the disaster mental health research. Psychiatry Interpers. Biolog. Processes65, 240–260. doi: 10.1521/psyc.65.3.240.20169
26
Norris F. H. Kaniasty K. (2009). Received and perceived social support in times of stress: a test of the social support deterioration deterrence model. J. Pers. Soc. Psychol.77, 639–649. doi: 10.1037/a0016479
27
Nyam Y. S. Modiba N. T. S. Ojo T. O. Ogundeji A. A. Okolie C. C. Selelo O. T. (2024). Analysis of the perceptions of flood and effect of adoption of adaptation strategies on income of informal settlements of Mamelodi in South Africa. Clim. Serv.34:100468. doi: 10.1016/j.cliser.2024.100468
28
Ramuhulu T. C. (2021). The prospectus and challenges of rural urban migration in south African cities: Perceptions from integrated development plans (doctoral dissertation, University of KwaZulu-Natal, South Africa)
29
Rodionov D. Isroilov B. Kryzhko D. Eshov M. Smirnova I. Konnikov E. (2023). Mental health of a person as a result of the transformation of socio-economic system. In international conference on next generation wired/wireless networking (131–151). Springer Nature Switzerland.
30
Savari M. Jafari A. Sheheytavi A. (2025). Determining factors affecting flood risk perception among local communities in Iran. Sci. Rep.15:4076. doi: 10.1038/s41598-025-88673-2
31
Scarlett R. D. Subramaniam M. McMillan S. K. Ingermann A. T. Clinton S. M. (2021). Stormwater on the margins: influence of race, gender, and education on willingness to participate in stormwater management. J. Environ. Manag.290:112552. doi: 10.1016/j.jenvman.2021.112552
32
Speare A. Jr. Goldscheider F. K. (1987). Effects of marital status change on residential mobility. J. Marriage Fam.49, 455–464. doi: 10.2307/352314
33
Ventriglio A. Torales J. Castaldelli-Maia J. M. De Berardis D. Bhugra D. (2021). Urbanization and emerging mental health issues. CNS Spectr.26, 43–50. doi: 10.1017/S1092852920001236
Summary
Keywords
floods, socio-economic, environment, PTSD, vicarious trauma, compassion fatigue
Citation
Raphela TD (2025) The ripple effect of flooding near one of the more prominent urban rivers in the Gauteng Province, South Africa. Front. Sustain. Cities 7:1656985. doi: 10.3389/frsc.2025.1656985
Received
30 June 2025
Accepted
01 September 2025
Published
15 September 2025
Volume
7 - 2025
Edited by
Benedetta Moccia, Sapienza University of Rome, Italy
Reviewed by
Bogdan Włodzimierz Zawadzki, University of Warsaw, Poland
Forgive Awo Norvivor, University of Health and Allied Sciences, Ghana
Updates
Copyright
© 2025 Raphela.
This is an open-access article distributed under the terms of the Creative Commons Attribution License (CC BY). The use, distribution or reproduction in other forums is permitted, provided the original author(s) and the copyright owner(s) are credited and that the original publication in this journal is cited, in accordance with accepted academic practice. No use, distribution or reproduction is permitted which does not comply with these terms.
*Correspondence: Tlou D. Raphela, madeizen@gmail.com
Disclaimer
All claims expressed in this article are solely those of the authors and do not necessarily represent those of their affiliated organizations, or those of the publisher, the editors and the reviewers. Any product that may be evaluated in this article or claim that may be made by its manufacturer is not guaranteed or endorsed by the publisher.