ORIGINAL RESEARCH article
Front. Vet. Sci.
Sec. Animal Nutrition and Metabolism
Study on the Effect of Different Types of Sugar on Proliferation and Inflammatory in Goose Fatty Liver
Provisionally accepted- 1Sichuan Agricultural University, Chengdu, China
- 2Yibin Academy of Agricultural Sciences, Yibin, China
Select one of your emails
You have multiple emails registered with Frontiers:
Notify me on publication
Please enter your email address:
If you already have an account, please login
You don't have a Frontiers account ? You can register here
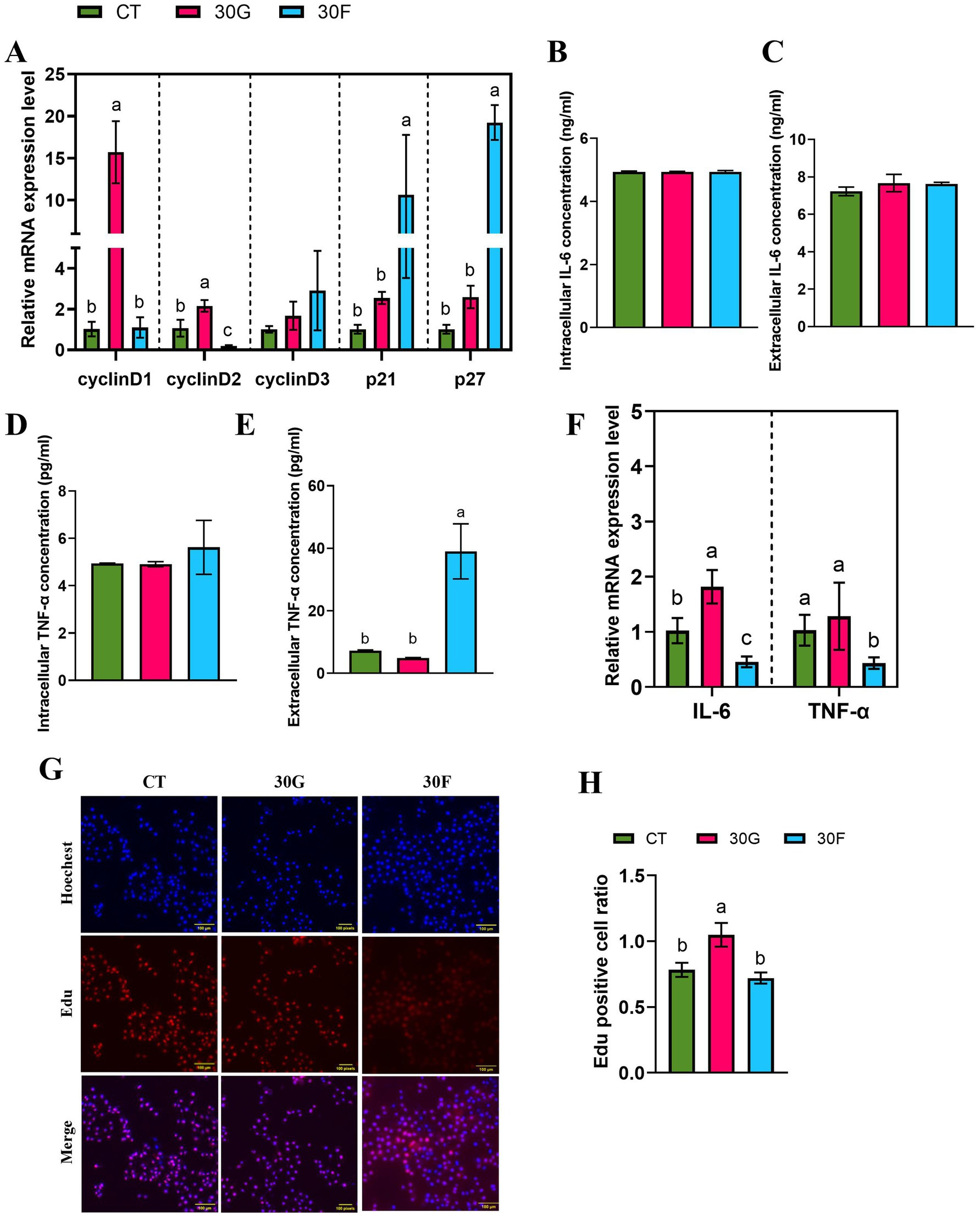
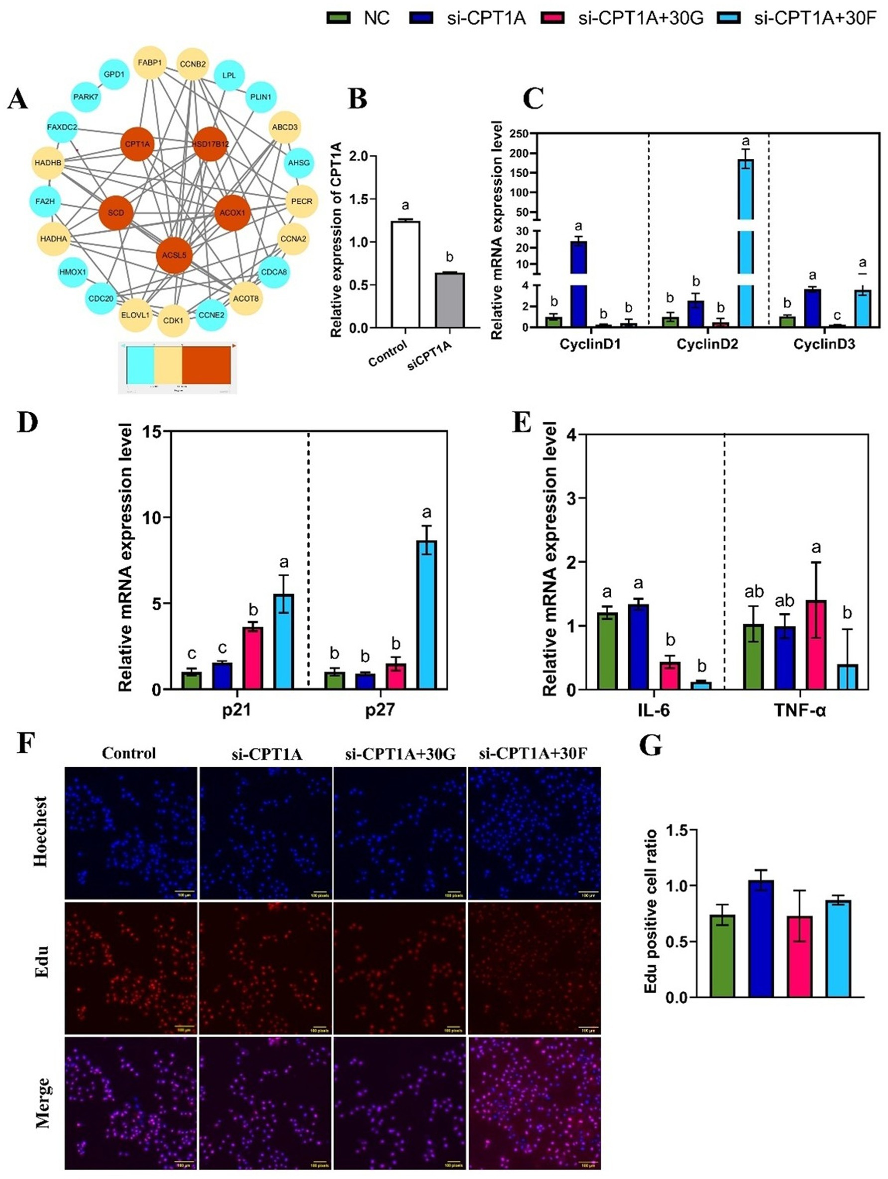
This study aimed to investigate the regulatory effects of dietary sugar types on hepatocyte proliferation and inflammatory cytokine expression during fatty liver formation in geese. One hundred geese were randomly divided into five groups: control group, corn flour group, glucose group, fructose group, and sucrose group, receiving force-feeding for 21 days. Primary hepatocytes isolated from 21-day-old geese were treated with 30 mmol/L glucose or fructose, combined with CPT1A gene interference. Fructose significantly enhanced lipid accumulation in overfed geese (p<0.05). Hepatic transcriptome analysis revealed that dietary 10% glucose upregulated differentially expressed genes involved in cell growth and proliferation, with carnitine palmitoyltransferase 1A (CPT1A) being the most noteworthy candidate. Glucose treatment upregulated CyclinD1 and CyclinD2 expression and promoted hepatocyte proliferation, while fructose increased p21 and p27 expression (p<0.05). Fructose reduced TNF-α and IL-6 expression, whereas glucose elevated IL-6 levels (p<0.05). Following CPT1A interference, CyclinD1 and CyclinD3 expression increased in primary hepatocytes. Glucose combined with si-CPT1A treatment decreased CyclinD3 while increasing p21 expression. Both glucose and fructose synergistically with si-CPT1A reduced IL-6 expression (p<0.05). In conclusion, glucose promotes the proliferation of goose hepatocytes by activating cell cycle genes and modulates the interaction between lipid metabolism and inflammation, whereas fructose regulates inflammatory signaling to induce controlled inflammatory responses and enhance fat deposition.
Keywords: Glucose1, fructose2, Proliferation3, inflammation4, goose fatty liver5
Received: 08 May 2025; Accepted: 19 Sep 2025.
Copyright: © 2025 Yi, Teng, Zhou, Li, Peng, Wei and Han. This is an open-access article distributed under the terms of the Creative Commons Attribution License (CC BY). The use, distribution or reproduction in other forums is permitted, provided the original author(s) or licensor are credited and that the original publication in this journal is cited, in accordance with accepted academic practice. No use, distribution or reproduction is permitted which does not comply with these terms.
* Correspondence: Chunchun  Han, chunchunhai_510@163.com
Disclaimer: All claims expressed in this article are solely those of the authors and do not necessarily represent those of their affiliated organizations, or those of the publisher, the editors and the reviewers. Any product that may be evaluated in this article or claim that may be made by its manufacturer is not guaranteed or endorsed by the publisher.
