Your new experience awaits. Try the new design now and help us make it even better

ORIGINAL RESEARCH article

Front. Vet. Sci., 28 October 2025

Sec. Animal Behavior and Welfare

Volume 12 - 2025 | https://doi.org/10.3389/fvets.2025.1661470

This article is part of the Research TopicThe Future of Farm Animal Welfare Science: Selected Papers from the 9th International Conference on the Welfare Assessment of Animals at Farm Level (WAFL)View all 14 articles

Optimising the selection of welfare indicators in farm animals

Jon Day,
Jon Day1,2*Mohamed Ben HaddouMohamed Ben Haddou3Rita KyllingRita Kylling4Guro VasdalGuro Vasdal5Heleen van de Weerd,Heleen van de Weerd1,2
  • 1Chronos Sustainability Ltd., Chichester, United Kingdom
  • 2Cerebrus Advies, Dinxperlo, Netherlands
  • 3Mentis SA, Ixelles, Belgium
  • 4Matprat, Oslo, Norway
  • 5Animalia AS, Oslo, Norway

Introduction: Risk assessment (RA) frameworks are increasingly being applied to improve the welfare of farmed animals. These frameworks have at their core, a logic chain linking welfare hazards (risks) with one or more welfare consequences which, in turn, are each measured by one or more welfare indicators. Effective and efficient monitoring of animal welfare often involves the selection of a subset of indicators from a large pool. Selecting ‘iceberg indicators’ could be advantageous due to their association with multiple welfare consequences. However, no standardised, data-driven method exists to select optimal combinations under practical constraints. This study addresses this gap by creating an algorithmic approach to optimise indicator selection.

Methods: The work was conducted in six phases: (1) construction of a structured database of welfare indicators; (2) a proof-of-concept study; (3) design of a greedy selection algorithm; (4) enhancement of the algorithm using branch-and-bound and backtracking methods; (5) performance and sensitivity testing, and (6) creation of two case studies. A dataset of 382 animal welfare indicators across seven farm species was compiled from scientific opinions published by the European Food Safety Authority (EFSA) and from other published literature. The EFSA scientific opinions contain data acquired through a rigorous process of literature reviews and expert elicitation and consensus panels to link welfare indicators with their associated welfare hazards and welfare consequences. To enable algorithm development, the Coverage of each welfare indicator was first determined by calculating the number of unique welfare consequences to which it was linked. Metadata such as the Impact of welfare consequence [Low (1) or High (2)], Ease of hazard mitigation [Easy (1), Moderate (2) or Difficult (3)], and Ease of indicator use [Easy (1), Moderate (2) or Difficult (3)] was generated through an expert elicitation process. These data were standardised using max–min normalisation across all criteria, and an objective function was defined which enabled indicator subset selection according to various user-defined criteria. Optimisation was performed using both a greedy algorithm and an enhanced algorithm incorporating backtracking and branch-and-bound solvers. Algorithm performance and robustness were evaluated through sensitivity analyses, scenario testing, and computational benchmarking.

Results: The greedy algorithm offered computational efficiency but incorporated suboptimal plateaus in Coverage as additional indicators were combined. The enhanced algorithm identified globally optimal combinations within 0.2 s for all species, regardless of problem size. In a broiler chicken case study, the enhanced algorithm removed indicators that were moderately difficult to use. A pig case study showed that the enhanced algorithm combined the same welfare indicators as the greedy algorithm but validated the added value of multi-criteria scoring by identifying high-impact, easy-to-implement indicators suitable for welfare certification.

Discussion: The enhanced algorithm was able to move beyond the selection of iceberg indicators, by incorporating multiple selection criteria to inform welfare indicator choice. The enhanced algorithm is data-agnostic and enables users to optimise indicator selection with diverse datasets spanning research, industry, and policy contexts. Its flexibility supports the development of tailored applications for different stakeholders. Future work should explore processes to determine weighting values, scenario testing, robustness, and stakeholder engagement to maximise both relevance and practicality.

1 Introduction

The measurement of farm animal welfare has gained substantial prominence in research, policy and practical applications related to animal care and management. Historically, welfare has been assessed according to the housing and resources that were provided for animals (input- or resource-based measures, e.g., the size of an animal enclosure) (1). However, over time, the focus has shifted to outcome- or animal-based measures (e.g., lameness) because welfare is a characteristic of the individual animal, not just the system in which animals are kept (2). Furthermore, there has also been recognition that management inputs (animal care) profoundly influence the level of welfare achieved (3). Besides biological functioning and a focus on resources, welfare assessments now also increasingly include welfare outcomes in terms of animals’ experiences (i.e., their affective states) (4).

Farm animal welfare is not only the responsibility of the farmers who manage their day-to-day care. For example, veterinarians collaborate with farmers to safeguard animal health and welfare. Industry bodies and levy-funded organisations work to promote animal welfare in their sectors. Third-party certification schemes and animal welfare labels often necessitate additional inspections that provide confidence to food businesses (processors, retailers, restaurants and bars) and citizens (5). Investors and banks both seek to ensure that standards of animal welfare do not pose financial risks (6). Policy makers and national competent authorities create and enforce legal frameworks for the protection of animals (7). Despite their differing priorities, all these stakeholders need objective and quantifiable indicators to monitor the welfare of animals across diverse agricultural production systems.

The European Union (EU) uses scientific and technical evidence as a foundation for its legislation and policies on animal welfare (as a component of feed and food safety). The European Commission has mandated the European Food Safety Authority (EFSA) to provide this scientific support. EFSA has developed a Risk Assessment (RA) framework for animal welfare to facilitate effective, evidence-based policy making. This framework includes several steps, namely hazard identification, hazard characterisation, exposure assessment and risk characterisation for a specified housing system, and is broadly based on the methodology already established in human and animal health (8). The RA framework has at its core, a logic chain linking welfare hazards (risks) with one or more welfare consequences which, in turn, are each measured by one or more welfare indicators (9, 10).

A welfare hazard is an exposure variable causing a risk to animal welfare. A welfare consequence is a consequence of a welfare hazard and impairs the welfare of the animals. Welfare indicators are observations and measures made during a welfare assessment.

The EFSA panel on Animal Health and Welfare (AHAW) has published numerous scientific opinions which apply the RA framework (11). Each scientific opinion was written by a suitably qualified team of experts which acquired data using a rigorous and systematic approach. This approach involves reviewing published literature, conducting expert elicitation processes and discussion through consensus groups. The most recent scientific opinions include recommendations on which welfare indicators can be used to measure the welfare of the main farmed animal species.

Given the extensive range of potential animal welfare indicators, choosing the most appropriate ones to address specific assessment objectives can be challenging. This choice is further complicated by the existence of different scoring systems and weighting of welfare indicators across systems/protocols. Therefore, the selection process must carefully consider numerous factors such as the validity of the indicators in reflecting actual animal welfare, their reliability and consistency across differing contexts, the feasibility of measurement across practical scenarios, and the associated resource and cost implications (12). From a practical point of view, a comprehensive, on-farm multi-criteria welfare assessment can also take a significant amount of time (13). Therefore, it could also be beneficial to create a decision support tool that reduces the number of animal welfare indicators to be measured without losing valuable information on animal welfare.

This concept of iceberg indicators was first defined as: “key welfare indicators that can reflect, or are closely correlated with, a range of other welfare indicators” (14). An iceberg indicator provides an overall assessment of welfare, just as the protruding tip of an iceberg signals its submerged bulk beneath the water’s surface (ibid.). FAWC used the presence of an intact pig tail at slaughter as a simple example. The intact tail indicates the absence of both tail docking and tail biting. This can be taken to infer that the animal’s husbandry and management were managed to a sufficient level to avoid tail biting.

The definition of what constitutes an iceberg indicator in the context of the EFSA risk-based framework is stated in the latest scientific opinions from the AHAW panel. For example, the scientific opinion on broiler welfare stated: “Some of the ABMs are relevant to more than one welfare consequence (iceberg indicators) and can be used for general welfare screening purposes, often used to get an impression of the welfare status of a flock” (15). The scientific opinion on laying hen welfare stated: “Animal-based measures that are relevant to more than one welfare consequence are referred to as ‘iceberg indicators’” (16). The opinion on pig welfare stated: “The animal-based measures that help to identify more than one welfare consequence are preferred. These indicators are commonly referred to as ‘iceberg indicators’” (10).

These definitions highlight the important question of how closely different welfare indicators are correlated. In the development of a decision support tool, it is essential to visualise how welfare measures interact, particularly the connections between animal-based indicators and the environmental factors that influence them (12). Knowledge of such interactions could facilitate the identification of the optimum combination of measures. For example, if a large set of indicators possesses overlapping information (such as related welfare hazards or welfare consequences), it may be possible to identify a smaller set of measures that have the same explanatory power. The RA framework for animal welfare presents an ideal basis on which to analyse and visualise the interactions between welfare hazards, welfare consequences and welfare indicators.

This study used an existing database that collated welfare measurement data from multiple sources, including several EFSA scientific opinions on the welfare of farmed animals. The database included a list of welfare indicators and the associated welfare hazards and welfare consequences. In the present paper, these data were further enriched with categorical metadata on dimensions such as the Impact of welfare consequences, Ease of hazard mitigation, and Ease of indicator use.

The database was used to develop algorithms and compare methods of discovering optimal combinations of welfare indicators while maintaining the link with related hazards and consequences. The objective of the work was to enable users to select combinations of welfare indicators, subject to user-defined constraints/inputs, that meet specific criteria such as reflecting multiple welfare consequences, being easy to deploy, and having the potential to mitigate the most severe impacts of certain welfare hazards.

2 Materials and methods

The research detailed in this paper was conducted in six phases: (1) database building, (2) a proof-of-concept study, (3) development of a greedy algorithm, (4) enhancement of the greedy algorithm using backtracking and branch-and-bound methods and (5) assessment of algorithm functionality and (6) generation of case studies to illustrate how the algorithms could be used in practice. The following sections provide further details on the methodology followed in each phase.

2.1 Database building

In 2022, MatPrat (the Norwegian Egg and Meat Council) catalogued the indicators that are available to measure the welfare of selected food-producing animals in Norwegian systems of production (Table 1). The project aimed to gain insights to focus animal welfare activities, for example, to use in dialogue with the Norwegian industry.

Table 1
www.frontiersin.org

Table 1. A description of the species and systems of production represented in the test dataset.

The main welfare hazards for each species within each housing system were collated through scientific literature reviews. In the case of the EFSA scientific opinions, these welfare hazards were often explicitly listed and could be transcribed directly. For the other sources, these data were extracted through detailed review of the published article. The resulting welfare hazards were then linked to both welfare consequences and welfare indicators. In the case of the EFSA scientific opinions, again, these linkages were often explicitly specified. For the other sources, the linkages were made by two or more welfare experts in the project team. Most data were extracted from a series of EFSA reports (published from 2007 to 2012, and the updated reports from 2022 to 2023) which described the welfare aspects for the main European categories of farmed animals and housing systems. The main data sources are summarised below:

• Dairy cattle (1729)

• Pigs (10, 27, 2932)

• Beef cattle (1722, 2629, 3336)

• Sheep (27, 29, 37, 38)

• Broiler chickens (15, 29, 33, 39)

• Laying hens (16, 29)

The database was then supplemented with metadata generated through an elicitation process involving five farm animal welfare experts. This required rating the Impact of welfare consequence (Low or High), Ease of hazard mitigation (Easy, Moderate or Difficult), and Ease of indicator use (Easy, Moderate or Difficult). Where the expert ratings differed, a consensus approach was used to determine the final rating.

As an example, high stocking density was identified as a welfare hazard for growing/finishing pigs. In the database, this welfare hazard was associated with three unique welfare consequences (soft tissue lesions and integument damage; general disruption of behavior, and resting problems). These welfare consequences were associated with eight welfare indicators (body lesions; calluses and bursitis (pressure injuries); ear lesions; impaired social behavior; leg injuries; pig cleanliness; restlessness, and tail lesions). Soft tissue lesions and integument damage was rated as a welfare consequence that has a ‘High’ impact. High stocking density was rated as a hazard that is ‘Easy’ to mitigate, and tail lesions was rated as a welfare indicator that is ‘Easy’ to use.

2.2 Proof-of-concept study and data preparation

2.2.1 Proof-of-concept study

Before proceeding to the creation of the two algorithms, a proof-of-concept study was conducted. This involved exploring the effect of different combinations of indicators on the number of linked welfare consequences. The number of unique combinations of indicators increases exponentially as more indicators are combined, therefore, the approach was validated using a subset of six indicators for broiler chickens and six for laying hens.

The six indicators for each species were selected from the top of a list that was ranked by the number of unique associated welfare consequences. This ranked list was obtained by creating a pivot table in Microsoft Excel of the number of unique (i.e., deduplicated) welfare consequences linked to each indicator. First, the maximal number of unique welfare consequences associated with a combination of all six indicators was calculated (i.e., the target). Then, to identify the simplest (smallest) subset of indicators that were associated with the maximal number of welfare consequences, the number of welfare consequences that were associated with each unique combination of indicators [n = (26–1) = 63] was determined, again, by creating a pivot table in Microsoft Excel.

2.2.2 Algorithm development

Following the proof-of-concept study, two types of algorithms were created: (a) A simple greedy algorithm, which is a method to combine indicators based purely on one or more dimensions, such as the number of associated welfare consequences (e.g., selecting the best iceberg indicators first), and (b) An enhancement of the greedy algorithm using multi-criteria decision analysis (MCDA) involving backtracking (a systematic way of exploring all combinations of indicators to find one or more valid solutions) while employing branch-and-bounds to identify intelligent ‘shortcuts’, effectively guiding the search towards the optimal solution and avoiding unnecessary computations.

Greedy algorithms were first proposed as a method to determine the shortest path or subtree to connect nodes within a network. Early algorithms were used to solve the ‘minimum connector’ or ‘travelling salesman’ problem (40, 41). Greedy algorithms make a locally optimal choice to find a globally optimal solution (56). They are some of the simplest algorithms in combinatorial optimisation and can determine efficiently the solution to many problems (57). While their key advantage is that they are easy to understand and implement, greedy algorithms ignore the possibility that the solution identified may not be the best (i.e., is not the global optimum).

As greedy algorithms may converge on a locally optimal rather than globally optimal solution, an algorithm using branch-and-bound plus backtracking was developed to iteratively enumerate all subsets of ( S ) indicators. The recursive nature of such algorithms allows for exhaustive exploration of indicator subsets while using pruning techniques to discard unfeasible solutions early.

Backtracking is a systematic method for exploring all variants of a solution to find one or more valid solutions. The use of the term backtracking was first attributed to Lehmer in the 1950s (42). Such methods incrementally explore potential solutions and backtrack if a suboptimal variant is discovered. While backtracking can identify the globally optimum solution, the required number of iterations is computationally intensive, and the required number of calculations increases exponentially with the number of branches in the decision tree. For example, the potential number of combinations of a single factor increases from 31 when combining 5 items to 1,048,575 when combining 20 items [n = (2items) – 1]. However, the backtracking method can be enhanced for combinations of a larger number of items using branch-and-bound methods.

The development of branch-and-bound methods is widely attributed to (43). While simple backtracking explores all paths in the search space until a solution is found, branch-and-bound intelligently cuts off (prunes) unproductive paths early in the search, making it much more efficient for optimisation problems. Branch-and-bound uses the power of backtracking to systematically explore solutions while employing bounds to function as intelligent ‘shortcuts’, guiding the search towards the optimal solution and avoiding unnecessary computations.

It was predicted that a greedy algorithm would provide a quick and simple means of discovering and combining iceberg indicators (based on the number of associated welfare consequences for each indicator), but this would have a risk of false solutions (i.e., local maxima). It was further predicted that refinement of the greedy algorithm using backtracking would avoid the selection of false solutions but may increase the compute time to potentially unfeasible levels, so the use of branch-and-bound methods were investigated to limit the required compute time.

2.2.3 Data preprocessing and normalisation

Some data preprocessing and normalisation were necessary to facilitate the development of the algorithms. For example, the dataset contained several data structures containing categorical values (see Table 2).

Table 2
www.frontiersin.org

Table 2. A description of the dimensions and levels of measurement in the test dataset for each of the seven focal species of farm animal.

To enable the use of these data in the data analysis, selected descriptors were first mapped to numerical values. These included Impact of welfare consequence (Low = 1 & High = 2), Ease of hazard mitigation (Easy = 1, Moderate = 2, Difficult = 3), and Ease of indicator use (Easy = 1, Moderate = 2 & Difficult = 3).

For dimensions such as the Impact of welfare consequence, the objective function should increase when its values are numerically higher. In this case, the values were directly added to the objective function. However, for factors such as Ease of indicator use and Ease of hazard mitigation, the objective function should increase when their values are numerically lower. To reflect this, it was necessary to either specify those factors as being negative in the objective function, or subtract values from the number of levels transformed valued = ( ( number of levels + 1 ) value ) ) . In the present exercise, the second option was selected (Equations 1–3), which ensured that higher values are always treated as beneficial.

ImpactScore i = ( Impact of welfare consequence i )     (1)
MitigationScore i = ( ( 4 + 1 ) Ease of hazard mitigation i )     (2)
EasinessScore i = ( ( 4 + 1 ) Ease of indicator use i )     (3)

As the primary objective was to optimise the number of unique welfare hazards and/or unique welfare consequences that were linked to a combination of indicators, the Coverage for each indicator ( i ) was calculated (Equations 4, 5).

HazardCoverage i = number of unique hazards that indicator covers     (4)
ConsequenceCoverage i = number of unique consequences that indicator covers     (5)

To ensure that all data could be equitably weighted, each factor was then subjected to a max-min normalisation to scale it within the range {0,…,1}. This transformation also ensured that both HazardCoveragei and ConsequenceCoveragei were expressed as a proportion of the maximum number of hazards and consequences respectively, which enabled them to be equitably weighted (Equation 6).

Normalised factor = x i x min x max x min     (6)

2.2.4 Definition of the objective function

Each of the algorithms had at its core an objective function that incorporated all of the factors to be optimised. To enable the separate and interactive weighting of HazardCoveragei and ConsequenceCoveragei, a composite measure for Coverage was calculated, which also incorporated weighting factors (α and β) to adjust the balance as required (Equation 7).

Coverage i = ( α . HazardCoverage i ) + ( β . ConsequenceCoverage i )     (7)

Additionally, the other dimensions were incorporated into the objective function (e.g., Ease of indicator use, Impact of welfare consequence, and Ease of hazard mitigation). Each factor was separately weighted to enable ‘tuning’ of the objective function in different use-cases (phase 6), (Equation 8).

Objective i = ω coverage ( α . HazardCoverage + β . ConsequenceCoverage ) + ω easiness ( EasinessScore ) + ω impact ( ImpactScore ) + ω mitigation ( MitigationScore )     (8)

α, β, ωcoverage, ωeasiness, ωimpact and ωmitigation are user-defined weighting factors that relate to the relative importance of each constraint. For example, if a user wanted to optimise based only on the number of welfare consequences linked to a combination of indicators, they could set all other weighting factors to zero. This effectively removes those factors from the calculation.

When selecting a combination of indicators S { 1 , , MAXindicators } the total objective function becomes (Equation 9):

Objective ( S ) = i S objective i     (9)

2.2.5 Development tools

Algorithms were developed using the Python programming language (version 3.13) and Google’s OR-Tools Linear Solver (44). OR-Tools is an open-source module which enables the deployment of linear programming (LP), mixed-integer programming (MIP), Solving Constraint Integer Programmes (SCIP), and other optimisation techniques.

2.3 Development of a greedy algorithm

The greedy algorithm involved the selection of a pre-determined number of welfare indicators from a list of indicators ranked by the size of the objective function (Eqn. 9). For example, if no more than six indicators should be combined, the greedy algorithm selected the indicators with the top 6 highest objective i values. The user could predefine the number of indicators to be combined according to their specific use-case (e.g., desired number of indicators ≤ 4).

2.4 Enhanced optimisation algorithm using SCIP

The objective of the enhanced algorithm was to identify combinations of indicators (up to a user-defined maximum number of indicators) that maximise the value of the objective function (i.e., the combination(s) with the largest sum of objective i ). To achieve this, the algorithm was created using the Solving Constraint Integer Programmes (SCIP) component of the OR-Tools Linear Solver module (45).

SCIP is one of the most powerful and versatile solvers for mathematical optimisation, especially in the case of mixed-integer programming (MIP). MIP is a type of mathematical optimisation where some decision variables have categorical values, while others may be continuous (i.e., real numbers). A MIP problem typically involves optimising a linear objective function subject to a set of linear constraints. The inclusion of integer variables allows MIP to model discrete and decision analysis for problems that involve both quantitative allocations and binary or categorical choices. The recursive nature of the algorithm, combined with branch-and-bound pruning and initialisation with a greedy solution, allows for an exhaustive but efficient exploration of indicator subsets. The approach ensures an optimal selection process within the defined constraints while significantly reducing computational overhead.

SCIP solves integer programming problems by combining several algorithms. It starts by solving the LP relaxation and, if the solution is fractional, it applies branch-and-bound: branching on fractional variables to create subproblems, solving relaxations at each node, and using bounds to prune unpromising branches. Backtracking is used to navigate the search tree when dead ends are reached. During its iterations, SCIP employs greedy heuristics to quickly find good feasible solutions, which helps improve pruning efficiency. This intelligent combination of exploration and pruning leads SCIP to the optimal integer solution efficiently.

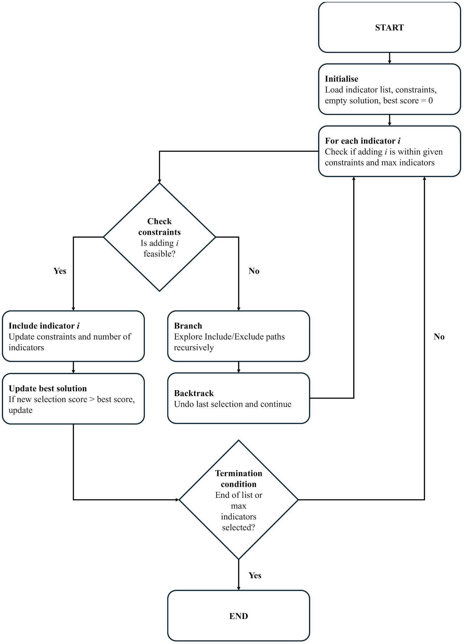
In the present exercise, the algorithm operated by iterating through a list of candidate indicators, where the ‘value’ of each indicator was determined using the objective function (Eqn.9). At each step, the algorithm evaluated whether an indicator ( i ) could be included in the selection without exceeding the maximum allowable number of indicators set by the user. It explored two recursive branches: one that included the indicator (provided constraints permit) and one that excluded it. The function then backtracked by undoing previous selections to explore alternative combinations. SCIP maintained a global dictionary to store the best solution encountered during execution, updating it whenever a higher-scoring subset was identified (Figure 1).

Figure 1
Flowchart illustrating a decision-making process. It starts with initialization, then checks each indicator against constraints. If feasible, it includes the indicator and updates the best solution. If not feasible, it branches and backtracks. The process continues until termination conditions, such as the end of the list or selecting the maximum indicators, are met, leading to the end.

Figure 1. An overview of how the enhanced algorithm combined backtracking and branch-and-bound heuristics through SCIP.

To avoid overly lengthy computation times for larger combinations of indicators, an early stopping mechanism was incorporated by introducing a time limit parameter. If the execution time exceeded 10 s, the algorithm halted, returning the best solution identified up to that point. Additionally, progress logging was implemented at regular intervals to facilitate tracking during execution. The early stopping mechanism avoided the algorithm freezing if an overly complex set of parameters were evaluated. Additionally, as the goal was to produce an algorithm that provided solutions within practical time constraints, the early stopping mechanism helped to identify when run times had exceeded a defined threshold.

2.5 Assessment of algorithm functionality

Following the development of the enhanced optimisation algorithm, basic assessments of its performance and behavior were conducted under varying configurations.

First, the weighting applied to Coveragecoverage) was systematically varied to assess how the objective function responded to different configurations. For each level of weighting, the optimisation problem was solved, and the resulting composite objective function score was recorded. This approach enabled the decomposition of the objective function into interpretable elements, allowing direct observation of how each criterion influenced the final optimisation output.

Second, a univariate perturbation analysis was conducted to evaluate the sensitivity of the algorithm to user-defined inputs. For each weighting parameter, controlled shifts (e.g., ±50%) were introduced and the optimisation problem solved repeatedly to observe changes in the selected subset of welfare indicators.

2.6 Creation of case studies

To demonstrate and validate the utility of the optimisation framework, two illustrative hypothetical case studies were developed which targeted distinct user needs: (a) a food business that sought to measure six welfare indicators to demonstrate the year-on-year impact of its activities on improving the welfare of broilers in its supply chain, and (b) an animal welfare certification scheme provider that sought to measure six welfare indicators to demonstrate the welfare status of growing and finishing pigs across certified farms.

Each case study deployed both the simple greedy algorithm and the enhanced algorithm. The case studies were focused on a specific animal species and stakeholder use-case and incorporated a defined set of constraints and priorities. These included fixing the maximum number of indicators to be selected (n = 6), pre-defining different weighting configurations reflecting different prioritisation strategies (e.g., differential emphasis placed on Coverage, Ease of indicator use, Impact of welfare consequence, and Ease of hazard mitigation).

In each case study, the computational performance of the enhanced algorithm was investigated by recording the total runtime for increasingly complex optimisation tasks (increasing the desired number of welfare indicators in the solution). Stability of the optimisation process was further assessed by re-running the same configuration multiple times. To achieve this, the desired number of indicators was increased from 5 to 50 (in 10 steps of 5). At each step, the optimisation was run 15 times, and the mean value and 95% confidence intervals were calculated and plotted. A one-way analysis of variance was used to detect any effect of the number of indicators on computational performance, and linear regression was used to determine the direction and strength of the association between the two variables.

Scenario testing was used to explore how different weighting (prioritisation) strategies influenced the selection of welfare indicators in the enhanced algorithm. The four weighting factors were systematically varied: Coverage, Ease of indicator use, Impact of welfare consequence, and Ease of hazard mitigation. Differential weighting of these factors enabled manipulation of their relative importance in decision-making.

To ensure comparability across scenarios and maintain consistency, the sum of the weights in each scenario was fixed. Several prioritisation scenarios were designed to evaluate plausible real-world use-cases. These included Priority on coverage, Balanced, Priority on ease of indicator use, Priority on impact of welfare consequence, and Priority on ease of hazard mitigation (Table 3). By systematically varying the emphasis placed on each component, the scenario testing provided insight into how different stakeholders might arrive at distinct, yet justifiable, solutions depending on their operational goals and constraints.

Table 3
www.frontiersin.org

Table 3. The different scenarios used to evaluate algorithm performance.

Robustness testing was used to introduce systematic perturbations in the weighting values within the objective function. This enabled investigations into the leverage that a factor exerted on the objective function. For each species of farm animal, the weighting of Coverage, Ease of indicator use, Impact of welfare consequence and Ease of hazard mitigation was manipulated by a factor of −50%, 0 or 50%, and the impact on the welfare indicators selected was recorded. All weighting factors were initially set at 1.0, except for the one that was to be manipulated. The maximum number of indicators was constrained to 10. Venn diagrams were plotted with values representing the number of shared indicators in each perturbation condition. Large variation in the welfare indicators selected by the algorithm would suggest that the weighting value (and underlying dimension) exerts a leverage on the solution obtained. Conversely, little or no variation in the welfare indicators selected by the algorithm would suggest that the weighting value (and underlying dimension) exerts no leverage on the solution obtained.

3 Results

3.1 Database

The data model was based on the RA framework developed by the European Food Safety Authority (EFSA) to describe welfare hazards, their linked welfare consequences, and the range of available welfare indicators. Data were extracted for key farmed animal species and relevant housing systems (published by EFSA between 2007 and 2012, and from the updated reports in 2022–2023). These data were supplemented with information from other scientific sources.

After data capture, the database contained 382 unique welfare indicators across a variety of farm animals dairy cows (n = 54); dairy calves (n = 51); pigs (n = 92); beef cattle (n = 48); broiler chickens (n = 53); laying hens (n = 42); and sheep (n = 42).

3.2 Proof-of -concept studies

3.2.1 Broiler chickens

The top 6 welfare indicators for broiler chickens (ranked by the number of welfare consequences) were: (A) Injurious pecking, (B) Plumage damage, (C) Lethargy, (D) Footpad dermatitis, (E) Feather and body dirtiness, and (F) Walking impairment.

A combination of all six indicators was linked to a maximum of 18 welfare hazards and 9 consequences for broiler chickens. It was found that two combinations of four indicators explained the same number of welfare hazards and consequences as a combination of all six indicators (Table 4).

Table 4
www.frontiersin.org

Table 4. A matrix indicating all possible unique combinations of six welfare indicators [n = (26–1) = 63].

The proof-of-concept study for broiler chickens showed that the same welfare hazards and consequences can be explained more simply by measuring just four indicators: lethargy, feather and body dirtiness, walking impairment (C, E, and F), and either injurious pecking (A) or plumage damage (B) instead of using all six indicators.

The solution identified for broiler chickens highlights an important feature that may be relevant to other decision support tools. It is possible to arrive at multiple, equally valid solutions. This raises the possibility of selecting among them based on additional factors such as ease of use, time required, or cost.

3.2.2 Laying hens

The top 6 indicators for laying hens (ranked by the number of welfare consequences) were: (A) Plumage damage, (B) Injurious pecking, (C) Bruises, (D) Beak shape and length, (E) Pecking wounds to the back, vent and tail, and (F) Flock records (death due to pecking wounds).

Using all six indicators explained a maximum of 14 welfare hazards and 6 consequences for laying hens. It was found that there was one combination of three indicators that explained the same number of welfare hazards and consequences as a combination of all six indicators (Table 5).

Table 5
www.frontiersin.org

Table 5. A matrix indicating all possible unique combinations of six welfare indicators [n = (26–1) = 63].

The proof-of-concept study for laying hens showed that the same welfare consequences can be explained more simply by measuring just three indicators: plumage damage (A), injurious pecking (B) and flock records (death due to pecking wounds) (F) instead of using all six indicators.

3.3 Greedy algorithm

It was hypothesised that animal welfare indicators vary in their Coverage, forming a continuum from ‘broad’ (those linked to a large number of welfare hazards and consequences) to ‘narrow’ (those only linked to a few welfare hazards and consequences). Consequently, it was expected that efforts to maximise the number of unique welfare hazards or consequences captured by combining multiple indicators would exhibit diminishing returns. For example, the first few indicators selected would contribute substantially to overall Coverage, while each additional indicator would contribute progressively less. As a result, when applying a greedy algorithm to optimise indicator selection, it was predicted that a saturating exponential relationship would exist between the number of indicators included and the cumulative Coverage achieved.

To investigate this prediction, the relationship between the number of indicators included and the cumulative Coverage (expressed as a percentage of the total) achieved was plotted. Three dimensions of Coverage were considered: (1) welfare consequences, (2) welfare hazards, and (3) welfare hazards x welfare consequences (‘combination space’) for each species of farm animal (Figures 2AG). The result showed that for each of the three dimensions, the cumulative percentage Coverage exhibited a saturating exponential function as more indicators were combined. Each plot also contained distinctive ‘plateaus’ where the ‘greedy’ addition of the next-best welfare indicator did not add any new Coverage to the existing combination.

Figure 2
Seven line graphs labeled A to G display cumulative welfare coverage for various livestock: beef, broilers, dairy calves, dairy cows, laying hens, pigs, and sheep. Each graph shows coverage percentages against the number of indicators with three lines representing consequences, hazards, and combined factors. The graphs indicate trends of increasing coverage percentages as the number of indicators rises, eventually plateauing.

Figure 2. The relationships between the number of indicators combined and cumulative percentage of: a. welfare hazards, b. welfare consequences, and c. welfare hazards x welfare consequences (combination space) explained for: (A) Beef cattle, (B) Broiler chickens, (C) Dairy calves, (D) Dairy cows, (E) Laying hens, (F) Pigs, and (G) Sheep. Indicators were added using greedy heuristics.

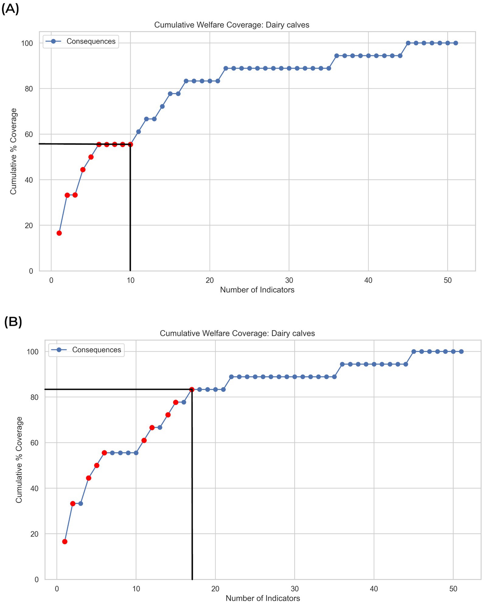
The existence of ‘plateaus’ in the cumulative plots illustrates where greedy algorithms can select a false optimum. To further elaborate, the case of a user who seeks to find the combination of 10 welfare indicators that maximises the number of associated welfare consequences for dairy calves was considered (Figure 3A). A greedy algorithm would select the top 10 welfare indicators ranked by the number of linked welfare consequences (in this example, explaining approximately 56% of all potential welfare consequences). In contrast, an algorithm using branch-and-bound and backtracking methods would only select the next welfare indicator in the ranked list if it added additional (new) welfare consequences to the solution (in this example, explaining approximately 83% of all potential welfare consequences; Figure 3B). Therefore, to ensure that the final tool developed avoided falsely selecting indicators that did not expand Coverage, the project progressed immediately to develop a full algorithm using branch-and-bound methods and backtracking because such algorithms can efficiently identify the true optimum combination.

Figure 3
Chart A shows cumulative welfare coverage for dairy calves, with coverage plateauing at 11 indicators covering 60 percent. Chart B displays a similar trend, plateauing at 18 indicators and 80 percent coverage. Both graphs use blue dots for data points and red dots to highlight critical points, with axes labeled for coverage percentage and number of indicators.

Figure 3. The illustrated use-case only seeks to maximise the number of unique welfare consequences associated with the selection of 10 welfare indicators for dairy calves. (A) The greedy algorithm erroneously selects indicators that add no additional coverage (plateaus) whereas (B) an algorithm using branch-and-bound methods with backtracking finds the optimum solution.

3.4 Enhanced optimisation algorithm using SCIP

3.4.1 Objective function performance

The objective function exhibited a saturating exponential function as the number of selected indicators increased (Supplementary material 1), consistent with diminishing marginal gains in the objective value. In contrast to the stepwise pattern characteristic of the greedy algorithm, the optimisation-based approach yielded a continuous, monotonic increase because indicators were only added when they increased the objective function (i.e., there were no ‘plateaus’).

The shape of this relationship varied by species. For example, the curve for pigs had a higher asymptotic value, resulting from the greater number and diversity of available indicators for this species. The curvature of the function resulted from the relative proportion of ‘broad’ versus ‘narrow’ indicators. A higher proportion of ‘broad’ indicators produced a steeper initial gradient, which is indicative of rapid gains from broadly applicable measures, whereas a predominance of ‘narrow’ indicators led to a more gradual approach to the asymptote due to small incremental improvements from narrowly targeted measures at higher indicator counts.

3.4.2 Solution stability and sensitivity

The composition of the objective function shifted predictably in response to increases in the weighting of Coveragecoverage), with increased contribution from the amplified dimension and a corresponding reduction from others (Supplementary material 2).

These shifts did not destabilise the optimisation process or yield spurious results (e.g., selection collapse or invalid solutions), indicating that the enhanced algorithm tolerated moderate tuning of user-defined priorities without losing solution quality.

3.4.3 Computational efficiency

Tests of computation efficiency were conducted to ensure that the tools would find optimal solutions within a short time limit. For all species of farm animal, it was found that even solutions involving combinations of up to 50 indicators were calculated in less than 200 milliseconds. The early stopping mechanism was not activated in any runs of the algorithm.

Increasing the desired number of indicators in the solution from 5 to 50 (in 10 steps of 5) had no detectible significant effect on the runtime required to obtain a solution for any farm animal species {mean values (ms) across 15 runs: 75.27 [95% CI (74.54, 76.00)] for Beef cattle, 85.97 [95% CI (84.91, 87.03)] for Broilers, 83.27 [95% CI (81.50, 85.03)] for Dairy calves, 87.50 [95% CI (85.49, 89.50)] for Dairy cows, 70.11 [95% CI (68.68, 71.54)] for Laying hens, 132.82 [95% CI (129.97, 135.66)] for Pigs, and 73.04 [95% CI (72.05, 74.04)] for Sheep}.

The longer runtimes observed for pigs arose because of the larger number of indicators identified for this species (92 indicators for pigs vs. a range of 42–54 indicators for the other species).

3.5 Case study: broilers

The hypothetical user was a food business that wanted to measure six welfare indicators to demonstrate the year-on-year impact of its management of the welfare of broilers in its supply chain. The sustainability team of the business sought to work on welfare hazards that had the largest impact on bird welfare and that were easy to mitigate. Furthermore, they only wanted to adopt welfare indicators that were easy to use.

3.5.1 Application of the greedy algorithm

The simple greedy algorithm operating on a ranked list of welfare hazard Coverage enabled the selection of six welfare indicators that were linked to 17 of the 26 unique welfare hazards (65.4%) and 8 of the 20 unique welfare consequences (40.0%) in Coverage space (Supplementary material 3).

However, it was evident that while injurious pecking and bruises were associated with a relatively large number of welfare hazards and welfare consequences, they did not contribute any new hazards to the cumulative pool if plumage damage were to be selected first.

Consequently, the sustainability team applied the enhanced algorithm to identify the actual optimum (and avoid the selection of duplicate hazards and consequences).

3.5.2 Enhanced algorithm using SCIP

The enhanced algorithm was applied with weighting factors prioritising Coverage but also optimising Ease of indicator use, and Impact of welfare consequence, and Ease of hazard mitigation.

The enhanced algorithm selected a different set of six welfare indicators. These were linked to 17 of the 26 unique welfare hazards (65.4%) and 8 of the 20 unique welfare consequences (40.0%) in Coverage space (Table 6). While the number of associated welfare hazards and welfare consequences did not change from the greedy solution, the enhanced algorithm substituted two of the originally selected indicators (injurious pecking and bruises) for alternatives (wounds and hockburn). These replacements offered equivalent or greater overall utility when all weighted criteria were considered.

Table 6
www.frontiersin.org

Table 6. The six welfare indicators for broilers that optimise the combination of: (1) Coverage (welfare hazards and consequences), (2) Impact of welfare consequence, (3) Ease of hazard mitigation, and (4) Ease of indicator use.

3.5.3 Computational efficiency

The mean computation time for the enhanced algorithm remained consistently low for all combinations of indicators evaluated. There was no detectible significant effect on the runtime to obtain a solution as the desired number of indicators was increased from 5 to 50 [F(9,140) = 0.7061; NS]. The mean runtime was 91.71 ms [95% CI (89.85, 93.57)]. Although there was some variability, especially at lower indicator numbers, the 95% confidence intervals were narrow and overlapped, indicating no significant change in compute time. The linear trend line had a slight positive gradient, but the slope was minimal, and the confidence band was narrow, suggesting that the algorithm scaled efficiently with increasing problem size (Supplementary material 4).

3.5.4 Scenario analysis

For broilers, the degree to which the elements of the objective function were weighted was important. For example, was it more important to maximise the breadth of hazard and consequence Coverage, or to favour indicators that were easier to implement on-farm and target welfare issues that are both impactful and readily mitigated? Adjusting these weights altered the optimisation landscape and shifted the selected indicator set significantly (Figure 4).

Figure 4
Bar chart titled

Figure 4. Objective function performance across different weighting scenarios for broilers. Bars represent the final objective score (S) achieved under each scenario, reflecting the combined value of selected indicators based on their contribution to coverage, impact, and feasibility dimensions. The “Balanced” scenario applies equal weighting to all criteria, while the others apply increased weighting to a specific aspect of interest.

3.5.5 Robustness testing

Substantial perturbations in weighting factors did not result in any major changes in the selection of welfare indicators for broilers (Supplemental material 4). This suggests that the solution space is stable across a range of input preferences, and that small or even moderate deviations in how indicators are weighted do not result in radically different outcomes. This provides confidence in the reliability and predictive consistency of the model.

3.6 Case study: growing/finishing pigs

The user is an animal welfare certification scheme provider that wants to measure six welfare indicators to demonstrate the welfare status of growing and finishing pigs across third-party certified farms. Their goal is to ensure that selected indicators are both scientifically robust and feasible to implement during periodic assessments. Specifically, they seek indicators that are able to cover a broad range of welfare hazards and consequences; address high-impact risks to animal welfare; are practical to assess during on-farm audits and focus on hazards that are realistically mitigable.

3.6.1 Application of the greedy algorithm

A simple greedy algorithm operating on a ranked list of welfare hazard Coverage enabled the selection of six welfare indicators that were linked to 27 of the 58 unique welfare hazards (46.6%) and 7 of the 16 unique welfare consequences (43.8%) in Coverage space (Supplementary material 5).

3.6.2 Enhanced algorithm

In contrast to the broiler case study, the enhanced optimisation method using branch-and-bound with backtracking produced the same indicator set, confirming that the greedy solution was, in this case, also globally optimal given the input criteria and weights.

The algorithm suggested the selection of six welfare indicators that were also linked to 27 of the 58 unique welfare hazards (46.6%) and 7 of the 16 unique welfare consequences (43.8%) in Coverage space (Table 7). While these indicators were the same as the set determined by the greedy algorithm (i.e., none were added or removed), the use of the enhanced algorithm still added value because it validated the result under a multi-dimensional objective function and provided insight into why each indicator was selected as it also quantified its contribution to Coverage, Ease of indicator use, Impact of welfare consequence, and Ease of hazard mitigation.

Table 7
www.frontiersin.org

Table 7. The six welfare indicators that optimise the combination of: (1) Coverage, (2) Impact of welfare consequence, (3) Ease of hazard mitigation, and (4) Ease of indicator use for meat pigs.

Furthermore, analysis of the solution space revealed that each selected indicator contributed uniquely to the objective function. No indicator was redundant, and no alternative set achieved a higher composite score under the defined constraints. This reinforced confidence in the selection and demonstrated the algorithm’s robustness for applications where audit efficiency, Coverage, and welfare relevance must all be balanced.

3.6.3 Computational efficiency

The mean computation time for the enhanced algorithm remained consistently low for all combinations of indicators evaluated. There was no detectible significant effect on the runtime to obtain a solution as the desired number of indicators was increased from 5 to 50 [F(9,140) = 0.7648; NS]. The mean runtime was 82.51 ms [95% CI (81.34, 83.69)]. The linear trend is flat, with an almost negligible slope and a tightly bounded confidence band, confirming that computational load does not appreciably increase with problem size. Compared to broilers, the computation times for meat pigs are slightly more consistent and show less variability across indicator counts, suggesting even more uniform performance of the algorithm in this context (Supplementary material 6).

3.6.4 Scenario analysis

For meat pigs, the degree to which the elements of the objective function were weighted was again important. Adjusting these weights altered the optimisation landscape and modified the selected indicator set significantly (Figure 5). The “Priority on ease of indicator use” scenario produced the highest objective score, whereas “Priority on ease of hazard mitigation” resulted in the lowest, indicating trade-offs between dimensions when emphasising specific priorities.

Figure 5
Bar chart titled

Figure 5. Objective function performance across different weighting scenarios for meat pigs. Bars represent the final objective score (S) achieved under each scenario, reflecting the combined value of selected indicators based on their contribution to coverage, impact, and feasibility dimensions. The “Balanced” scenario applies equal weighting to all criteria, while the others apply increased weighting to a specific aspect of interest.

3.6.5 Robustness testing

Substantial perturbations in weighting factors did not result in any major changes in the selection of welfare indicators for meat pigs (Supplementary material 6). This again suggested that the solution space was stable across a range of input preferences, and that small or even moderate deviations in how indicators are weighted did not result in radically different outcomes. This provided further confidence in the reliability and predictive consistency of the algorithm’s output.

This case study illustrated how the optimisation framework can support certification bodies in defining concise, evidence-based indicator sets that are aligned with both scientific principles and operational feasibility.

4 Discussion

The study presented in this paper aimed to develop and compare tools to discover optimal combinations of welfare indicators using multi-criteria decision analysis (MCDA). Two algorithms were developed: (a) a simple greedy algorithm, (b) an enhancement of the greedy algorithm using SCIP, which identified the global optimum using branch-and-bound methods and backtracking. Both algorithms were evaluated using a database that was populated with information from the European Food Safety Authority AHAW panel’s risk-based assessments of animal welfare and other published literature for multiple species of farm animals. The ultimate objective was to enable users to select combinations of welfare indicators that are both effective in detecting the most serious welfare hazards, measure their consequences, and mitigate the impact of such consequences using indicators that are straightforward to implement in real-world monitoring programmes.

4.1 Moving beyond iceberg indicators

The approaches developed in the present study build on the concept of iceberg indicators because of their ability to serve as proxy measures for multiple underlying welfare consequences and welfare hazards. The Coverage construct was used to quantify the number of welfare hazards and/or welfare consequences that were associated with each indicator. Consistent with the concept of iceberg indicators, it was found that some indicators were linked to only a few welfare hazards and/or consequences (i.e., were ‘narrow’ in Coverage and had a low level of ‘icebergyness’), whereas others were linked to more (i.e., were ‘broad’ in Coverage and had a higher level of ‘icebergyness’). This is consistent with EFSA’s methodological guidance for developing welfare opinions, where the term specificity of an ABM refers to its ability to identify animals that are not experiencing a particular welfare consequence and, by extension, those that are (46). In this context, iceberg indicators can be viewed as being analogous to ‘broad’ indicators. It is noted, however, that without reference to metadata such as sensitivity the use of Coverage alone may lead to the omission of ‘narrow’ indicators that are linked to a welfare consequence that has a large impact on the welfare of the animals.

It was found that some indicators shared a large number of common welfare hazards and welfare consequences. This observation is not new. The Welfare Quality® project commented that some measures may be linked to several welfare dimensions (47). To make an overall assessment of animal welfare, they proposed to select measures (indicators) using weighted sums and comparison with minimal requirements and further evaluation of the precision with which they could be deployed. In later studies, attempts to reduce the number of indicators to focus on certain iceberg indicators for welfare assessment explored techniques such as partial least square structural equation modelling, where measurable indicators that explain the highest variance in the latent variables (e.g., animal welfare) are included in the models (48). The present research is also based on the assertion that welfare indicators share Coverage to varying degrees. However, the ways in which indicators with common (shared) welfare hazards and welfare consequences are treated are managed differently by the two algorithms. When operating only on Coverage, the greedy algorithm merely selects indicators in ranked order and, in doing so, it potentially suggests combinations that have overlapping welfare hazards and/or welfare consequences (i.e., it does not account for marginal gains in Coverage). In contrast, the enhanced algorithm only adds a welfare indicator to the solution when there is a demonstrable increase in the full objective function, thereby avoiding duplications in Coverage.

During the development of the greedy algorithm, the notion of ‘combination space’ was explored briefly as both a conceptual and computational construct. This construct mapped the unique pairings of welfare hazards and consequences linked to each indicator. In plots of cumulative Coverage of ‘combination space’ using the greedy algorithm, greater resolution was observed than in approaches that consider hazards or consequences independently (fewer plateaus arose from duplications in Coverage). Analysis within ‘combination space’ makes it possible to assess each indicator’s unique contribution, including whether it captures novel hazard-consequence associations that would otherwise remain undetected. This possibility was not pursued further within the present exercise, as the goal of the enhanced algorithm was to enable welfare hazards and consequences to be weighted differentially by the user. However, the selection of combinations of indicators within ‘combination space’ using the enhanced algorithm remains potentially worthy of further investigation. In doing so, the method could enable finer differentiation between indicators and provide a more accurate reflection of the integrated risk model proposed by EFSA, which considers both the nature of the hazard and the most relevant welfare consequences for each species.

4.2 Method development

The proof-of-concept study applied to datasets for broiler chickens and laying hens demonstrated that small, strategically chosen subsets of indicators could match or exceed the explanatory power of much larger combinations of indicators. This outcome has practical significance, suggesting that welfare monitoring protocols can be streamlined without compromising scientific integrity. This could be especially valuable in resource-constrained settings. It should be noted however, that the definition of success will depend on the desired/target level of Coverage.

While the greedy algorithm was fast and transparent in its operation, it was prone to include indicators that added no additional explanatory power to the existing combination. In contrast, the enhanced algorithm permits users to prioritise attributes such as Coverage, Ease of indicator use, Impact of welfare consequence, and Ease of hazard mitigation independently. This enabled the tailoring of indicator selection to specific use-cases. As these weights could be ‘tuned’ by the user, the algorithm did not impose a fixed hierarchy. This could allow decision-makers to explore trade-offs and impose different priorities in the optimisation process. For example, it is well known that some indicators require a significant amount of time to measure. In practice, this may make them unfeasible to use within a time-bound farm visit (49) and the ability to adapt priorities will help to reconcile such trade-offs between scientific precision and practical feasibility. For example, indicators offering broad levels of Coverage may be expensive or complex to apply routinely, while simpler indicators may fail to capture important welfare hazards and welfare consequences.

The broiler chicken case study provided a clear illustration of this issue. The greedy algorithm selected indicators with strong individual Coverage but limited incremental value, as many covered overlapping risks. In contrast, the enhanced algorithm selected sets that replaced redundant indicators with those offering better trade-offs between Coverage, Ease of indicator use, Impact of welfare consequence, and Ease of hazard mitigation potential. This supports the increasing recognition that multi-criteria decision analysis (MCDA) could be a valuable tool in animal welfare science, as highlighted in recent literature advocating for structured decision support in ethically and logistically complex contexts (5052).

4.3 Determining weighting values

Selecting appropriate weights remains a complex task. The present paper highlights similarities with weighting challenges experienced in other sectors employing MCDA tools (53). Without systematic methods for weight assignment, such as stakeholder elicitation or performance-based calibration, there is a risk that choices may appear arbitrary. For real-world implementation, it may be necessary to engage stakeholders in structured processes to derive weightings in a transparent and reproducible way. In doing so, it must be acknowledged that stakeholders may assign different weighting values for their particular use-case. For example, the competent authority in an individual Member State of the European Union may weight ease of indicator use differently to the policymakers who formulate the underlying legislation against which farming practices are regulated. Further dialogue and research may be necessary to define a suitable process for weighting the selection of welfare indicators. However, several methods have been documented in relation to human healthcare which may provide further insights when developing a process. A review can be found in a report published by the MCDA Emerging Good Practices Task Force of the International Society for Pharmacoeconomics and Outcomes Research (54).

In this study, several hypothetical weighting scenarios were evaluated to model different decision-making contexts, including Best-case, Severity- and Mitigation-focused strategies. These were useful for demonstrating the sensitivity of the optimisation output to changes in user priorities. While the choice of weights influenced which indicators were selected, the number of indicators requested proved to be the most significant driver of overall Coverage which increased rapidly with the first few indicators, but then slowly plateaued. This implies that adding indicators beyond a certain number offer diminishing returns in terms of added welfare information.

While univariate analyses illustrate which single criteria are most influential, examining one weight at a time masks interactive effects that may exist between selection criteria (e.g., Coverage × Ease of use). For example, simultaneously increasing ωcoverage and decreasing ωeasiness could lead to quite different outcomes compared with when altering a single weight in isolation. As a result, univariate assessments may underestimate instability if the objective function only shows sensitivity when multiple weights are perturbed together.

Multivariate analyses could provide a more realistic assessment of stability. Decision making rarely involves modifying the weight of a single selection criterion in isolation. The exploration of combined weight changes would allow for the identification of threshold effects or nonlinearities that may not be apparent with univariate approaches. For example, a set of indicators might remain stable under adjustments to individual weights but alter substantially when two or more weights are perturbed together. Such behavior signals potential instability in the optimisation, and small but coordinated changes in stakeholder priorities could yield markedly different solutions. Recognising and quantifying these regions of instability is important, both for gauging the reliability of the indicator set and for ensuring that the optimisation is not unduly sensitive to subjective weight assignments.

Although a full multivariate sensitivity analysis lies outside of the scope of the present study, the univariate analyses reported offers a first step to illustrate how shifts in weighting values affect outcomes of the optimisation. Future work should extend this approach to explore nonlinear interactions and robustness under simultaneous perturbations of multiple weights.

4.4 Assessing performance

To assess performance, results from the greedy algorithm were compared with those from the enhanced algorithm. In many cases, the greedy method plateaued early because the most informative indicators were selected first. Thereafter, newly added indicators failed to expand Coverage due to redundancy. This behavior revealed the non-additive nature of information across indicators and highlighted inherent inefficiencies in naïve selection strategies. The enhanced algorithm was better able to consider duplication in Coverage between indicators to overcome this limitation. It was able to identify indicator sets where the combined contribution was maximised, even when individual indicators had modest standalone scores. Crucially, this improved accuracy was not associated with a large increase in computational overhead. All optimisation tasks were completed in less than 0.2 s, even with real-world data, suggesting that the method is suitable for immediate deployment in interactive decision support tools.

While the enhanced algorithm demonstrated strong computational performance for the current dataset, further work is required to explore how runtime will scale with larger or more complex sets of indicators and selection criteria (e.g., creating trade-off curves for runtime vs. complexity). It is likely that runtimes will not be directly proportional to complexity because of the potential for ‘computational thresholds’ where compute time could rise disproportionately. Investigating such scaling effects is important if the approach is to be applied to larger databases or refined by incorporating more selection criteria. Furthermore, performance is also of relevance to decision-making because the algorithms will require alignment with the priorities of different stakeholder groups (such as veterinarians, auditors, or policymakers). The degree to which algorithms respond to this diversity is therefore an important dimension of performance in its own right. Systematic scenario testing can help ensure that results remain credible and interpretable across multiple stakeholder use-cases. More in-depth scenario testing would also help to further refine the algorithms (where necessary) and support the deployment of the method in practice.

4.5 Strengths and weaknesses of the approach(es)

A key strength of the enhanced algorithm is its flexibility to balance the evidence-based categorisation of welfare indicators with their operational feasibility. A further strength is its ability to generate stable solutions across a wide range of use-cases. This stability is valuable, as it enhances trust in the optimisation results and reduces the likelihood that small variations in stakeholder priorities will produce radically different outputs. However, excessive stability could be a weakness if it prevents the optimisation from capturing the expected diversity in perspectives. Finding an appropriate balance between robustness and flexibility remains a key consideration for future applications, particularly in participatory settings where stakeholders may wish to explore how their priorities translate into different indicator sets.

In the present paper, certain indicators continue to be selected regardless of substantial changes in weighting. This may imply that these indicators offer intrinsically high utility across multidimensions and either reflect strong underlying linkages to key welfare hazards and consequences, or a combination of feasibility and explanatory power that makes them consistently optimal. However, the limited impact of weight perturbations may also reflect redundancy among candidate indicators, where several alternatives offer similar levels of utility. In such cases, the enhanced algorithm may converge on a subset of equally acceptable solutions that differ little in Coverage or score, even under varying conditions (as observed in the broiler chicken proof-of-concept study).

If optimisation outcomes are not overly sensitive to changes in the weighting inputs, this can facilitate consensus-building among stakeholders with differing priorities. It suggests that diverse viewpoints may still lead to convergent solutions, supporting broader adoption of welfare monitoring tools. Moreover, it implies that implementation decisions can be made with less risk of error from minor misjudgements or variations in assigned priorities. Alternatively, the absence of observable differences may indicate limited sensitivity in the weighting system, especially if weights are applied to ordinal metadata (e.g., ‘Easy’, ‘Moderate’, ‘Difficult’). In such cases, large changes in weight values may still result in minimal shifts in the objective function because of discrete scoring steps. This points to a methodological limitation, where finer granularity in input data or a more continuous scoring system might be needed to detect more subtle trade-offs.

The approach aligns with discussions about the trade-offs between accuracy and ability to implement welfare indicators in animal welfare science (1). For instance, high-Coverage indicators may be too complex or costly to assess routinely, while easier-to-use indicators may miss critical welfare dimensions. However, one notable constraint in this study was the use of categorical metadata to describe attributes such as Ease of indicator use or Ease of hazard mitigation. These were expressed using ordinal scales (such as Easy, Moderate or Difficult), which, while easy to interpret, reduce the resolution of the objective function. In practice, this meant that many indicators received the same weighted contribution and became indistinguishable in optimisation outputs. This often resulted in the identification of multiple equivalently optimal indicator sets, where several combinations achieved the same overall score.

While this ambiguity does not reduce the total welfare information captured, it highlights a methodological limitation. Specifically, ordinal data can reduce the discriminatory power of the model, which may in turn limit the precision of the final output. Future applications would benefit from a more standardised scoring system across expert panels or finer-grained input values derived from empirical evidence. The use of visual analogue scales also holds great potential in this regard, as they generate continuous data and provide an objective means of identifying disagreement between experts during an elicitation exercise (e.g., when the inter-expert variability exceeds a predefined threshold).

Another issue concerns the interpretability of the output. Sensitivity and scenario analyses may help to improve transparency by revealing how the selection of indicators depends on the weighting of the selection criteria. However, if too many use-cases are investigated, the resulting complexity risks overwhelming end-users who may not be familiar with optimisation methods. The challenge is to ensure that the analysis remains sufficiently transparent to inspire confidence, while avoiding excessive technical detail that could mask the main messages for decision-makers. Clear communication of optimisation outcomes will be of central importance. One strategy is to use ‘envelopes’, where results are reported as the proportion of scenarios in which a given indicator is selected (e.g., “Indicator X appeared in >80% of runs”). This communication strategy avoids the presentation of multiple optimal solutions and presents a single measure of consistency across potential scenarios. This may help to strengthen stakeholder confidence, facilitate policy uptake, and provide a more intuitive picture of where consensus is likely to emerge.

The algorithms could also be criticised in that they assume welfare hazards are mutually exclusive and do not interact. This may not be the case. Different hazards may jointly lead to more severe welfare consequences, as may be the case with a multifactorial problem such as tail biting in pigs (58). Further research is required to better understand such interactions as they are likely to differ on a case-by-case basis.

4.6 Next, steps

The approaches outlined in the present paper are interoperable in that they are data agnostic. While the dataset used was based on the EFSA scientific opinions and other published information, the algorithms can be applied easily to other datasets. It should also be noted that the results presented are derived from data applicable to Norwegian farming systems, which differ in some respects from more conventional European systems (the use of sow farrowing crates is not allowed, and tie stalls are still commonly used in cattle housing). However, the expansion of the dataset to encompass other European or global farming systems remains an important next step. The EFSA scientific opinions predominantly reflect farming systems and priorities within the European Union and can be applied (to some extent) to systems of production in other regions (e.g., North America). As such, the indicators and their relative importance may not be directly transferable to other geographies where production systems, resource availability, and societal expectations differ. It must also be recognised that societal values and the scientific understanding of animal welfare evolve over time. Therefore, weighting and the relevance of particular indicators may shift. This underscores the importance of viewing optimisation not as a one-off solution, but as a dynamic tool that can be updated as knowledge, stakeholder priorities, and welfare expectations develop. Far from being a weakness, this adaptability may help ensure that welfare assessment frameworks remain aligned with both emerging science and shifting societal values.

The enhanced algorithm can be further developed in several ways. First, the approach has not yet been extended into ‘combination space’ to consider the varying associations that exist between welfare hazards and welfare consequences (8). Second, animal welfare science currently does not yet contribute much information on positive welfare (55). As this field develops, the objective function could be adapted to incorporate metrics with positive valence (e.g., indicators associated with positive welfare consequences).

5 Conclusion

In conclusion, this work provides a novel and flexible optimisation framework for selecting animal welfare indicators that balances scientific rigour with operational feasibility. By formalising the notion of Coverage and enabling user-defined prioritisation, the method supports more targeted, efficient, and context-appropriate monitoring strategies across species and production systems. The ability to identify small, high Coverage indicator sets has the potential to reduce resource demands while maintaining diagnostic power, thereby enhancing the scalability and adoption of welfare assessment programmes. As such, the approach offers practical value to industry, regulators, and researchers aiming to implement welfare monitoring systems that are both evidence-based and adaptable to real-world constraints. The findings reinforce the value of iceberg indicators, demonstrate the analytical advantages of welfare hazard and consequence Coverage, and point to the potential of optimisation frameworks to advance the practical implementation of welfare assessment in animal production systems, supporting the quantitative risk assessment on animal welfare.

Data availability statement

The Python code generated for this study can be found in the Mentis SA welfare indicators repository on GitHub (https://github.com/mentis-dev/welfare_indicators).

Author contributions

JD: Methodology, Writing – original draft, Software, Conceptualization, Formal analysis, Investigation, Writing – review & editing. MB: Conceptualization, Methodology, Data curation, Writing – review & editing, Investigation, Writing – original draft, Software, Formal analysis. RK: Writing – original draft, Writing – review & editing, Conceptualization, Project administration, Supervision. GV: Supervision, Data curation, Project administration, Writing – review & editing, Writing – original draft. HW: Supervision, Writing – original draft, Investigation, Funding acquisition, Writing – review & editing, Methodology, Project administration, Data curation, Conceptualization.

Funding

The author(s) declare that financial support was received for the research and/or publication of this article. The work detailed in this report was funded by MatPrat. MatPrat is a levy-funded organisation that provides information about eggs and meat from Norwegian agriculture. The funder was not involved in the study design, collection, analysis, interpretation of data, the writing of this article, or the decision to submit it for publication.

Acknowledgments

The authors are grateful for the assistance of Moira Harris and Connor Barry in the creation of the project database, and to Salim Mahoun in the creation of the PowerBI™ visualisations (available at www.measuringwelfare.info). The authors are also grateful to Trine Thorkildsen for her management of the research area within MatPrat.

Conflict of interest

JD and HW were employed by Cerebrus Advies BV and Chronos Sustainability Ltd.

MB was employed by Mentis SA. RK was employed by Matprat. GV was employed by Animalia AS.

Generative AI statement

The authors declare that no Gen AI was used in the creation of this manuscript.

Any alternative text (alt text) provided alongside figures in this article has been generated by Frontiers with the support of artificial intelligence and reasonable efforts have been made to ensure accuracy, including review by the authors wherever possible. If you identify any issues, please contact us.

Publisher’s note

All claims expressed in this article are solely those of the authors and do not necessarily represent those of their affiliated organizations, or those of the publisher, the editors and the reviewers. Any product that may be evaluated in this article, or claim that may be made by its manufacturer, is not guaranteed or endorsed by the publisher.

Supplementary material

The Supplementary material for this article can be found online at: https://www.frontiersin.org/articles/10.3389/fvets.2025.1661470/full#supplementary-material

References

1. Butterworth, A. Animal welfare indicators and their use in society. Welfare of production animals: Assessment and management of risks. Food Safety Assurance and Veterinary Public Health Series, No. 5, pp. 371–389. (2009).

Google Scholar

2. Broom, DM, and Johnson, KG. Stress and animal welfare. Berlin: Springer (1993).

Google Scholar

3. Webster, AJF, Main, DCJ, and Whay, HR. Welfare assessment: indices from clinical observation. Anim Welf. (2004) 13:S93–8. doi: 10.1017/S0962728600014421

PubMed Abstract | Crossref Full Text | Google Scholar

4. Mellor, DJ, and Webster, JR. Development of animal welfare understanding drives change in minimum welfare standards. Rev Sci Tech Off Int Epiz. (2014) 33:121–30. doi: 10.20506/rst.33.1.2258

PubMed Abstract | Crossref Full Text | Google Scholar

5. Main, DCJ, Mullan, S, Atkinson, C, Cooper, M, Wrathall, JHM, and Blokhuis, HJ. Best practice framework for animal welfare certification schemes. Trends Food Sci Technol. (2014) 37:127–36. doi: 10.1016/j.tifs.2014.03.009

Crossref Full Text | Google Scholar

6. Sullivan, R, Elliot, K, Herron, A, Viñes Fiestas, H, and Amos, N. Farm animal welfare as an investment issue. SSRN Electron J. (2017) 2017:86–96. doi: 10.2139/ssrn.2102608

Crossref Full Text | Google Scholar

7. Horgan, R, and Gavinelli, A. The expanding role of animal welfare within EU legislation and beyond. Livest Sci. (2006) 103:303–7. doi: 10.1016/j.livsci.2006.05.019

Crossref Full Text | Google Scholar

8. Algers, B. A risk assessment approach to animal welfare. Food Saf Assur Vet Public Health. (2009) 5:223–35. doi: 10.3920/9789086866908_013

Crossref Full Text | Google Scholar

9. EFSA. Guidance on risk assessment for animal welfare. EFSA J. (2012) 10:2513–43. doi: 10.2903/j.efsa.2012.2513

Crossref Full Text | Google Scholar

10. EFSA. Methodological guidance for the development of animal welfare mandates in the context of the farm to fork strategy. EFSA J. (2022) 20:e07403. doi: 10.2903/j.efsa.2022.7403

Crossref Full Text | Google Scholar

11. Ribó, O, and Serratosa, J. History and procedural aspects of the animal welfare risk assessment at EFSA. Welfare of production animals: Assessment and management of risks, pp. 305–335 (2009).

Google Scholar

12. EFSA. Statement on the use of animal-based measures to assess the welfare of animals. EFSA J. (2012) 10:2767–96. doi: 10.2903/j.efsa.2012.2767

Crossref Full Text | Google Scholar

13. de Jong, IC, Hindle, VA, Butterworth, A, Engel, B, Ferrari, P, Gunnink, H, et al. Simplifying the welfare quality® assessment protocol for broiler chicken welfare. Animal. (2016) 10:117–27. doi: 10.1017/S1751731115001706

PubMed Abstract | Crossref Full Text | Google Scholar

14. Farm Animal Welfare Council. Farm animal welfare in Great Britain: Past, present and future. Farm Animal Welfare Council Dublin. (2009).

Google Scholar

15. EFSA. Scientific opinion on the welfare of broilers on farm. EFSA J. (2023) 21:7788–8024. doi: 10.2903/j.efsa.2023.7788

Crossref Full Text | Google Scholar

16. EFSA. Welfare of laying hens on farm. EFSA J. (2023) 21:7789–997. doi: 10.2903/j.efsa.2023.7789

Crossref Full Text | Google Scholar

17. Arnott, G, Ferris, C, and O’Connell, N. A comparison of confinement and pasture systems for dairy cows: what does the science say? AgriSearch. (2015).

Google Scholar

18. Arnott, G, Ferris, CP, and O’connell, NE. Welfare of dairy cows in continuously housed and pasture-based production systems. Animal. (2017) 11:261–73. doi: 10.1017/S1751731116001336

PubMed Abstract | Crossref Full Text | Google Scholar

19. Beaver, A, Meagher, RK, von Keyserlingk, MAG, and Weary, DM. Invited review: a systematic review of the effects of early separation on dairy cow and calf health. J Dairy Sci. (2019) 102:5784–810. doi: 10.3168/jds.2018-15603

PubMed Abstract | Crossref Full Text | Google Scholar

20. Costa, JHC, Cantor, MC, Adderley, NA, and Neave, HW. Key animal welfare issues in commercially raised dairy calves: social environment, nutrition, and painful procedures. Can J Anim Sci. (2019) 99:649–60. doi: 10.1139/cjas-2019-0031

Crossref Full Text | Google Scholar

21. Costa, JHC, Von Keyserlingk, MAG, and Weary, DM. Invited review: effects of group housing of dairy calves on behavior, cognition, performance, and health. J Dairy Sci. (2016) 99:2453–67. doi: 10.3168/jds.2015-10144

PubMed Abstract | Crossref Full Text | Google Scholar

22. EFSA. Scientific opinion on welfare of dairy cows in relation to behavior, fear and pain based on a risk assessment with special reference to the impact of housing, feeding, management and genetic selection. EFSA J. (2009) 1139:1–68. doi: 10.2903/j.efsa.2009.1139

Crossref Full Text | Google Scholar

23. EFSA. Scientific opinion on the welfare of dairy cows. EFSA J. (2023) 21:7993–8170. doi: 10.2903/j.efsa.2023.7993

Crossref Full Text | Google Scholar

24. EFSA. Scientific opinion on the welfare of calves. EFSA J. (2023) 21:7896–7699. doi: 10.2903/j.efsa.2023.7896

Crossref Full Text | Google Scholar

25. Gleerup, KB, Andersen, PH, Munksgaard, L, and Forkman, B. Pain evaluation in dairy cattle. Appl Anim Behav Sci. (2015) 171:25–32. doi: 10.1016/j.applanim.2015.08.023

Crossref Full Text | Google Scholar

26. Meagher, RK, Beaver, A, Weary, DM, and von Keyserlingk, MAG. Invited review: a systematic review of the effects of prolonged cow–calf contact on behavior, welfare, and productivity. J Dairy Sci. (2019) 102:5765–83. doi: 10.3168/jds.2018-16021

PubMed Abstract | Crossref Full Text | Google Scholar

27. Rioja-Lang, FC, Connor, M, Bacon, HJ, Lawrence, AB, and Dwyer, CM. Prioritization of farm animal welfare issues using expert consensus. Front Vet Sci. (2020) 6:495. doi: 10.3389/fvets.2019.00495

PubMed Abstract | Crossref Full Text | Google Scholar

28. Verdon, M, and Tilbrook, A. A review of factors affecting the welfare of dairy calves in pasture-based production systems. Anim Prod Sci. (2021) 62:1–20. doi: 10.1071/AN21139

Crossref Full Text | Google Scholar

29. Wageningen UR Livestock Research. Animal welfare risk assessment guidelines on housing and management (EFSA housing risk). EFSA Supporting Publications, No. 7, EN:87E. (2010).

Google Scholar

30. EFSA. Animal health and welfare in fattening pigs in relation to housing and husbandry: scientific opinion of the panel on animal health and welfare. EFSA J. (2007) 2007:564. doi: 10.2903/j.efsa.2007.564

Crossref Full Text | Google Scholar

31. EFSA. Animal health and welfare aspects of different housing and husbandry systems for adult breeding boars, pregnant, farrowing sows and unweaned piglets: scientific opinion of the panel on animal health and welfare. EFSA J. (2007) 572:1–13. doi: 10.2903/j.efsa.2007.572

Crossref Full Text | Google Scholar

32. Ison, SH, Clutton, RE, Di Giminiani, P, and Rutherford, KMD. A review of pain assessment in pigs. Front Vet Sci. (2016) 3:108. doi: 10.3389/fvets.2016.00108

PubMed Abstract | Crossref Full Text | Google Scholar

33. EFSA. Scientific opinion on the welfare of cattle kept for beef production and the welfare in intensive calf farming systems. EFSA J. (2012) 10:2669–835. doi: 10.2903/j.efsa.2012.2669

PubMed Abstract | Crossref Full Text | Google Scholar

34. Moran, J, and Doyle, R. Cattle behavior In: J Moran and R Doyle, editors. Cow Talk. Victoria: CSIRO Publishing (2015). 37–67.

Google Scholar

35. Nalon, E, Contiero, B, Gottardo, F, and Cozzi, G. The welfare of beef cattle in the scientific literature from 1990 to 2019: a text mining approach. Front Vet Sci. (2021) 7:588749. doi: 10.3389/fvets.2020.588749

PubMed Abstract | Crossref Full Text | Google Scholar

36. RSPCA. Beef cattle [WWW document]. (2025). Available online at: https://www.rspca.org.uk/adviceandwelfare/farm/beef (Accessed September 1, 2025).

Google Scholar

37. Manteca, X, Temple, D, Mainau, E, and Llonch, P. Assessment of pain in sheep. (2017).

Google Scholar

38. McLennan, KM, Rebelo, CJB, Corke, MJ, Holmes, MA, Leach, MC, and Constantino-Casas, F. Development of a facial expression scale using footrot and mastitis as models of pain in sheep. Appl Anim Behav Sci. (2016) 176:19–26. doi: 10.1016/j.applanim.2016.01.007

Crossref Full Text | Google Scholar

39. EFSA. Scientific report updating the EFSA opinions on the welfare of broilers and broiler breeders. EFSA Supporting Publications EN-295 (2012).

Google Scholar

40. Dijkstra, EW. A note on two problems in connexion with graphs. Numer Math. (1959) 1:269–71. doi: 10.1007/BF01386390

Crossref Full Text | Google Scholar

41. Kruskal, JB. On the shortest spanning subtree of a graph and the traveling salesman problem. Proc Am Math Soc. (1956) 7:48–50. doi: 10.2307/2033241

Crossref Full Text | Google Scholar

42. Bitner, JR, and Reingold, EM. Backtrack programming techniques. Commun ACM. (1975) 18:651–6. doi: 10.1145/361219.361224

Crossref Full Text | Google Scholar

43. Land, AH, and Doig, AG. An automatic method for solving discrete programming problems. Berlin: Springer (2010).

Google Scholar

44. Google. Google OR-Tools [WWW Document]. (2025). Available online at: https://developers.google.com/optimization (Accessed June 17, 2025).

Google Scholar

45. Bolusani, S, Besançon, M, Bestuzheva, K, Chmiela, A, Dionísio, J, Donkiewicz, T, et al. The SCIP optimization suite 9.0. arXiv. (2024) 2024:7702. doi: 10.48550/arXiv.2402.17702

Crossref Full Text | Google Scholar

46. EFSA. Scientific opinion on the welfare of pigs on farm. EFSA J. (2022) 2022:7421–740. doi: 10.2903/j.efsa.2022.7421

Crossref Full Text | Google Scholar

47. Botreau, R, Bracke, MBM, Perny, P, Butterworth, A, Capdeville, J, Van Reenen, CG, et al. Aggregation of measures to produce an overall assessment of animal welfare. Part 2: analysis of constraints. Animal. (2007) 1:1188–97. doi: 10.1017/S1751731107000547

PubMed Abstract | Crossref Full Text | Google Scholar

48. Friedrich, L, Krieter, J, Kemper, N, and Czycholl, I. Iceberg indicators for sow and piglet welfare. Sustainability. (2020) 12:8967. doi: 10.3390/su12218967

Crossref Full Text | Google Scholar

49. Knierim, U, and Winckler, C. On-farm welfare assessment in cattle: validity, reliability and feasibility issues and future perspectives with special regard to the welfare quality® approach. Anim Welf. (2009) 18:451–8. doi: 10.1017/S0962728600000865

Crossref Full Text | Google Scholar

50. Amenu, K, McIntyre, KM, Moje, N, Knight-Jones, T, Rushton, J, and Grace, D. Approaches for disease prioritization and decision-making in animal health, 2000–2021: a structured scoping review. Front Vet Sci. (2023) 10:1231711. doi: 10.3389/fvets.2023.1231711

PubMed Abstract | Crossref Full Text | Google Scholar

51. Manriquez, D, Costa, M, Ferchiou, A, Raboisson, D, and Lhermie, G. Multi-criteria decision analysis for assessing social acceptance of strategies to reduce antimicrobial use in the French dairy industry. Antibiotics. (2023) 12:8. doi: 10.3390/antibiotics12010008

PubMed Abstract | Crossref Full Text | Google Scholar

52. Pillai, SP, West, T, Anderson, K, Fruetel, JA, McNeil, C, Hernandez, P, et al. Application of multi-criteria decision analysis techniques and decision support framework for informing select agent designation for agricultural animal pathogens. Front Bioeng Biotechnol. (2023) 11:1185743. doi: 10.3389/fbioe.2023.1185743

PubMed Abstract | Crossref Full Text | Google Scholar

53. Németh, B, Molnár, A, Bozóki, S, Wijaya, K, Inotai, A, Campbell, JD, et al. Comparison of weighting methods used in multicriteria decision analysis frameworks in healthcare with focus on low-and middle-income countries. J Comp Eff Res. (2019) 8:195–204. doi: 10.2217/cer-2018-0102

PubMed Abstract | Crossref Full Text | Google Scholar

54. Thokala, P, Devlin, N, Marsh, K, Baltussen, R, Boysen, M, Kalo, Z, et al. Multiple criteria decision analysis for health care decision making—an introduction: report 1 of the ISPOR MCDA emerging good practices task force. Value Health. (2016) 19:1–13. doi: 10.1016/j.jval.2015.12.003

PubMed Abstract | Crossref Full Text | Google Scholar

55. Rault, J-L, Bateson, M, Boissy, A, Forkman, B, Grinde, B, Gygax, L, et al. A consensus on the definition of positive animal welfare. Biol Lett. (2025) 21:20240382. doi: 10.1098/rsbl.2024.0382

PubMed Abstract | Crossref Full Text | Google Scholar

56. Vince, A. A framework for the greedy algorithm. Discrete Applied Mathematics. (2002) 121:247–60. doi: 10.1016/S0166-218X(01)00362-6

Crossref Full Text | Google Scholar

57. Wang, Y. Review on greedy algorithm. Theoretical and Natural Science. (2023) 14:233–9. doi: 10.54254/2753-8818/14/20241041

Crossref Full Text | Google Scholar

58. Smulders, J. A practical approach to assessing risks for animal welfare - methodological considerations. In J. Smulders, B. Algers (Eds.), Welfare of production animals: assessment and management of risks. Wageningen Academic Publishers. (2009) 239–74.

Google Scholar

Keywords: animal welfare, iceberg indicators, MCDA, optimisation, welfare assessment, welfare indicator, welfare risk assessment

Citation: Day J, Ben Haddou M, Kylling R, Vasdal G and van de Weerd H (2025) Optimising the selection of welfare indicators in farm animals. Front. Vet. Sci. 12:1661470. doi: 10.3389/fvets.2025.1661470

Received: 07 July 2025; Accepted: 26 September 2025;
Published: 28 October 2025.

Edited by:

Gabriela Olmos Antillón, Swedish University of Agricultural Sciences, Sweden

Reviewed by:

Maria Vilain Rørvang, Swedish University of Agricultural Sciences, Sweden
Oleksiy Guzhva, Swedish University of Agricultural Sciences, Sweden
Ruan R. Daros, Pontifical Catholic University of Parana, Brazil

Copyright © 2025 Day, Ben Haddou, Kylling, Vasdal and van de Weerd. This is an open-access article distributed under the terms of the Creative Commons Attribution License (CC BY). The use, distribution or reproduction in other forums is permitted, provided the original author(s) and the copyright owner(s) are credited and that the original publication in this journal is cited, in accordance with accepted academic practice. No use, distribution or reproduction is permitted which does not comply with these terms.

*Correspondence: Jon Day, am9uQGNlcmVicnVzLWFkdmllcy5ubA==

Disclaimer: All claims expressed in this article are solely those of the authors and do not necessarily represent those of their affiliated organizations, or those of the publisher, the editors and the reviewers. Any product that may be evaluated in this article or claim that may be made by its manufacturer is not guaranteed or endorsed by the publisher.