ORIGINAL RESEARCH article
Front. Vet. Sci.
Sec. Livestock Genomics
Volume 12 - 2025 | doi: 10.3389/fvets.2025.1662962
This article is part of the Research TopicGenomic Insights into Sheep and Goat Breeding Efficiency - Volume IIView all 9 articles
Transcriptomic analysis revealed that oar-miR-370-3p was involved in the regulation of wool fineness in Ordos fine-wool sheep
Provisionally accepted- 1School of Life Sciences, Xinjiang Normal University, Urumchi, China
- 2Institute of Biotechnology, Xinjiang Academy of Animal Sciences, Urumqi, China
Select one of your emails
You have multiple emails registered with Frontiers:
Notify me on publication
Please enter your email address:
If you already have an account, please login
You don't have a Frontiers account ? You can register here
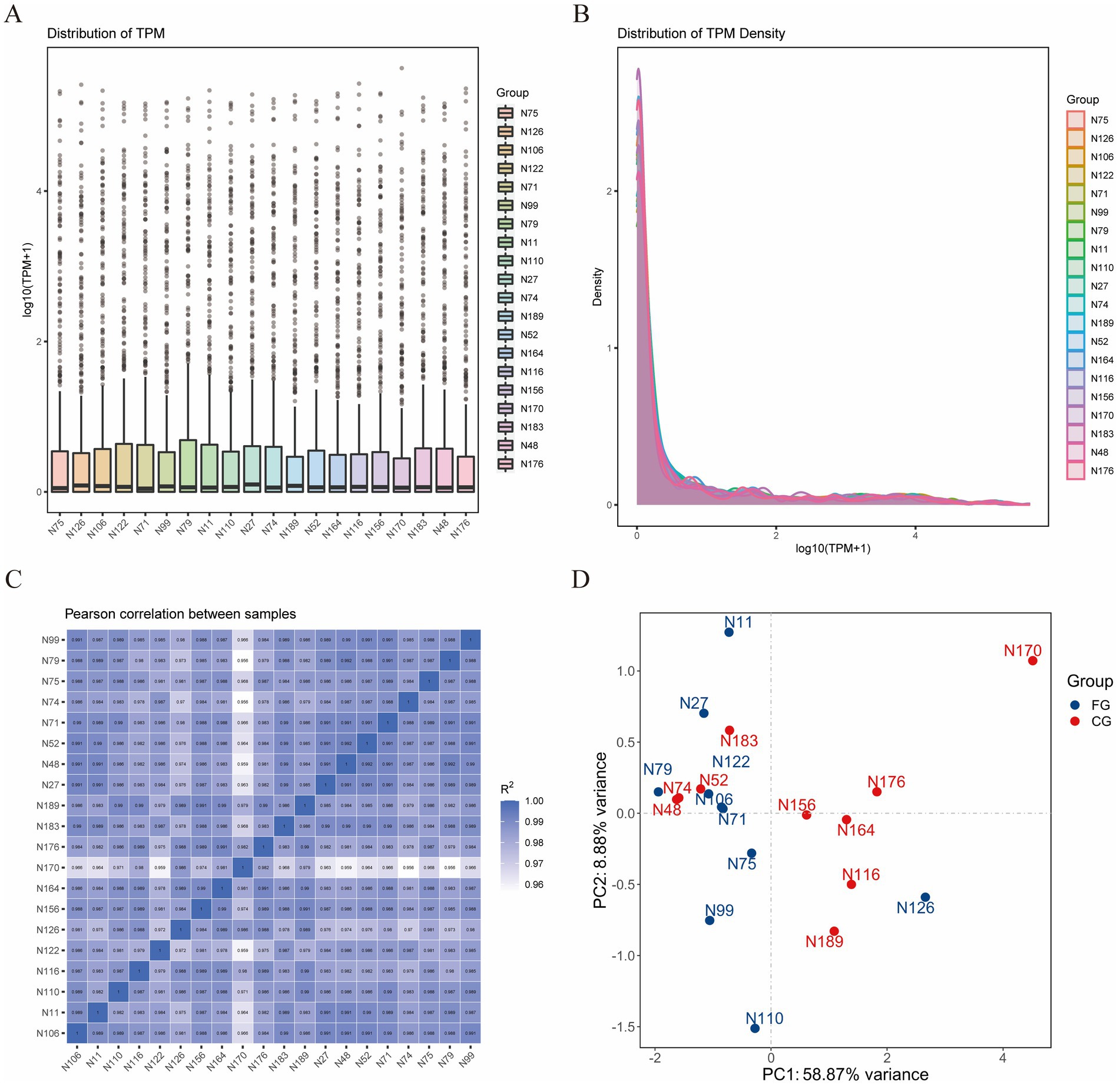
Abstract: MicroRNA (miRNA) is a prominent topic in biological research, as it plays a crucial role in regulating various physiological processes. Identifying miRNAs associated with fiber traits enhances our understanding of the complex biological mechanisms involved in hair follicle development and provides potential targets for improving fine-wool sheep breeds. This study focused on 20 Ordos fine-wool sheep and identified miRNA expression profiles in skin tissues through transcriptome sequencing. Key miRNAs related to the diameter of wool fibers were preliminarily screened through cell verification experiments. The results revealed 26 differentially expressed (DE) miRNAs in tissues with varying wool fineness, with 12 DE miRNAs being upregulated and 14 DE miRNAs being downregulated. All DE miRNAs predicted 2,844 target genes. Integrating previous mRNA sequencing data, oar-miR-370-3p has 23 differentially expressed target genes. Following the overexpression of miR-370-3p in fibroblasts, the expression levels of the predicted target genes ZDHHC15, JUNB, TGFBI, and IFI6 were upregulated compared to the control group, resulting in increased cell activity. These results provide new insights into the molecular mechanisms regulating the diameter traits of sheep wool fibers and offer important resources for precise sheep breeding research.
Keywords: Ordos fine-wool sheep, Wool, Fiber diameter, oar-miR-370-3p, fibroblast
Received: 09 Jul 2025; Accepted: 30 Sep 2025.
Copyright: © 2025 Wu, Amar, Anwar, Liu, Tang, Ma and Fu. This is an open-access article distributed under the terms of the Creative Commons Attribution License (CC BY). The use, distribution or reproduction in other forums is permitted, provided the original author(s) or licensor are credited and that the original publication in this journal is cited, in accordance with accepted academic practice. No use, distribution or reproduction is permitted which does not comply with these terms.
* Correspondence:
Shengchao Ma, shengchaomasicau@163.com
Xuefeng Fu, fuxuefengfeng@126.com
Disclaimer: All claims expressed in this article are solely those of the authors and do not necessarily represent those of their affiliated organizations, or those of the publisher, the editors and the reviewers. Any product that may be evaluated in this article or claim that may be made by its manufacturer is not guaranteed or endorsed by the publisher.
