ORIGINAL RESEARCH article
Front. Vet. Sci.
Sec. Veterinary Infectious Diseases
This article is part of the Research TopicAntiviral Innate Immune Mechanisms in Animal HostsView all 12 articles
Calycosin inhibits porcine reproductive and respiratory syndrome virus replication and activates RIG-Ⅰ/IRF3 signaling pathway
Provisionally accepted- 1College of Animal Science and Veterinary Medicine, Henan institute of Science and Technology, Xinxiang, China
- 2Postdoctoral Innovation Practice Base, College of Animal Science and Veterinary Medicine, Henan Institue of Science and Technology, Xinxiang, China
Select one of your emails
You have multiple emails registered with Frontiers:
Notify me on publication
Please enter your email address:
If you already have an account, please login
You don't have a Frontiers account ? You can register here
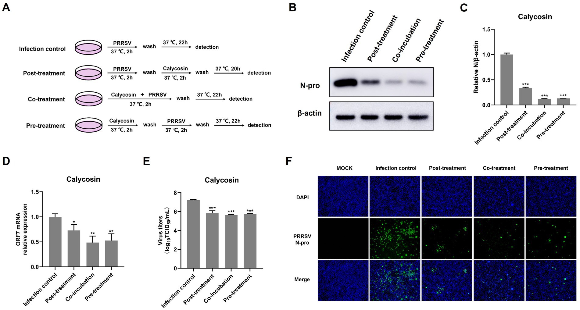
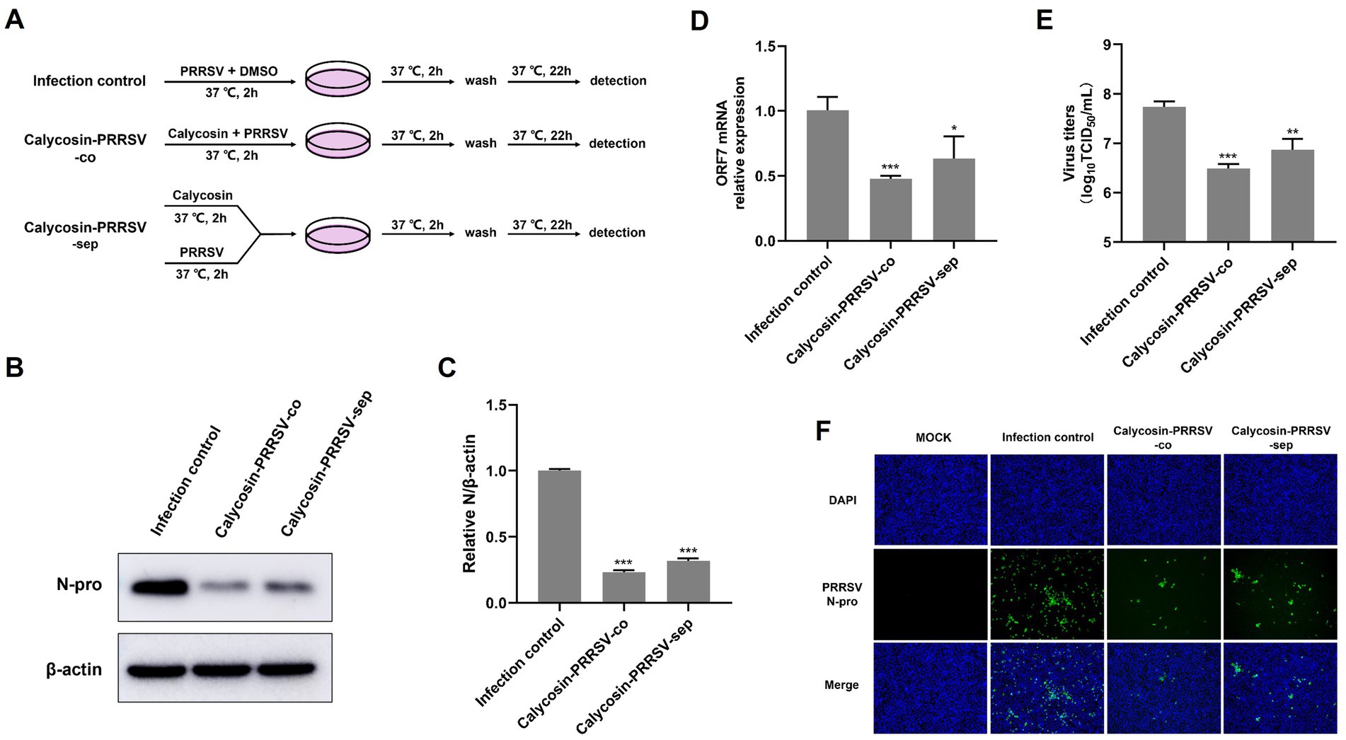
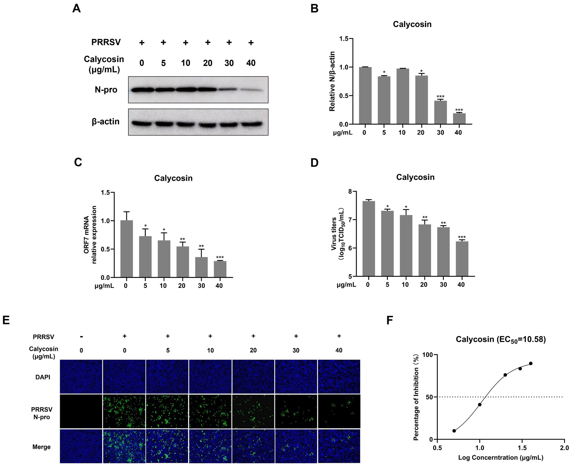
Porcine reproductive and respiratory syndrome virus (PRRSV), the causative pathogen of PRRS, remains one of the most important pathogens threatening the global pig industry. Due to the genetic diversity of PRRSV, the existing commercially vaccines cannot completely protect pigs from PRRSV infection. Flavonoid compounds play an important role in inhibiting viral replication. In this study, we found that calycosin, a natural active compound isolated from astragalus, could inhibit PRRSV replication regardless of whether calycosin was added pre-, co-, or post-PRRSV infection in vitro. Furthermore, coincubation of calycosin with PRRSV showed a better inhibitory effect compared to separate incubation, and calycosin mainly inhibited virus replication, assembly and release stages. Importantly, calycosin enhanced the antiviral immunity, as shown by the increased expression of IFN-β and ISG56. Subsequently, we discovered that calycosin promoted the expression of RIG-Ⅰ and MAVS, and induced the phosphorylation and nuclear translocation of IRF3 during PRRSV infection. Collectively, calycosin could markedly inhibit PRRSV replication and activate the RIG-Ⅰ/IRF3 signaling pathway. These data contribute to understanding the role of calycosin in PRRSV replication, and may provide valuable insights for the development of future antiviral strategies.
Keywords: PRRSV, Calycosin, Antiviral activity, IRF3, RIG-1
Received: 27 Jul 2025; Accepted: 01 Oct 2025.
Copyright: © 2025 Chang, Li, Wang, Pei, Chang and Ma. This is an open-access article distributed under the terms of the Creative Commons Attribution License (CC BY). The use, distribution or reproduction in other forums is permitted, provided the original author(s) or licensor are credited and that the original publication in this journal is cited, in accordance with accepted academic practice. No use, distribution or reproduction is permitted which does not comply with these terms.
* Correspondence: Xiaobo Chang, changxiaobo88@163.com
Disclaimer: All claims expressed in this article are solely those of the authors and do not necessarily represent those of their affiliated organizations, or those of the publisher, the editors and the reviewers. Any product that may be evaluated in this article or claim that may be made by its manufacturer is not guaranteed or endorsed by the publisher.
