ORIGINAL RESEARCH article
Front. Vet. Sci.
Sec. Veterinary Infectious Diseases
Data-Driven Discovery of Antiviral Peptides Against PRRSV Using Multiple Machine Learning Models
Provisionally accepted- Shanxi Agricultural University, Taiyuan, China
Select one of your emails
You have multiple emails registered with Frontiers:
Notify me on publication
Please enter your email address:
If you already have an account, please login
You don't have a Frontiers account ? You can register here
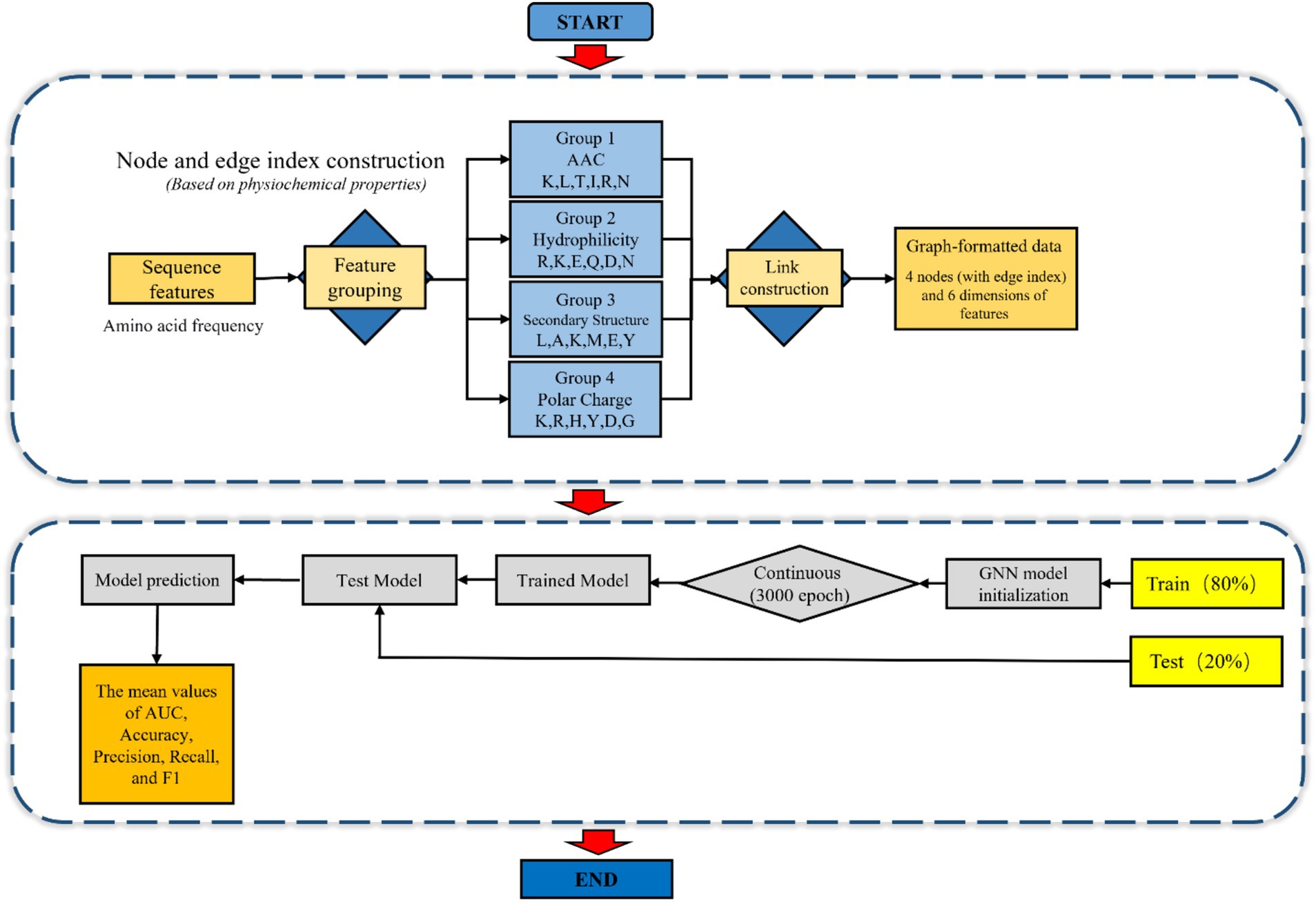
Cellular machinery is built upon proteins and their functional interrelationships. Their network evaluation is essential for a comprehensive insight into biological processes and may establish a foundation for predicting antivirulence. Antiviral peptides (AVPs) possess potenthave robust, broad-spectrum anti-virulence capabilities. Nevertheless, the existingcurrent predicted AVPs database is insufficient and necessitates more precise, reliable annotations. This study aimedintended to screen differentially expressed proteins and peptides of healthy and porcine reproductive and respiratory syndrome virus (PRRSV)-infected lungs, small and large intestine samples, throughusing proteomics, followed by predicting AVPs by employing machine learning (ML) and deep learning (DL). Models were developedconstructed exploiting significant features based on physicochemical characteristics, encompassingincluding amino acid composition (AAC), secondary structure, and hydrophilicity. Proteomics analysis facilitated peptide qualification through GO, KEGG, COG, and PPI analysis. To predict AVPs, we employed a DL graph neural network (GNN) by making its inaugural implication in this domain and benchmarked its efficacy against conventionaltraditional ML random forest (RF) and support vector machine (SVM) models. Results demonstrated that lysine, arginine, and leucine were ranked nearly 0.1, highlighting their significant importance in prediction. Additionally, the correlation heatmap showed that lysine and glutamate exhibited the strongest positive association (0.57). RF model achieved an area under the curve (AUC) of 0.95 ± 2, verified via 5-fold cross-validation. In contrast, GNN and SVM models yielded 0.94 ± 1 AUC, demonstrating comparable performance across models, and revealed that the RF model outperformed compared to the others. Consequently, these comparative predictive resultsoutcomes may serve as revolutionized and distinctive resources for the experimental validation and identification of PRRSV AVPs as prospective therapeutics.
Keywords: antiviral peptides, PRRSV, Mass Spectrometry, machine learning, deep learning, Aminoacids composition, physicochemical properties
Received: 06 Aug 2025; Accepted: 03 Nov 2025.
Copyright: © 2025 Yousaf, Haseeb, Shen, Li, Fan, Sun, Sun, Sun, Yang, Yin, Zhang, Zhang, Zhong, Wang and Huo. This is an open-access article distributed under the terms of the Creative Commons Attribution License (CC BY). The use, distribution or reproduction in other forums is permitted, provided the original author(s) or licensor are credited and that the original publication in this journal is cited, in accordance with accepted academic practice. No use, distribution or reproduction is permitted which does not comply with these terms.
* Correspondence: Nairui Huo, tgnrhuo@163.com
Disclaimer: All claims expressed in this article are solely those of the authors and do not necessarily represent those of their affiliated organizations, or those of the publisher, the editors and the reviewers. Any product that may be evaluated in this article or claim that may be made by its manufacturer is not guaranteed or endorsed by the publisher.
