ORIGINAL RESEARCH article
Front. Vet. Sci.
Sec. Livestock Genomics
Volume 12 - 2025 | doi: 10.3389/fvets.2025.1689059
This article is part of the Research TopicGenomic Insights into Sheep and Goat Breeding Efficiency - Volume IIView all 9 articles
Quercetin promotes production of secondary hair follicle stem cells in cashmere goat: A mechanistic study
Provisionally accepted- State Key Laboratory of Reproductive Regulation & Breeding of Grassland Livestock, Hohhot, China
Select one of your emails
You have multiple emails registered with Frontiers:
Notify me on publication
Please enter your email address:
If you already have an account, please login
You don't have a Frontiers account ? You can register here
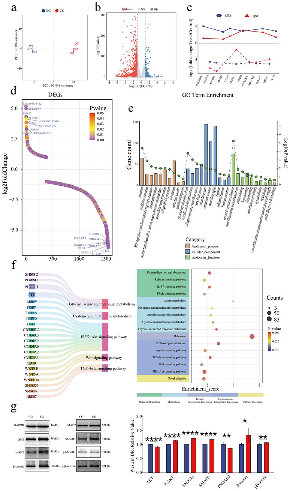
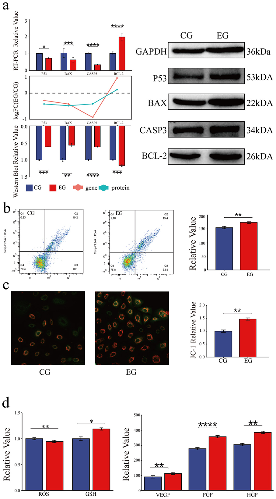
This study investigated the effects of quercetin on the proliferation and apoptosis of secondary hair follicle stem cells (SHFSCs) isolated from Arbas cashmere goats. SHFSCs were treated with varying quercetin concentrations. Treatment with 10 μg/mL quercetin for 48 h significantly promoted cell proliferation. CCK-8, EdU assays, and flow cytometry analyses indicated enhanced cell viability, with the proportion of S-phase cells increasing from 15.5% to 21.2%. The mRNA expression levels of proliferation markers PCNA and TERT and their corresponding protein levels were upregulated. Additionally, quercetin inhibited cell apoptosis, as evidenced by the downregulation of the pro-apoptotic genes BAX, TP53, and CASP3, upregulation of the anti-apoptotic gene BCL2, and a reduced number of late apoptotic cells. Mechanistically, quercetin activated the PI3K–Akt, Wnt, and TGF-β signaling pathways, upregulated the expression of cell cycle genes (CCND1 and CDK4), and improved cellular energy metabolism and antioxidant status by enhancing mitochondrial membrane potential, reducing reactive oxygen species levels, and promoting the secretion of growth factors (VEGF/FGF/HGF). Transcriptome analyses revealed that differentially expressed genes were enriched in translational processes, insulin-like growth factor binding, and proliferation-related signaling pathways. Quercetin therefore promotes SHFSC proliferation through multiple pathways, providing a regulatory strategy for improving cashmere production from goats.
Keywords: Quercetin, hair follicle stem cell, Cell Proliferation, Apoptosis, Antioxidation, RNA-Seq, Cashmere goat
Received: 20 Aug 2025; Accepted: 15 Oct 2025.
Copyright: © 2025 Lian, Jiang, Wu, Gao, Cui, Zhu, Xu, Zhang, Wang, Peng, Ding, Hao and Liu. This is an open-access article distributed under the terms of the Creative Commons Attribution License (CC BY). The use, distribution or reproduction in other forums is permitted, provided the original author(s) or licensor are credited and that the original publication in this journal is cited, in accordance with accepted academic practice. No use, distribution or reproduction is permitted which does not comply with these terms.
* Correspondence:
Fei Hao, feihao@imu.edu.cn
Dongjun Liu, nmliudongjun@sina.com
Disclaimer: All claims expressed in this article are solely those of the authors and do not necessarily represent those of their affiliated organizations, or those of the publisher, the editors and the reviewers. Any product that may be evaluated in this article or claim that may be made by its manufacturer is not guaranteed or endorsed by the publisher.
