Your new experience awaits. Try the new design now and help us make it even better

DATA REPORT article

Front. Vet. Sci., 20 October 2025

Sec. Veterinary Infectious Diseases

Volume 12 - 2025 | https://doi.org/10.3389/fvets.2025.1689520

Isolation, identification of porcine a rotavirus, and preparation of the monoclonal antibodies

Updated

Yu Hu,Yu Hu1,2Hongjin Wu,Hongjin Wu1,2Boqian Zha,Boqian Zha1,2Deping Song,Deping Song1,2Xiangdong Wu,Xiangdong Wu1,2Huansheng Wu,
Huansheng Wu1,2*
  • 1Department of Veterinary Preventive Medicine, College of Animal Science and Technology, Jiangxi Agricultural University, Nanchang, China
  • 2Jiangxi Provincial Key Laboratory for Animal Health, College of Animal Science and Technology, Jiangxi Agricultural University, Nanchang, China

1 Introduction

Porcine rotavirus (PoRV) was a major pathogen causing severe diarrhea and high mortality in young piglets globally, leading to significant economic losses (1). The disease had a short incubation period (16–24 h) and was widespread in China with a high incidence and mortality (2). Infected piglets often exhibited vomiting, diarrhea, dehydration, acid-base imbalance, and death from secondary infections (3), frequently involving mixed viral serotypes (4). Older pigs typically show subclinical infections (5). Developing accurate PoRV diagnostics was considered crucial.

Clinical symptoms and epidemiology (seasonality, high piglet susceptibility) overlapped significantly with other enteric coronaviruses, including Transmissible Gastroenteritis Virus (TGEV), Porcine Epidemic Diarrhea Virus (PEDV), and Porcine Deltacoronavirus (PDCoV), which complicated diagnosis (6). Misdiagnosis delayed treatment, potentially causing mortality exceeding 80%. Co-infections or secondary pathogens occurred in 34%−67% of cases, further hindering diagnosis based solely on symptoms or pathology (7). The current reliance on PCR and virus isolation faced challenges such as technical complexity, long turnaround times, and false-negative risks (8), which impeded real-time monitoring and control.

PoRV was a non-enveloped, double-stranded RNA virus (Reoviridae family, Rotavirus genus) with 11 genes encoding 6 structural and 6 non-structural proteins (9). Its wheel-like structure (60–80 nm diameter) consisted of an outer capsid made of VP7 and VP4; VP6 determined the serotype. Of the 10 rotavirus groups (A–J), groups A, B, C, E, and H were known to infect pigs. Group A PoRV (RVA) was the most prevalent globally (61%−74% of cases) and a primary cause of severe diarrhea in piglets and infants, posing cross-species transmission risks (1012). In pigs, RVA mainly affected suckling to weaned piglets (13, 14).

PoRV genotyping, based on VP7 (G-type) and VP4 (P-type), showed diverse genomic combinations (15, 16). G9 was a predominant global strain, reported in China and elsewhere (17). While G5 PoRV had been detected in Jiangxi Province, China, no other serotypes had been isolated there prior to this study.

To address diagnostic challenges, this study analyzed anal swabs from diarrheic piglets on a farm in Fuzhou, Jiangxi. PCR-confirmed PoRV-positive samples were used for virus isolation in MA104 cells. This process successfully isolated Group A G5 and G9 RVA strains. The VP4 and VP7 genes were amplified and sequenced.

Subsequently, high-purity recombinant VP6 protein was produced using a prokaryotic expression system. Monoclonal antibodies (mAbs) against VP6 were generated via hybridoma technology. Leveraging the high conservation of VP6 across Group A, B, and C PoRV (18), an indirect ELISA-based rapid detection method was established. This method detected multiple PoRV serotypes simultaneously, overcoming the limitations of traditional genotyping that required multiple PCRs or sequencing (19). Moreover, the ELISA method itself offered advantages such as shorter detection time, simple procedure, and a low false-positive rate.

This research enriched PoRV genotypic data for Jiangxi Province and provided a vital scientific foundation for improved PoRVD prevention, diagnosis, and the future development of multigenotypic vaccines.

2 Materials and methods

2.1 Diarrheic samples and related viruses

Four anal swab samples (designated R1, R2, R3, R4) from diarrheic piglets were collected from a large-scale pig farm in Fuzhou City, Jiangxi Province, China. Positive controls for porcine diarrhea-associated viruses—porcine rotavirus (PoRV), porcine epidemic diarrhea virus (PEDV), transmissible gastroenteritis virus (TGEV), and porcine deltacoronavirus (PDCoV)—were stored at −80 °C in the Preventive Veterinary Laboratory of Jiangxi Agricultural University. Negative controls consisted of PCR reactions without complementary DNA (cDNA) templates (cDNA components replaced with ddH2O).

2.2 Main cells, strains, and antibodies

Rhesus monkey fetal kidney cells (MA104 cells), mouse myeloma cells (Sp2/0 cells), the prokaryotic expression vector pET-30a, DH5α, E. coli BL21(DE3)Plyss host strains, rabbit polyclonal antibodies (PAb) against rotavirus VP6 protein, Porcine rotavirus type G5 (PQ34381.1) and G11 (PQ800265.1) strains were preserved by the Preventive Veterinary Laboratory of Jiangxi Agricultural University.

2.3 Viral detection and isolation

Fecal swabs from diarrheic piglets were homogenized in PBS, processed by triple freeze-thaw cycles and centrifugation. RNA was extracted for cDNA synthesis and multiplex PCR screening. PoRV-positive filtrates were trypsin-activated and inoculated onto MA104 monolayers. Cells were maintained in serum-free DMEM with trypsin. Viruses were harvested after CPE appeared, passaged until stable CPE (P8), and confirmed by IFA/RT-PCR. The full length of viral genome of VP4 and VP7 were amplified by RT-PCR using the following primers (20), PoRV-VP4F:ATGGCTTCTCTAATTTACAG, PoRV-VP4R:TTATAATCTACATTGTAGTATAAGTTGTT; PoRV-VP7F:CGACTGGCTATCGGATAGCTCCTT and PoRV-VP7R:GGTCACATCATACAATTCTAAC. The VP4 and VP7 gene PCR products were inserted into pMD18-T vectors for sequencing.

2.4 Genetic characterization

Sequencing and BLAST analysis identified homology with GenBank strains. Using Mega 11.0 software, a phylogenetic tree of the VP4 and VP7 amino acid sequences from the rotavirus isolates is constructed using the Maximum Likelihood method (with three independent bootstrap replicates) to determine the serotypes.

2.5 Construction and purification of the prokaryotic expression vector for PoRV VP6 protein

The PoRV VP6 gene was cloned into pET-30a and transformed into E. coli BL21(DE3) Plyss. Transformed cells were grown in kanamycin-LB to OD600 0.6–0.8, then induced with 1 mmol/L IPTG for 5 h. Cells were harvested, lysed ultrasonically, and fractionated by centrifugation. His-tagged VP6 was purified from soluble fractions using nickel affinity chromatography, with expression and specificity confirmed by SDS-PAGE and anti-His Western blot.

2.6 Animal immunization, antibody detection and hybridoma generation

Three 8-week-old female BALB/c mice were immunized subcutaneously with VP6 emulsified in Freund's adjuvants (200 μg/dose). After assessing high serum antibody titers via ELISA, mice received a final adjuvant-free intraperitoneal booster. Splenocytes were fused with SP2/0 cells (5:1) using PEG. Hybridomas were selected in HAT medium, screened by ELISA, and subcloned to monoclonality via limiting dilution (21). Stable lines were expanded and cryopreserved.

2.7 mAbs validation by IFA

MA104 cells infected with trypsin-activated PoRV strains G5 (isolated in this study), G9, and G11 (both maintained by Jiangxi Agricultural University's Laboratory of Preventive Veterinary Medicine), showed 80% CPE, were fixed (4% paraformaldehyde), permeabilized (1% Triton X-100), and blocked (5% skim milk). Cells were incubated with mAbs, followed by FITC-labeled secondary antibody and DAPI. Fluorescence microscopy confirmed PoRV antigen localization (FITC-green) and nuclear staining (DAPI-blue). mAbs isotypes (IgG1, IgG2a, IgG2b, IgG3, IgA, IgM) and light chains (κ/λ) were determined using Suzhou Boao Long Technology Co., Ltd. commercial ELISA kit (BF16001). The criteria are defined as follows: Positives require OD450 ≥ 0.8; negatives ≤ 0.15. Positive OD450 must exceed negative by ≥0.15. Negative OD450 < 0.05 is considered 0.05.

2.8 Indirect ELISA development

The optimal reaction conditions for the indirect ELISA were developed using a matrix method, optimizing multiple parameters according to the standard protocol (22): coating concentration of purified VP6 protein (1.0, 2.0, 4.0, 8.0, 16.0 μg/ml), dilution factors for monoclonal antibody and negative mouse serum (1:5,000, 1:10,000, 1:20,000, 1:40,000), blocking solution (1% BSA, 2% BSA, 5% skim milk, 5% fetal bovine serum), blocking time (30, 45, 60, 75 min), dilution of HRP-conjugated goat anti-mouse IgG (1:1,000, 1:5,000, 1:7,500, 1:10,000), and incubation time (30, 45, 60, 75). Using these optimized conditions, the method's sensitivity was evaluated by testing 10-fold serial dilutions of PoRV-positive porcine serum (from 1:100 to 1:6,400), with each dilution tested in duplicate, to determine the highest positive dilution. Furthermore, the established ELISA method was used to detect antibodies in 190 clinical porcine serum samples, and the results were compared with those obtained using Shenzhen Zhenrui Biotech's Porcine Rotavirus Antibody Detection Kit (100714) to calculate the concordance rate between the two methods.

3 Descriptive results

RT-PCR analysis of diarrheal piglet feces amplified a specific 503-bp band for PoRV. While positive controls for PEDV, TGEV, and PDCoV showed their expected bands, both the fecal sample and the ddH2O negative control tested negative for these viruses (Figure 1A), where M is marker, R1–R4 are diarrheal samples, lanes 5/11/17/23 are negative controls, and lanes 6/12/18/24 are positive controls for PoRV, PEDV, TGEV, and PDCoV respectively. This confirms the sample was positive for PoRV. Sequencing of PoRV-positive diarrheal samples revealed identical nucleotide sequences for R1–R3 (indicating a single strain), while R4 exhibited a distinct genetic profile. Following trypsin treatment and inoculation of R1 and R4 filtrates into MA104 cells, significant CPE emerged at the third blind passage, characterized by cell rounding, cytoplasmic granularity, and large vacuole formation. IFA of passage 3 virus demonstrated specific green fluorescence within the cytoplasm of inoculated MA104 cells (Figure 1B), whereas uninfected controls exhibited no fluorescence and maintained normal morphology. RT-PCR analysis of P3 and P8 viral passages demonstrated amplification of specific bands corresponding to the VP7 (1,035 bp) and VP4 (2,331 bp) genes, confirming stable viral propagation across serial passages (Figure 1C). Based on these findings, isolates R1 and R4 were designated as HYuR01 and HYuR02, respectively. VP7/VP4 genes of isolates HYuR01/HYuR02 were sequenced and uploading to NCBI (NCBI: PQ343808.1-PQ343811.1). Phylogenetics showed HYuR01 VP7 had 96% aa identity with Chinese G9 (MT784823.1), confirming G9 genotype. HYuR02 VP7 shared 92% identity with Chinese G5 (PQ133253.1), designating it G5 (Figure 1D). Both shared 91% VP4 identity with Japanese P23 (LC777929.1), grouping as P23 (Figure 1E). High divergence suggests intercontinental reassortment, necessitating updated diagnostics and multigenotypic vaccines.

Figure 1
Gel electrophoresis images labeled A and C show DNA bands for different samples alongside molecular weight markers. Image B displays microscopic views of rotavirus samples, both positive and negative, with fluorescent markers. Images D and E are phylogenetic trees showing genetic relationships within porcine rotavirus strains, with some branches marked by red dots, indicating significant clades or genetic variations.

Figure 1. Virus isolation, phylogenetic tree construction and sequence analysis. This figure provides an overview of the virus isolation, phylogenetic tree construction, and sequence analysis, with all experiments performed in three independent replicates to ensure statistical robustness. (A) RT-PCR detection results of diarrhea-associated viruses in fecal samples. M: DL2000 DNA Marker; R1~R4: Diarrheal Samples; 5/11/17/23: Negat0ive control; 6/12/18/24: Positive control of PoRV, PEDV, TGEV and PDCoV. (B) CPE and IFA Analysis of MA104 Cells Inoculated with Filtrate from Sample R1 and R4 at the Third Passage(40×). (C) RT-PCR successfully amplified the VP4 and VP7 genes from both the P3 and P8 passages of HYuR01 and HYuR02 isolates, demonstrating that these viral strains are well-adapted to cell culture and capable of stable propagation through serial passages. (D, E) Phylogenetic analyses based on the VP7 and VP4 genes were performed to determine the G and P genotypes of the HYuR01 and HYuR02 isolates, respectively. The experimental strains are marked in red.

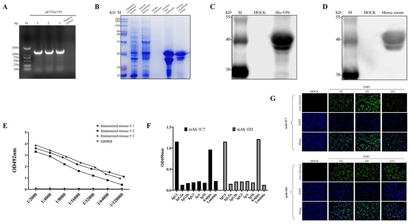
Specific amplification of the VP6 gene (1206 bp) of the G9 genotype HYuR01 strain was performed, and the gene was cloned into the pET30a vector (Figure 2A). colony PCR confirmed positive bands corresponding to the target insert. Subsequent Sanger sequencing verified that the inserted sequence in the recombinant plasmid exhibited complete identity with the target VP6 gene, with no frameshift or missense mutations. A new recombinant plasmid was obtained, named pET30-VP6. Coomassie Brilliant Blue R-250 staining revealed that the recombinant strain pET30a-VP6-BL21(DE3)Plyss expressed a protein of approximately 40 kDa post-induction, consistent with the predicted molecular weight of VP6. The recombinant protein was predominantly expressed in inclusion bodies. Following purification via His-tag nickel affinity chromatography, SDS-PAGE analysis demonstrated a single band corresponding to VP6, indicating high purity (Figure 2B). Western blot confirmed specific recognition of the recombinant VP6 protein by both anti-His monoclonal antibodies (Figure 2C) and post-immunization mouse serum (Figure 2D), confirming successful expression and robust immunogenicity of the recombinant protein. Following the third immunization, serum was collected via tail vein bleeding and anti-VP6-specific antibody titers were measured by indirect ELISA. All immunized mice exhibited antibody titers ≥1:64,000 (Figure 2E). The mouse with the highest titer (1:128,000) was selected for splenocyte isolation and subsequent PEG-mediated fusion with SP2/0 myeloma cells to generate hybridoma cell lines. Positive hybridoma clones secreting anti-PoRV VP6 antibodies were selected via indirect ELISA screening. Three rounds of limiting dilution subcloning were performed to ensure monoclonality, yielding two stable hybridoma cell lines designated as mAbs 1C7/1D3. Immunoglobulin subclass analysis revealed that both mAbs possess kappa light chains and belong to the immunoglobulin (Ig) G1 isotype (Figure 2F). The MA104 cells infected with PoRV were subjected to indirect immunofluorescence assay (IFA) following standardized protocols. Both monoclonal antibodies 1C7/1D3 exhibited intense and specific fluorescence signals localized within the cytoplasm of infected cells, confirming their capability to detect PoRV antigens across three G-genotypes (Figure 2G). No fluorescent signals were observed in uninfected control groups, demonstrating the specificity of this detection method. These results substantiate the value of these monoclonal antibodies as reliable diagnostic tools for detecting multiple genotypes of porcine rotavirus through IFA.

Figure 2
Gel electrophoresis and protein expression analysis panels are shown. Panel A displays a DNA agarose gel with molecular markers. Panel B contains a Coomassie-stained protein gel. Panels C and D demonstrate Western blots for protein detection. Panel E is an ELISA graph indicating antibody levels in immunized mice. Panel F shows an ELISA bar graph comparing different monoclonal antibodies. Panel G features fluorescence microscopy images indicating expression of specific proteins with labeled antibodies compared to controls.

Figure 2. Preparation of Monoclonal Antibodies Against Rotavirus VP6 Protein. This figure illustrates the construction of the pET30a-VP6 prokaryotic expression vector, protein purification, animal immunization, serum antibody detection, and the application of mAbs 1C7/1D3 in indirect immunofluorescence assays, with all experiments conducted in three independent replicates to ensure statistical robustness. (A) Colony PCR Verification of the pET-30a-VP6 Recombinant Plasmid. (B) Induced Expression and Protein Purification of the Recombinant Strain pET-30a-VP6-BL21(DE3)Plyss. (C) Recombinant VP6 protein was identified using an anti-His monoclonal antibody. (D) Recombinant VP6 protein was verified with PoRV-positive serum. (E) Serum antibody titers were determined via indirect enzyme-linked immunosorbent antibody assay(ELISA). (F) Isotype and Subclass Characterization of mAbs 1C7/1D3. (G) Fluorescent Reactions of mAbs 1C7/1D3 to Three Genotypes of PoRV (100 μm).

Matrix titration experiments established optimal conditions for an indirect ELISA using mAb 1C7. PoRV VP6 antigen was coated at 4 μg/mL for 12–16 h at 4 °C. Blocking used 5% skimmed milk for 60 min at 37 °C. The mAb 1C7 primary antibody was diluted 1:20,000 and incubated for 60 min at 37 °C. The goat anti-mouse IgG HRP conjugate secondary antibody was applied at 1:5,000 dilution for 45 min at 37 °C. This established method demonstrated good repeatability. Testing eight PoRV-positive porcine sera in duplicate on plates from the same batch yielded an intra-assay coefficient of variation CV below 10 percent. Testing the same sera on plates from different batches yielded an inter-assay CV also below 10 percent. Furthermore, the method's clinical reliability was confirmed. When testing 190 porcine serum samples alongside the Shenzhen Zhenrui Biotech Porcine Rotavirus Antibody Detection Kit lot 100714, the developed ELISA detected 169 positives and 21 negatives, an 88.9 percent positive rate. The commercial kit detected 175 positives and 15 negatives, a 92.1 percent positive rate. The 96.5 percent concordance rate between methods confirmed the established ELISA's suitability for clinical detection (Table 1).

Table 1
www.frontiersin.org

Table 1. Clinical sample test results (Total Samples Tested: 190 porcine serum).

Overall, this study reports the isolation of a G9-type PoRV strain in Jiangxi Province, alongside the development of a high-sensitivity recombinant VP6 protein and broadly reactive monoclonal antibodies. Furthermore, a reliable ELISA detection method is established as an effective alternative to commercial kits. These advancements provide critical technical support for enhanced epidemiological surveillance and targeted control of PoRV.

Data availability statement

The original contributions presented in the study are included in the article/supplementary material, further inquiries can be directed to the corresponding author.

Ethics statement

The experimental protocol was designed in compliance with China's National Standard Guidelines for the Welfare and Ethical Review of Laboratory Animals (GB/T 35892-2018), approved by the Jiangxi Provincial Agricultural Ethics Committee (Approval No. JXAULL-2024-10-11), and implemented in strict accordance with local regulations and institutional requirements. Informed consent was obtained from the owners of samples for their participation in this study.

Author contributions

YH: Data curation, Investigation, Methodology, Software, Writing – original draft. HoW: Investigation, Software, Writing – original draft. BZ: Software, Writing – original draft. DS: Investigation, Methodology, Resources, Writing – original draft. XW: Investigation, Software, Writing – original draft. HuW: Funding acquisition, Project administration, Supervision, Writing – original draft, Writing – review & editing.

Funding

The author(s) declare that financial support was received for the research and/or publication of this article. This work was supported by grants from the Jiangxi Agriculture Research System (JXARS) and the Natural Science Foundation of Jiangxi Province (20232ACB205015, 20242BAB23069).

Acknowledgments

The authors are grateful to the faculty and students of the Laboratory of Preventive Veterinary Medicine at Jiangxi Agricultural University for their assistance with research methods.

Conflict of interest

The authors declare that the research was conducted in the absence of any commercial or financial relationships that could be construed as a potential conflict of interest.

Generative AI statement

The author(s) declare that no Gen AI was used in the creation of this manuscript.

Any alternative text (alt text) provided alongside figures in this article has been generated by Frontiers with the support of artificial intelligence and reasonable efforts have been made to ensure accuracy, including review by the authors wherever possible. If you identify any issues, please contact us.

Publisher's note

All claims expressed in this article are solely those of the authors and do not necessarily represent those of their affiliated organizations, or those of the publisher, the editors and the reviewers. Any product that may be evaluated in this article, or claim that may be made by its manufacturer, is not guaranteed or endorsed by the publisher.

References

1. Vlasova A, Amimo J, Saif L. Porcine rotaviruses: epidemiology, immune responses and control strategies. Viruses. (2017) 9:48. doi: 10.3390/v9030048

PubMed Abstract | Crossref Full Text | Google Scholar

2. Merwad A, Abdallah F, Taisir S. Close relationship of group A rotaviruses between bovine and human based on VP7. Pak Vet J. (2013) 34:391-3.

Google Scholar

3. Lachapelle V, Arsenault J, Nantel-Fortier N, Hélie P, L'Homme Y, Brassard J, et al. A matched case-control study of porcine group A and C rotaviruses in a swine farrowing production system Vet Microbiol. (2025) 301:110358. doi: 10.1016/j.vetmic.2024.110358

PubMed Abstract | Crossref Full Text | Google Scholar

4. Xin Z, Li S, Lu X, Liu L, Gao Y, Hu F, et al. Development and clinical application of a molecular assay for four common porcine enteroviruses. Vet Sci. (2024) 11:305. doi: 10.3390/vetsci11070305

PubMed Abstract | Crossref Full Text | Google Scholar

5. Doerksen T, Christensen T, Lu A, Noll L, Bai J, Henningson J, et al. Assessment of porcine Rotavirus-associated virome variations in pigs with enteric disease. Vet Microbiol. (2022) 270:109447. doi: 10.1016/j.vetmic.2022.109447

PubMed Abstract | Crossref Full Text | Google Scholar

6. Si G, Niu J, Zhou X, Xie Y, Chen Z, Li G, et al. Use of dual priming oligonucleotide system-based multiplex RT-PCR assay to detect five diarrhea viruses in pig herds in South China. AMB Express. (2021) 11:99. doi: 10.1186/s13568-021-01255-z

PubMed Abstract | Crossref Full Text | Google Scholar

7. Song W, Feng Y, Zhang J, Kong D, Fan J, Zhao M, et al. Development of a multiplex reverse transcription-quantitative PCR (qPCR) method for detecting common causative agents of swine viral diarrhea in China. Porcine Health Manag. (2024) 10:12. doi: 10.1186/s40813-024-00364-y

PubMed Abstract | Crossref Full Text | Google Scholar

8. Ding G, Fu Y, Li B, Chen J, Wang J, Yin B, et al. Development of a multiplex RT-PCR for the detection of major diarrhoeal viruses in pig herds in China. Transbound Emerg Dis. (2020) 67:678–85. doi: 10.1111/tbed.13385

PubMed Abstract | Crossref Full Text | Google Scholar

9. Zhang Z, Wu C, Chen Y, Li Y, Li D, Wang W, et al. Isolation, genomic characterization and evolution of six porcine rotavirus a strains in a pig farming group. Vet Sci. (2024) 11:436. doi: 10.3390/vetsci11090436

PubMed Abstract | Crossref Full Text | Google Scholar

10. Wandera EA, Hatazawa R, Tsutsui N, Kurokawa N, Kathiiko C, Mumo M, et al. Genomic characterization of an African G4P[6] human rotavirus strain identified in a diarrheic child in Kenya: Evidence for porcine-to-human interspecies transmission and reassortment. Infect Genet Evol. (2021) 96:105133. doi: 10.1016/j.meegid.2021.105133

PubMed Abstract | Crossref Full Text | Google Scholar

11. Wu FT, Liu LT, Jiang B, Kuo TY, Wu CY, Liao MH. Prevalence and diversity of rotavirus A in pigs: evidence for a possible reservoir in human infection. Infect Genet Evol. (2022) 98:105198. doi: 10.1016/j.meegid.2021.105198

PubMed Abstract | Crossref Full Text | Google Scholar

12. Yodmeeklin A, Khamrin P, Chuchaona W, Kumthip K, Kongkaew A, Vachirachewin R, et al. Analysis of complete genome sequences of G9P[19] rotavirus strains from human and piglet with diarrhea provides evidence for whole-genome interspecies transmission of nonreassorted porcine rotavirus. Infect Genet Evol. (2017) 47:99–108. doi: 10.1016/j.meegid.2016.11.021

PubMed Abstract | Crossref Full Text | Google Scholar

13. Zhang F, Luo Y, Lin C, Tan M, Wan P, Xie B, et al. Epidemiological monitoring and genetic variation analysis of pathogens associated with porcine viral diarrhea in southern China from 2021 to 2023. Front Microbiol. (2024) 15:1303915. doi: 10.3389/fmicb.2024.1303915

PubMed Abstract | Crossref Full Text | Google Scholar

14. Wang Z, Lv C, Xu X, Li X, Yao Y, Gao X, et al. The dynamics of a Chinese porcine G9P[23] rotavirus production in MA-104 cells and intestines of 3-day-old piglets. J Vet Med Sci. (2018) 80:790–7. doi: 10.1292/jvms.17-0657

PubMed Abstract | Crossref Full Text | Google Scholar

15. Park G-N, Kim DI, Choe S, Shin J, An B-H, Kim K-S, et al. Genetic diversity of porcine group A rotavirus strains from pigs in South Korea. Viruses. (2022) 14:2522. doi: 10.3390/v14112522

PubMed Abstract | Crossref Full Text | Google Scholar

16. Chandler-Bostock R, Hancox LR, Nawaz S, Watts O, Iturriza-Gomara M, Mellits KH. Genetic diversity of porcine group A rotavirus strains in the UK. Vet Microbiol. (2014) 173:27–37. doi: 10.1016/j.vetmic.2014.06.030

PubMed Abstract | Crossref Full Text | Google Scholar

17. Pan Y, Li Z, Miao Q, Shi H, Guo L, Feng L, et al. Phylogenitc analysis and immunogenicity comparison of porcine genotype G9 rotavirus in China from 2020–2023. Virol Sinica. (2025) 40:176–85. doi: 10.1016/j.virs.2025.02.003

PubMed Abstract | Crossref Full Text | Google Scholar

18. Niu X, Liu Q, Wang P, Zhang G, Jiang L, Zhang S, et al. Establishment of an indirect ELISA method for the detection of the bovine rotavirus VP6 protein. Animals. (2024) 14:271. doi: 10.3390/ani14020271

PubMed Abstract | Crossref Full Text | Google Scholar

19. Liu G, Jiang Y, Opriessnig T, Gu K, Zhang H, Yang Z. Detection and differentiation of five diarrhea related pig viruses utilizing a multiplex PCR assay. J Virol Methods. (2019) 263:32–7. doi: 10.1016/j.jviromet.2018.10.009

PubMed Abstract | Crossref Full Text | Google Scholar

20. Qiao M, Li M, Li Y, Wang Z, Hu Z, Qing J, et al. Recent molecular characterization of porcine rotaviruses detected in China and their phylogenetic relationships with human rotaviruses. Viruses. (2024) 16:453. doi: 10.3390/v16030453

PubMed Abstract | Crossref Full Text | Google Scholar

21. Zha M, Yang J, Zhou L, Wang H, Pan X, Deng Z, et al. Preparation of mouse anti-human rotavirus VP7 monoclonal antibody and its protective effect on rotavirus infection. Exp Ther Med. (2019) 18:1384–90. doi: 10.3892/etm.2019.7708

PubMed Abstract | Crossref Full Text | Google Scholar

22. Memon AM, Bhuyan AA, Chen F, Guo X, Menghwar H, Zhu Y, et al. Development and validation of monoclonal antibody-based antigen capture ELISA for detection of group A porcine rotavirus. Viral Immunol. (2017) 30:264–70. doi: 10.1089/vim.2016.0154

PubMed Abstract | Crossref Full Text | Google Scholar

Keywords: neonatal piglet diarrhea, rotavirus, isolation and identification, monoclonal antibodies, indirect ELISA method

Citation: Hu Y, Wu H, Zha B, Song D, Wu X and Wu H (2025) Isolation, identification of porcine a rotavirus, and preparation of the monoclonal antibodies. Front. Vet. Sci. 12:1689520. doi: 10.3389/fvets.2025.1689520

Received: 20 August 2025; Accepted: 03 October 2025;
Published: 20 October 2025.

Edited by:

Kaiqing Zhang, Biocytogen, United States

Reviewed by:

Xufei Feng, Shanxi Medical University, China
Dan Luo, Shanghai Jiao Tong University, China
Cui Lin, Jiangxi Academy of Agricultural Sciences Institute of Animal Husbandry and Veterinary Medicine, China

Copyright © 2025 Hu, Wu, Zha, Song, Wu and Wu. This is an open-access article distributed under the terms of the Creative Commons Attribution License (CC BY). The use, distribution or reproduction in other forums is permitted, provided the original author(s) and the copyright owner(s) are credited and that the original publication in this journal is cited, in accordance with accepted academic practice. No use, distribution or reproduction is permitted which does not comply with these terms.

*Correspondence: Huansheng Wu, aHVhbnN3dUBqeGF1LmVkdS5jbg==

Disclaimer: All claims expressed in this article are solely those of the authors and do not necessarily represent those of their affiliated organizations, or those of the publisher, the editors and the reviewers. Any product that may be evaluated in this article or claim that may be made by its manufacturer is not guaranteed or endorsed by the publisher.