ORIGINAL RESEARCH article
Front. Vet. Sci.
Sec. Livestock Genomics
miR-379-5p Retards the Proliferation and Differentiation of Goat Skeletal Muscle Satellite Cells by Targeting LIN28B
Provisionally accepted- Sichuan Agricultural University College of Animal Science and Technology, Chengdu, China
Select one of your emails
You have multiple emails registered with Frontiers:
Notify me on publication
Please enter your email address:
If you already have an account, please login
You don't have a Frontiers account ? You can register here
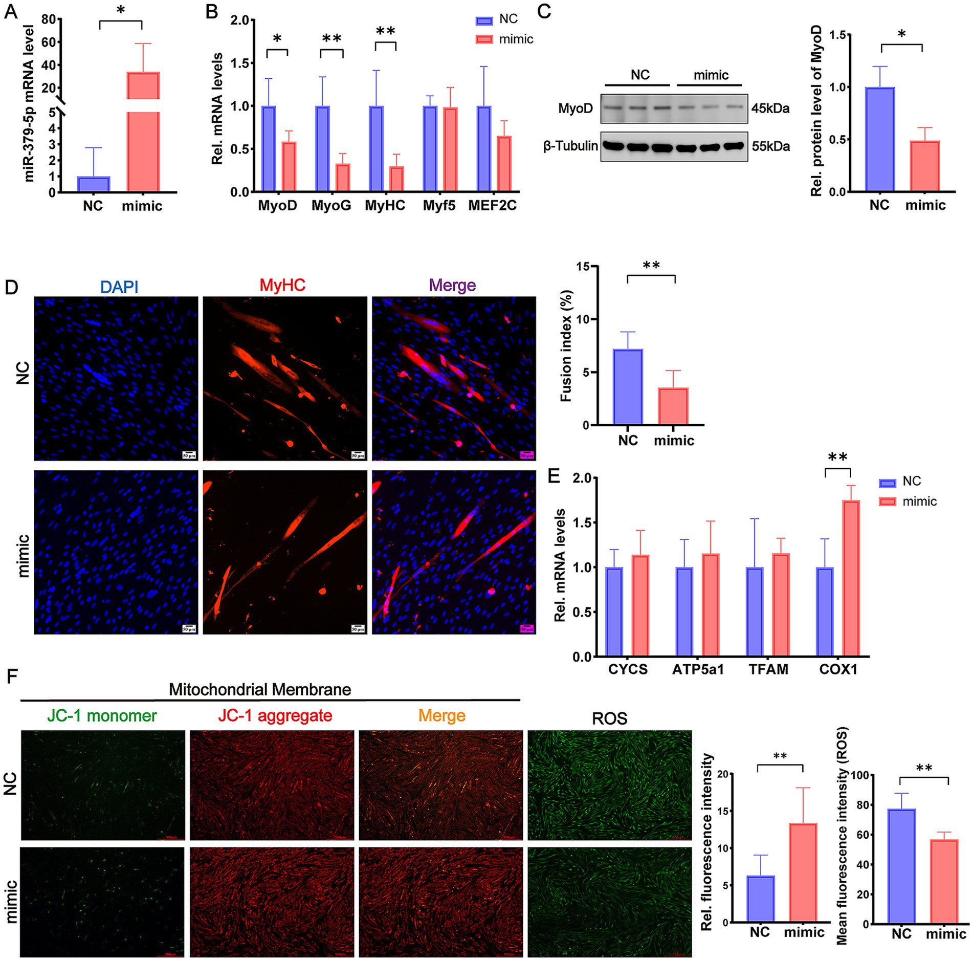
MicroRNAs (miRNAs) are emerging as crucial regulators of skeletal muscle development and regeneration; however, the biological functions of many miRNAs remain to be elucidated. In this study, we focused on the function of miR-379-5p, a miRNA we previously identified as highly expressed in the longissimus dorsi muscle of goats. Overexpression of miR-379-5p inhibited the proliferation and differentiation of goat skeletal muscle satellite cells (MuSCs), as evidenced by decreased expression of proliferation and differentiation markers, reduced EdU+ cells, and lower myotube formation. Through bioinformatics prediction and experimental validation, we identified LIN28B as a direct downstream target of miR-379-5p. Functional assays revealed that LIN28B promoted the proliferation and differentiation of MuSCs, whereas miR-379-5p suppressed these processes by decreasing LIN28B expression. Furthermore, miR-379-5p inhibited mitochondrial activity during the proliferation phase but promoted it during myogenic differentiation. Additionally, ectopic expression of LIN28B decreased mitochondrial membrane potential and enhanced reactive oxygen species (ROS) production, suggesting that LIN28B impairs mitochondrial function. Overall, our findings highlight the role of miR-379-5p and LIN28B in regulating goat MuSCs activity and mitochondrial function, providing new insights into the role of miRNAs in skeletal muscle development.
Keywords: Goat, MuSCs, miR-379-5p, LIN28B, myogenic proliferation and differentiation
Received: 28 Aug 2025; Accepted: 21 Nov 2025.
Copyright: © 2025 Hou, Huang, Zhao, Xu, Zhang, Guo, Cao, Dai and Li. This is an open-access article distributed under the terms of the Creative Commons Attribution License (CC BY). The use, distribution or reproduction in other forums is permitted, provided the original author(s) or licensor are credited and that the original publication in this journal is cited, in accordance with accepted academic practice. No use, distribution or reproduction is permitted which does not comply with these terms.
* Correspondence: Li Li, lily@sicau.edu.cn
Disclaimer: All claims expressed in this article are solely those of the authors and do not necessarily represent those of their affiliated organizations, or those of the publisher, the editors and the reviewers. Any product that may be evaluated in this article or claim that may be made by its manufacturer is not guaranteed or endorsed by the publisher.
