ORIGINAL RESEARCH article
Front. Vet. Sci.
Sec. Comparative and Clinical Medicine
A Bayesian analysis of variables causally associated with hair cortisol concentration in dogs with obesity
Provisionally accepted- 1University of Liverpool Institute of Infection Veterinary and Ecological Sciences, Neston, United Kingdom
- 2University of Liverpool Institute of Life Course and Medical Sciences, Liverpool, United Kingdom
- 3Royal Canin, Aimargues, France
- 4Institute of Life Course and Medical Sciences, University of Liverpool, Liverpool, United Kingdom
Select one of your emails
You have multiple emails registered with Frontiers:
Notify me on publication
Please enter your email address:
If you already have an account, please login
You don't have a Frontiers account ? You can register here
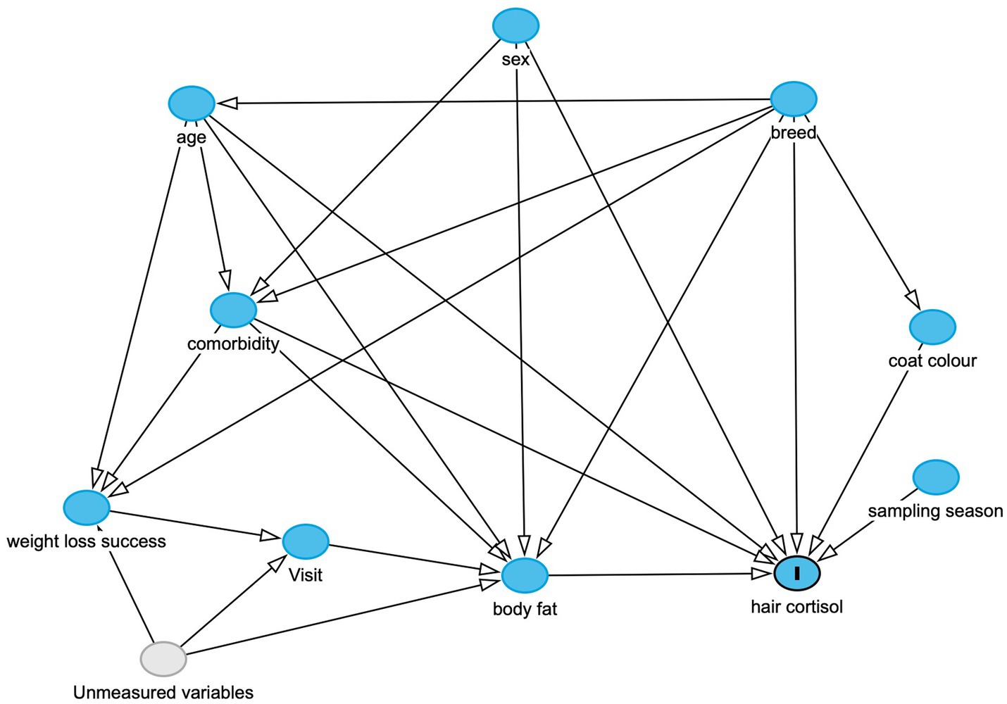
Objective: To identify clinical variables causally associated with hair cortisol concentration (HCC) in dogs with obesity using a Bayesian analysis. Study design: A retrospective analysis of clinical data and samples gathered from a cohort of dogs with obesity undergoing therapeutic weight reduction. Methods: Hair was clipped from two sites (jugular groove, antebrachium), from dogs attending a specialist obesity care clinic, and combined before storage at -20ºC. Hair cortisol concentration was measured by liquid chromatography mass spectrometry. Causal associations between HCC and different clinical variables were assessed, informed by a directed acyclic graph. Variables assessed included age, sex, breed group, coat colour, body fat mass, weight reduction and the presence of comorbidities. Statistical analyses involved Bayesian mixed-effects modelling, with the magnitude of causal effects estimated using simulation from the posterior probability distributions. Results: In total, 73 hair samples were from 52 dogs, with 31 providing single (before weight reduction) and 21 providing paired samples (before and after weight reduction). Dogs were of different ages, sexes and breeds, with most (44/52) having one or more comorbidities including orthopaedic, skin, cardiorespiratory, dental and neoplastic diseases. Mean HCC was 10.4 (standard deviation 19.52) pg/mg (logHCC 1.3, standard deviation 1.36). Bayesian multi-level models provided strong evidence that greater body fat percentage (98% probability) and presence of one or more comorbidities (>99% probability) were causality associated with increased HCC. Causal associations with other variables including, age, breed, sex, coat colour and season were less convincing. Conclusion: Greater adiposity and having at least one comorbidity are causally associated with hypothalamic-pituitary-adrenal axis upregulation in dogs with obesity. Mechanisms warrant further investigation.
Keywords: overweight1, Adipose Tissue2, canine3, stress4, causal inference5
Received: 29 Aug 2025; Accepted: 14 Oct 2025.
Copyright: © 2025 Turnbull, Woods-Lee, FLANAGAN, Langon and German. This is an open-access article distributed under the terms of the Creative Commons Attribution License (CC BY). The use, distribution or reproduction in other forums is permitted, provided the original author(s) or licensor are credited and that the original publication in this journal is cited, in accordance with accepted academic practice. No use, distribution or reproduction is permitted which does not comply with these terms.
* Correspondence: Alexander James German, ajgerman@liverpool.ac.uk
Disclaimer: All claims expressed in this article are solely those of the authors and do not necessarily represent those of their affiliated organizations, or those of the publisher, the editors and the reviewers. Any product that may be evaluated in this article or claim that may be made by its manufacturer is not guaranteed or endorsed by the publisher.
