ORIGINAL RESEARCH article
Front. Cell Dev. Biol.
Sec. Molecular and Cellular Pathology
This article is part of the Research Topic2024 International Lowe Syndrome Symposium: Advances and ProceedingsView all 4 articles
Mitochondrial structure and function in OCRL depleted cells
Provisionally accepted- National Centre for Biological Sciences, Bangalore, India
Select one of your emails
You have multiple emails registered with Frontiers:
Notify me on publication
Please enter your email address:
If you already have an account, please login
You don't have a Frontiers account ? You can register here
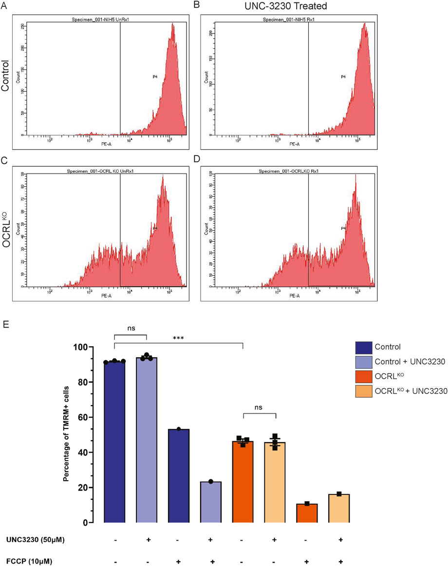
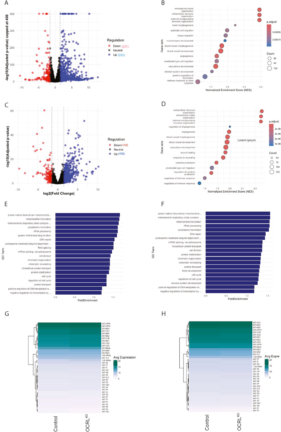
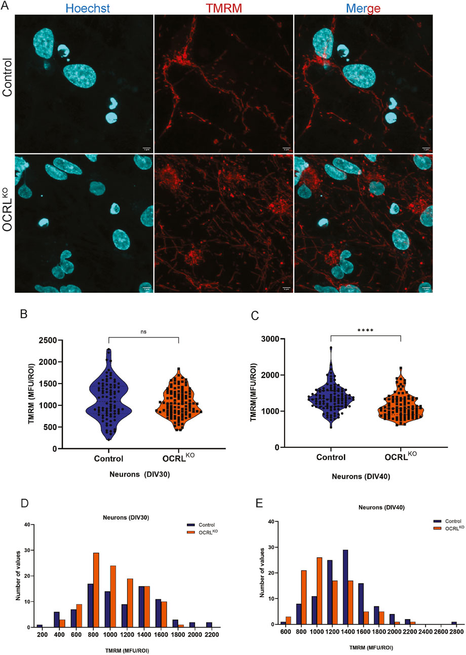
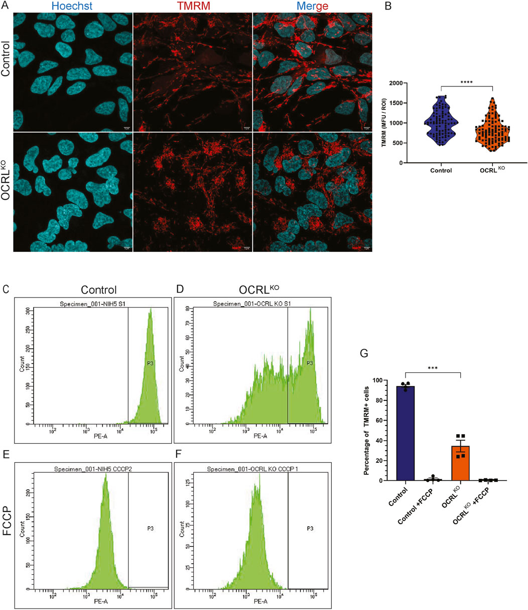
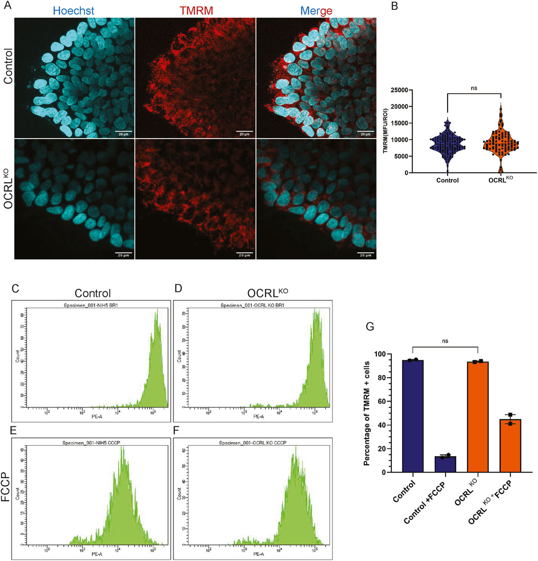
Lowe syndrome (LS) is an X-linked, recessive disease with a characteristic clinical triad of eye, brain, and kidney defects. LS results from mutations in the OCRL gene that encodes for an inositol polyphosphate 5-phosphatase enzyme. The OCRL protein has been localized to multiple sub-cellular organelles including the plasma membrane and endo-lysosomal system but the relevance of these to disease phenotypes is unclear. Previous studies have reported severe hypotonia at birth in LS patients along with structural changes in mitochondria in muscle biopsies. These mitochondrial changes have been proposed to be secondary to the renal tubular acidosis seen in LS patients. In this study, we find that neural stem cells and neurons differentiated from OCRL depleted induced pluripotent stem cells (iPSC) show mild defects in mitochondrial structure and function, whereas such defects are not seen in the iPSC themselves. These mitochondrial phenotypes in neural stem cells and neurons were associated with modest changes in the mitochondrial transcriptome. Overall, our results indicate that loss of OCRL leads to mild cell autonomous defects in mitochondrial structure and function that is cell type dependent.
Keywords: Lowe syndrome, iPSC (induced pluripotent stem cell), Mitochondria, neural stem cells (NSC), Neurons, glia, Metabolism
Received: 05 Aug 2025; Accepted: 27 Oct 2025.
Copyright: © 2025 Padinjat, Philip, Bhatia and Sharma. This is an open-access article distributed under the terms of the Creative Commons Attribution License (CC BY). The use, distribution or reproduction in other forums is permitted, provided the original author(s) or licensor are credited and that the original publication in this journal is cited, in accordance with accepted academic practice. No use, distribution or reproduction is permitted which does not comply with these terms.
* Correspondence: Raghu Padinjat, praghu@ncbs.res.in
Disclaimer: All claims expressed in this article are solely those of the authors and do not necessarily represent those of their affiliated organizations, or those of the publisher, the editors and the reviewers. Any product that may be evaluated in this article or claim that may be made by its manufacturer is not guaranteed or endorsed by the publisher.
