ORIGINAL RESEARCH article
Front. Cell. Infect. Microbiol.
Sec. Biofilms
This article is part of the Research TopicBacterial Population Heterogeneity, Stress Response and Antibiotic ToleranceView all 6 articles
Expression of dnaE2 promotes genetic diversity in mycobacterial biofilms
Provisionally accepted- 1Rajiv Gandhi Centre for Biotechnology, Thiruvananthapuram, India
- 2Chanakya University, Bengaluru, India
- 3Cochin University of Science and Technology, Kochi, India
- 4NITTE, Mangaluru, India
- 5University of Delhi - South Campus, New Delhi, India
- 6Indian Institute of Science Education and Research Tirupati, Tirupati, India
- 7CSIR - Centre for Cellular and Molecular Biology, Hyderabad, India
Select one of your emails
You have multiple emails registered with Frontiers:
Notify me on publication
Please enter your email address:
If you already have an account, please login
You don't have a Frontiers account ? You can register here
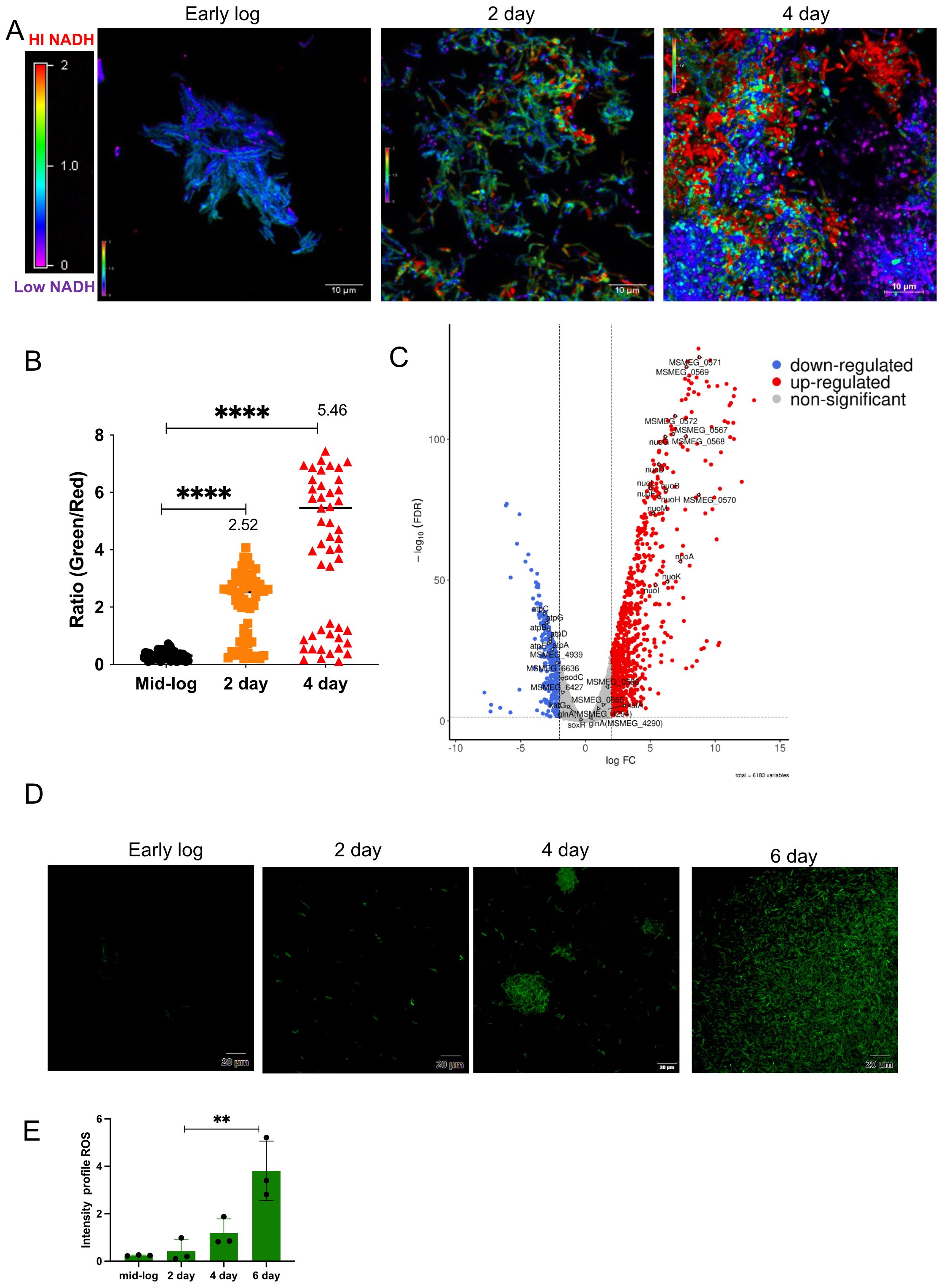
The complex cellular architecture and microenvironments within the biofilm give rise to a physiologically and genetically heterogeneous population. Transcriptome analysis of Mycobacterium smegmatis from biofilm culture and its transition phase into planktonic growth was performed to identify the genetic basis of heterogeneity in the biofilm. Biofilms displayed redox imbalance, resulting in increased levels of reactive oxygen species and activation of the mycobacterial mutasome consisting of dnaE2, imuA', and imuB. Whole-genome sequencing of the biofilm and planktonic cultures revealed a modest increase in the number of allelic variants in the biofilm culture compared to the planktonic culture. Deletion of dnaE2 reduced the mutation frequency and bacterial fitness compared to the parental strain in biofilm culture and reduced allelic variation in the culture. Our study uncovered the multiple benefits of dnaE2 expression in biofilms, such as increased genetic diversity and reduced growth rate, both of which are necessary for mycobacterial survival and adaptation.
Keywords: mycobacteria, Biofilms, Mutagenesis, Persistence, Fitness defect, bacterial evolution, MmpL11
Received: 27 Jun 2025; Accepted: 23 Oct 2025.
Copyright: © 2025 Kurthkoti, Salini, G Bhat, M, Paritosh, Ramachandran, NIKOLAS and Naz. This is an open-access article distributed under the terms of the Creative Commons Attribution License (CC BY). The use, distribution or reproduction in other forums is permitted, provided the original author(s) or licensor are credited and that the original publication in this journal is cited, in accordance with accepted academic practice. No use, distribution or reproduction is permitted which does not comply with these terms.
* Correspondence: Krishna Kurthkoti, krishna.k@chanakyauniversity.edu.in
Disclaimer: All claims expressed in this article are solely those of the authors and do not necessarily represent those of their affiliated organizations, or those of the publisher, the editors and the reviewers. Any product that may be evaluated in this article or claim that may be made by its manufacturer is not guaranteed or endorsed by the publisher.
