ORIGINAL RESEARCH article
Front. Cell. Infect. Microbiol.
Sec. Clinical Infectious Diseases
This article is part of the Research TopicAdvancements in Immune Heterogeneity in Inflammatory Diseases and Cancer: New Targets, Mechanisms, and StrategiesView all 20 articles
CD14-CD16+ monocyte PD-L1 prevents early tuberculosis progression and constrains reactivation under immune checkpoint therapy
Provisionally accepted- Shandong Second Medical University, Weifang, China
Select one of your emails
You have multiple emails registered with Frontiers:
Notify me on publication
Please enter your email address:
If you already have an account, please login
You don't have a Frontiers account ? You can register here
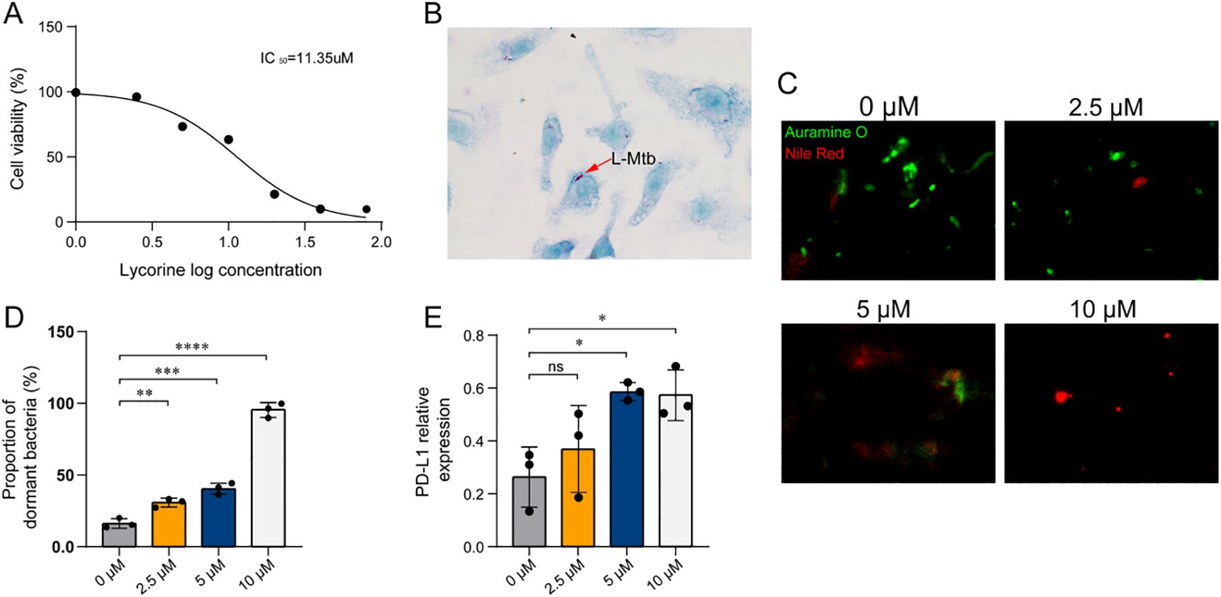
Immune checkpoint blockade (ICB) has revolutionized cancer therapy, yet its unintended impact on chronic infections remains poorly understood. Here, we identify PD-L1 expression on CD14-CD16+ monocytes as a critical determinant for preventing early tuberculosis (TB) progression. By integrating real-world adverse event data, Mendelian randomization (MR), and transcriptomic analysis, we establish a causal and cell-specific link between PD-L1 downregulation and early TB progression. Analysis of the FAERS database revealed that the PD-L1 inhibitor durvalumab is significantly associated with TB-related adverse events (reporting odds ratio = 7.81; 95% CI: 4.43-13.78; P = 1.10×10-18). MR analysis confirmed that genetically elevated PD-L1 expression in CD14-CD16+ monocytes confers protection against early TB progression (OR = 0.918, P = 0.042), independent of confounding or reverse causality. Transcriptomic profiling revealed that PD-L1high CD14-CD16+ monocytes exhibit enhanced antigen surveillance, whereas PD-L1low cells display metabolic reprogramming associated with immune escape. Upstream regulatory analysis identified CDAN1, TCOF1, and LMO2 as transcriptional drivers of PD-L1, enriched in high-risk individuals. In silico drug prediction and molecular docking suggested several PD-L1-modulating compounds, including ruthenium, pomalidomide, zidovudine, and lycorine. Notably, several of these compounds (e.g., ruthenium complexes, pomalidomide, aziridine) have reported anti-mycobacterial effects, which supports the reliability of our screening results and their potential relevance to TB regulation. In vitro validation demonstrated that lycorine dose-dependently upregulates PD-L1 and inhibits Mycobacterium tuberculosis reactivation. Together, our findings define a mechanistic axis in CD14-CD16+ monocytes that underpins early TB control and is vulnerable to PD-L1 blockade. Collectively, these findings align with the established notion that assessing latent tuberculosis infection before initiating immune-modulating therapies is essential for minimizing reactivation risk, and propose tractable molecular targets for preventing TB reactivation in immunocompromised hosts.
Keywords: latent tuberculosis infection, PD-L1, CD14- CD16+ monocyte, Immune checkpoint, Transcriptional regulation
Received: 12 Aug 2025; Accepted: 20 Nov 2025.
Copyright: © 2025 Wang, Liu, Wu, Shen and Yi. This is an open-access article distributed under the terms of the Creative Commons Attribution License (CC BY). The use, distribution or reproduction in other forums is permitted, provided the original author(s) or licensor are credited and that the original publication in this journal is cited, in accordance with accepted academic practice. No use, distribution or reproduction is permitted which does not comply with these terms.
* Correspondence:
Jie Shen, shenjie99999@126.com
Zhengjun Yi, yizhengjun2025@163.com
Disclaimer: All claims expressed in this article are solely those of the authors and do not necessarily represent those of their affiliated organizations, or those of the publisher, the editors and the reviewers. Any product that may be evaluated in this article or claim that may be made by its manufacturer is not guaranteed or endorsed by the publisher.
