ORIGINAL RESEARCH article
Front. Cell. Infect. Microbiol.
Sec. Oral Microbes and Host
This article is part of the Research TopicImpact of oral and gut microbiome on health and diseasesView all 34 articles
Periodontitis-associated metabolite isoleucine impairs intestinal barrier function and exacerbates intestinal inflammatory response by NF-κB signaling
Provisionally accepted- 1The Eighth Affiliated Hospital, Southern Medical University (The First People's Hospital of Shunde, Foshan), Foshan, China
- 2Center for Clinical Research, University Clinic of Dentistry, Medical University of Vienna, Vienna, Austria
- 3Stomatological Hospital, School of Stomatology, Southern Medical University, Guangzhou, China
Select one of your emails
You have multiple emails registered with Frontiers:
Notify me on publication
Please enter your email address:
If you already have an account, please login
You don't have a Frontiers account ? You can register here
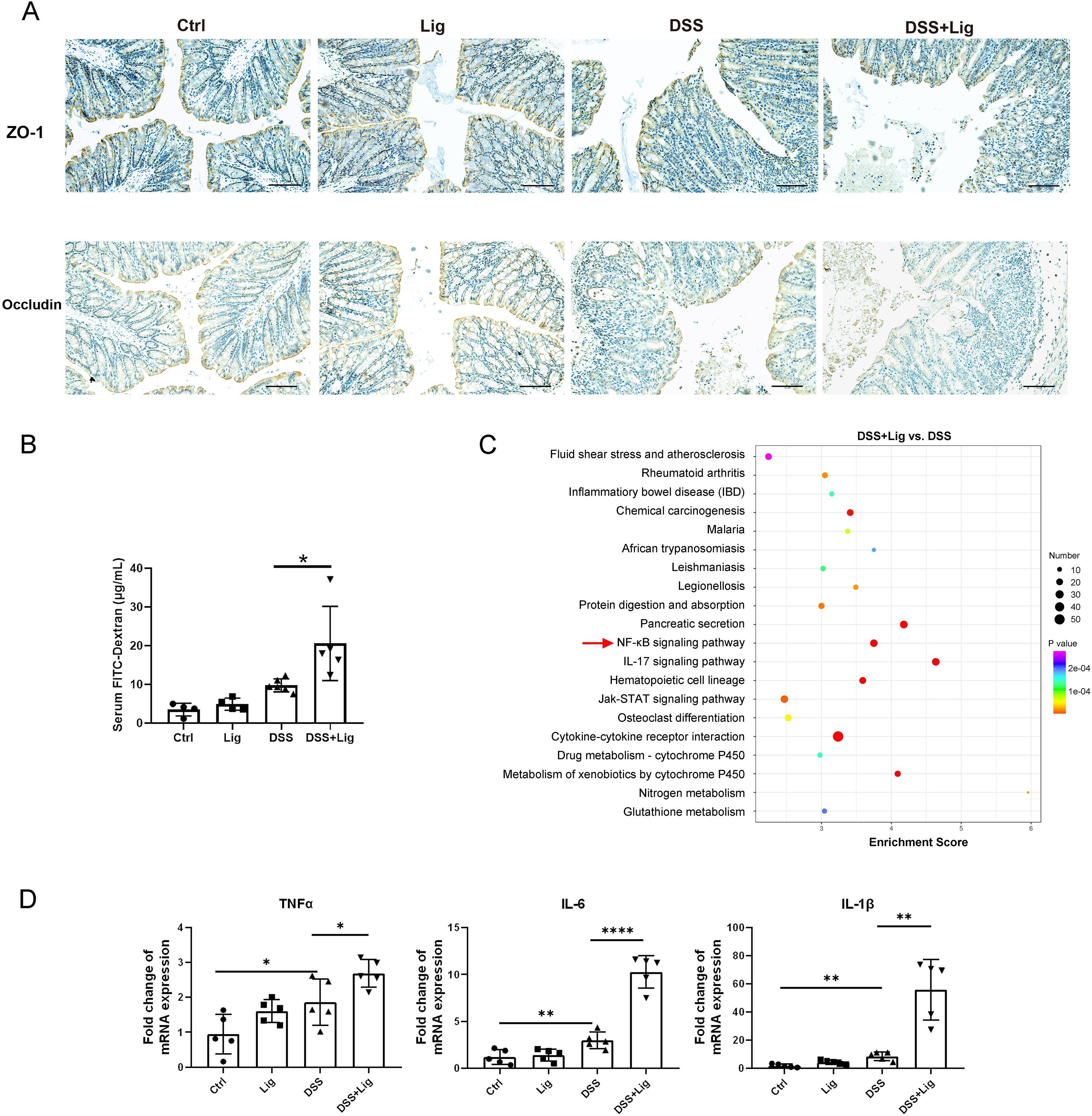
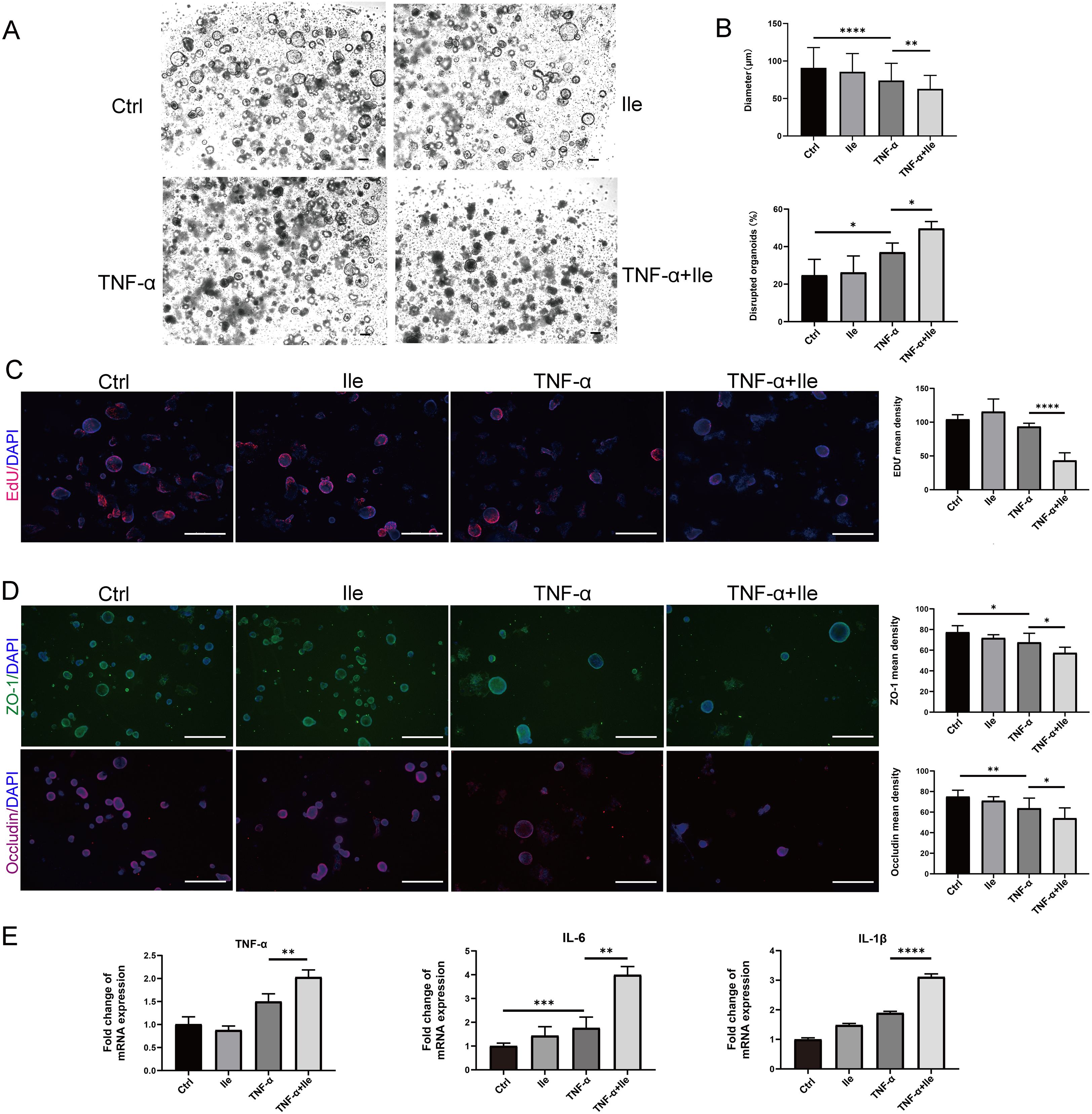
Objective: Periodontitis-associated metabolite isoleucine (Ile) plays an important role in periodontitis aggravating colitis. However, how Ile exacerbates colitis is largely unknown. Methods: C57BL/6J mice were used to establish experimental periodontitis and colitis model. Histological alterations of periodontium and colon were observed by HE staining. The gut barrier function was evaluated by intestinal permeability using FITC-dextran. The expression of tight junctions (ZO-1 and occludin) was detected by immunohistochemical staining or immunofluorescence. NF-κB signaling pathway was detected using qRT-PCR and Western blot. Results: Experimental periodontitis and periodontitis-associated metabolite Ile increased the intestinal permeability, down-regulated the expression of tight junctions (ZO-1 and occludin), and enhanced NF-κB signaling pathway of intestinal epithelial cells in DSS-induced colitis mice. Ile down-regulated the expression of tight junctions (ZO-1 and occludin) and enhanced NF-κB signaling pathway in intestinal organoids or IEC-6 cells under inflammatory condition. IKK-16 (a selective inhibitor of IKKβ that prevents NF-κB activation) rescued excessive inflammatory responses induced by Ile in IEC-6 cells with LPS treatment. In addition, IKK-16 relieved the impairment of intestinal barrier function and inflammatory response induced by Ile in DSS-induced colitis mice. Conclusion: Our study unraveled that periodontitis contributed to intestinal barrier function damage and inflammation of intestinal epithelial cells by potentiating NF-κB signaling in the context of colitis and that this was associated with periodontitis-associated metabolite Ile.
Keywords: Periodontitis, Colitis, Isoleucine, intestinal barrier function, Intestinal inflammatory response, NF-κB signaling
Received: 12 Aug 2025; Accepted: 13 Nov 2025.
Copyright: © 2025 Wang, Luo, Ren, Xie, Rausch, Rausch-Fan, Hu and Zhang. This is an open-access article distributed under the terms of the Creative Commons Attribution License (CC BY). The use, distribution or reproduction in other forums is permitted, provided the original author(s) or licensor are credited and that the original publication in this journal is cited, in accordance with accepted academic practice. No use, distribution or reproduction is permitted which does not comply with these terms.
* Correspondence: Xueyang Zhang, zxy123@smu.edu.cn
Disclaimer: All claims expressed in this article are solely those of the authors and do not necessarily represent those of their affiliated organizations, or those of the publisher, the editors and the reviewers. Any product that may be evaluated in this article or claim that may be made by its manufacturer is not guaranteed or endorsed by the publisher.
