ORIGINAL RESEARCH article
Front. Cell. Infect. Microbiol.
Sec. Microbes and Innate Immunity
Volume 15 - 2025 | doi: 10.3389/fcimb.2025.1688013
A TBC1D9-Rab29 axis controls homeostatic NF-κB signaling and selective IL-6 production in epithelial cells
Provisionally accepted- Department of Microbiology, Graduate School of Medicine, Kyoto University, Kyoto, Japan
Select one of your emails
You have multiple emails registered with Frontiers:
Notify me on publication
Please enter your email address:
If you already have an account, please login
You don't have a Frontiers account ? You can register here
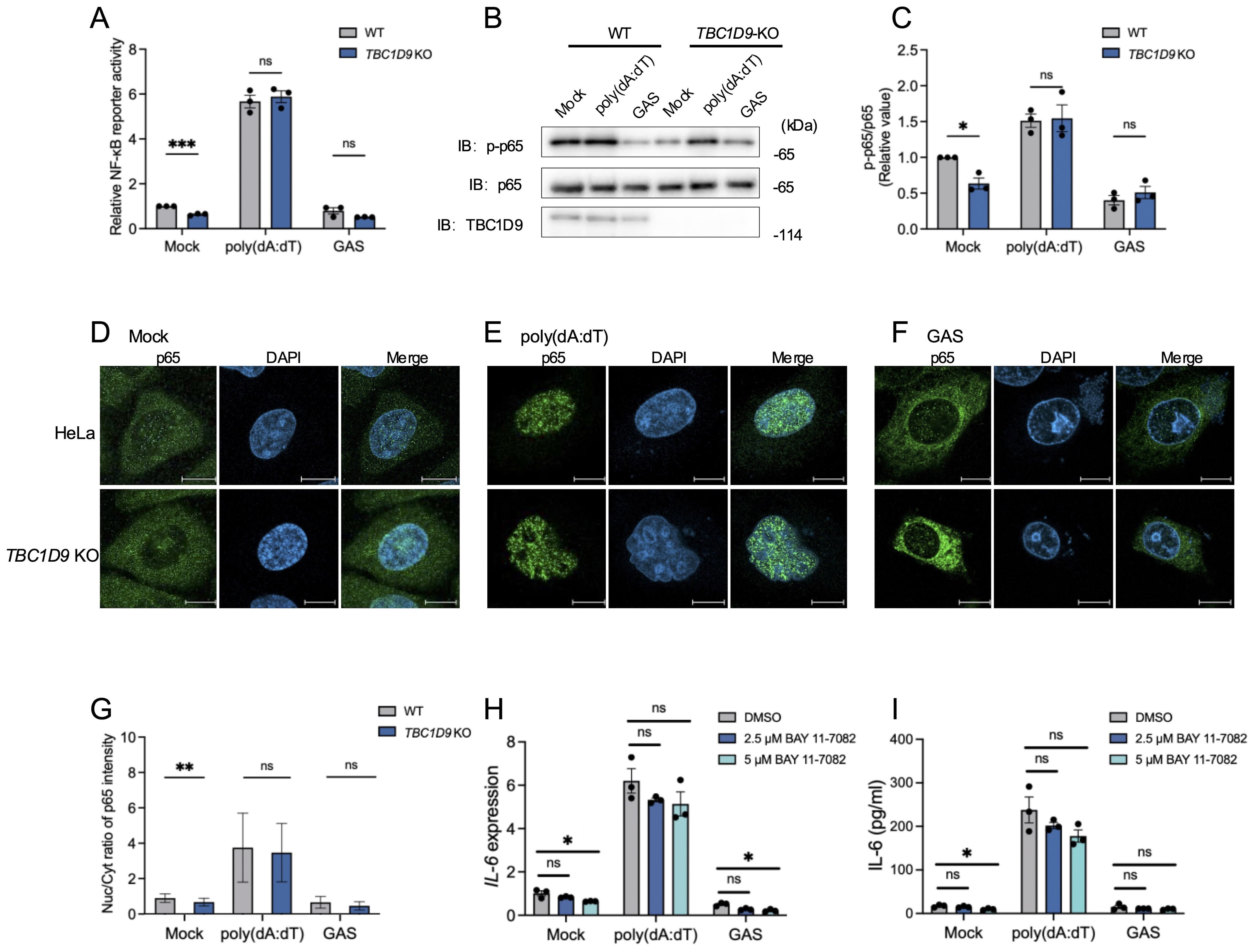
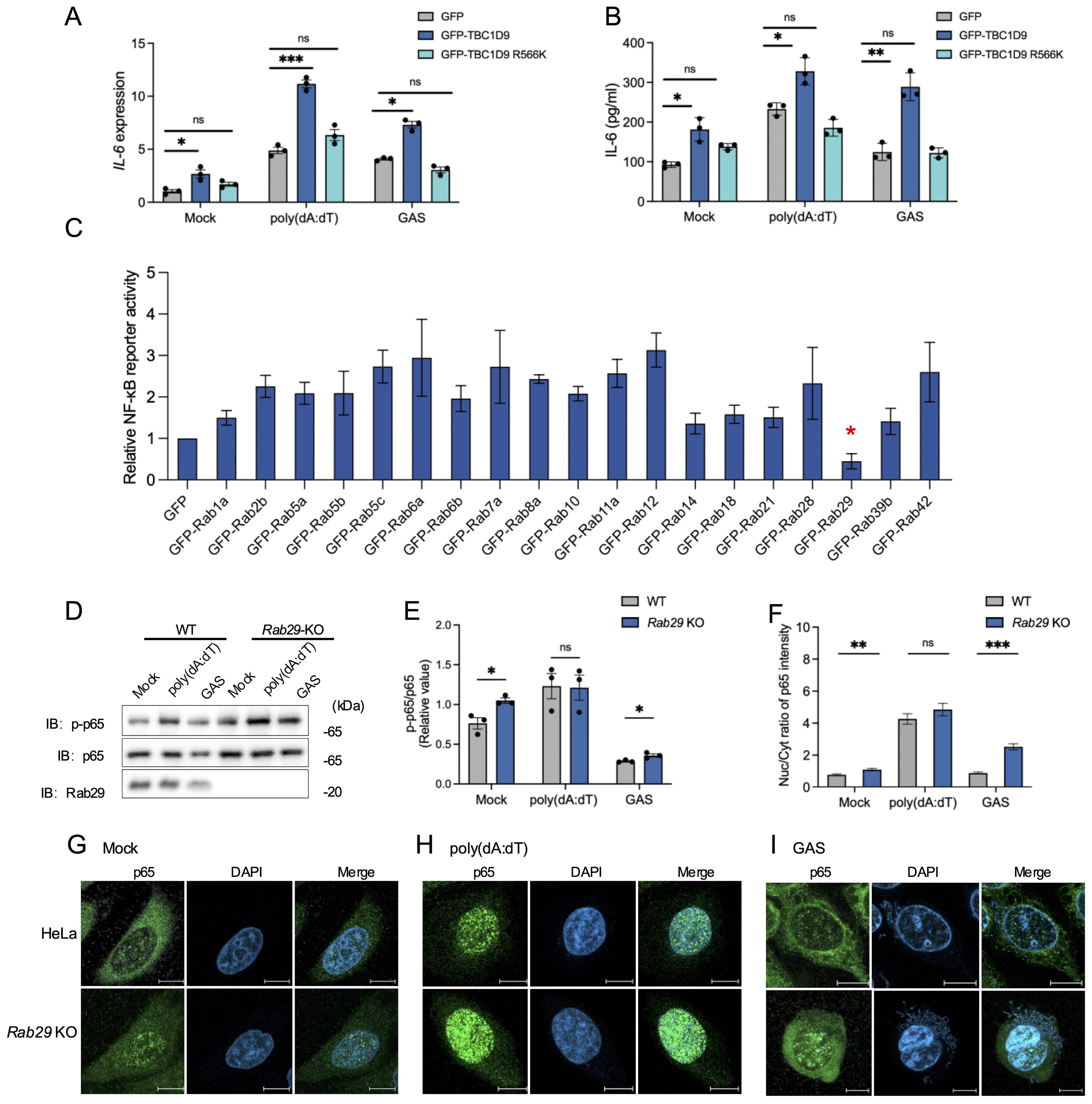
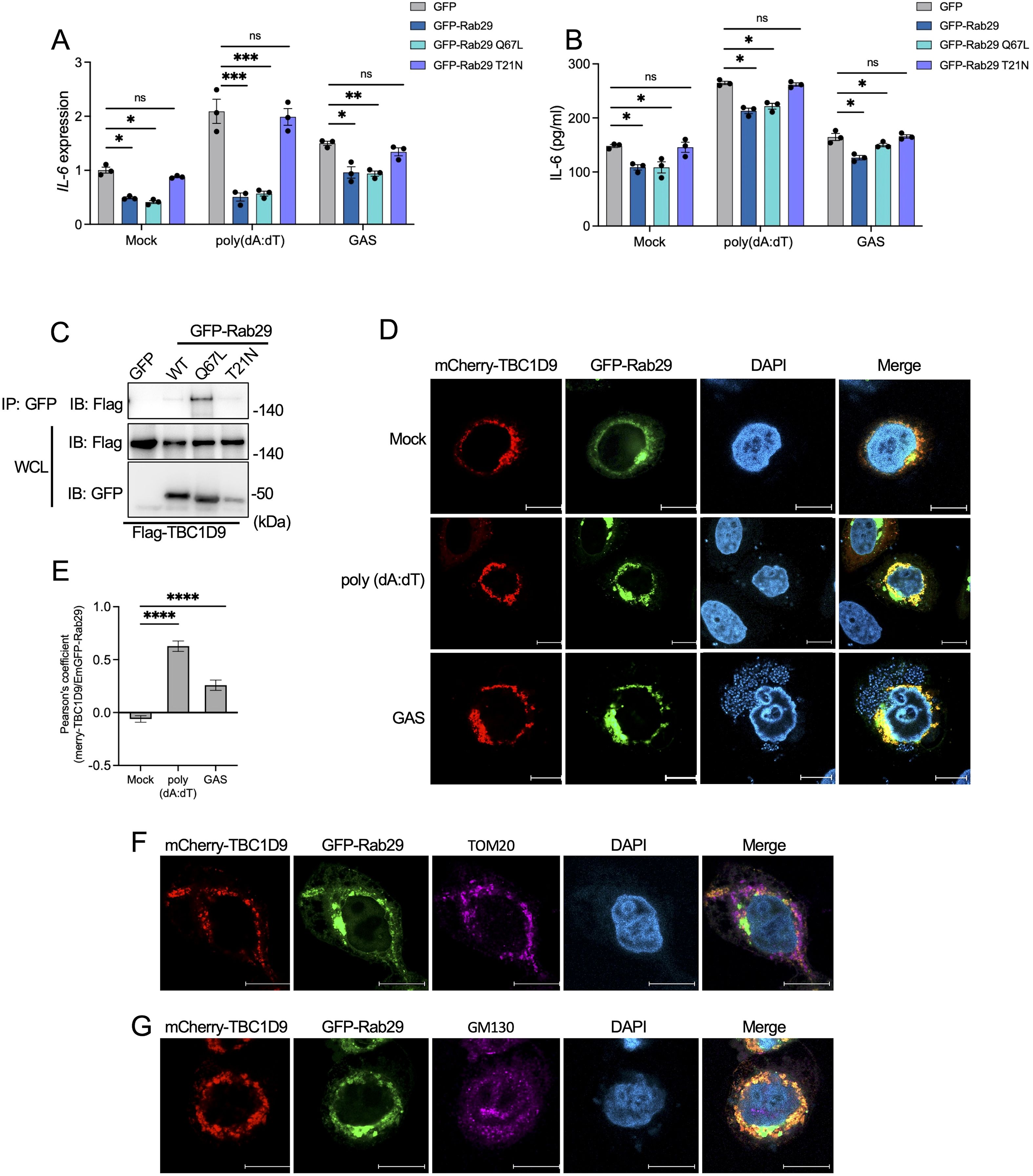
Background: Interleukin-6 (IL-6) plays a crucial role in inflammation and immune defense; however, its intracellular trafficking and the mechanisms regulating its expression remain poorly understood. Methods: We investigated epithelial cell responses to poly(dA:dT) stimulation and group A Streptococcus infection, using depletion and overexpression assays, NF-κB readouts, proteomics, co-immunoprecipitation, immunofluorescence imaging, and analysis of necrotizing soft tissue infection transcriptomes. Results: TBC1D9, a Rab GTPase-activating protein, selectively regulates IL-6: its depletion reduced IL-6 mRNA and protein levels without broadly affecting other pro-inflammatory cytokines. TBC1D9 maintained basal p65 phosphorylation but was dispensable for stimulus-induced NF-κB activation, supporting the idea that homeostatic NF-κB signaling is necessary for constitutive IL-6 transcription. Proteomics identified Rab29 as a TBC1D9 partner; co-immunoprecipitation showed preferential interaction with GTP-dependent Rab29, and the two proteins co-localized following stimulation and infection. Rab29 overexpression inhibited NF-κB activation and IL-6 production, while Rab29 deficiency increased both, opposing TBC1D9's effect. Necrotizing soft tissue infection patients' datasets showed upregulation of TBC1D9 and IL-6-related pathways, revealing their clinical relevance. Conclusion: The TBC1D9– Rab29 axis connects GTPase signaling and membrane trafficking to specifically regulate IL-6 in epithelial cells, revealing a non-traditional mechanism for modulating inflammation and a potential target in IL-6-driven diseases.
Keywords: Interleukin-6 (IL-6), TBC1D9, Rab29, cytokine regulation, NF-κB signaling
Received: 25 Aug 2025; Accepted: 22 Oct 2025.
Copyright: © 2025 Hu, Nozawa, Minowa-Nozawa, Murase and Nakagawa. This is an open-access article distributed under the terms of the Creative Commons Attribution License (CC BY). The use, distribution or reproduction in other forums is permitted, provided the original author(s) or licensor are credited and that the original publication in this journal is cited, in accordance with accepted academic practice. No use, distribution or reproduction is permitted which does not comply with these terms.
* Correspondence:
Takashi Nozawa, nozawa.takashi.4r@kyoto-u.ac.jp
Ichiro Nakagawa, nakagawa.ichiro.7w@kyoto-u.ac.jp
Disclaimer: All claims expressed in this article are solely those of the authors and do not necessarily represent those of their affiliated organizations, or those of the publisher, the editors and the reviewers. Any product that may be evaluated in this article or claim that may be made by its manufacturer is not guaranteed or endorsed by the publisher.