ORIGINAL RESEARCH article
Front. Cell. Infect. Microbiol.
Sec. Adaptive & Innate Immunity in Infection
This article is part of the Research TopicRNA Regulation Mechanisms in Microbial-Host InteractionsView all 6 articles
Direct RNA Sequencing Reveals Multilayered Epitranscriptomic Remodeling in Macrophages upon Mtb Infection
Provisionally accepted- The Second Affiliated Hospital of Kunming Medical University, Kunming, China
Select one of your emails
You have multiple emails registered with Frontiers:
Notify me on publication
Please enter your email address:
If you already have an account, please login
You don't have a Frontiers account ? You can register here
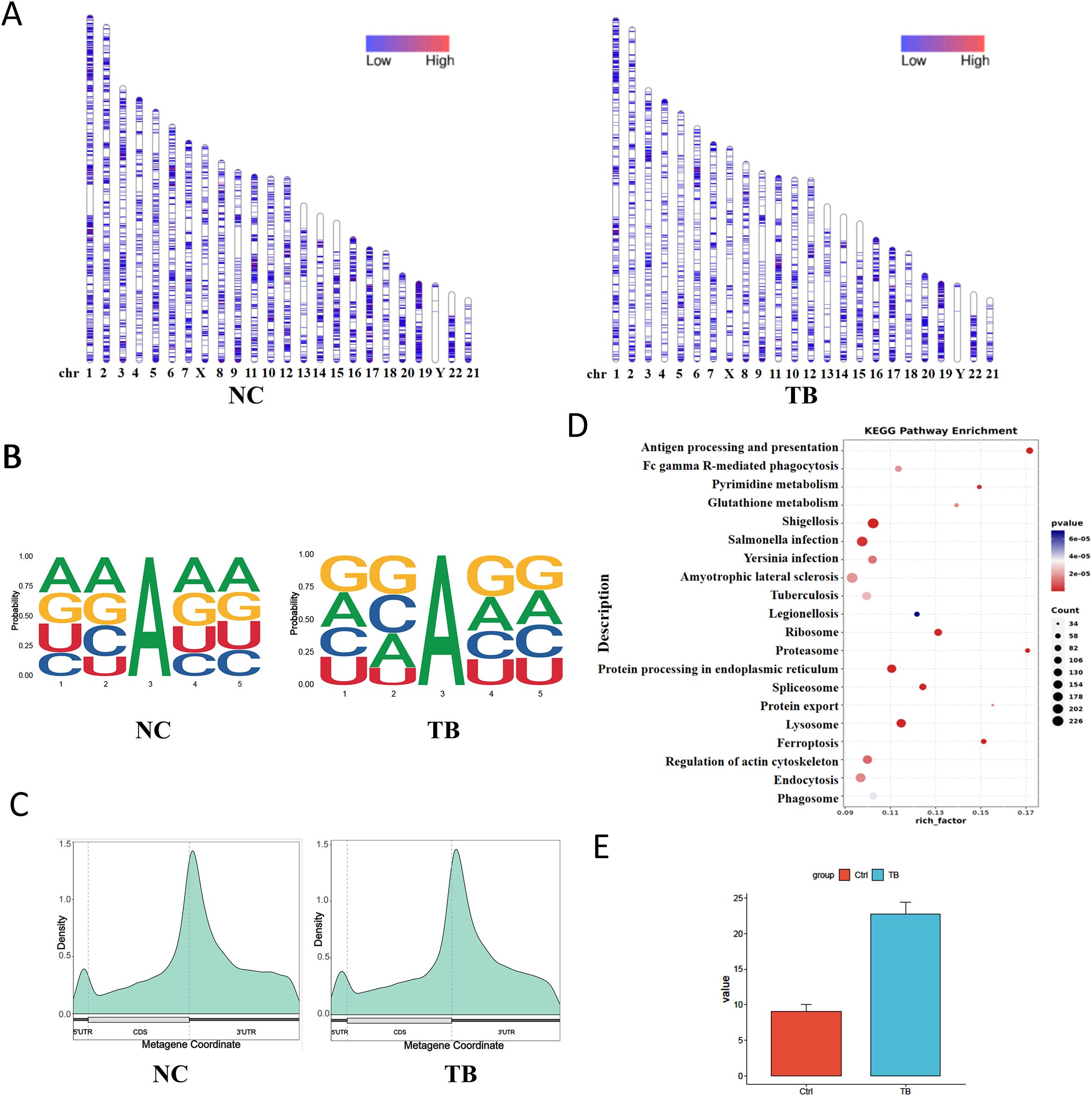
Understanding the host transcriptional and epitranscriptomic response to Mycobacterium tuberculosis (Mtb) infection is vital for decoding mechanisms of immune evasion and persistence. Here, we employed Oxford Nanopore Technologies (ONT)-based direct RNA sequencing (DRS) on human THP-1 macrophages infected with Mtb. This third-generation sequencing approach enables full-length transcript analysis and simultaneous detection of RNA modifications without reverse transcription or amplification. We uncovered extensive alternative splicing events, widespread shortening of poly(A) tails, and significant shifts in usage of proximal versus distal polyadenylation sites upon infection. Furthermore, we identified infection-induced changes in m6A, m5C, pseudouridine (Ψ), and inosine modifications across different genomic regions, with distinct motif preference and distribution shifts. Pathway enrichment analyses revealed these changes were associated with host responses to infection, inflammation, metabolism, and apoptosis. Our study provides a comprehensive epitranscriptomic landscape of macrophage responses to Mtb infection and highlights potential regulatory layers governing host-pathogen interaction.
Keywords: direct RNA sequencing, Infection, M6A, Tuberculosis - epidemiology, Macrophages
Received: 20 Aug 2025; Accepted: 10 Oct 2025.
Copyright: © 2025 Zou, Su, Wei, Wang, Tang, Wang, Wang, Wu and yang. This is an open-access article distributed under the terms of the Creative Commons Attribution License (CC BY). The use, distribution or reproduction in other forums is permitted, provided the original author(s) or licensor are credited and that the original publication in this journal is cited, in accordance with accepted academic practice. No use, distribution or reproduction is permitted which does not comply with these terms.
* Correspondence: Xiawei yang, yangxiawei@kmmu.edu.cn
Disclaimer: All claims expressed in this article are solely those of the authors and do not necessarily represent those of their affiliated organizations, or those of the publisher, the editors and the reviewers. Any product that may be evaluated in this article or claim that may be made by its manufacturer is not guaranteed or endorsed by the publisher.
