ORIGINAL RESEARCH article
Front. Cell. Infect. Microbiol.
Sec. Virus and Host
DISTINCT ZIKV STRAIN SIGNATURES AND TYPE I IFN MODULATION REVEAL A PROTECTIVE ROLE OF BRAIN ENDOTHELIAL INTERFERON SIGNALING IN VITRO AND IN VIVO
Provisionally accepted- 1Universidade Federal do Rio de Janeiro Instituto de Microbiologia Professor Paulo de Goes, Rio de Janeiro, Brazil
- 2Universidade Federal de Minas Gerais Departamento de Genetica Evolucao e Ecologia, Belo Horizonte, Brazil
- 3Departamento de Genética, Microbiologia e Imunologia, Instituto de Biologia. Universidade Estadual de Campinas, Campinas, Brazil
- 4Universidade Federal do Rio de Janeiro Instituto de Bioquimica Medica, Rio de Janeiro, Brazil
- 5National Institute of Allergy and Infectious Diseases, Bethesda, United States
- 6Instituto D'Or de Pesquisa e Ensino, Rio de Janeiro, Brazil
Select one of your emails
You have multiple emails registered with Frontiers:
Notify me on publication
Please enter your email address:
If you already have an account, please login
You don't have a Frontiers account ? You can register here
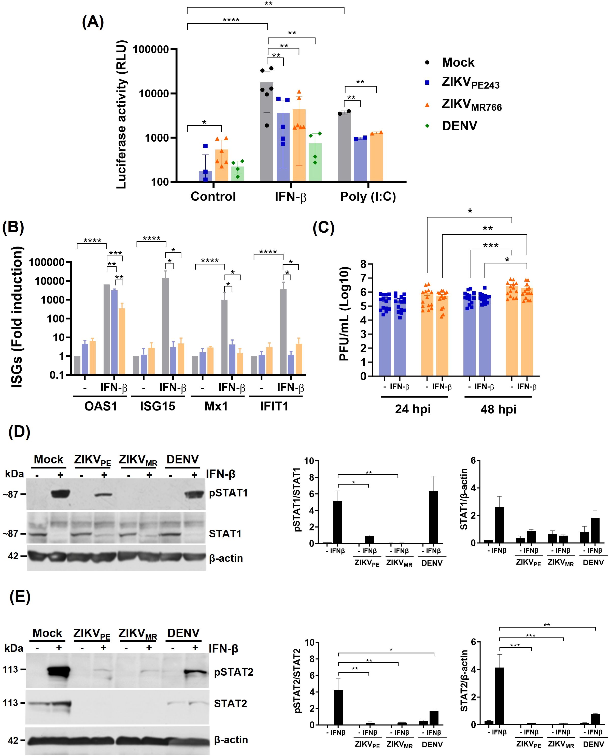
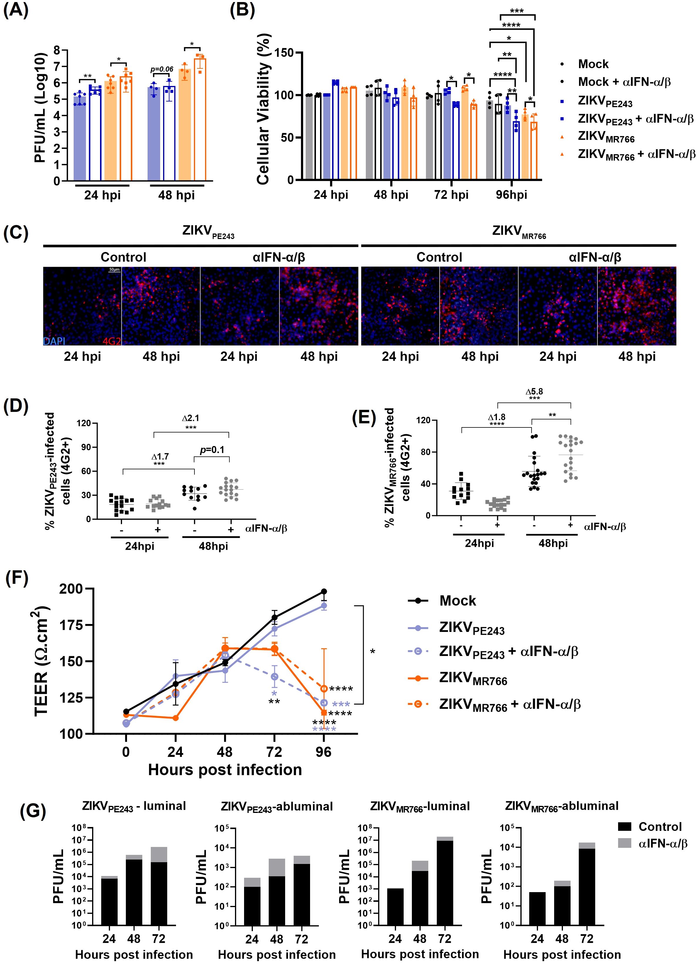
Zika virus (ZIKV) infection has been associated with neurological syndromes, particularly during outbreaks caused by Asian lineage strains. However, experimental models suggest that African strains may exhibit an equal or more virulent profile. Neuroinvasion by systemic viruses often requires crossing the blood–brain barrier (BBB), which disruption amplifies viral dissemination and neuropathology. Type I interferons (IFNs) are key to restricting ZIKV replication, but their specific role in preserving BBB integrity remains poorly defined. Here, we used human brain microvascular endothelial cells (HBMECs) as a simplified BBB model to compare transcriptional responses and IFN modulation following infection with either the African prototype strain ZIKVMR766 or the Asian epidemic strain ZIKVPE243. Infection of HBMEC with ZIKVMR766 triggered a greater number and broader range of differentially expressed genes, especially ones associated with interferon signaling and translational pathways, whereas ZIKVPE243-infected samples clustered closer to non-infected ones. ZIKVMR766 infection also resulted in higher viral titers and faster dissemination across endothelial monolayers. Both strains induced IFN-β expression but suppressed downstream IFN signaling by reducing STAT1 phosphorylation and promoting STAT2 degradation, with these effects being more pronounced for ZIKVMR766. Despite these evasion mechanisms, neutralization assays revealed that endothelial cells-derived IFNs production and response partially restricted viral replication, preserved HBMEC viability, and protected against barrier disruption, with ZIKVPE243 showing greater sensitivity to IFN-β. Importantly, in vivo infection of mice lacking endothelial IFNAR signaling resulted in elevated CNS viral load and increased lethality following ZIKVMR766 infection, underscoring the pivotal role of endothelial IFN responses in viral control, maintenance of BBB integrity, and protection against neuroinvasion.
Keywords: Zika virus, interferon, Endothelial Cells, blood brain barrier, Neuroinvasion
Received: 15 Oct 2025; Accepted: 17 Nov 2025.
Copyright: © 2025 Lima, Mustafá, Fonseca, Coelho, Parise, Simeoni, Meuren, Bezerra, Cunha Mebus-Antunes, Matassoli, Proença-Modena, Aguiar and Arruda. This is an open-access article distributed under the terms of the Creative Commons Attribution License (CC BY). The use, distribution or reproduction in other forums is permitted, provided the original author(s) or licensor are credited and that the original publication in this journal is cited, in accordance with accepted academic practice. No use, distribution or reproduction is permitted which does not comply with these terms.
* Correspondence: Luciana Barros Arruda, arruda@micro.ufrj.br
Disclaimer: All claims expressed in this article are solely those of the authors and do not necessarily represent those of their affiliated organizations, or those of the publisher, the editors and the reviewers. Any product that may be evaluated in this article or claim that may be made by its manufacturer is not guaranteed or endorsed by the publisher.
