Your new experience awaits. Try the new design now and help us make it even better

CORRECTION article

Front. Cell. Infect. Microbiol., 06 November 2025

Sec. Parasite and Host

Volume 15 - 2025 | https://doi.org/10.3389/fcimb.2025.1729034

Correction: RNA and protein immunization with Trypanosoma cruzi trans-sialidase containing SAPA repeats protects mice against infection and promotes a balanced inflammatory response

Nailma Silva Aprigio dos Santos&#x;Nailma Silva Aprigio dos Santos1†Carlos Roberto de Almeida-Júnior&#x;Carlos Roberto de Almeida-Júnior1†Mayra Fernanda RicciMayra Fernanda Ricci1Rodrigo C. O. SanchesRodrigo C. O. Sanches1Renata Salgado FernandesRenata Salgado Fernandes2Gabriela de A. Burle-CaldasGabriela de A. Burle-Caldas2Júlia Teixeira de CastroJúlia Teixeira de Castro2Joo Luís Reis-CunhaJoão Luís Reis-Cunha3Daniella C. BartholomeuDaniella C. Bartholomeu4Ana Clara Martins MeiraAna Clara Martins Meira1Thaiane Gomes NascimentoThaiane Gomes Nascimento1Natalia Fernanda de Melo OliveiraNatalia Fernanda de Melo Oliveira1Ricardo T. Gazzinelli,Ricardo T. Gazzinelli1,2Fabiana S. MachadoFabiana S. Machado1Santuza M. R. Teixeira,*&#x;Santuza M. R. Teixeira1,2*‡
  • 1Departamento de Bioquímica e Imunologia, Universidade Federal de Minas Gerais, Belo Horizonte, Brazil
  • 2Centro de Tecnologia de Vacinas, Universidade Federal de Minas Gerais, Belo Horizonte, Brazil
  • 3Department of Biology and York Biomedical Research Institute, University of York, York, United Kingdom
  • 4Departamento de Parasitologia, Universidade Federal de Minas Gerais, Belo Horizonte, Brazil

A Correction on
RNA and protein immunization with Trypanosoma cruzi trans-sialidase containing SAPA repeats protects mice against infection and promotes a balanced inflammatory response

By dos Santos NSA, de Almeida-Júnior CR, Ricci MF, Sanches RCO, Fernandes RS, Burle-Caldas GdA, de Castro JT, Reis-Cunha JL, Bartholomeu DC, Meira ACM, Nascimento TG, Oliveira NFdM, Gazzinelli RT, Machado FS and Teixeira SMR (2025) Front. Cell. Infect. Microbiol. 15:1681807. doi: 10.3389/fcimb.2025.1681807

Figures 1, 2, 3, 4, 5 and 6 were in the wrong order. Figure 1 and its respective caption correspond to Figure 4. Figure 2 and its respective caption correspond to Figure 6. Figure 3 and its respective caption correspond to Figure 1. Figure 4 and its respective caption correspond to Figure 2. Figure 5 and its respective caption correspond to Figure 3. Figure 6 and its respective caption correspond to Figure 5. The order has now been corrected.

Figure 1
Diagram A shows five structural representations of TcBr genes with various domains and SAPA repeats. Panel B presents a protein sequence highlighting repetitive motifs in red. Chart C displays bar graphs for HLA-I, HLA-II, and B cell antigen presentation, indicating specific peptide bindings along a scaled axis with color intensity denoting binding strength.

Figure 1. Sequence analysis of active trans-sialidases and in silico epitope prediction. (A) Analysis of SAPA repeats in the trans-sialidases from the T. cruzi CL Brener strain. (B) Amino acid sequence of an active trans-sialidase containing SAPA repeats, highlighted in red. (C) Predicted CD8+ T cell (HLA class I), CD4+ T cell (HLA class II), and B cell epitopes in an active trans-sialidase containing SAPA repeats, identified through in silico epitope prediction.

Figure 2
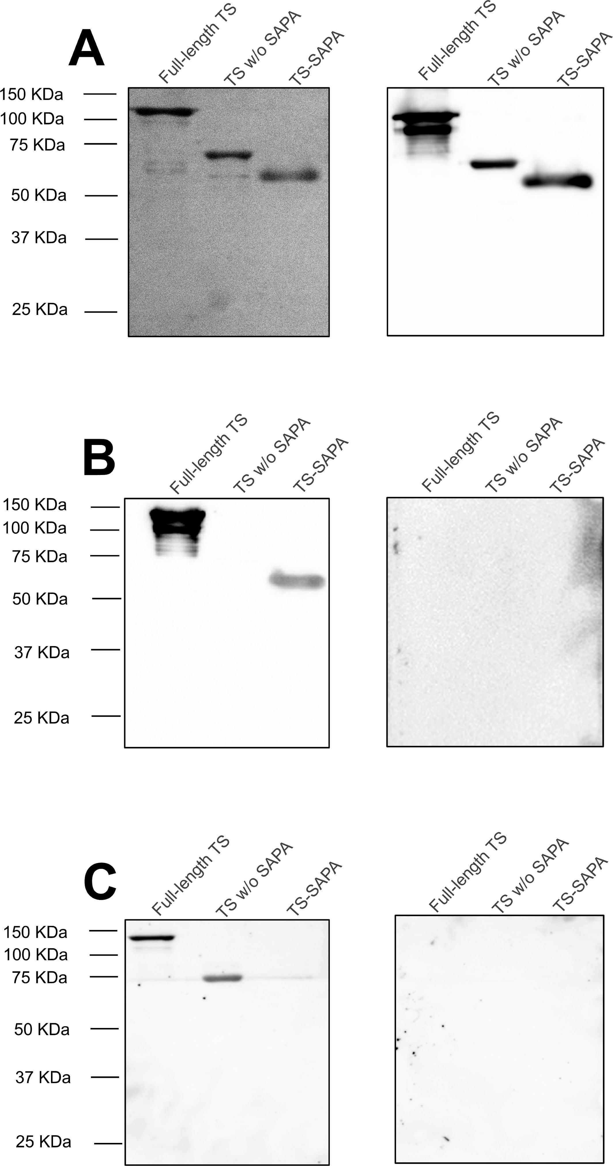
Protein gel and western blot images labeled A, B, and C, each with two panels forexperiments involving full-length TS, TS without SAPA, and TS-SAPA. Molecular weight markers range from twenty-five to one hundred fifty kilodaltons. Bands vary in intensity, indicating different protein expressions across samples.

Figure 2. Recognition of full-length TS and truncated trans-sialidases by serum from T. cruzi-infected mice and patients. (A) SDS-PAGE showing the purification of full-length trans-sialidase, truncated TS without SAPA repeats (TS without SAPA), and only the SAPA repetitive motif (TS-SAPA) (left) and western blot using anti-His antibody (right). (B) Western blot of full-length and truncated TS using serum from mice in the acute phase of T. cruzi infection (left) and uninfected mouse serum as a control (right). (C) Western blot of full-length and truncated TS using serum from patients in the chronic phase of Chagas disease (left), and a negative control serum (right).

Figure 3
Western blots and graphs analyzing protein samples across different treatments labeled A to F. Graphs show comparisons of full-length TS, TS without SAPA, and TS-SAPA proteins. Results demonstrate variance in OD values, IgG levels, and cytokine production (IFN-gamma and IL-10). Significant differences are highlighted with asterisks, indicating statistical significance.

Figure 3. Humoral and cellular immune responses in mice immunized with different versions of recombinant TS. BALB/c mice were immunized with 10 μg of recombinant TS proteins formulated with alum and CpG adjuvants, using a prime-boost-boost protocol. Thirty days after the last immunization, sera were collected for western blot and for quantification of total IgG, IgG1, and IgG2a levels by ELISA. Spleens were also harvested for splenocyte culture and cytokine quantification. (A) Western blot (left) and ELISA (right) using serum from mice immunized with full-length TS against the different recombinant TS, demonstrating preferential antibody recognition of SAPA repeats over the catalytic domain. ****P < 0.0001 (B, C) Western blot using serum from mice immunized with TS without SAPA (B) and TS-SAPA (C), tested against the different recombinant TS. (D) ELISA showing total IgG, IgG1, and IgG2a levels in serum from mice immunized with recombinant protein coated on the surface of a 96-well plate (left) and the IgG2a/IgG1 ratio (right). **P < 0.01, ***P < 0.001, ****P < 0.0001. (E, F) Quantification of IFN-γ (E) and IL-10 (F) in supernatants of splenocyte cultures incubated for 72h with RPMI medium (negative control), stimulated with the respective recombinant TS, or concanavalin A (ConA, positive control). *P < 0.05, **P < 0.01, ****P < 0.0001.

Figure 4
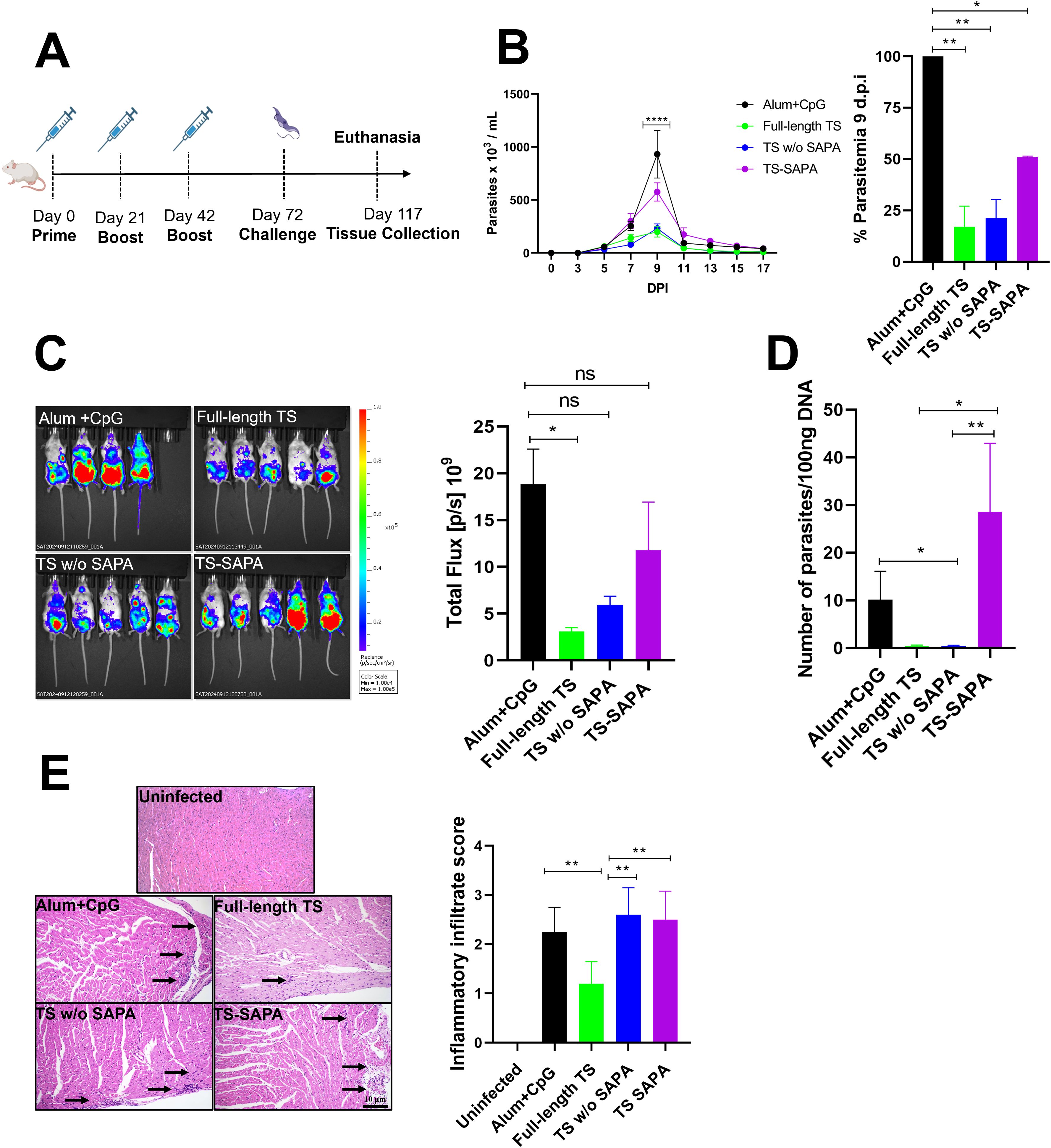
A multi-panel scientific figure shows experimental results related to a vaccine study. Panel A illustrates the timeline: prime, boost, challenge, and tissue collection phases. Panel B depicts parasite levels and parasitemia percentages following different treatments: Alum+CpG, Full-length TS, TS without SAPA, and TS-SAPA. Panel C shows imaging results and total flux measurements for different groups. Panel D presents a bar graph of parasite counts per DNA quantity. Panel E includes microscopic images of tissue and a graph ranking inflammatory infiltrates across different treatments, with statistical significance indicated by asterisks.

Figure 4. Evaluation of protection in mice immunized with TS proteins after challenge with the T. cruzi Y strain. (A) BALB/c mice were immunized using a prime-boost-boost protocol with 10 μg of recombinant TS proteins formulated with alum and CpG adjuvants. Thirty days after the last immunization, mice were challenged with 104 blood trypomastigotes of T. cruzi Y strain expressing luciferase. (B) Parasitemia in immunized and challenged mice was followed for 17 days (left). A peak of parasitemia was reached at 9 days post-infection (DPI) and presented as a bar graph (right). *P < 0.05, **P < 0.01, ****P < 0.0001. (C, D) Tissue parasitism was assessed by bioluminescence imaging using an In Vivo Imaging System (IVIS) to visualize luciferase activity (C) and qPCR in heart tissue (D) from T. cruzi in mice that were immunized and challenged. *P < 0.05, **P < 0.01. (E) Histological analysis of heart tissue shown inflammatory infiltrates (arrows); inflammatory scores are shown in the bar graph (right). **P < 0.01. Scale bar = 10 μm. 20X objective.

Figure 5
A series of panels illustrating experimental data. Panel A shows Western blots with bands at different molecular weights, comparing mock, RFP, full-length TS mRNA, and full-length TS pCDNA. Panel B is a scatter plot showing OD 450 nm values for serum LNP full-length TS, with significant differences noted. Panel C depicts OD 450 nm values after primary and secondary boosts, highlighting differences between LNP empty, LNP full-length TS, and LNP TS without SAPA. Panel D compares IgG1 and IgG2a levels. Panel E presents IFN-gamma levels, while Panel F shows IL-10 levels with statistical significance indicated.

Figure 5. Humoral and cellular responses in mice immunized with RNA encoding TS with or without SAPA. RNA corresponding to the sequences of full-length TS and TS without SAPA repeats was transcribed in vitro and used in the immunization protocol. Empty LNPs were used as a control. (A) To assess RNA expression, HeLa cells were transfected using lipofectamine and protein expression was confirmed by Western blot using antisera from mice immunized with full-length TS (left) or TS without SAPA (right). Negative controls (Mock and Red Fluorescent Protein - RFP) and a positive control (pcDNA encoding both proteins) are shown in the Western blot. After confirming expression, RNAs were encapsulated into LNPs for use in immunization protocol. Female BALB/c mice were immunized with 10 μg of LNP-formulated RNA following a prime-boost-boost protocol as previously described. (B) Immunodominance of SAPA repeats was also observed with RNA formulations. ELISA was performed with serum from mice immunized with LNPs containing full-length TS RNA, which was tested against all three recombinant TS versions. Similar to protein immunization, RNA formulations induced preferential antibody recognition of SAPA repeats over the catalytic domain. ****P < 0.0001. (C) Serum was collected after the first and second boosts, and total IgG levels were measured by ELISA using the corresponding recombinant protein for plate coating. ****P < 0.0001. (D) IgG1 and IgG2a subclass levels in serum from mice immunized with TS RNA formulations were determined by ELISA. ***P < 0.001, ****P < 0.0001. (E, F) IFN-γ (E) and IL-10 (F) levels were quantified in supernatants from splenocyte cultures incubated with RPMI medium (negative control), stimulated for 72 h with the respective recombinant TS, or concanavalin A (ConA, positive control). ***P < 0.001, ****P < 0.0001.

Figure 6
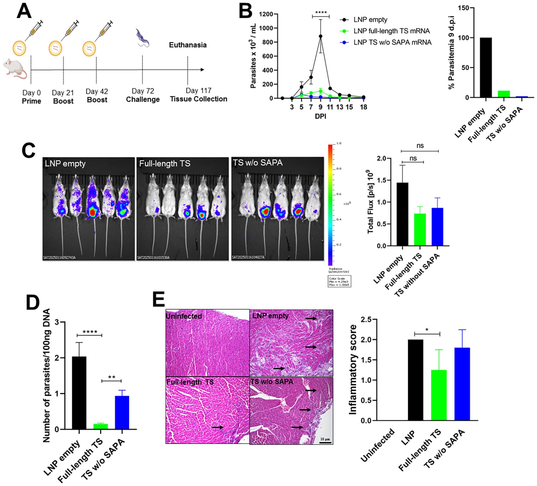
Panel A shows a timeline of a mouse study with vaccination days, challenge, and tissue collection. Panel B includes graphs displaying parasite levels comparing different treatments over time with statistical significance noted. Panel C presents bioluminescent imaging of treated mice indicating parasite distribution and associated flux measurements with no significant differences. Panel D depicts a bar graph of parasite count per DNA amount in treatments with significant differences. Panel E includes histological images showing different levels of inflammation and corresponding scores for each treatment group.

Figure 6. Evaluation of protection from TS RNA immunization following challenge with the T. cruzi Y strain. (A) Female BALB/c mice were immunized with LNP formulations containing 10 μg of Full-length TS RNA or TS without SAPA RNA using a prime-boost-boost protocol. Thirty days after the last immunization, mice were challenged with 104 bloodstream trypomastigotes of the T. cruzi Y strain expressing luciferase. (B) Parasitemia in immunized and challenged mice was followed for 18 days (left). The peak of parasitemia was reached at 9 days post-infection (DPI) and presented as a bar graph (right). ****P < 0.0001. (C) Tissue parasitism was assessed by bioluminescence using an In Vivo Imaging System (IVIS) to visualize luciferase activity from T. cruzi in the mice. Bioluminescence quantification is shown on the right. (D) qPCR in heart tissue from immunized and challenged animals after 45 DPI. **P < 0.01, ****P < 0.0001. (E) Histological analysis of heart tissue showing inflammatory infiltrates (arrows); inflammatory scores are shown in the bar graph (right). *P < 0.05. Scale bar = 10 μm. 20X objective.

The original version of this article has been updated.

Publisher’s note

All claims expressed in this article are solely those of the authors and do not necessarily represent those of their affiliated organizations, or those of the publisher, the editors and the reviewers. Any product that may be evaluated in this article, or claim that may be made by its manufacturer, is not guaranteed or endorsed by the publisher.

Keywords: Chagas disease, trans-sialidase, SAPA repeats, RNA, LNP, vaccine

Citation: dos Santos NSA, de Almeida-Júnior CR, Ricci MF, Sanches RCO, Fernandes RS, Burle-Caldas GdA, de Castro JT, Reis-Cunha JL, Bartholomeu DC, Meira ACM, Nascimento TG, de Melo Oliveira NF, Gazzinelli RT, Machado FS and Teixeira SMR (2025) Correction: RNA and protein immunization with Trypanosoma cruzi trans-sialidase containing SAPA repeats protects mice against infection and promotes a balanced inflammatory response. Front. Cell. Infect. Microbiol. 15:1729034. doi: 10.3389/fcimb.2025.1729034

Received: 20 October 2025; Accepted: 21 October 2025;
Published: 06 November 2025.

Approved by:

Frontiers Editorial Office, Frontiers Media SA, Switzerland

Copyright © 2025 dos Santos, de Almeida-Júnior, Ricci, Sanches, Fernandes, Burle-Caldas, de Castro, Reis-Cunha, Bartholomeu, Meira, Nascimento, de Melo Oliveira, Gazzinelli, Machado and Teixeira. This is an open-access article distributed under the terms of the Creative Commons Attribution License (CC BY). The use, distribution or reproduction in other forums is permitted, provided the original author(s) and the copyright owner(s) are credited and that the original publication in this journal is cited, in accordance with accepted academic practice. No use, distribution or reproduction is permitted which does not comply with these terms.

*Correspondence: Santuza M. R. Teixeira, c2FudHV6YXRAdWZtZy5icg==

These authors have contributed equally to this work and share first authorship

ORCID: Santuza M. R. Teixeira, orcid.org/0000-0002-2588-2842

Disclaimer: All claims expressed in this article are solely those of the authors and do not necessarily represent those of their affiliated organizations, or those of the publisher, the editors and the reviewers. Any product that may be evaluated in this article or claim that may be made by its manufacturer is not guaranteed or endorsed by the publisher.