Your new experience awaits. Try the new design now and help us make it even better

ORIGINAL RESEARCH article

Front. Commun., 18 November 2025

Sec. Culture and Communication

Volume 10 - 2025 | https://doi.org/10.3389/fcomm.2025.1533414

Testing a cognitive-decisional mediation model through the integration of the cognitive mediation model and the spiral of silence theory

  • 1Department of Mass Communication and Media, Gulf University for Science and Technology, Hawally, Kuwait
  • 2Greenhill Center of the Arts, University of Wisconsin-Whitewater, Whitewater, WI, United States
  • 3Department of Management, American University of Kuwait, Safat, Kuwait
  • 4Department of Education, Gulf University for Science and Technology (GUST), Hawally, Kuwait

Introduction: This study introduces a Cognitive-Decisional Mediation Model (CDMM) to explain and predict opinion expression as a behavioral outcome. The model posits that individuals’ motives for media use—specifically surveillance gratification-seeking and heterogeneous opinion exposure motives—initiate a process of cognitive engagement that shapes opinion expression.

Methods: Two cross-sectional survey studies were conducted to test the CDMM. Study 1 included 502 respondents, and Study 2 included 826 respondents. The model examines how media-use motives influence cognitive activities—cognitive elaboration, perceived familiarity with an issue, and diversity of retained information—which in turn affect information instrumentality, defined as confidence in using retained information for opinion expression. At the final stage, information instrumentality, fear of social isolation (FS), and opinion congruency were modeled as direct predictors of opinion expression.

Results: Findings from both studies revealed that the surveillance motive path exerted a stronger influence on opinion expression than the heterogeneous opinion exposure motive path. Information instrumentality consistently emerged as a significant predictor of opinion expression. Moreover, the mediating effect of perceived familiarity on information instrumentality was stronger than that of information diversity across both samples.

Discussion: The results support the theoretical validity of the proposed CDMM, highlighting the central role of cognitive mediation and decisional confidence in explaining opinion expression behaviors. The study contributes to the broader field of political communication and behavioral research by clarifying how individuals’ motives and cognitive processes jointly shape their willingness to express opinions in social contexts.

1 Introduction

Over two decades ago, Eveland (2001, 2002, 2004) introduced his cognitive mediation model (CMM). He developed the model to explain how audience members learn from news media. According to Eveland, learning occurs through cognitive internalization of media news and information. Eveland postulated that an individual’s motive for consuming news would influence learning from that news. Eveland (2002) focused on the motive of media surveillance, which he derived from the Use and Gratifications (U&G) approach. He defined media surveillance as the consumption of the media for the purpose of gaining information about one’s environment. Those motivated by media surveillance seek information from the news because they perceive the information as having an impact on their lives.

In Eveland’s original model, audience members who are motivated by media surveillance first pay attention to the media in search of relevant news. Then, the news information is subjected to cognitive elaboration. Elaboration expands the mental pathways through which the news and information is processed by connecting memory information and other new information (Eveland, 2001, 2002, 2004). The model, therefore, describes a process in which cognitive elaboration mediates the process of learning.

Succeeding CMM research studies expanded the model by exploring whether the learning that occurred from the mass media affected audience members’ behaviors. These studies showed that learning predicted behaviors, such as volunteering and donating to others (Liu and Nah, 2020), taking precautionary actions during the H1N1 pandemic (Ho et al., 2013), and intention to conduct breast cancer examinations (Zhang and Yang, 2021). Other scholars have extended CMM by exploring the impact on learning of other cognitive activities, such as interpersonal discussions as a group-integrated form of elaboration (Yan et al., 2023) and the Media Dependency Theory’s concept of reliance on mass media (Beaudoin and Thorson, 2004). In addition to the media surveillance motive, which was the motive explored in Eveland’s (2002) original research, scholars have identified other motives that influence learning from the mass media: anticipated interaction and guidance (Beaudoin and Thorson, 2004), social utility (Ho et al., 2016) and the need for cognition (Ho et al., 2013).

The present study seeks to extend Eveland’s CMM by exploring a new motive and several cognitive mediators and to integrate it with the spiral of silence (SOS) Theory (Figure 1). This study’s authors argue that SOS’s opinion expression is a form of behavior that is not arbitrarily carried out or externally determined but is the result of extensive thought and cognitive processing. We argue that it is subject to individuals’ internal decisional process based on the information those individuals learn about an issue. Figure 1 indicates the process of information internalization that predicts opinion expression. It starts with motives for reviewing media news and information, which triggers cognitive elaboration and gaining knowledge overtime. This gained knowledge enhances the perception of individuals about the conduciveness of this information for opinion expression situations. As it is discussed later, information instrumentality is operationalized by a set of survey items that ask people to assess if their information about an issue makes them ready and confident to boldly express their opinion about the issue in conversation settings.

Figure 1
Flowchart illustrating relationships between concepts. Surveillance and Heterogeneity influence Familiarity, Elaboration, and Diversity through various hypotheses labeled H1a, H1b, H2a, and H2b. Elaboration affects Diversity via H3b. Familiarity impacts Instrumentality (H4), which then influences Expression (H6). Expression connects to FSI (H7a) and Congruency (H7b).

Figure 1. The process of information internalization that indirectly influences opinion expression.

By integrating a CDMM approach with SOS, this research provides an avenue that includes a rational decision-making component within SOS. Doing so would allow individuals some agency in their opinion expression behaviors This rational perspective is rare in SOS literature and is at odds with the social control perspective that has dominated SOS research (Scheufele and Moy, 2000). The social control perspective considers individuals’ opinion expression to be bounded by Fear of Social Isolation (FSI) and a person’s opinion congruence with that of the public. In contrast, CMM’s cognitive internalization of information is perfectly suited and complementary for examining a rational model. The integration of SOS with CMM’s conceptual mediators is expected to moderate the influence of SOS’s social control variables.

By integrating the two perspectives, this study contributes to CMM and SOS literatures in four different ways:

• It examines the influence on learning by an additional motive, the “heterogeneous opinion exposure motive” A heterogeneous motive refers to the tendency of individuals to seek out multiple opinions and perspectives on an issue from different media sources to facilitate understanding the issue from different facets and viewpoints (Al-Kandari et al., 2022a,b) (Figure 1). Having a more multi-faceted understanding of an issue will increase an individual’s likelihood of expressing opinions. Past studies provide evidence suggesting that individuals who seek information that reflect diverse perspectives on an issue usually end up having a comprehensive and exclusive view on issues (Price et al., 2002). They also tend to have sophisticated reasoning and justifications (Brundidge, 2010) which better enable expressing opinions. Because they understand an issue from different angles, they will be better equipped to refute and counter the arguments of others on an issue (Al-Kandari et al., 2022b).

• CMM research has been mainly concerned with cognitively internalizing factual knowledge from mass media (Yang et al., 2017). For example, work by Yang et al. (2017) has tested perceived familiarity as a form of learning about an issue. Perceived familiarity is defined as a level of general and summarized understanding about an issue. As a second goal, the current study explores information diversity as an additional influencer of learning. Information diversity refers to the multiple and diverse information about an issue that a person retains. It is due to direct mediation of media surveillance and heterogeneous motives and indirect meditation of those motives through cognitive elaboration. Eveland (2001) himself suggested that studies’ assessments of knowledge would benefit from using many dimensions of the phenomenon, including the cognitive information concepts of depth, structure, and schema. He argued that linking elaboration only to a single learning product of cognitive processing--factual knowledge--does not do justice to elaboration’s ability to produce multifaceted representations of information in memory. This study explores perceived familiarity as reflective of the depth of stored historical, background, and factual information for an issue. Information diversity reflects a structure that includes multiple and diverse opinions on an issue.

• This study’s third goal is to extend CMM as a cognitive-decisional mediation model (CDMM). An extension of CMM, CDMM includes a cognitive decisional stage that is influenced by the information people gain after exposure to media news and internalization of this news. The decisional stage in CDMM sets it apart from CMM, a stage is meant to predict behaviors as outputs of CMM. This study conceptualizes the decisional stage as information instrumentality, which refers to an individual’s feeling of confidence that retained knowledge about an issue can be effectively used to express and defend a viewpoint in conversations. This study suggests that individuals, before deciding to contribute to opinion expression as a behavioral output, assess their information instrumentality in order to decide about making contributions to discussions. This stage is inserted between gained knowledge and expressing opinions (see Figure 1).

• The final contribution of this study is the integration of CDMM and SOS perspectives to explore the way the perspectives interact, particularly at the model’s third and fourth stages. In the SOS theory, FSI, an affective phenomenon, is the primary influencer of opinion expression. The authors of this study argue that a model predicting the behavior of opinion expression would benefit from the inclusion of a deliberative component as well. It is reasonable to assume that, even in the face of FSI, the individual’s cognitive processing follows a course of logical reasoning and decision-making before communicating an opinion. It is anticipated that the CMM’s rational internalization of information to counterbalance the affective pressures on individuals’ expression of opinions. This tension between rational and affective attributes can certainly introduce a new dimension that the SOS literature has ignored. Table 1 is a summary of all the definitions this study examines.

Table 1
www.frontiersin.org

Table 1. Summary of the main definitions this study employs.

1.1 Study’s social context

This study took place in the Middle Eastern nation of Kuwait. Several research have indicated the collective nature of this society’s culture, one in which individuals adhere to social obligations and norms that make it difficult for individuals to have free will and choice (Al-Kandari and Gaither, 2011). Norms of society are respected and maintained in the face of new ideas and practices that disrupt culture (Hofstede, 2025). Other cultural orientations of this society include attachment to the past, respect to religion, and recognition of hierarchal order (AlReshaid et al., 2025a). Combined, these cultural orientations represent a society that is well positioned to keep the status quo about various social and cultural phenomena. As a result, recent research from this country (Al-Kandari et al., 2022a,b; Al-Kenane et al., 2025; Al-Sumait et al., 2021) shows that the SOS’s social control mechanisms of FSI and an individual’s opinion congruence with the rest of people in the society have a great impact on Kuwaitis’ expressions of opinion regarding that which challenges social norms. As a result, Kuwait is an excellent setting for testing a rational model of public opinion to see if it can stand against a social control model of SOS.

Scheufele and Moy (2000) argue that a study of SOS is best to be tested on morally laden and controversial issues that divide public opinion. Accordingly, this study validates its model through exploring the expression of opinions about two controversial moral issues that enjoyed wide public disclosure on legacy and online media (Citizens’ Priorities Polls, 2022; Hagagy, 2021). The first issue is the recruitment of women by the Kuwaiti military, and the second is the legal status of non-citizen residents in Kuwait. For the first, Middle Eastern scholars indicate that women’s issues are often controversial because they are caught between the interests of the country’s traditionalists and its more progressive factions. Women’s issues are morally contentious because they are subject to Arab culture and its Islamic moral evaluation system (Strobl, 2010). The second issue arises from the fact that Kuwait has about 100,000 residents who are classified as non-citizens (Hagagy, 2021). They do not enjoy the basic rights and protection that citizenship offers. Recent polls show that this issue is contentious and that it is ranked as one of the top 10 priorities for Kuwaiti citizens (Citizens’ Priorities Polls, 2022). The non-citizen residents issue provides a moral conundrum because it constitutes a humanitarian problem in which people are denied basic human rights.

Regarding the social context of this study, Comparative cultural scholarship typically positions Kuwait and its cultural norms within a collectivist society and high in power distance (AlReshaid et al., 2025b). In this context, people’s self-presentation and likelihood of opinion expression are shaped by group harmony, societal consensus, and deference to authority. Such norms generally suppress public dissent in favor of social conformity (Magalhaes and Abouzeid, 2018), or channel opinion expression into more closed, private settings with trusted individuals where politics can be discussed and media news collectively elaborated (Onyebadi, 2021). Moreover, although the Kuwaiti media system is often described as freer than those of other Gulf states and Kuwaitis enjoy uncensored access to satellite and online media, the law criminalizes criticism of Allah and the Emir on digital platforms (Navarro et al., 2024; Al-Shamali et al., 2025). Islam as a religious affiliation can also either mobilize or mute public expression, as individuals often anticipate disapproval and possible isolation from their group if their opinions conflict with dominant norms (Siegel, 2015). These conditions create a paradox: Kuwaitis can freely internalize news information but simultaneously self-censor their public expression to avoid provoking negative reactions from authorities, society, or their group. Consequently, individuals may feel pressure over what to say. Internalizing media information allows them to know what can be safely expressed and to avoid “misspeaking,” thereby reducing the risk of social sanctions or punishments (Al-Kandari et al., 2022a,b).

1.2 SOS

SOS explains that a spiraling process, which silences opinion expression, begins when one of the circulated views about an issue emerges as more dominant in a society’s public discourse. As the circulation of this dominant view becomes more frequent, audiences start to perceive it as the majority view in society. Those who cling to alternative views start to perceive their positions as minority views. Perceiving themselves to be in the minority, they begin to silence their expression of their views. The spiraling influence takes off as the perceived majority opinion appears increasingly more often in public discourse and other opinions increasingly disappear. This spiraling effect gradually transpires as the perceived a majority’s view slowly captures more and more space in the news media and other arenas of public discourse (Scheufele and Moy, 2000).

Three SOS conceptual components (FSI, opinion congruency and media coverage) are in operation regarding the influence of the spiraling silence on opinion expression. FSI is the fear of social ostracism that the majority’s opinion holders impose on the minority for this minority’s expression of their minority view. Opinion congruency refers to a personal observation of opinion distribution as being endorsed by a majority and minority in a society. Perceiving a personal opinion on an issue to be congruent with a majority’s opinion encourages individuals to express the opinion. Perceiving it to be incongruent with that of the majority discourages expressing opinions. Finally, when the media favorably and frequently cover an issue, individuals tend to believe the issue enjoys wider public support, and thus they tend to express their opinions more freely. Conversely, when media coverage is negative or infrequent, they behave in the opposite manner (Noelle-Neumann, 1977, 1991, 1993).

While Eveland tested learning from mass media as the final output in his original model, subsequent research has extended CMM to predict behavioral outcomes effected by learning news and information as the final output (e.g., Ho et al., 2013; Liu and Nah, 2020; Zhang and Yang, 2021). In their justification of extending CMM to predict a behavioral outcome, Ho et al. (2013) argued that cognitive mental activities have frequently been linked to behaviors in past research. Similarly, the authors of this study argue that opinion expression is a behavior that is appropriate to apply CMM to for two main reasons. First, in SOS, an emotional intensity influences people regarding the following: “what to say” or “what to avoid saying” (Zhu and Fu, 2021), “how to say” by applying different strategies of opinion expression (Wu et al., 2020), “where to say” whether to express opinions in congruent, incongruent, or hostile opinion climates (Lee et al., 2014), and “when to say” as in whether a situation is in normal, uncertain, or ambiguous times (Bodor, 2012). Second, the integration of CMM and SOS in an opinion expression model would incorporate two main forces. The first is that CMM reflects a rational and inwardly driven mechanism whereby a motivated audience willingly receives information in order to elaborate and learn. The second is SOS incorporates a social control mechanism and, an outwardly driven mechanism, whereby a people’s expressions of opinion are moderated by the social and environmental pressure of their surroundings. The two approaches reflect opposing dynamics in the determination of opinion expression as a behavioral output.

2 Research hypotheses

2.1 CMM’s news and information inputs operationalized by uses and gratifications

2.1.1 Surveillance gratification-seeking motive

Eveland (2002) defines cognitive processing of information as the “general act of movement or manipulation of information in memory,” p. 28). This movement or manipulation of information starts with a person’s media exposure motives as grounded in U&G (Eveland, 2001, 2002). U&G considers the individual’s motives for consuming media messages to satisfy psychological and social needs. Motives determine which media channels and content individuals use, which in turn determines the outcomes of the media (Ruggiero, 2000).

People who consume more information have more information available for cognitive elaboration. Making more information available to cognitions requires retrieval of more mentally stored information to link with newly received news and information (Eveland, 2001). Studies show that consumption of greater amounts of media information is associated with more cognitive elaboration (Ho et al., 2013; Jiang et al., 2021; Zhang and Yang, 2021). In this research, it is expected that a frequent consumption of new news and information will trigger people to elaborate on the issue more often than people who receive little news and information.

People who frequently and exhaustively elaborate an issue’s information may reach elaboration saturation. They start to feel that they do not need to elaborate an issue further because elaborating it may not improve comprehending it. For example, regarding the issue of women’s political rights in Kuwait, individuals who have consumed a lot of information about it and often elaborated on the issue to form conceptualization and schema, may feel that receiving additional information about the same issue does not add anything new to the things that they already known or have conceptualized. In this case, they will directly store incoming information as supplementary information in their memory, without further elaboration (Kim and So, 2018). Also, many individuals use the media for opinion reinforcement. In this case, too, they directly store additional information for opinion confirmation (Cappella et al., 2015). Given the previous literature, it is anticipated that media information will increase people’s awareness about issues, whether by elaborating on it or not. Accordingly, the following hypotheses are formulated:

H1a: Individuals with a stronger surveillance gratification motive will show greater cognitive elaboration.

H1b: Individuals with a stronger surveillance gratification motive will report a higher level of perceived familiarity.

2.1.2 Heterogeneous opinion exposure motive

In the Arab region, government media agencies censor information and act as mouthpieces for authorities (Jamal and Melkote, 2008). Consequently, news information rarely presents a variety of opinions on an issue. This has caused Arab media researchers to long be interested in exploring how U&G is related to consuming of heterogeneous news with multiple perspectives and how it will affect audiences’ views, particularly on issues like free speech. U&G studies have found a link between a motivation to consume the news in order to be exposed to heterogeneous viewpoints and dissatisfaction with Kuwait’s authoritarian government (Jamal and Melkote, 2008), supporting democracy in Egypt (Al-Kandari and Hasanen, 2018), doubting simplistic justifications of conspiracy theories (Al-Kandari, 2010), and greater willingness to express opinions (Al-Kandari et al., 2022a,b). This U&G research indicates that the heterogeneous opinion exposure motive predicts support for progressive politics and discontent with current authoritarian politics. In the West, research also suggests that exposure to a wide range of diverse news sources is related to retaining diverse perspectives on issues (McLeod et al., 1999b) and a greater cognitive sophistication (Eveland et al., 2004). In relation to CMM and SOS, it is expected that people who seek out different perspectives on an issue will eventually hold diversified information about it, encouraging them to hold diverse viewpoints. Such diverse information induces greater cognitive elaboration in order to conceptualize different and conflicting issues. It will result in the emergence of many arguments and justifications that individuals can use in their opinion expressions about an issue with others.

Individuals motivated by a surveillance motive can meet their needs and desires by merely acquiring facts without opinion. In contrast, individuals employing a heterogeneous opinion exposure motive may encounter cognitive conflict or dissonance due to their desire to receive diverse perspectives on issues. People who are exposed to diverse perspectives on issues are likely to encounter news that contrast with their attitudes and beliefs (Taber and Lodge, 2006). Those following a heterogeneous opinion exposure motive will likely be exposed to information that includes opinions because they are seeking diverse viewpoints to give facts context (Taber and Lodge, 2006). Consequently, those pursuing heterogenous opinion exposure motives are more likely to encounter internal conflict than those following surveillance motives. In order to avoid cognitive dissonance from exposure to diverse viewpoints, people will elaborate more as a way of justifying and rationalizing new information that conflicts with their existing opinions (Quinn and Wood, 2004). For example, right wing supporters who select to view a left-wing news network may encounter opinions that oppose what they endorse. Watching these views will be more likely to stimulate the individuals to cognitively elaborate and use mental strategies that mitigate the influence of incoming media’s diverse information that may undermine or challenge their own opinions. Indeed, research by Guo and Chen (2022), Jiang (2022), and Qi et al. (2022) establish this link between information heterogeneity and greater cognitive elaboration. Based on the literature, it is expected that individuals who use the media for a heterogeneous opinion exposure motive will intensively elaborate on issues. Figure 2 indicates the way surveillance and heterogeneous opinion exposure motives influence cognitive elaboration. Thus, the following hypotheses are introduced:

Figure 2
Flowchart showing two pathways. The first pathway:

Figure 2. The relationship between media use motives and cognitive elaboration.

H2a: Individuals with a stronger heterogeneous opinion exposure gratification motive will show greater cognitive elaboration.

H2b: Individuals with a stronger heterogeneous opinion exposure gratification motive will report a higher level of information diversity.

2.2 CMM’s cognitive activities

2.2.1 Cognitive elaboration

Once exposure to media information is initiated by media motives, two cognitive processes, attention to information and elaboration on information (Zhang et al., 2024), mediate the processing of the learning of news information. Eveland (2001) explains that an ample body of research has demonstrated that attention, or the focus of mental effort, to the media is positively related to learning. Because attention is a process of minimizing mental distractions, it enables a greater mental concentration on an issue, resulting in a better grasp of many information cues and details.

On the other hand, elaboration is the cognitive “process of connecting new information to other information stored in memory, including prior knowledge, personnel experiences, or the connection of two new bits of information in new ways” (Eveland, 2001, p. 573). Outcomes from CMM research establish that the process of elaborating mass media messages expands mental routes for storing more information (Ho et al., 2013). The more people elaborate, the more they can produce inferences, conclusions and other cognitive outcomes that can be stored in memory (Bao and Lee, 2023; Luo et al., 2025; Zhang et al., 2024). In contrast, people who elaborate less will draw fewer inferences and conclusions. Similar to the literature that establishes that a greater level of elaboration about an issue’s information leads to expanding the routes of mental schemas and information storage about the issue, the current study proposes:

H3a: Greater cognitive elaboration will cause a greater level of perceived familiarity about issues in the media.

H3b: Greater cognitive elaboration will cause a greater level of information diversity about issues in the media.

2.2.2 Perceived familiarity

Learning is the final outcome in Eveland’s original CMM. Eveland (2001, 2002, 2004) conceptualized learning as the ability to recall facts from memory. Yang et al. (2017) suggested that perceived familiarity can serve as an alternative indicator of learning from mass media because many facts can be forgotten over time, but the basic idea or concept remains in memory. Many recent studies (e.g., Bao and Lee, 2023; Fang, 2024) have adopted perceived familiarity as an indicator of knowledge about issues instead of using measures of factual knowledge. Findahl (2001) states that, “The fact that so little specific information can be remembered from a news story does not mean that no learning takes place. The informative base from which conclusions are drawn can be forgotten while the conclusions remain” (p. 119).

People tend to consume more news and information to prepare themselves for anticipated social interactions (Eveland, 2004; Payne et al., 1988). Research on SOS indicates that retaining more information about a topic induces greater levels of reflection and deliberation, which are needed in social conversations, and results in a greater willingness to share one’s opinion (Shah et al., 2005). Having information about an issue contributes to greater self-confidence and willingness to express ideas (Chan et al., 2012) and a feeling of reassurance about the ability to exchange ideas and convince others (Sweetser and Kaid, 2008). In summary, this research suggests that people who frequently get involved in social communication tend to consume more media information. This increased consumption contributes to a greater storage of information which, in turn, encourages people to feel they have adequate information to support and defend their opinions should they choose to express them. Indeed, research by Neubaum (2022) indicates that individuals who view media messages are more likely to express opinions on social media. Also, Zhou and Yang (2024) found that an incidental news exposure contributed to online opinion expression. Therefore, the following is explored:

H4: Individuals with greater perceived familiarity will report a higher level of self-perception of information instrumentality.

2.2.3 Information diversity

Information diversity is the second learning component this study explores. When exposed to news, people not only receive historical, factual, and background information, they also acquire various perspectives and opinions on an issue (Valenzuela et al., 2019).

SOS research suggests that having more information diversity triggers people to contribute more to conversations, even if those conversations are with people who hold differing opinions (Albuloushi and Algharaballi, 2014; McLeod et al., 1999a; Scheufele et al., 2004). Retaining heterogeneous information on an issue gives a speaker the ability to make sophisticated justifications of opinion positions (Brundidge, 2010; Price et al., 2002). Diversity of information can ensure more opportunity to back up and supplement opinions with various examples and arguments that can be used to refute the views of others (Shah et al., 2005). Individuals holding diverse information can support their expressed opinions and also anticipate the perspectives of others and how they think, which allows a speaker to better estimate what others may say (Sweetser and Kaid, 2008). It is anticipated that individuals with diverse information will be more confident in expressing contrary opinions because they can cope well with alternative perspectives and arguments (Brundidge, 2010). This suggests the following hypothesis:

H5: Individuals with greater information diversity will report a higher level of self-perception of information instrumentality.

2.3 The cognitive-decisional stage

2.3.1 Information instrumentality

Scholars have explored concepts, such as political efficacy, political information efficacy, and communicative utility, which have some similarity to information instrumentality. However, Table 2 provides a comparison of the concepts with some differences. Based on the limitations of other concepts found in Table 1, this study advances the concept of information instrumentality as a composition of three elements: (1) a mentally assessed confidence in personal knowledge, (2) a feeling of competence about one’s ability to express opinions based on gained knowledge, and (3) a certainty about the quality of information for opinion expression. Considering these elements together, information instrumentality refers to level of confidence in a person’s retained information about an issue that can be functional for an opinion expression behavior.

Table 2
www.frontiersin.org

Table 2. Concepts similar to information instrumentality.

The present study adopts the concept of information instrumentality. Past research has established the fact that held knowledge about an issue contributes to the frequency of, as well as confidence in expressing opinions more boldly. For example, research by Chan et al. (2012) and Sweetser and Kaid (2008) confirms that individuals who know more about a topic tend to express their opinions more often and more boldly. In their study, Porten-Cheé and Eilders (2015) found that exposure to online user-generated information increased the likelihood of opinion expression online. As a form of feelings of self-confidence and self-competence, political efficacy has been positively to linked political participation within OSROR model (Chen, 2021; Kenski and Stroud, 2006), Finally, Shah et al. (2005) establish that knowledgeable people feel more self-assured about expressing opinions about a topic. In an experiment (Shah et al., 2005), subjects who were provided with more information about a candidate in a mock election tended to express their opinions confidently and more often than subjects who were provided with little information about the candidate. In summary, this research suggests that individuals who view themselves as knowledgeable feel well-informed and confidently express opinions more than people who think themselves ignorant. Thus, it is anticipated that:

H6: Individuals with a greater level of self-perception of information instrumentality about media issues will report a higher level of opinion expression about issues.

2.4 The behavioral outcome stage as expressed by SOS

2.4.1 FSI and opinion congruence

FSI is the main inhibitor of opinion expression (Noelle-Neumann, 1977). FSI is the fear of being ostracized from one’s social network for expressing unpopular opinions. It encourages a social consensus that “must be constantly ensured by a sufficient level of agreement on values and goals” (Noelle-Neumann, 1991, p. 158). Much research confirms that FSI moderates speaking in public (Noelle-Neumann and Petersen, 2004).

FSI causes individuals to observe the media and other sources of information looking for cues about the major opinion so that they can assess whether their beliefs are congruent with the majority view. That in turn conditions people’s decisions regarding speaking out: “The effort spent in observing the environment is apparently a smaller price to pay than the risk of losing the goodwill of one’s fellow human beings, of becoming rejected, despised, alone” (Noelle-Neumann, 1993, p. 41).

As a result of the previous arguments, the following is expected:

H7a: Individuals with a greater FSI level will tend to avoid expressing their opinions about issues.

H7b: Individuals who feel their opinions on issues are congruent with that of the public will tend to express their opinions about issues.

Table 3 provides a summary of hypotheses in a cause-and-effect format.

Table 3
www.frontiersin.org

Table 3. Summary of hypotheses.

3 Methods

3.1 Sample and sampling procedures

This research involved two separate studies in order to validate its model. The comparison of the results of two distinct studies improves the research’s ability to validate findings by providing the opportunity to present similar results from different samples.

3.1.1 Study 1

For the first study, a sample of 502 students from Gulf University for Science and Technology, Kuwait, responded to a self-administered questionnaire about the recruitment of women into the military. This issue has been controversial since the Ministry of Defense announced that it would admit women recruits into the military (Alkhaldi, 2021). Conservatives used religious arguments and fatwas to justify their opposition arguing that Islamic teaching discourages the recruitment because it allows the unsupervised mingling of women and men in military camps and other facilities. Clerics also argued that the strenuous physical demands are suitable for men more than women. In opposite, the advocates of women military recruitment grounded their discussions on constitutional rights about gender equality and fair treatment (Alkhaldi, 2021) (Table 4).

Table 4
www.frontiersin.org

Table 4. Profile of the respondents.

The students who responded to the questionnaire were enrolled in general introductory courses. Selecting students from general introductory courses resulted in a more representative sample of students because the courses draw students from a variety of academic majors. Of the total, 211 (42%) of respondents were male, and 291 (58%) were female.

While a general population sample is better for generalizability, convenience samples, such as a student sample, can be useful in testing the reliability and validity of new models and testing the validation of new models and variables that are later to be used and expanded on with general population samples (Chan et al., 2022). Also, students represent an appropriate sample that can reflect a generational attitude of individuals who might reject previously held attitudes by older generations on different political and social issues. Such a sample can specifically reflect individuals who are better educated (Hanel and Vione, 2016). In recent years, research from Kuwait has indicated that this segment of society heavily uses online and social media and tend to view American media content as more likely to endorse women’s rights and have liberal outlooks on life (Abdulrahim et al., 2009). As a result, this study employed a student’s sample due to the exploratory nature of Study 1.

3.1.2 Study 2

For the second study, network sampling was employed. A sample of 826 individuals, of which, 340 (41%) were males and 486 (59%) females, completed a self-administered questionnaire regarding the issue of non-citizen residents. An estimated 100,000 non-citizen immigrant residents (Hagagy, 2021), have long been denied Kuwaiti citizenship because of the country’s restrictive immigration policy. Human rights activists have proposed changing the policy based on legal and human rights. Opponents argue that a policy change would lead to adverse political and economic repercussions (Beaugrand, 2006) (Table 4).

For the sampling procedures, students in introductory courses at Kuwait University were asked to distribute the study’s questionnaire to family for extra credits. They were instructed to allow only their first-degree family members (father, mother, and siblings) who were 18 years old or older to complete the questionnaire. Students who were unwilling or unable to complete the activity were given alternative extra credit assignments.

For a culturally conservative Arab and Muslim state, such as Kuwait, the use of network sampling is a novel but useful approach. Allowing students to administer the questionnaire to their family members overcomes a cultural hurdle because social, cultural, and religious restrictions establish barriers to interactions between individuals of different genders (Cohen and Arieli, 2011), which makes it harder for male researchers to recruit female respondents. For example, a Kuwaiti study by Al-Kandari et al. (2022b) indicates that phone surveys report low response rates when the caller is male and the potential respondent is female. Such cultural barriers can be found in many Arab countries, especially those in the Arab Gulf. In addition, the use of first-degree relatives enhances trust and honest responses and participation, while mitigating potential bias (e.g., shared family ideology) due to the frankness that can be found among family members (Hanel and Vione, 2016).

The sample included 493 (59%) respondents who were age 18–25, 128 (16%) who were 26–33, 77 (9%) who were 34–43, 89 (11%) who were 44–55, and 39 (5%) who were 55 or older.

Kuwaiti has a young population.

3.2 Predictor variables

3.2.1 Motives

Items representing the motives for using news media and political information were adopted from Al-Kandari et al. (2022a,b). For the surveillance motive, individuals indicated their use of news and information in order to “be aware of the daily subjects and events,” “follow new occurrences,” “know what events and news are happening,” and “know what happens around the world.” The last item, “know what happens around the world,” was used only in Study 1 because it loaded low (<0.70) in Study 2 on the factor loading test. This is as per the recommendation of Hair et al. (2014) (Study 1: M = 3.83, SD = 0.91, α = 0.902, composite reliability = 0.931; Study 2: M = 3.82, SD = 0.90, α = 0.873, composite reliability = 0.922). For the heterogeneous opinion exposure motive, items were: “view perspectives different from my own,” “know different viewpoints on issues,” “listen to opinions different from my own,” and “obtain diverse opinions about a specific issue.” The last item, “obtain diverse opinions about a specific issue,” was used only in Study 1 because it did not load well (<0.70) on Study’s 2 factor loading test. Study 1: M = 3.77, SD = 0.88, α = 0.875, composite reliability = 0.914; Study 2: M = 3.77, SD = 0.89, α = 0.800, composite reliability = 0.882. Note: Responses for all items used 5-point Likert-type scales of strongly agree as 5 and strongly disagree as 1 unless noted otherwise.

3.2.2 Fear of social isolation

Items of Fear of Social Isolation (FSI) were adopted from Scheufele et al. (2001). They were, “I worry about being isolated if people disagree with me,” “I feel uncomfortable if I disagree with other people,” “I avoid telling other people what I think when there is a risk that they will avoid me if they know my opinion,” and “I feel annoyed if nobody wants to be around me because of my personal opinions” (This item was used only in Study 1 due low factor loading score (<0.70) in Study 2) (Study 1: M = 2.21, SD = 0.1.11, α = 0.853, composite reliability = 0.897; Study 2: M = 2.38, SD = 1.13, α = 0.882, composite reliability = 0.927).

3.2.3 Opinion congruence

Items for opinion congruence were created for both studies. Different numbers of items and different wording were used for both studies to test the validity of the scales of opinion congruence. For Study 1, respondents were asked to estimate the extent to which their opinions were congruent with the majority view in society: at the present time (current opinion congruence), in the future (future opinion congruence), and in media coverage (media congruence). Respondents answered on a scale of 1 to 10, where 10 reflected “to a great extent” and 1 reflected “to a little extent.” For Study 2, opinion congruence items were: “My opinion about the issue is similar to the opinion of the majority of people in our society,” “I have a similar opinion regarding the issue to most people in our society,” “Media coverage of the issue is similar to my opinion about this issue,” and “My opinion in the future regarding the issue will be comparable to the opinion of the majority of people in our society on this issue,” (Study 1: M = 5.49, SD = 2.28, α = 0.650, composite reliability = 0.792; Study 2: M = 3.22, SD = 1.03, α = 0.805, composite reliability = 0.869).

3.3 Mediating variables

3.3.1 Cognitive elaboration

Cognitive elaboration was composed of an index adopted from Eveland (2001). The items were: “I often think about the news I receive from media about the issue,” “I think about how what I receive from the media about the issue links to other things I know about this issue,” “I try to relate the news and information I receive from the media about the issue to my own past experiences,” and “I frequently link new news about the issue to my own prior personal experiences.” The last item, “I frequently link new news about the issue to my own prior personal experiences,” was used only for Study 1 due to low factor loading score (<0.70) in Study 2, (Study 1: M = 2.90, SD = 1.05, α = 0.841, composite reliability = 0.904; Study 2: M = 3.29, SD = 1.04, α = 0.878, composite reliability = 0.916).

3.3.2 Perceived familiarity

Two question items, adopted from Yang et al. (2017) were used to assess perceived familiarity. They were: “How extensive is your knowledge about the details of the issue?” and “How extensive is your knowledge about the background of the issue?” Respondents used a 5-point scale (Very high = 5, Very low = 1), (Study 1: M = 2.50, SD = 1.18, α = 0.897, composite reliability = 0.951; Study 2: M = 3.35, SD = 1.05, α = 0.887, composite reliability = 0.946).

3.3.3 Information diversity

Information diversity was measured using the following items: “To what extent do you know about other people’s opinions, especially those that contradict your own opinion on the issue?” “How extensive is your knowledge of the different perspectives regarding the issue, especially those that differ from your own?” and “To what extent are you aware of the other viewpoints that are different from yours about the issue?” This last question was asked only in Study 2 due to the low factor loading score (<0.70) in Study 1. Response options were on a 5-point scale (5 = Very great extent, 1 = Very little extent). Study 1: M = 2.90, SD = 1.05, α = 0.876, composite reliability = 0.942; Study 2: M = 3.12, SD = 1.04, α = 0.824, composite reliability = 0.895.

3.3.4 Information instrumentality

Information instrumentality was measured using the following question items: “To what extent do you trust that your information about the issue will enable you to convince others about your viewpoint in conversations about this issue?,” “To what extent are you certain that the information you know about the issue will benefit you in your discussions with others about this issue?,” and “To what extent do you trust that your knowledge about the issue will help you to exchange your opinions in conversations with others about this issue?” [This question was asked only in Study 2 and dropped from Study 1 due to low factor loading score (<0.70)]. Response options were on a 5-point scale (5 = Very great extent, 1 = Very little extent) (Study 1: M = 2.92, SD = 1.15, α = 0.877, composite reliability = 0.942; Study 2: M = 3.22, SD = 1.09, α = 0.868, composite reliability = 0.919).

3.4 Criterion variable

3.4.1 Likelihood of opinion expression

For Study 1, four items were employed to measure the likelihood of opinion expression in four different opinion incongruent conversation climates. An opinion incongruent setting presented hypothetical situations in which a majority of people expressed an opinion that differed from that of the respondent. The respondents used a 5-point scale (Extremely likely = 5, Extremely unlikely = 1) to estimate their likelihood of opinion expression in settings where they did not know people. The settings were offline, online, offline where the majority in the setting were of the opposite gender, and offline where the majority of people were 20 years older than the age of respondents. These last two settings were necessary to assess the likelihood of expressing an opinion in a gender segregated and patriarchal situation, such as those frequently found in the Kuwaiti cultural context.

For Study 2, the likelihood of expressing an opinion was assessed using five items. The respondents were first introduced to a hypothetical scenario reflecting an incongruent opinion climate in which the respondents did not know other people in the setting and in which a majority of people expressed an opinion that differed from that of the respondents. Then, the respondents were asked to estimate their likelihood of expressing an opinion to “Show the incorrectness of the other opinion,” “Defend my viewpoint,” “Prove that an opinion is right,” “Convince others of a viewpoint,” and “Persuade others of an opinion.” For each item, responses were recorded using a 5-point scale (Extremely likely = 5, Extremely unlikely = 1). Study 1: M = 2.86, SD = 1.35, α = 0.794, composite reliability = 0.868; Study 2: M = 3.65, SD = 1.06, α = 0.782, composite reliability = 0.851.

For all of the above scales, construct reliability was established through the tests of Alpha Cronbach and composite reliability. Convergent validity was established using average variances extracted (AVE). Finally, discriminant validity was established using the tests of Fornell-Larker and Heterotrait-Monotrait ratio (HTMT). Those criteria tests were employed based on the suggestions of DeVellis (2016), Henseler et al. (2015), and Fornell and Larcker (1981). Details are provided in the upcoming Results section.

4 Results

4.1 Statistical analyses and criteria

For both studies, Partial Least Squares Structural Equation Modeling (PLS-SEM) was conducted using SmartPLS Version 4. Also, for both, the following criteria were used: (1) construct reliability was assessed using Cronbach alpha and composite reliability as recommended by DeVellis (2016), (2) convergent validity using factor loadings and average variances extracted (AVE) as recommended by Hair et al. (2014), and (3) discriminant validity was assessed utilizing cross-loadings (Hair et al., 2014), the Fornell-Larker criteria (Fornell and Larcker, 1981), and the Heterotrait-Monotrait ratio (HTMT) (Henseler et al., 2015). For the cross-loading criterion, constructs were judged valid when each indicator’s loading on its intended construct was higher than on other constructs.

The Fornell-Larker criterion was satisfied when the square roots of all AVEs exceeded their correlations with other constructs. Finally, calculation of significant statistics of the structural model was accomplished by estimating path coefficients using a bootstrapping procedure, with 5,000 resamples (Henseler et al., 2015; Alsaber et al., 2025). Even though this study used both Fornell-Larker and HTMT, HTMT offers more robustness, reliability and accuracy in assessing discriminant validity specifically in PLS-SEM. The Fornell Larker sometimes fails to detect validity concerns when constructs are closely linked. In contrast, HTMT measures the ratio between-construct correlations to within-construct correlations and offers a clear threshold (normally HTMT <0.85) (Henseler et al., 2015).

4.2 Measurement model (Study 1)

4.2.1 Construct reliability

Cronbach alpha scores for construct items were from 0.615 to 0.90 and ranges of composite reliability were from 0.79 to 0.94. Even though the Cronbach alpha for one variable was less than 0.615, DeVellis (2016) considers 0.6 for Cronbach alpha and 0.7 for composite reliability as acceptable thresholds (see Table 5). Also, since Study 1 is exploratory in nature, it is acceptable to allow slightly lower alphas in exploratory research since survey items can be later modified to increase alpha levels in a later model validation study (e.g., Nunnally, 1978).

Table 5
www.frontiersin.org

Table 5. Reliability statistics of Study 1.

4.2.2 Convergent validity

The values of factor loading ranged from 0.61 to 0.96 and AVE ranged from 0.56 to 0.90. Both met the threshold values of acceptable factor loading of 0.60 and AVE of 0.50, respectively (Henseler et al., 2015). In this regard, the AVE score was 0.773 for the surveillance motive, 0.727 for the heterogeneous opinion exposure motive, 0.686 FSI, 0.561 opinion congruence, 0.758 cognitive elaboration, 0.907 perceived familiarity, 0.89 information diversity, 0.89 information instrumentality, and 0.625 opinion expression (see Table 5).

4.2.3 Discriminant validity

For cross-loadings, each construct’s indicators loaded higher than that of its corresponding construct. The Fornell-Larker criterion was satisfied as the square roots of all AVEs exceeded their correlations with other constructs (Fornell and Larcker, 1981). As for HTMT ratio, the statistics indicate that none of the construct values exceeded the threshold value of 0.85 (Henseler et al., 2015) (see Table 5). It should be noted that HTMT of < 0.85 is considered a conservative threshold (Henseler et al., 2015).

4.2.4 Structural model – direct effects (Study 1)

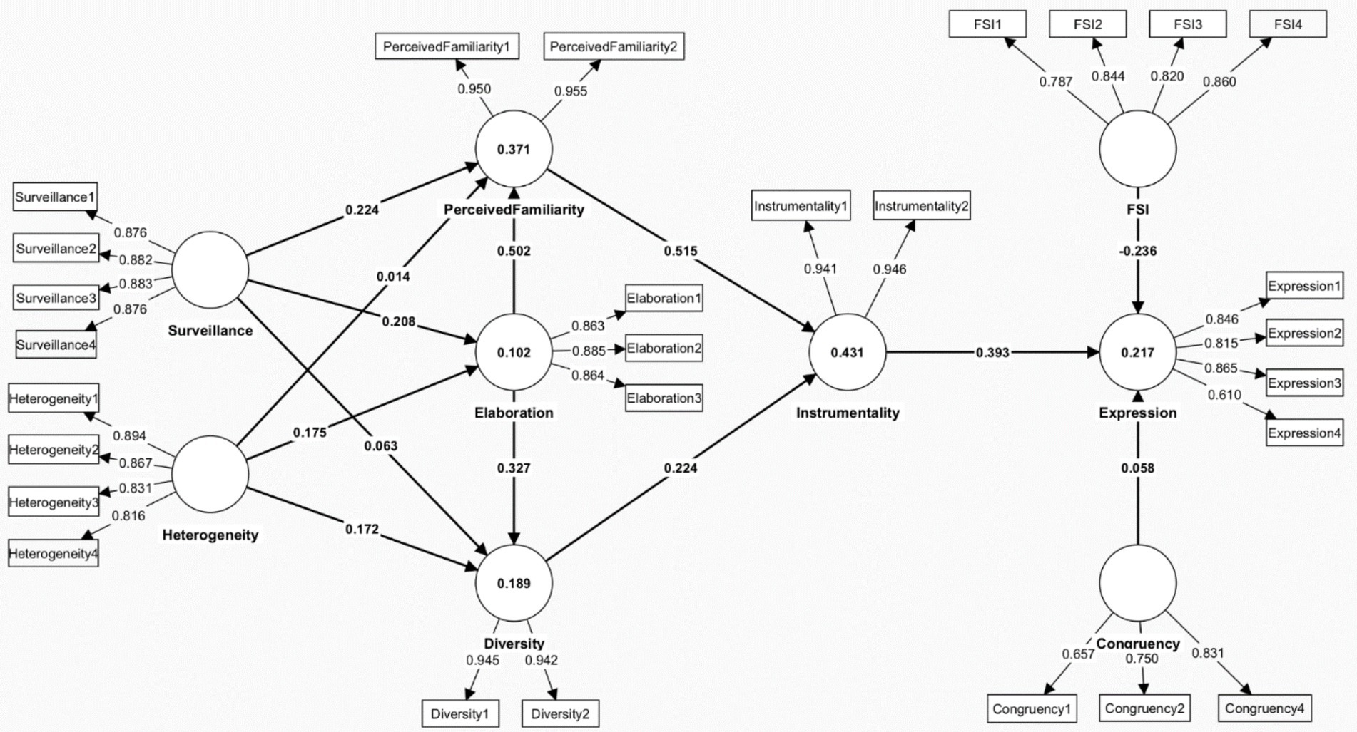
The first study included a sample of 502 respondents. Males were 211 (42%) and females were 291 (58%) (see Table 4). The results showed that all hypotheses were supported in Study 1, with only one exception. The results indicated that: a surveillance motive caused cognitive elaboration (H1a) (β = 0.21, t = 4.33, p < 0.001) and perceived familiarity (H1b) (β = 0.22, t = 5.94, p < 0.001), a heterogeneous opinion exposure motive caused information diversity (H2a) (β = 0.17, t = 3.88, p < 0.001) and elaboration (H2b) (β = 0.18, t = 3.60, p < 0.001), elaboration predicted perceived familiarity (H3a) (β = 0.50, t = 13.82, p < 0.001), and information diversity (H3b) (β = 0.33, t = 7.44, p < 0.001), perceived familiarity caused information instrumentality (H4) (β = 0.52, t = 12.90, p < 0.001), information diversity predicted information instrumentality (H5) (β = 0.22, t = 5.04, p < 0.001), information instrumentality triggered opinion expression (H6) (β = 0.39, t = 10.43, p < 0.001), and FSI negatively predicted opinion expression (H7a) (β = −0.24, t = 6.10, p < 0.001). Only H7b was not supported, indicating that a person’s opinion congruence with that of the public did not predict opinion expression (β = 0.06, t = 1.33, p = 0.182) (see Table 6; Figure 3).

Table 6
www.frontiersin.org

Table 6. Direct effects of Study 1.

Figure 3
Structural equation model diagram showing relationships between factors such as Surveillance, Perceived Familiarity, Elaboration, Instrumentality, and others. Arrows indicate path directions with coefficients. Each factor connects to various measured variables. For example, Surveillance links to Surveillance1-4. The connections and coefficients illustrate the model's explanatory structure.

Figure 3. Results of Study 1. Coefficients in latent variables indicate regression weights.

4.2.5 Structural model – indirect effects (Study 1)

This section presents the significant mediating paths of the model starting from CMM’s news and information inputs (surveillance and heterogeneous opinion exposure motives) to the behavioral outcome (opinion expression) (see Table 7 for all mediations). In total, there were six significant paths. Below is a discussion reporting the strength of paths according to level of Beta statistics.

Table 7
www.frontiersin.org

Table 7. Indirect effects of Study 1.

The strongest path started with the surveillance motive mediated by elaboration to perceived familiarity then instrumentality that ultimately predicted opinion expression (β = 0.05, t = 4.78, p < 0.001). The second strongest path was through the surveillance motive going through elaboration and mediated by information diversity then instrumentality and finally ended predicting opinion expression (β = 0.02, t = 3.59, p < 0.001). The third strongest path was that of the heterogeneous opinion exposure motive being mediated by elaboration through perceived familiarity and then instrumentality to predict opinion expression (β = 0.02, t = 2.98, p = 0.003). The weakest path was from the heterogeneous opinion exposure motive that was mediated by elaboration then diversity and instrumentality that stimulated opinion expression (β = 0.01, t = 2.35, p = 0.019) (Table 7; Figure 3). Regarding the weak path of heterogenous motive, probably having diverse perspectives on an issue distracts individuals. This is unlike people who use the surveillance motive to seek specific information that helps them to remain focused and able to effectively be aware of what to discuss in conversations.

The following is the results for Study 2. It is a replication of the previous study to validate the model. All study variables used in Study 1 were used in Study 2. The only exception as mentioned in the Methods section is that some items were dropped from Study 1 or 2 due to low factor loading scores (<0.70). Also, while a student sample was used in Study 1 because it was an exploratory model study, Study 2 was conducted using a network sample to validate the model.

4.3 Measurement model (Study 2)

4.3.1 Construct reliability

Cronbach’s alpha scores were between 0.78 and 0.89 and composite reliability were between 0.85 and 0.95. For both, they were above the acceptable threshold (Table 8).

Table 8
www.frontiersin.org

Table 8. Reliability statistics of Study 1.

4.3.2 Convergent validity

Values of factor loading were from 0.66 to 0.95 and AVE from 0.53 to 0.89. They met the threshold values. In this respect, the AVE score was 0.798 for the surveillance motive, 0.715 for the heterogeneous opinion exposure motive, 0.808 FSI, 0.627 opinion congruence, 0.732 cognitive elaboration, 0.898 perceived familiarity, 0.740 information diversity, 0.791 information instrumentality, and 0.534 opinion expression (see Table 8).

4.3.3 Discriminant Validity

For cross-loadings, each indicator’s loading on its intended construct was higher than on other constructs. For Fornell-Larker, the square roots of all AVEs exceeded their correlations with other constructs. For HTMT, none of the construct values exceeded the threshold value of 0.85.

4.3.4 Structural model – direct effects (Study 1)

Study 2 included a sample of 826 respondents. Males were 340 (41%) and females were 486 (59%). Individuals who belonged to 18–25 age group were 493 (59%), 26–33 were 128 (16%), 34–43 77 (9%), 44–55 89 (11%), and 55 or older were 39 (5%) (Table 4).

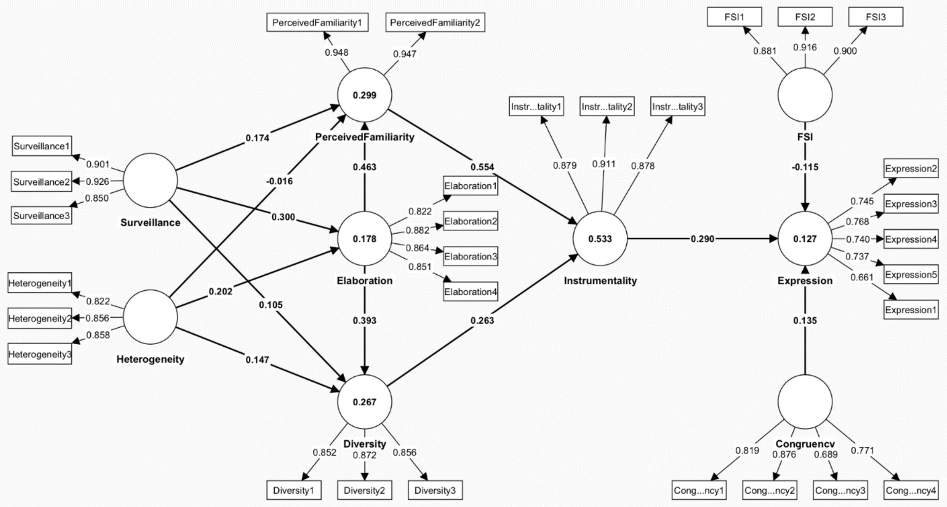
In Study 2, all hypotheses were confirmed. The hypotheses were: surveillance motive predicted cognitive elaboration (H1a) (β = 0.30, t = 7.90, p < 0.001) and perceived familiarity (H1b) (β = 0.17, t = 5.11, p < 0.001), a heterogeneous opinion exposure motive predicted information diversity (H2a) (β = 0.15, t = 4.41, p < 0.001) and predicted cognitive elaboration (H2b) (β = 0.20, t = 5.21, p = 0.001), cognitive elaboration predicted perceived familiarity (H3a) (β = 0.46, t = 14.96, p < 0.001) and information diversity (H3b) (β = 0.39, t = 11.52, p < 0.001), perceived familiarity predicted information instrumentality (H4) (β = 0.55, t = 20.36, p < 0.001), information diversity predicted information instrumentality (H5) (β = 0.26, t = 8.67, p = 0.001), information instrumentality predicted opinion expression (H6) (β = 0.29, t = 8.24, p < 0.001), FSI negatively predicted opinion expression (H7a) (β = −0.12, t = 3.21, p < 0.001), and a person’s opinion congruence with that of the public predicted opinion expression (H7b) (β = 0.14, t = 4.09, p < 0.001) (see Table 9; Figure 4).

Table 9
www.frontiersin.org

Table 9. Direct effects of Study 1.

Figure 4
A path diagram showing relationships between various constructs measured by indicators. It includes Surveillance, Heterogeneity, Perceived Familiarity, Elaboration, Instrumentality, Diversity, FSI, Expression, and Congruency. Numbers on paths represent coefficients. Each construct links to multiple indicators with path coefficients.

Figure 4. Results of Study 2. Coefficients in the latent variables refer to regression weight.

4.3.5 Structural model – indirect effects (Study 2)

There were seven significant paths for indirect effects. The strongest indirect path was from the surveillance motive through elaboration and perceived familiarity to instrumentality and ultimately to opinion expression (β = 0.02, t = 4.78, p < 0.001). The second strongest path was from the heterogeneous opinion exposure motive mediated by elaboration then perceived familiarity through instrumentality and ending with opinion expression (β = 0.02, t = 4.23, p < 0.001). The third strongest path was by the surveillance motive going through perceived familiarity to instrumentality that predicted opinion expression (β = 0.03, t = 4.21, p < 0.001). The weakest path started with the surveillance motive that went through diversity then instrumentality to ultimately trigger opinion expression (β = 0.01, t = 2.71, p = 0.007) (Table 9 reports all paths). The results showed that this weak path did not go through cognitive elaboration. It is likely that people who cognitively elaborate on an issue create a greater number of mental paths in which information can be stored to be used later in opinion expression contexts.

4.3.6 Summary of Study 1 and 2 (direct effects)

In both studies, all hypotheses were confirmed except for H7b in Study 1, which predicted that FSI will cause people to avoid opinion expression. The rest were supported in both studies. In this regard, individuals who often used news media for the surveillance and heterogeneous opinion exposure motives were more likely to cognitively elaborate the news that they received. Also, individuals who viewed news media for the surveillance motive reported higher levels of perceived familiarity while individuals who viewed them for the heterogeneous opinion exposure motive reported a higher level of information diversity. In addition, individuals who often elaborated issues were more likely to report greater levels of perceived familiarity and information diversity. Furthermore, those with greater levels of perceived familiarity and information diversity indicated greater levels of self-perception of information instrumentality. Moreover, individuals with greater levels of self-perception of information instrumentality tended to express their opinions about issues more often. Finally, individuals with greater FSI tended to avoid expressing their opinions about issues (only in Study 2), while those who felt their opinions were congruent with those of the public tended to be more expressive of their opinions (Tables 6, 9).

In both studies, the strongest predictor, as indicated by high Beta values (Study 1 = 0.52, Study 2 = 0.55), was the positive relationship of information instrumentality by perceived. The second strongest positive prediction was cognitive elaboration predicting perceived familiarity in both studies: Study 1 (β = 0.50) and Study 2 (β = 0.46). Those that had moderate effects in both studies were elaboration predicting information diversity, with Beta values in Study 1 of 0.33 and Study 2 of 0.39 and instrumentality predicting opinion expression in Study 1 of 0.39 and Study 2of 0.29. The rest of the hypotheses were significant but indicated moderate to weak prediction levels and values (see Tables 6, 9).

4.3.7 Summary of Study 1 and 2 (indirect effects)

In Study 1, the surveillance motive paths were stronger than the heterogeneous opinion exposure motive paths in predicting opinion expression at the end in an indirect way. In both studies, the strongest indirect path was that surveillance motive, which was mediated by elaboration through perceived familiarity then instrumentality that at the end predicted opinion expression. The heterogeneous opinion exposure motive path was stronger in predicting opinion expression indirectly in Study 1 than Study 2. Those ranks are evaluated by Beta values (see Tables 7, 10; Figures 3, 4).

Table 10
www.frontiersin.org

Table 10. Indirect effects of Study 2.

In addition, all paths were fully and positively significant in both studies, except the heterogenous motive that predicted familiarity through instrumentality that ultimately predicted opinion expression. Another exception was only in Study 1. The surveillance motive predicted diversity, which was mediated by instrumentality that ultimately predicted opinion expression. This path too was not significant (see Tables 7, 10; Figures 3, 4).

5 Discussion and conclusion

5.1 Model validation

This study aimed to validate the CDMM by examining two distinct sociopolitical issues across two different samples. The model generated many consistent outcomes even though the nature of the issues was different. The first issue is related to women empowerment. It is controversial and highly debated in Kuwait on cultural and religious grounds. The other is a human right issue that has been frequently discussed on political and economic merits. The order of weight values of Beta statistics of direct as well as indirect paths in both studies indicate a great degree of similarity. This indicates the robustness of model especially that it was tested using two different samples and issues. For direct paths, the strong, moderate, and weak paths in the first study were the same paths in the second study (see Tables 6, 9 for comparison). Finally, the indirect paths are also similar to a great degree. In this regard, the strongest three significant indirect paths in the first study were the same in the second study (see Tables 6, 9 for comparison). This consistency is results contribute to model robustness and validation, provided the fact that the model was tested in two different samples with two distinct socio-political issues. The validation of the model allows researchers to test it in different contexts employing various issues. They can also integrate new innovative and alternative concepts that can be associated with the current model’s variables to better shape it to better produce results.

Discussing the indirect paths, this study indicates that the surveillance motive paths are in general stronger than those paths of the heterogeneous opinion exposure motive (see Tables 7, 10). It seems that people want to get the media information that they need for decision making and that serves their immediate needs. Meeting a need for information with utility seems a strong motivating factor. Such information is more important than hearing diverse and heterogeneous information about other opinions. In relation to SOS, this probably indicates the fact that people use information to defend their views as a prime strategy more than criticizing the other view as an alternative strategy of expressing opinions. In relation, the U&G literature has frequently established that surveillance motives for media use is associated with progressive political issues and actions. Unlike other motives, people who seek news and information are purposive in their efforts to seek out specific news that serves specific purposes, like voting or protesting. People who seek news out of heterogeneity do not seek specific news for specific purposes. They want to hear about issues from different viewpoints. They do not focus on a specific dogma and probably seek diverse outlooks on issues to endorse. People with a surveillance motive are probably more purposive and instrumental on what they want out of media content (Al-Kandari et al., 2022b).

In general, the Beta statistics for the indirect paths in the first study were weaker than those significant indirect paths in the second study. This fact may be associated with the nature of the issues explored. The first issue is related to women empowerment that has been discussed from cultural and religious perspectives (Strobl, 2010). The second issue, the citizenship status of non-citizen residents, has been more debated in relation to politics and economy (Hagagy, 2021). It seems that political issues provide greater room for cognitive internalization than cultural- and religious-based issues. Cultural and religious issues are persistent and deeply involving. People socialize from early childhood to embrace them, Overtime, they become more difficult to cognitively elaborate on them objectively and neutrally.

Another interesting difference regarding the indirect significant paths was that the stronger surveillance path in the first study was the one that was mediated by perceived familiarity. The second strongest was the one that was mediated by cognitive elaboration, which was then mediated by familiarity. For the second study, the opposite happened. The strongest path was the one that started with surveillance going through elaboration to perceived familiarity. This also can be influenced by the nature of issues explored. Since the first study explored a cultural- and religious-oriented issue, people stored information in the perceived familiarity component directly more often than they cognitively elaborated on them. For the second study’s issue, which was political and economic in nature, people first elaborated on incoming information then stored information in perceived familiarity. Again, it seems that cultural and religious issues leave less room for elaborating incoming information than political- or economic-oriented issues. With cultural- and religious-oriented issues, people seem to receive information and directly store it in memory for reinforcement, and they do so more than political- and economic-oriented issues. This argument is supported by the fact that the direct and indirect effects of the heterogenous motive and information diversity components played a stronger role in the second study that has a political- and economic-oriented issue than the first study (Alqatan et al., 2025) (see Table 11).

Table 11
www.frontiersin.org

Table 11. Types of issues influence cognitive information internalization.

In a nutshell, the type of issue (religious/cultural vs. economic/political) influences both how people express their opinions and how they internalize information, whether through affective or cognitive routes. Cultural and religious issues are typically moral in nature and deeply tied to identity, which makes them especially salient in collectivist contexts such as Kuwait. When processing such issues, individuals are more likely to engage emotional pathways that reinforce group values while evoking feelings of pride, fear, or social obligation, thereby reducing reliance on cognitive reasoning (Tajfel and Turner, 2004). In terms of opinion expression, individuals may perceive limited space for dissent, leading to heightened sensitivity to perceived opinion climates and greater tendencies toward conformity and self-censorship (Hayes, 2007). By contrast, political and economic issues are often viewed as pragmatic and applied, requiring individuals to evaluate evidence and weigh policy alternatives (Faraj et al., 2025; Zulfiqar et al., 2025). These issues are more likely to stimulate cognitive processing (Eveland, 2001, 2002), particularly through mechanisms of attention and elaboration, which mediate the relationship between media exposure and knowledge acquisition (Al-Okaily et al., 2025).

In both studies, information instrumentality, the newly tested concept, was a strong predictor of opinion expression. These results were similar to those of previous research assessing similar concepts to information instrumentality, such as political efficacy (Niemi et al., 1991) and political information efficacy (Kaid et al., 2007). This research found that these concepts were related to a greater engagement in politics (Niemi et al., 1991) and a greater likelihood of voting (Kaid et al., 2007). Similarly, information instrumentality indicates the fact that people do not arbitrarily, or without thought, express their opinions. They assess their level of knowledge about an issue before speaking up. When they determine how much they know about an issue, its background, and the various discussions about it, people tend to have the confidence to speak up.

5.2 CDMM theoretical contribution and a future research agenda

Previous SOS studies have mainly adopted the social control perspective of public opinion to explore the likelihood that an individual will express an opinion (Scheufele and Moy, 2000). Emphasizing a rational SOS perspective (Scheufele and Moy, 2000), by proposing CDMM, this study emphasizes that individuals have agency in their expression of opinions. Even though the CDMM was adopted for SOS’s opinion expression, future research could test the CDMM in relation to other communication fields of study. While CMM is meant to identify the ways information is learned, internalized, and stored, CDMM is meant to indicate how learned and internalized information help in predicting behaviors. Unlike the traditional CMM, CDMM integrates a decisional stage and tests internal information factors that can trigger and individual undertaking specific actions and behaviors.

5.2.1 Research agenda for cognitive processes

Future research in political communication can use CDMM by coupling information instrumentality with Bandura and Adams’s (1977) self-efficacy. Individuals who trust that their information is instrumental, and empowering may feel that they are efficacious and can contribute to the political process. Together, they can have a predictive value of political engagement and ways of involvement in campaigning and voting. Information instrumentality in the CDMM can be related to cognitive dissonance, knowledge gap and other public opinion theories as well. Also, CDMM can be related to the concepts of opinion leaders and opinion followers. Having a stronger sense of information instrumentality, it is expected that opinion leaders would disseminate views and ideas to opinion followers.

5.2.2 Research agenda on individual differences

Future research also could apply CDMM to explore demographics as moderators. Research could compare how old and young people mediate information. Older people, who are expected to have stored more information, may find their information instrumentality affects their decisions regarding different communication outcomes more than younger people. In relation to gender, women may be found to elaborate and store information about women’s issues more often than men, and this will affect their information instrumentality. People with low incomes may elaborate and seek information about the cost of living, which may influence their information instrumentality more than people with higher incomes (Alsabah et al., 2025). In this regard, CDMM can be explored in relation to knowledge gap by emphasizing the interaction effects between income and education as indicators of socio-economic status (SES) on cognitive internalization. Researchers can adopt multi-group analytical and statistical techniques to study how people as different groups react to media issues differently. This would probably provide a more specific approach that deals with different publics instead of using a generalized approach that fits all.

Future research may relate information instrumentality to attitude certainty. While information instrumentality indicates a person’s confidence that retained knowledge contributes to a behavior, attitude certainty reflects the unwavering and firmness about the correctness of an embraced attitude on a social phenomenon (Al-Enzi et al., 2017; Matthes et al., 2010). Attitude certainty was found to associate with the hardcore who expressed their opinions regardless of opinion climate (Matthes et al., 2010). Future research may explore whether information instrumentality contributes to attitude certainty, which, in turn, contributes to the likelihood of opinion expression or in relation to other communication behaviors. It is expected that people who know more can be more certain about the correctness of their attitude than those who know little. In this sense, information instrumentality can reinforce an opinion that eventually strengthens attitude certainty that will eventually predict opinion expression. Future research can explore if weak or strong levels of attitude certainty can be attributed to information instrumentality. Figure 5 is an expected model of a path starting from information instrumentality, going through attitude certainty, which is to predict opinion expression at the end.

Figure 5
Flowchart depicting a sequence of three stages:

Figure 5. A proposed model for a path from information instrumentality to attitude certainty to opinion expression.

5.2.3 Research agenda for broader issue typologies

Finally, future studies could explore the CDMM regarding different issue orientations. As we discussed, cultural and religious issues make little room for cognitive elaboration than politically oriented issues. With cultural and religious issues, we argue that people are more likely to receive information to store right away in memory. They will be subject to less elaboration. Future studies also could explore the paths between elaboration and memory as learning components. If a study finds that the weight value of elaboration predicting learning is higher than learning predicting elaboration, then this means little information is retrieved from memory for elaboration. In this case, information is mainly stored in learning components after little elaboration. If the weight value of learning mediating elaboration is higher, then in this case, people frequently retrieve information from memory (learning) to elaborate on the issue more. This can be tested in a study using many issues for comparisons.

5.3 Study’s limitations

This study included two samples. The use of a student sample in the first study and a network sample in the second presents a limitation for this research. Student samples are typically homogeneous and represent digitally engaged and university-educated individuals. This intergenerational effect can lead younger participants to express their opinions more freely, regardless of the influence of cognitive internalization of media information. In addition, network samples are often shaped by kinship ties and social networks that reinforce similar worldviews. Taken together, these factors may reduce heterogeneity in perspectives on opinion expression and cognitive internalization of media messages, thereby limiting the generalizability of the findings. However, if using a convenience sample does not reflect randomness, the fact that the network sample, which represented a replication of the convenience sample study, confirms the results of the students’ sample. Indeed, the students’ sample was used to articulate this study’s model and variables. Also, provided that the two samples reflected diverse and generalized public in terms of gender and age, this represents an advantage to the use of the network sampling technique. However, future research should employ more socially representative samples.

Another limitation is the use of cross-sectional data. Cross-sectional data has the potential of reverse causality and/or reciprocal relationships. Due to unforeseen research errors or lack of control, the causality may be from B to A, instead of from A to B. Another approach that can be used by future research is panel studies. They allow examining the same sample as in longitudinal research, which the sample is tested at several occasions. This allows avoiding some problems associated with cross-sectional data collection methods as well as allow track changes overtime.

In addition, while the aim of this study is to explore the theoretical components of CMM and SOS in different hypotheses, a third limitation was the exclusion of testing the influence of covariate (moderating) variables. Also, this study did not include income and education levels because its aim was to address the influence of variables forming CDMM and SOS. Future studies can benefit from testing demographics as covariates that can provide a better picture of how the CDMM operates with the inclusion of such controls. Such studies can find whether setting demographics as controls would diminish the causal effects of the variables of CDMM and SOS. Relatedly, CMM studies normally test attention to media as an important predictor of cognitive elaboration. This current study did not include this variable. Future studies need to seriously consider it.

A last limitation that is acknowledged is related to the operationalization of the surveillance and heterogenous motives. The motives were operationalized to reflect the type of content the participants sought instead of why they sought it. For example, the heterogeneous opinion exposure motive taps seeking diverse viewpoints, but it could not be assumed that this motive is used for such reasons. By distinguishing between content-based and intent-based motives, researchers may find that individuals who intently seek specific news to enrich their knowledge about an issue may cognitively internalize it better than those who only incidentally become exposed to it. Selective exposure research (e.g., Brundidge, 2010) for example has found that people may seek diverse viewpoints for the purpose of knowing what “the other side” is saying so they can be prepared to defend their views against the opposing position.

Data availability statement

The raw data supporting the conclusions of this article will be made available by the authors, without undue reservation.

Ethics statement

The studies involving humans were approved by Gulf University for Science and Technology. The studies were conducted in accordance with the local legislation and institutional requirements. The participants provided their written informed consent to participate in this study.

Author contributions

AA-K: Conceptualization, Investigation, Project administration, Resources, Supervision, Writing – original draft, Writing – review & editing. EF: Conceptualization, Investigation, Resources, Writing – review & editing. AA: Data curation, Formal analysis, Methodology, Software, Validation, Visualization, Writing – original draft. FaiA: Methodology, Resources, Writing – review & editing. FatA: Investigation, Resources, Writing – original draft, Writing – review & editing.

Funding

The author(s) declare that financial support was received for the research and/or publication of this article. This publication was made possible by the support of the Gulf University for Science & Technology (GUST) Open Access Publishing Fund.

Conflict of interest

The authors declare that the research was conducted in the absence of any commercial or financial relationships that could be construed as a potential conflict of interest.

Generative AI statement

The authors declare that no Gen AI was used in the creation of this manuscript.

Any alternative text (alt text) provided alongside figures in this article has been generated by Frontiers with the support of artificial intelligence and reasonable efforts have been made to ensure accuracy, including review by the authors wherever possible. If you identify any issues, please contact us.

Publisher’s note

All claims expressed in this article are solely those of the authors and do not necessarily represent those of their affiliated organizations, or those of the publisher, the editors and the reviewers. Any product that may be evaluated in this article, or claim that may be made by its manufacturer, is not guaranteed or endorsed by the publisher.

References

Abdulrahim, M. A., Al-Kandari, A. A., and Hasanen, M. (2009). The influence of American television programs on university students in Kuwait: a synthesis. Eur. J. Am. Cult., 28:57–74. doi: 10.1386/ejac.28.1.57_1

Crossref Full Text | Google Scholar

Albuloushi, N., and Algharaballi, E. (2014). Examining the influence of the cultural aspect of uncertainty avoidance on supply chain coordination. J. Appl. Bus. Res. 30, 847–862. doi: 10.19030/jabr.v30i3.8569

Crossref Full Text | Google Scholar

Al-Enzi, A., Rothwell, A., and Cooke, L. (2017). The influence of Wasta on knowledge sharing in Kuwait. Proceedings of the European Conference on Knowledge Management, ECKM, Kuwait: Academic Conferences Limited. 1, 23–29.

Google Scholar

Al-Kandari, A. A. (2010). Arab news networks and conspiracy theories about America: a political gratification study. J. Arab Muslim Media Res. 3, 59–76. doi: 10.1386/jammr.3.1-2.59_1

Crossref Full Text | Google Scholar

Al-Kandari, A. A., Frederick, E., Alkazemi, M., and Sharif, A. (2022a). Offline and online gender differences in opinion expression about women inclusion in the police force in the Arab gulf state of Kuwait. J. Intercult. Commun. Res. 51, 93–113. doi: 10.1080/17475759.2021.1950810

Crossref Full Text | Google Scholar

Al-Kandari, A. A., Frederick, E., Hasanen, M. M., Dashti, A., and Ibrahim, A. (2022b). Online opinion expression about women serving as judges among university students in Egypt and Kuwait: an integrative study of the spiral of silence and uses and gratifications. Electron. News 16, 104–138. doi: 10.1177/19312431211052056

Crossref Full Text | Google Scholar

Al-Kandari, A. A., and Hasanen, M. M. (2018). Egypt 5 years after the revolution: a political gratifications study of the motives for viewing television news and political programs that predict political attitudes. Electron. News 12, 128–144. doi: 10.1177/1931243117719927

Crossref Full Text | Google Scholar

Al-Kandari, A., and Gaither, K. (2011). Arabs, the west, and public relations. A critical/cultural study of Arab cultural values. Public Relat. Rev. 37:273. doi: 10.1016/j.pubrev.2011.04.002

Crossref Full Text | Google Scholar

Al-Kenane, K., Almoraish, A., Al-Enezi, D., Al-Matrouk, A., AlBuloushi, N., and Alreshaid, F. (2025). The process through which young adults form attitudes towards sustainable products through social media exposure in Kuwait. Sustainability 17:4442. doi: 10.3390/su17104442

Crossref Full Text | Google Scholar

Alkhaldi, K. (2021). Kuwait: the questioning of the minister of defense for allowing women recruitment in the military. Alarabi Newspaper. Available online at: https://www.alaraby.co.uk/politics/ (accessed May 22, 2023).

Google Scholar

Al-Okaily, M, Al-Quran, L, Jassem, S, and AlReshaid, F. (2025). “FinTech innovation in the digitalization era: a bibliometric literature review”. Global Knowledge, Memory and Communication. doi: 10.1108/GKMC-06-2024-0321 [ahead of print]

Crossref Full Text | Google Scholar

Alqatan, A., Simmou, W., Shehadeh, M., AlReshaid, F., Elmarzouky, M., and Shohaieb, D. (2025). Strategic pathways to corporate sustainability: the roles of transformational leadership, knowledge sharing, and innovation. Sustainability 17:5547. doi: 10.3390/su17125547

Crossref Full Text | Google Scholar

AlReshaid, F., Erturk, A., Alkhayyat, R., Abdallah, F., Abidi, O., and De La Roche, M. (2025a). Are we on the same wavelength? Supervisor-subordinate cognitive style congruence and its association with supervisors’ self-awareness through leader member exchange. Front. Psychol. 16:1583837. doi: 10.3389/fpsyg.2025.1583837

PubMed Abstract | Crossref Full Text | Google Scholar

AlReshaid, F., Park, K. M., Vogel, B., Graça, A., and Ikwuegbu, O. (2025b). Collaborative leadership dynamics: joint evolution of chair and CEO roles. J. Strat. Manag. 18, 793–820. doi: 10.1108/JSMA-04-2025-0125

Crossref Full Text | Google Scholar

Alsabah, M., Alsaber, A., AlReshaid, F., Moharrak, M., Boresli, N., and Al-Kandari, A. (2025). Exploring the convergence of technology acceptance and financial literacy: a study on sustainable credit card use in an emerging economy. Int. Rev. Manag. Mark. 15:45. doi: 10.32479/irmm.18690

Crossref Full Text | Google Scholar

Alsaber, A., Satpathi, A., Alsabah, M., and Setiya, P. (2025). Optimizing potato yield predictions in Uttar Pradesh, India: a comparative analysis of machine learning models. Sci. Rep. 15:26897. doi: 10.1038/s41598-025-12719-8

PubMed Abstract | Crossref Full Text | Google Scholar

Al-Shamali, S., Al-Shamali, A., AlSaber, A., Haffar, M., Alkandari, A. M., Alkashti, F., et al. (2025). Understanding mobile payment platform adoption: the mediating role of perceived security and trust in Kuwaiti market. Int. J. Cust. Relationsh. Mark. Manag. 16, 1–24. doi: 10.4018/IJCRMM.381088

Crossref Full Text | Google Scholar

Al-Sumait, F., Frederick, E., Al-Kandari, A. A., and Sharif, A. (2021). Cultural influences on opinion expression in an online and offline context. Asiascape Digit. Asia 8, 240–263. doi: 10.1163/22142312-bja10016

Crossref Full Text | Google Scholar

Bandura, A., and Adams, N. E. (1977). Analysis of self-efficacy theory of behavioral change. Cogn. Ther. Res. 1, 287–310. doi: 10.1007/BF01663995

Crossref Full Text | Google Scholar

Bao, H., and Lee, E. W. (2023). Examining antecedents of factual knowledge and perceived familiarity of COVID-19 contact tracing app: a modified cognitive mediation model. J. Health Commun. 28, 61–70. doi: 10.1080/10810730.2023.2231372

PubMed Abstract | Crossref Full Text | Google Scholar

Beaudoin, C. E., and Thorson, E. (2004). Testing the cognitive mediation model: the roles of news reliance and three gratifications sought. Commun. Res. 31, 446–471. doi: 10.1177/0093650204266098

Crossref Full Text | Google Scholar

Beaugrand, C. (2006). Nationality & migrations control in the Gulf countries. INAMO 47: 10–14. Available online at: https://shs.hal.science/file/index/docid/511953/filename/Nationality-migration_cbb.pdf. (Accessed January 25, 2024).

Google Scholar

Bodor, T. (2012). The issue of timing and opinion congruity in spiral of silence research: why does research suggest limited empirical support for the theory? Int. J. Public Opin. Res. 24, 269–286. doi: 10.1093/ijpor/eds016

Crossref Full Text | Google Scholar

Brundidge, J. (2010). Encountering “difference” in the contemporary public sphere: the contribution of the internet to the heterogeneity of political discussion networks. J. Commun. 60, 680–700. doi: 10.1111/j.1460-2466.2010.01509.x

Crossref Full Text | Google Scholar

Cappella, J. N., Kim, H. S., and Albarracín, D. (2015). Selection and transmission processes for information in the emerging media environment: psychological motives and message characteristics. Media Psychol. 18, 396–424. doi: 10.1080/15213269.2014.941112

PubMed Abstract | Crossref Full Text | Google Scholar

Chan, M., Hu, P., and Mak, M. K. F. (2022). Mediation analysis and warranted inferences in media and communication research: examining research design in communication journals from 1996 to 2017. Journal. Mass Commun. Q. 99, 463–486. doi: 10.1177/1077699020961519

Crossref Full Text | Google Scholar

Chan, M., Wu, X., Hao, Y., Xi, R., and Jin, T. (2012). Microblogging, online expression, and political efficacy among young Chinese citizens: the moderating role of information and entertainment needs in the use of weibo. Cyberpsychol. Behav. Soc. Netw. 15, 345–349. doi: 10.1089/cyber.2012.0109

PubMed Abstract | Crossref Full Text | Google Scholar

Chen, H. T. (2021). Second screening and the engaged public: the role of second screening for news and political expression in an OSROR model. Journal. Mass Commun. Q. 98, 526–546. doi: 10.1177/1077699019866432

Crossref Full Text | Google Scholar

Citizens’ Priorities Polls. (2022). Kuwaiti citizens priorities. Available online at: http://www.kna.kw/clt-html5/index.asp. (Accessed June 14, 2024).

Google Scholar

Cohen, N., and Arieli, T. (2011). Field research in conflict environments: methodological challenges and snowball sampling. J. Peace Res. 48, 423–435. doi: 10.1177/0022343311405698

Crossref Full Text | Google Scholar

DeVellis, R. F. (2016). Scale development: Theory and applications, vol. 26. Thousand Oaks, CA, USA: SAGE Publications.

Google Scholar

Eveland, W. P. Jr. (2001). The cognitive mediation model of learning from the news: evidence from non-election, off-year election, and presidential election contexts. Commun. Res. 28, 571–601. doi: 10.1177/009365001028005001

Crossref Full Text | Google Scholar

Eveland, W. P. Jr. (2002). News information processing as mediator of the relationship between motivations and political knowledge. Journal. Mass Commun. Q. 79, 26–40. doi: 10.1177/107769900207900103

Crossref Full Text | Google Scholar

Eveland, W. P. Jr. (2004). The effect of political discussion in producing informed citizens: the roles of information, motivation, and elaboration. Polit. Commun. 21, 177–193. doi: 10.1080/10584600490443877

Crossref Full Text | Google Scholar

Eveland, W. P. Jr., Marton, K., and Seo, M. (2004). Moving beyond “just the facts” the influence of online news on the content and structure of public affairs knowledge. Commun. Res. 31, 82–108. doi: 10.1177/0093650203260203

Crossref Full Text | Google Scholar

Fang, Y. (2024). Why do people believe in vaccine misinformation? The roles of perceived familiarity and evidence type. Health Commun. 39, 3480–3492. doi: 10.1080/10410236.2024.2328455

PubMed Abstract | Crossref Full Text | Google Scholar

Faraj, H., McMillan, D., and Al-Sabah, M. (2025). The diminishing lustre: gold's market volatility and the fading safe haven effect. Glob. Financ. J. 67:101145. doi: 10.1016/j.gfj.2025.101145

Crossref Full Text | Google Scholar

Findahl, O. (2001). “News in our minds” in Television news research: Recent European approaches and findings. eds. K. Renckstorf, D. McQuail, and N. Jankowski (Chicago: Quintessence), 111–128.

Google Scholar

Fornell, C., and Larcker, D. F. (1981). Evaluating structural equation models with unobservable variables and measurement error. J. Mark. Res. 18, 39–50. doi: 10.2307/3151312

Crossref Full Text | Google Scholar

Guo, J., and Chen, H. T. (2022). How does multi-platform social media use lead to biased news engagement? Examining the role of counter-attitudinal incidental exposure, cognitive elaboration, and network homogeneity. Soc. Media Soc. 8:20563051221129140. doi: 10.1177/20563051221129140

Crossref Full Text | Google Scholar

Hagagy, A. (2021). Kuwait’s stateless bedoun in limbo as hundreds lose bank accounts. Reuters. Available online at: https://www.justiceinitiative.org/voices/stateless-kuwait-who-are-bidoon (accessed July 13, 2023).

Google Scholar

Hair, J. F. Jr., Hult, G. T. M., Ringle, C. M., and Sarstedt, M. (2014). A primer on partial least squares structural equation modeling (PLS-SEM). USA: Sage publications.

Google Scholar

Hanel, P. H., and Vione, K. C. (2016). Do student samples provide an accurate estimate of the general public? PLoS One 11:e0168354. doi: 10.1371/journal.pone.0168354

PubMed Abstract | Crossref Full Text | Google Scholar

Hayes, A. F. (2007). Exploring the forms of self-censorship: on the spiral of silence and the use of opinion expression avoidance strategies. J. Commun. 57, 785–802. doi: 10.1111/j.1460-2466.2007.00368.x

Crossref Full Text | Google Scholar

Henseler, J., Ringle, C. M., and Sarstedt, M. (2015). A new criterion for assessing discriminant validity in variance-based structural equation modeling. J. Acad. Mark. Sci. 43, 115–135. doi: 10.1007/s11747-014-0403-8

Crossref Full Text | Google Scholar

Hofstede, G. (2025) The 6-D model of national culture. Available online at: https://geerthofstede.com/culture-geert-hofstede-gert-jan-hofstede/6d-model-of-national-culture/ (Accessed February 19, 2025).

Google Scholar

Ho, S. S., Peh, X., and Soh, V. W. (2013). The cognitive mediation model: factors influencing public knowledge of the H1N1 pandemic and intention to take precautionary behaviors. J. Health Commun. 18, 773–794. doi: 10.1080/10810730.2012.743624

PubMed Abstract | Crossref Full Text | Google Scholar

Ho, S. S., Yang, X., Thanwarani, A., and Chan, J. M. (2016). Examining public acquisition of science knowledge from social media in Singapore: an extension of the cognitive mediation model. Asian J. Commun. 27, 1–20. doi: 10.1080/01292986.2016.1240819

Crossref Full Text | Google Scholar

Jamal, A., and Melkote, S. R. (2008). Viewing and avoidance of the Al-Jazeera satellite television channel in Kuwait: a uses and gratifications perspective. Asian J. Commun. 18, 1–15. doi: 10.1080/01292980701823732

Crossref Full Text | Google Scholar

Jiang, S. (2022). Does social media promote or hinder health learning? The roles of media attention, information discussion, information elaboration, and information seeking experience. Mass Commun. Soc. 27, 627–652. doi: 10.1080/15205436.2022.2090961

Crossref Full Text | Google Scholar

Jiang, S., Zhang, L., and Teo, K. (2021). Social use of fitness apps and physical activity knowledge: the roles of information elaboration and interpersonal communication. J. Broadcast. Electron. Media 65, 549–574. doi: 10.1080/08838151.2021.1990295

Crossref Full Text | Google Scholar

Kaid, L. L., McKinney, M. S., and Tedesco, J. C. (2007). Political information efficacy and young voters-introduction. Am. Behav. Sci. 50, 1093–1111. doi: 10.1177/0002764207300040

Crossref Full Text | Google Scholar

Kenski, K., and Stroud, N. J. (2006). Connections between internet use and political efficacy, knowledge, and participation. J. Broadcast. Electron. Media 50, 173–192. doi: 10.1207/s15506878jobem5002_1

Crossref Full Text | Google Scholar

Kim, S., and So, J. (2018). How message fatigue toward health messages leads to ineffective persuasive outcomes: examining the mediating roles of reactance and inattention. J. Health Commun. 23, 109–116. doi: 10.1080/10810730.2017.1414900

PubMed Abstract | Crossref Full Text | Google Scholar

Lee, H., Oshita, T., Oh, H. J., and Hove, T. (2014). When do people speak out? Integrating the spiral of silence and the situational theory of problem solving. J. Public Relat. Res. 26, 185–199. doi: 10.1080/1062726X.2013.864243

Crossref Full Text | Google Scholar

Liu, W., and Nah, S. (2020). Community attachment, communication mediation, and nonprofit participation: an integrated community communication approach. Voluntas 33, 269–283. doi: 10.1007/s11266-020-00276-9

Crossref Full Text | Google Scholar

Luo, C., Yang, X., Zheng, H., He, Y., and Xu, Y. (2025). Linking incidental corrective information exposure to health misinformation correction intention: testing an extended cognitive mediation model. Asian J. Commun. 35, 225–246. doi: 10.1080/01292986.2025.2474955

Crossref Full Text | Google Scholar

Magalhaes, R., and Abouzeid, M. A. (2018). Does effectuation apply across cultures? A study amongst entrepreneurs in Kuwait. J. Glob. Entrep. Res. 8:22. doi: 10.1186/s40497-018-0108-4

Crossref Full Text | Google Scholar

Matthes, J., Rios Morrison, K., and Schemer, C. (2010). A spiral of silence for some: attitude certainty and the expression of political minority opinions. Commun. Res. 37, 774–800. doi: 10.1177/0093650210362685

Crossref Full Text | Google Scholar

McLeod, J. M., Scheufele, D. A., and Moy, P. (1999a). Community, communication, and participation: the role of mass media and interpersonal discussion in local political participation. Polit. Commun. 16, 315–336. doi: 10.1080/105846099198659

Crossref Full Text | Google Scholar

McLeod, J. M., Scheufele, D. A., Moy, P., Horowitz, E. M., Holbert, R. L., Zhang, W., et al. (1999b). Understanding deliberation: the effects of discussion networks on participation in a public forum. Commun. Res. 26, 743–774. doi: 10.1177/009365099026006005

Crossref Full Text | Google Scholar

Navarro, C., Abuali, Y., Yousef, F., AlShallal, A., and Duarte, L. M. (2024). Evaluating journalistic routines in Kuwait: the use of information sources. Journal. Pract. 19, 2515–2530. doi: 10.1080/17512786.2024.2312423

Crossref Full Text | Google Scholar

Neubaum, G. (2022). It’s going to be out there for a long time: the influence of message persistence on users’ political opinion expression in social media. Commun. Res. 49, 426–450. doi: 10.1177/0093650221995314

Crossref Full Text | Google Scholar

Niemi, R. G., Craig, S. C., and Mattei, F. (1991). Measuring internal political efficacy in the 1988 National Election Study. Am. Polit. Sci. Rev. 85, 1407–1413. doi: 10.2307/1963953

Crossref Full Text | Google Scholar

Noelle-Neumann, E. (1977). Turbulences in the climate of opinion: methodological applications of the spiral of silence theory. Public Opin. Q. 41, 143–158. doi: 10.1086/268371

Crossref Full Text | Google Scholar

Noelle-Neumann, E. (1991). The spiral of silence: Public opinion – Our social skin. Chicago: University of Chicago Press.

Google Scholar

Noelle-Neumann, E. (1993). The spiral of silence: Public opinion, our social skin. Chicago: University of Chicago Press.

Google Scholar

Noelle-Neumann, E., and Petersen, T. (2004). “The spiral of silence and the social nature of man” in Handbook of political communication research (London: Routledge), 339–356.

Google Scholar

Nunnally, J. C. (1978). “An overview of psychological measurement” in ed. B. B. Wolman. Clinical diagnosis of mental disorders: A handbook, 97–146.

Google Scholar

Onyebadi, U. (2021). Discussing political issues in a private setting: an examination of the diwaniya as a forum for political communication in Kuwait. Int. J. Commun. 15, 2319–2334. Available at: https://ijoc.org/index.php/ijoc/article/view/15881.

Google Scholar

Payne, G. A., Severn, J. J. H., and Dozier, D. M. (1988). Uses and gratifications motives as indicators of magazine readership. Journal. Q. 65, 909–913. doi: 10.1177/107769908806500411

Crossref Full Text | Google Scholar

Porten-Cheé, P., and Eilders, C. (2015). Spiral of silence online: how online communication affects opinion climate perception and opinion expression regarding the climate change debate. Stud. Commun. Sci. 15, 143–150. doi: 10.1016/j.scoms.2015.03.002

Crossref Full Text | Google Scholar

Price, V., Cappella, J. N., and Nir, L. (2002). Does disagreement contribute to more deliberative opinion? Polit. Commun. 19, 95–112. doi: 10.1080/105846002317246506

Crossref Full Text | Google Scholar

Qi, M., Armstrong, S. J., Yang, Z., and Li, X. (2022). Cognitive diversity and team creativity: effects of demographic faultlines, subgroup imbalance and information elaboration. J. Bus. Res. 139, 819–830. doi: 10.1016/j.jbusres.2021.10.027

Crossref Full Text | Google Scholar

Quinn, J. M., and Wood, W. (2004). “Forewarnings of influence appeals: inducing resistance and acceptance” in Resistance and persuasion. eds. E. S. Knowles and J. A. Linn. (Mahwah, NJ: Lawrence Erlbaum), 193–213.

Google Scholar

Ruggiero, T. E. (2000). Uses and gratifications theory in the 21st century. Mass Commun. Soc. 3, 3–37. doi: 10.1207/S15327825MCS0301_02

Crossref Full Text | Google Scholar

Scheufele, D. A., and Moy, P. (2000). Twenty-five years of the spiral of silence: a conceptual review and empirical outlook. Int. J. Public Opin. Res. 12, 3–28. doi: 10.1093/ijpor/12.1.3

Crossref Full Text | Google Scholar

Scheufele, D. A., Nisbet, M. C., Brossard, D., and Nisbet, E. C. (2004). Social structure and citizenship: examining the impacts of social setting, network heterogeneity, and informational variables on political participation. Polit. Commun. 21, 315–338. doi: 10.1080/10584600490481389

Crossref Full Text | Google Scholar

Scheufele, D. A., Shanahan, J., and Lee, E. (2001). Real talk: manipulating the dependent variable in spiral of silence research. Commun. Res. 28, 304–324. doi: 10.1177/009365001028003003

Crossref Full Text | Google Scholar

Shah, D. V., Cho, J., Eveland, W. P. Jr., and Kwak, N. (2005). Information and expression in a digital age: modeling internet effects on civic participation. Commun. Res. 32, 531–565. doi: 10.1177/0093650205279209

Crossref Full Text | Google Scholar

Siegel, A. (2015). Sectarian twitter wars: Sunni-Shia conflict and cooperation in the digital age, vol. 20. Washington, DC: Carnegie Endowment for International Peace, 8.

Google Scholar

Strobl, S. (2010). Progressive or neo-traditional?: policewomen in gulf cooperation council (GCC) countries. Fem. Form. 22, 51–74. doi: 10.1353/ff.2010.0028

Crossref Full Text | Google Scholar

Sweetser, K. D., and Kaid, L. (2008). Stealth soapboxes: political information efficacy, cynicism and uses of celebrity weblogs among readers. New Media Soc. 10, 67–91. doi: 10.1177/1461444807085322

Crossref Full Text | Google Scholar

Taber, C. S., and Lodge, M. (2006). Motivated skepticism in the evaluation of political beliefs. Am. J. Polit. Sci. 50, 755–769. doi: 10.1111/j.1540-5907.2006.00214.x

Crossref Full Text | Google Scholar

Tajfel, H., and Turner, J. C. (2004). “The social identity theory of intergroup behavior” in eds. J. T. Jost and J. Sidanius. Political psychology: Key Readings. (Psychology Press), 276–293.

Google Scholar

Valenzuela, S., Bachmann, I., and Aguilar, M. (2019). Socialized for news media use: how family communication, information-processing needs, and gratifications determine adolescents’ exposure to news. Commun. Res. 46, 1095–1118. doi: 10.1177/0093650215623833

Crossref Full Text | Google Scholar

Wu, T. Y., Xu, X., and Atkin, D. (2020). The alternatives to being silent: exploring opinion expression avoidance strategies for discussing politics on Facebook. Internet Res. 30, 1709–1729. doi: 10.1108/INTR-06-2018-0284

Crossref Full Text | Google Scholar

Yang, X., Chuah, A. S. F., Lee, E. W. J., and Ho, S. S. (2017). Extending the cognitive mediation model: examining factors associated with perceived familiarity and factual knowledge of nanotechnology. Mass Commun. Soc. 20, 403–426. doi: 10.1080/15205436.2016.1271436

Crossref Full Text | Google Scholar

Yan, X., and Kim, J. (2023). The effects of schema strategy training using digital mind mapping on reading comprehension: A case study of Chinese university students in EFL context. Cogent Education, 10, 2163139.

Google Scholar

Zhang, L., and Yang, X. (2021). Linking risk perception to breast cancer examination intention in China: examining an adapted cognitive mediation model. Health Commun. 36, 1813–1824. doi: 10.1080/10410236.2020.1796283

PubMed Abstract | Crossref Full Text | Google Scholar

Zhang, T. H., Tham, J. S., Lee, E. W., and Waheed, M. (2024). Linking pathways from perceived absolute and comparative risk to colorectal cancer screening intention: towards an extended cognitive mediation model. Commun. Stud. 75, 782–805. doi: 10.1080/10510974.2024.2331812

Crossref Full Text | Google Scholar

Zhou, S., and Yang, X. (2024). The effects of incidental news exposure on social media on Chinese youth: news diversity and online expression. Journalism. 26, 1307–1328. doi: 10.1177/14648849241246407

Crossref Full Text | Google Scholar

Zhu, Y., and Fu, K. W. (2021). Speaking up or staying silent? Examining the influences of censorship and behavioral contagion on opinion (non-) expression in China. New Media Soc. 23, 3634–3655. doi: 10.1177/1461444820959016

Crossref Full Text | Google Scholar

Zulfiqar, S., Alqatan, A., Alsaber, A., Al-Sabah, M., Alshammari, T., and El-Halaby, S. (2025). Islamic and conventional banks’ governance in the GCC region: a comparative analysis of risk-based financial performance. J. Gov. Regul. 14, 254–264. doi: 10.22495/jgrv14i2siart4

Crossref Full Text | Google Scholar

Keywords: spiral of silence (SOS), cognitive mediation model (CMM), uses and gratifications (U&G), information instrumentality, cognitive elaboration

Citation: Al-Kandari AA, Frederick E, Alsaber A, AlReshaid F and Alhashem F (2025) Testing a cognitive-decisional mediation model through the integration of the cognitive mediation model and the spiral of silence theory. Front. Commun. 10:1533414. doi: 10.3389/fcomm.2025.1533414

Received: 23 November 2024; Accepted: 29 October 2025;
Published: 18 November 2025.

Edited by:

Devadas Menon, Indian Space Research Organisation, India

Reviewed by:

Devadas Menon, Indian Space Research Organisation, India
Prahastiwi Utari, Universitas Sebelas Maret, Indonesia

Copyright © 2025 Al-Kandari, Frederick, Alsaber, AlReshaid and Alhashem. This is an open-access article distributed under the terms of the Creative Commons Attribution License (CC BY). The use, distribution or reproduction in other forums is permitted, provided the original author(s) and the copyright owner(s) are credited and that the original publication in this journal is cited, in accordance with accepted academic practice. No use, distribution or reproduction is permitted which does not comply with these terms.

*Correspondence: Ali A. Al-Kandari, YWxLYW5kYXJpLmpAZ3VzdC5lZHUua3c=

Disclaimer: All claims expressed in this article are solely those of the authors and do not necessarily represent those of their affiliated organizations, or those of the publisher, the editors and the reviewers. Any product that may be evaluated in this article or claim that may be made by its manufacturer is not guaranteed or endorsed by the publisher.