Abstract
Affective haptic devices (AHDs) are communication technologies utilizing the sense of touch, and include mediated social touch (MST), symbolic haptic messaging, and awareness systems that, for example, let one feel another person's heartbeat. The COVID-19 pandemic and consequent social distancing measures have led to a reemphasis of the importance of social touch, and many people have experienced firsthand what it is like to miss touching loved ones. This offers an excellent opportunity to study people's intention to use AHDs. For this purpose, a survey study (n = 277) was conducted combining qualitative and quantitative data analysis methods. Touch deprivation, resulting from not being able to touch a loved one, was associated with intention to use AHDs: the more deprived an individual, the higher his or her intention to use AHDs. Technology readiness and touch aversion did not affect intention to use AHDs. AHDs for symbolic messaging gained higher interest than MST and awareness devices, and long-distance relationships were seen as the most likely scenario for using AHDs. Bi-directionality, synchronicity, and symmetry were regarded as important features for providing shared meaning and a sense of connectedness. Reviewability, multimodality, and actuation type were also deemed important. Limitations of the study and implications for the design of AHDs are discussed.
Introduction
Social touch plays an important role in human development, attachment, bonding, interpersonal communication (Hertenstein et al., 2006a; Gallace and Spence, 2010; Jakubiak and Feeney, 2017; Cascio et al., 2019) and wellbeing (Field, 2014). However, there are circumstances where direct skin-to skin contact is not possible, for example, when in a long-distance relationship, when being isolated from the outside world for longer periods (prisoners or people on expedition), or, as is the case at the time of this writing, during the COVID-19 pandemic. During the current COVID-19 pandemic, social touch has become less accessible for certain people (e.g., people living alone).
It has yet to be investigated what the long-term effects of this lack of touch as a result of lockdown measures are. It has been proposed that social distancing can lead to touch deprivation, also referred to as touch starvation (Pierce, 2020) or touch hunger (Abbate1; Durkin et al., 2020). People with touch deprivation experience a strong need for social touch, either because they do not experience sufficient social touch themselves or because they want to touch someone else who is suffering from insufficient social touch (Pierce, 2020). Prior research has shown that touch deprivation can have negative effects on overall wellbeing (Field, 2010). Findings of surveys conducted during the COVID-19 pandemic have provided some early insight into the effects of the COVID-19 regulations on people's social touch interactions and their psychological responses (Field et al., 2020; von Mohr et al., 2021; Burleson et al., 2022). Research by Field et al. (2020) has shown that more people are, indeed, experiencing touch deprivation during the COVID-19 pandemic, resulting in a statistically significant decrease in their wellbeing. As such, touch deprivation occurred in particular among people living alone. The work by von Mohr et al. (2021) shows that people mostly miss intimate forms of touch (e.g., hugs or kisses). Moreover, touch deprivation of intimate touch acts led to higher levels of anxiety and loneliness. Research by Burleson et al. (2022) showed that people who experienced less affectionate touch during the pandemic reported more psychological distress. Researchers have been calling for efforts to minimize these negative consequences (Venkatesh and Edirappuli, 2020). Among the suggestions, it has been proposed that communication tools need to be improved in order to compensate for the lack of touch (Durkin et al., 2020).
Unsurprisingly, given the importance of touch, people came up with creative solutions to safely engage in social touch interactions during this pandemic, such as to bump elbows (Katila et al., 2020) or the heels of their shoes (McKeever2) as an alternative for shaking hands. Similarly, people have been designing low-tech and low-cost solutions to enable social touch for vulnerable populations, such as the elderly, for example, in the form of “cuddle screens” that allow for hugging a loved one through a physical barrier designed to prevent infections (Push3).
Digital communication technologies that, in some form or another, utilize the sense of touch might also provide a solution to combat touch deprivation during social distancing measures. Mediated social touch (MST) devices, for example, aim to facilitate physical contact over a distance—simulating, for example, a hug (Teh et al., 2012) or handshake (Nakanishi et al., 2014)—by means of haptic and tactile displays (Haans and IJsselsteijn, 2006).
In addition to MST, of which the main aim is to simulate social touches, designers have also created other devices offering other forms of communication through a haptic channel (e.g., warmth, force or vibration, see Figure 1). One category of devices facilitates the communication of abstract messages (e.g., RingU; Pradana et al., 2015), representing affectional messages such as “I'm thinking of you” or “I love you.” Furthermore, one's own emotions can be communicated by means of such a symbolic tactile or haptic message (e.g., Huisman et al., 2013). Another category is aimed at creating awareness of each other's activities, context or status (e.g., Iwaki et al., 2008; Markopoulos et al., 2009). As all these three types of haptic devices have been aimed at supporting communication of affective messages using haptic or tactile displays, they can subsequently be placed under the umbrella term “affective haptic devices” (AHDs). The difference between the three categories of AHDs lies in the type of message that can be communicated.
Figure 1

An overview of the three categories of affective haptic devices.
Most work to date has focused on the creation of AHDs, with research into the effects of the use of such devices lagging behind somewhat (Huisman, 2017). In other words, most work to date has focused on exploring designs possibilities through the development of prototypical AHDs. Nevertheless, a body of work is steadily building, showing the potential of AHDs as communication tools. Research has been conducted on testing the affective and behavioral responses toward haptic stimulation (e.g., Haans et al., 2014; Erk et al., 2015; Harjunen et al., 2017; Ipakchian Askari et al., 2019) and has explored the possibility of using touch devices for communicating emotions [e.g., Hertenstein et al., 2006b; Huisman and Darriba Frederiks, 2013; Teyssier et al., 2020]. However, research investigating people's interest in and perceptions toward AHDs has been rare (but see Rognon et al., 2021). Some of the design research has included user evaluations of AHD prototypes [e.g., Kowalski et al., 2013; Park et al., 2013], but the majority of this work has been conducted rather unsystematically and with very small samples.
Eid and Al Osman (2016) have argued that it is important to take into account people's perceptions toward AHDs when designing AHDs, in particular with respect to how comfortable people feel with using touch technology and sharing intimate data. Technology acceptance models, such as TAM and UTAUT2 (Davis, 1989; Venkatesh et al., 2012), propose that a priori perceptions (e.g., attitude, perceived usefulness or performance expectancy) can influence technology acceptance. Gaining a better understanding of people's a priori perceptions and beliefs thus is beneficial for designing, evaluating, and predicting user responses toward AHDs (Taherdoost, 2019).
Therefore, it is important to complement existing research, which focuses predominantly on the creation of AHDs and testing how these may affect affective and behavioral interaction outcomes, with work focusing more systematically on understanding (a priori) perceptions of and attitudes toward AHDs. As AHDs are a novel technology, not much is known yet about people's interest and perceptions toward AHDs (Rognon et al., 2021).
It has been proposed that affective responses toward AHDs should be tested in a context where one experiences a need for touch (Willemse, 2018). The current COVID-19 pandemic, hence, provides an interesting opportunity to conduct research on the people's interests and perceptions toward AHDs in a time where more people are exposed to touch deprivation.
To our knowledge, there has been only one other study exploring people's interests and perceptions toward AHDs during this time of pandemic. In this survey study by Rognon et al. (2021), a sample of 258 participants were asked to report on what kind of social touch they missed out most, on what lacks in current mediated communication, and on which interactions they wanted to have with AHDs. The aim of the study was to gain insight into which device features are needed for a meaningful MST communication. Results showed the type of social touch preferred for MST communication to depend on relation type (e.g., a friend or a romantic partner). Moreover, the results showed mixed findings regarding the perception of people toward AHDs, with some people being positive while others were more skeptical on communication through touch.
Although, Rognon et al. (2021) asked participants to report on what social touch they missed most, it is a missed opportunity that the authors did not investigate how experienced touch deprivation related to people's intentions to use MST. Moreover, in their work, the authors have focused solely on MST, thereby lacking insights into other categories of AHDs, such as symbolic and awareness type of AHDs.
Besides touch deprivation, there are two other factors worth investigating when explaining individual differences in people's intention to use AHDs. Prior work in the field of AHDs has suggested technology readiness to influence intention to use (Wiedau et al., 2015). With AHDs being a rather new technology, most people will be unfamiliar with it. Hence technology readiness, that is, the extent to which people embrace new technologies, may be an important factor behind individual differences in people's intention to use AHDs (Parasuraman, 2000). A possible second factor that may explain individual differences in people's intention to use AHDs could be the personal characteristic of touch aversion, which refers to a general dislike of being touched by others. More touch averse individuals generally have less touch interactions and/or struggle to communicate via touch (Johansson, 2013). Touch aversion is a rather complex concept, and the extent to which people experience touch avoidance can depend on the relational context (Johansson, 2013; Strauss et al., 2019). On the one hand, one may expect more touch aversive individuals to have less need and thus less intention to use AHDs. On the other hand, AHDs might offer a controllable and/or less intimate type of touch that may be appreciated by some touch aversive individuals. Prior research has shown that for children with autism—who, in general, dislike social touch interactions—providing touch in the right format and through training had positive effects (Cullen et al., 2005). As no prior work has investigated the role of touch aversion in people's perceptions of and interests in AHDs, this relation will be explored in the current study.
Research aims
The aim of this paper is to investigate people's intention to use different types of AHDs (i.e., MST, Symbolic, and Awareness), and the various circumstances (or use cases) in which they would see themselves use AHDs. In addition, we explored what people consider to be the most important system characteristics of AHDs (e.g., synchronicity or reviewability). Finally, we examined how people's intention to use AHDs is related to individual differences in touch deprivation, touch aversion, and technology readiness. For this purpose, we conducted an online survey during a COVID-19 lock-down in the Netherlands in April 2020. Social interactions with people outside of the household were severely restricted during this lockdown. The survey consisted of a combination of closed- (e.g., rating scales) and open-format questions, which were analyzed using both quantitative and qualitative methods. In contrast to the work by Rognon et al. (2021), we did not focus only on MST but on AHDs in general, including also symbolic and awareness devices. Moreover, we included a measure of touch avoidance.
Although most of this survey research was exploratory in nature, we had three a priori hypotheses we wanted to test. First, it is to be expected that intention to use AHDs increases when people have a concrete need for social touch, such as when they experience some level of touch deprivation. Thus, our first hypothesis (H1) is that the extent of experienced touch deprivation during the lockdown is positively correlated with a person's intention to use AHDs. Second, based on Wiedau et al. (2015), we expect people that are, in general, more interested in, and willing to use new technology, will also have a stronger intention to use AHDs. Thus, our second hypothesis (H2) is that there is a positive correlation between self-reported technological readiness and general intention to use AHDs. We also expected the relation between touch deprivation and intention to use AHDs to depend on a person's technology readiness (i.e., the extent to which people embrace and use new technologies; Parasuraman, 2000). Therefore, our third hypothesis (H3) states that the relation between touch deprivation and intention to use AHDs is moderated by technology readiness. We expect that the effect of touch deprivation on intention use will be more pronounced if people also have higher levels of technology readiness, Since AHDs are new technologies, we expect early adopters or people who are tech savvy to also have a stronger interest in using AHDs when touch deprived. In addition to this, we also conducted an exploratory analysis to test if touch aversion may moderate the relation between touch deprivation and intention to use AHDs.
Method
Participants
The majority of the participants were recruited through the JF Schouten participant database of TU/e. Other participants were recruited through the personal networks of the authors. When we closed the survey, a total of 277 participants had started the questionnaire of whom 258 completed it. Data from non-completed questionnaires were maintained for analysis, where empty responses were indicated as missing values. From the 258 participants, only 147 participants indicated to have missed touch from a person during the lockdown. There were about 138 participants out of the 258 who had filled in the open-ended questions. However, a couple of entries were very short or not descriptive (e.g., just reporting “no” as the answer).
Participants' mean age was 27 years (SD = 10.24), with a minimum age of 18 and maximum age of 70. The majority of our sample consisted of students, with 56.3% being female, 43% male, 0.4% non-binary, and 0.4% preferred not to disclose their gender. The participants were born in the Netherlands (74.1%), Germany (0.4%), UK (1.1%), India (6.9%), China (2.2%) and other countries (15.3%). For additional information on demographics, see the Supplementary materials. An online questionnaire was sent out to the participants during the period between April 24 and April 30, 2020. During this period, regulations in The Netherlands were to have social distance, to avoid physical contact with people outside of their household, and to work primarily from home if possible. The participants who completed the survey could participate in a lottery with a 10% chance to win 30 euros as compensation for their participation.
Measures
The questionnaire contained a broad set of measurements, of which not all directly addressing our research question (e.g., questions regarding the social distancing regulations, technologies used to stay in contact). Here, we discuss only those measurements that are used in the analysis in this paper. The entire questionnaire, as well as the results pertaining to the other measurements, can be found in the Supplementary materials.
The questionnaire started with several demographic questions regarding age, gender, country of birth, and country of residence. To measure the extent to which people adopt or embrace novel technology, we used the technology readiness index [TRI; Parasuraman, 2000]. The original scale was adapted by choosing only one of the four constructs: innovativeness, which consisted of seven items (e.g., “Other people come to you for advice on new technologies.”). The items were measured on a 5-point scale, ranging from 1 (labeled with “strongly disagree”), through 5 (labeled with “strongly agree”). For measuring touch aversion, we used a scale similar to the one used in Ipakchian Askari et al. (2020), which was, in turn, adapted from Wilhelm et al. (2001). This instrument consists of 6 statements (e.g., “I prefer to avoid shaking the hands of strangers.”) that were answered on a 5-point scale, ranging from 1 (labeled with “not at all”) through 5 (labeled with “very much”).
To measure the extent of touch deprivation, an adaptation of the scale by Punyanunt-Carter (2016) was used. Prior to answering the touch deprivation questions, the participants indicated whom they missed having physical contact with the most as a consequence of the regulations around the COVID-19 pandemic, and what kind of touch interaction they missed most with this person. The participants were asked to keep this person in mind while answering the remaining questions, including the touch deprivation questions. The participants who indicated that they did not have a person they missed having physical contact with did not need to fill out the touch deprivation questions. The touch deprivation scale was adapted to measure both participants' experienced need for touch, as well as the participants' consideration for others' need for touch (i.e., experiencing a need to touch the other person, not because of lacking social touch themselves per se, but because the other experiences a lack of social touch). Moreover, the instrument was adapted to make it more explicitly focused on measuring touch deprivation in the current context (i.e., missing social touch from a specific person in times of COVID-19). The adapted touch deprivation scale consisted of eight items on a 5-point scale, ranging from 1 (labeled with “strongly disagree”) through 5 (labeled with “strongly agree”), to measure the participants' own need for social touch (e.g., “I do not receive enough skin-to-skin contact from this person.”). Additionally, there were three items on a 5-point scale, ranging from 1 (labeled with “strongly disagree”) through 5 (labeled with “strongly agree”), measuring the participants' need for social touch, considering the other person's need (e.g., “I am currently longing to touch this person”). From the factor analysis, we did not find two separate constructs for measuring touch deprivation. Therefore, we decided to combine the items of the two constructs in one singe variable of touch deprivation.
To measure the intention to use AHDs, we included a list of descriptions of nine different AHDs (see Table 1 for the complete list). As the term “affective haptic devices” could be confusing for the participants (as it is a rather unfamiliar term), we decided to use the term “touch technology” in the questionnaire when referring to AHDs. The participants were asked to indicate on a 5-point scale, ranging from 1 (labeled “I would not at all use this device”) through 5 (labeled “I will definitely use this device”) to which extent they would use each of the devices if it had been available to them. The participants were asked to answer these questions with the person in mind whom they indicated earlier to miss physical contact with the most. The participants who indicated that they did not have a person they missed having physical contact with did not complete this part of the questionnaire. The nine AHDs in the list consisted of three devices for each category of AHDs (i.e., MST, Symbolic, and Awareness). For the category MST, we selected devices facilitating shaking hands (inspired by Nakanishi et al., 2014), kissing (inspired by Zhang et al., 2016), and hugging (inspired by Teh et al., 2012). The symbolic devices consisted of a device for instant messaging through a haptic channel (inspired by Mullenbach et al., 2014), communication of mood through haptics (inspired by Rantala et al., 2013), and a device communicating “thinking of someone” (inspired by Feelhey4). For the awareness category, we selected devices allowing the feeling of someone else's heartbeat via haptics (inspired by HB Ring5, someone else's movement activity (e.g., their walking speed, inspired by Blum and Cooperstock, 2016), and devices that enable the feeling of someone else lying on their pillows (inspired by Iwaki et al., 2008). From these responses, two additional variables were constructed by aggregating (i.e., averaging) the responses of each person in different ways: A person's overall intention to use AHDs (averaging across all nine items), and the intention to use MST, symbolic AHDs, and awareness AHDs (averaging across items per AHD type). After the participants rated their intent to use these AHDs, they were asked to explain the choices they made by means of an open-ended question.
Table 1
| MST1: A device that would allow you to shake hands remotely. |
| MST2: A device that would allow you to give a kiss remotely. |
| MST3: A device that would allow you to give a hug remotely. |
| SYM1: A device that would allow you to send someone an instant message through a haptic channel (e.g., warmth, vibration, or pressure). |
| SYM2: A device that would allow you to communicate your mood via a haptic channel (e.g., warmth, vibration, or pressure). |
| SYM3: A device that would allow you to let someone know you're thinking of them via a haptic channel (e.g., warmth, vibration, or pressure). |
| AWA1: A device that would allow you to feel someone's heartbeat via haptic channel (e.g., warmth, vibration, or pressure). |
| AWA2: A device that would allow you to feel someone's movement activity (e.g., their walking speed) via a haptic channel (e.g., warmth, vibration, or pressure). |
| AWA3: A device that would allow you to feel someone is lying on their pillow via a haptic channel (e.g., warmth, vibration, or pressure). |
A list of AHD devices used in the survey.
Next, the participants were asked to choose which three characteristics they found most important for touch technology. They were not asked to further prioritize between the three selected criteria. We provided a list of 12 characteristics (see Table 2). The list was composed of characteristics from general communication technologies (e.g., synchronicity, modalities; Dennis and Valacich, 1999), supplemented with haptic-specific characteristics (e.g., actuation technology, touch location on the body). After the participants indicated the three characteristics they deemed most important in AHDs, they were asked to explain their choices by means of an open-ended question. Again, only the participants who indicated missing physical contact with another person were asked to fill in these questions.
Table 2
| 1. The ability to revise a touch message prior to sending it [Revisability] |
| 2. The ability to re-play a touch message after receiving it [Reviewability] |
| 3. The ability to receive the touch message in real time without a delay [Synchronicity] |
| 4. The number of people to which you can send a message and receive a message from [Reach] |
| 5. The ability to both receive and send a touch message [Bi-directionality] |
| 6. The ability to have additional channels next to the touch experience (e.g., sound or video) [Modalities] |
| 7. Both users have the same modalities (i.e., touch, sound, or video) at their disposal [Symmetry] |
| 8. The way in which you have to send a touch [Input Type] |
| 9. The ability to easily take the touch device along with you [Portability] |
| 10. The ability to wear the touch device on your skin (e.g., as bracelet or t-shirt) [Wearability] |
| 11. The physical sensation that is provided through the touch device (i.e., the quality of the touch) [Actuation] |
| 12. The ability to send a touch message on various body locations [Body location] |
A list with characteristics of AHDs.
The labels of these characteristic, here shown in brackets, were not presented to the participants in the survey.
In the last part of the survey, the participants were asked to read five different situations (see Table 3 for the complete list) and to indicate for each situation how likely it would be for them to use touch technology in that situation. Their answers were measured on a 5-point scale, ranging from 1 (labeled “I would not at all use touch technologies in this situation”) through 5 (labeled “I will definitely use touch technology in this situation”). After each scenario, people were asked to explain their choices by means of an open-ended question. Only the participants who had indicated missing physical contact with a person were asked to fill in these questions. The scenarios were selected to reflect different circumstances in which communication through touch devices could be beneficial, including being in a long-distance relationship in quarantine due to the spread of dangerous virus, or if your parents are in a caring home (see Table 3 for the complete list). Throughout all the mentioned measurements, the participants were able to indicate to select the option “I don't know” or to skip a question if they were not able to answer it.
Table 3
| 1. If you and your romantic partner would be in a long-distance relationship. |
| 2. If a dangerous virus would be spreading and regulations are withholding you to go out of the house and visit your loved ones. |
| 3. If your parents were staying in a caring home far away from where you live. |
| 4. If one of your loved ones was lying in the hospital. |
| 5. To stay in contact with your loved ones (e.g., partner, family, or friends). |
An overview of the scenarios.
Data analytic strategy
Before data collection, an a priori power analysis using the application G*Power6 was conducted to determine the minimal number of participants. Since our statistical analysis mainly involved correlations (i.e., for H1 and H2), we determined the number of participants to have a power of 90% to detect a correlation of at least ρ = 0.30 at α = 0.05 (two sided). Given the, by and large, exploratory nature of this study, and no clear indication of what size of population correlations between variables to expect, we chose a minimal effect size of interest of ρ = 0.30 to be able to uncover the most interesting relationships between variables. Based on this power analysis, a minimum sample size of n = 109 participants was required. A sensitivity analysis (Perugini et al., 2018) revealed that, with n = 109 participants, we had 90% power to detect a reasonable small to medium effect size of f2 = 0.10 for individual regression estimates for our moderated regression model. Note that, for interaction terms, as for example for testing H3, the sensitivity may be overestimated. Since we expected not all participants to have experienced touch deprivation during the pandemic, we opted for 200 participants in total.
As a first step in our data preparation, we performed a series of factor analysis on each set of items intended to measure technology readiness, touch aversion, touch deprivation, and intention to use AHDs (Hair, 2009). These factor analyses were performed on the polychoric correlation matrix of the responses. We used principal (axis) factoring as extraction, and oblique oblimin as the rotation method. Prior to the analysis, items were inspected for missing values, low inter-item correlations, and low KMO values. To determine the number of factors, we used parallel analysis (Dinno, 2009) and the estimated correlation between factor scores, where we corrected for measurement error attenuation (Charles, 2005). Based on the final factor solution (see the Supplementary materials), factor scores were calculated using the summated scale method. The Cronbach's alpha values were α = 0.87 for technology readiness, α = 0.84 for touch aversion, α = 0.88 for touch deprivation, and α = 0.92 for intention to use AHDs.
Next, we checked the normality of the four obtained measures. Here and elsewhere in our analysis where normality was tested, we relied on the Shapiro–Wilk's test, using ω ≥ 0.97 as our criteria for sufficient normality. Intention to use AHDs was found to be normally distributed, but technology readiness, touch aversion, and touch deprivation were not. In general, non-parametric analyses were performed with the latter three variables. When this was not possible, for example, for the moderated regression, transformations were applied: for technology readiness, we used a square transformation, for touch aversion, the inverse, and for touch deprivation, the square root transformation. After this procedure, all factors were normally distributed.
Finally, we examined outliers on the intention to use AHDs, and on the transformed technology readiness, touch aversion, and touch deprivation variables. Here and elsewhere in the analysis where outliers were examined, we relied on Z-scores using the |Z| > 3 criterion to identify an outlier. We did not find any outliers in the data.
The analysis of the data was performed as follows, described here in the same order as presented in the results section. First, we summarized and provided descriptives of the various touch deprivation questions (e.g., from whom they missed touch most, and the participants' self-reported touch deprivation).
Second, we investigated the participants' intention to use AHDs in their interactions with the person they indicated to have missed most. People who did not indicate to have missed touch from a person did not answer the intention to use questions and, hence, were not included in the analysis. After estimating descriptive statistics of each of the nine included AHDs, we tested whether use intention was different for the three AHD types using the Friedman test, and follow-up Wilcoxon signed rank tests. For these and all other analysis we performed, significance levels were set to α = 0.05, and any exceptions (e.g., to correct for multiple tests) are explicitly mentioned in the relevant Section of the Results.
Third, we analyzed our participants' responses to the open-ended question, asking to them to explain their ratings of their intention to use the nine AHDs. These were analyzed qualitatively using thematic analysis (Braun and Clarke, 2006, 2019), with each extracted (sub-)theme providing an answer to the question of what is behind people's intention to use AHDs.
Fourth, we investigated the relationships between touch deprivation, technology readiness, touch aversion, and overall intention to use AHDs. As a first step, we examined whether the participants that reported not to have missed physical contact from a specific person had higher self-reported touch avoidance than those that did indicate to have missed physical contact. For this, the Mann-Whitney U test was used. Next, we estimated the pairwise non-parametric Spearman correlations between the four variables. The correlation between touch deprivation and intention to use AHDs, and between technology readiness and intention to use AHDs tested H1 and H2, respectively. A measurement error attenuation correction was applied to the correlations following Charles (2005). To further explore the relationship between touch deprivation and the intention to use AHDs, and to test H3, we performed a moderated regression with overall intention to use AHDs as a dependent variable, touch deprivation as a predictor, and touch aversion and technology readiness as moderators. For this analysis, we used the transformed variables, and predictors and moderators were mean centered. Residuals were found to have a normal distribution, but the homoscedasticity assumption was not met (based on visual inspection of the residual against the predicted scores plot), Therefore, we used heterogeneity consistent SEs using the HC3 method. The SPSS add-on PROCESS (Hayes, 2020) was used with SPSS version 25 for conducting the moderation analysis.
Fifth, we investigated what our participants envisioned to be the most likely use cases for AHDs. Difference between the use cases was examined using the Friedman test, and follow-up Wilcoxon signed rank tests. Responses to the follow-up open-ended question were summarized using an iterative inductive coding process.
Finally, we examined what the participants regarded as the most important communication characteristics of AHDs based on the frequency with which each characteristic was chosen. Responses to the follow-up open-ended question were again summarized using an iterative inductive coding process.
Results
Touch deprivation
More than half of our participants (57%) reported to miss having physical contact during the corona lockdown, 38.9% did not miss having physical contact with others, and 4.2% responded with “I don't know”/”other.” Of the 152 participants who indicated they missed having physical contact with someone, 43.4% reported missing physical contact with “friends,” 19.7% with “parents,” 17.8% with “family,” 16.4% with a “partner,” and 2.6% picked “other” (mentioning, for example, close colleagues, children, or grandchildren). When asked which type(s) of touch they missed the most by this person, 92.8% indicated missing a hug, 25% kisses, 19,7% a stroke, 19.1% a pat on the shoulder, 14.5% handshakes, 3.3% chose “I don't know,” and 2% chose “other” (mentioning, for example, the arm in the arm, a squeeze on the arm or a playful touch). From the 147 participants that continued filling in the questionnaire and who reported missing physical contact, average self-reported touch deprivation was M = 3.30 (SD = 0.96; on a scale of 1–5).
Intention to use AHDs
Quantitative responses toward intention to use AHDs
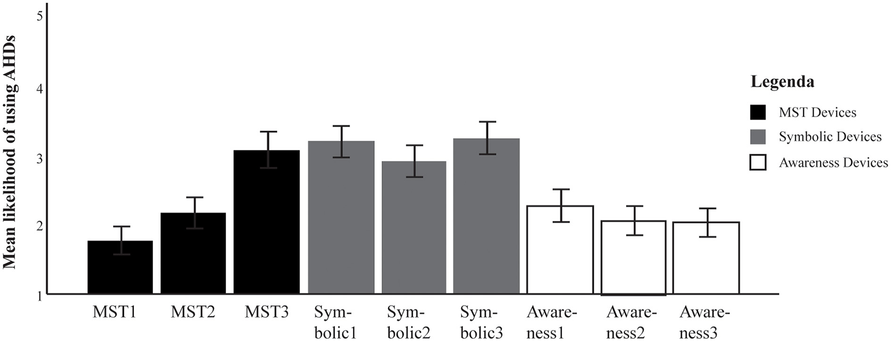
When looking at the mean intention (on a scale of 1–5) to use for each of the nine individual AHDs (see Figure 2) we see, on average, people expressed a stronger intention to use MST 3, see Table 1 with an overview of the AHDs and their labels (M = 3.13; SD = 1.22), Symbolic 1 (M = 3.26; SD = 1.37), Symbolic 2 (M = 2.98; SD = 1.39), and Symbolic 3 (M = 3.30; SD = 1.42; also Figure 3). People were less interested to use MST 1 (M = 1.82; SD = 1.22), MST 2 (M = 2.17; SD = 1.35), Awareness 1 (M = 2.32; SD = 1.42), Awareness 2 (M = 2.08; SD = 1.29), and Awareness 3 (M = 2.08; SD = 1.25).
Figure 2

A bar graph visualizing mean likelihood of using AHDs for each individual type of AHD, with error bars indicating 95% confidence interval.
Figure 3

An overview of the themes and subthemes and their underlying relation.
Using the Friedman test (n = 147), we found our participants' intention to use AHDs to depend on the type of AHD (i.e., MST devices, symbolic communication devices, and awareness devices), with = 106.8, p < 0.001. For the follow-up Wilcoxon signed rank tests, we set our significance level at α = 0.0017 to correct for multiple comparisons. Results revealed a statistically significant higher intention (on a scale of 1–5) to use for symbolic devices (M = 3.18; SD = 1.26) as compared to MST devices (M = 2.38; SD = 1.18) and awareness devices (M = 2.15; SD = 1.21), with Z ≤ 8.36 and p < 0.001. No differences were found between MST and awareness devices, with Z = 2.43, and p = 0.015.
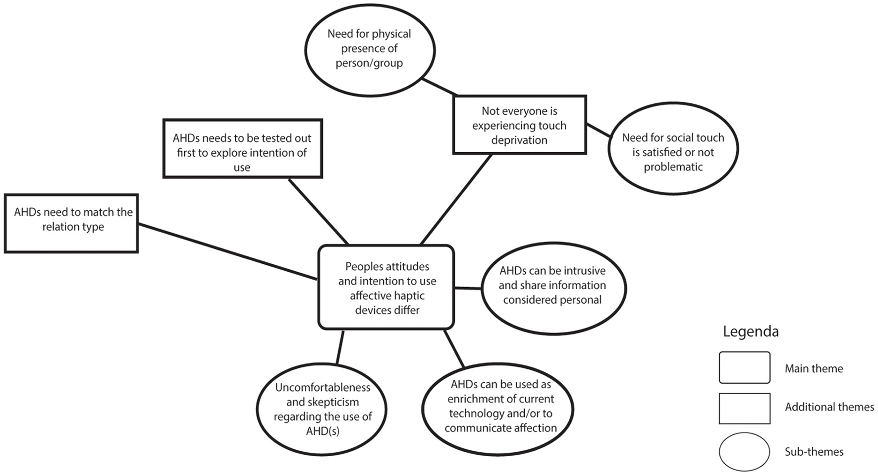
Qualitative responses toward intention to use AHDs
After having indicated their intention to use each specific AHD on the 5-point response scale, the participants were required to explain their choices via an open-ended question. These qualitative responses were analyzed by means of a thematic analysis (Braun and Clarke, 2006). Data were analyzed by the first author and the second author together. First, both authors individually went through the data and developed the initial set of themes and sub-themes. Next, they discussed their findings and through an iterative process came to the final set of themes and sub-themes. The final analysis revealed four main themes (see Figure 3). These will be discussed below alongside the subthemes.
People's attitudes and intention to use AHDs differ
From the analysis, we see that people's attitudes and intention to use AHDs are mixed. This is reflected in the participants' responses, which expressed both criticism and positive aspects of AHDs, for some participants even in a single response, “I am quite skeptic about all these devices, especially for the shaking hands, feeling someone's heartbeat and someone's movement activity. I would not get any satisfaction of it. Hugging remotely and showing someone I am thinking of him or her seems to be nice in my opinion, since it feels warm.” Furthermore, people are critical toward these devices, reporting skepticism regarding the abilities of such devices in compensating for a lack of touch, “I don't believe that technology will be able to relieve the need for physical contact” and expressing they do not believe the technology could simulate real touch, “you can't replace the feeling of a real kiss, so I wouldn't use that.” We see that the critique in some cases depends on the device, resulting in intention to use for one device while indicating a critique toward other(s), “Some things are a bit too strange to do for me, but I like the idea of a hug since it is funny and cute.”
People also expressed that they would find it strange to interact through these AHDs, “It seems weird to have a machine to kiss and hug,” and some people expressed discomfort regarding the use of such devices, “I would feel really uncomfortable with this type of technology.” However, there were also people who saw the benefit of AHDs. Some participants expressed seeing value in AHDs as an enrichment of current technology by, for example, communicating to someone that you are thinking of them and to communicate affection, “It is nice if someone knows you are thinking of them, that makes them feel less alone. Furthermore, it would be nice to comfort someone through a device,” and “Getting a hug really helps from the emotional side to feel better.” Moreover, people also expressed interest in touch acts they missed and/or normally experienced prior to the COVID-19 pandemic, “I would like the device to give a message to the person which is similar to the physical contact I would normally have with this person.”
From the data, we also see several people expressing concerns regarding the intrusiveness of AHDs, “This sounds very intrusive, no thanks.” Furthermore, some people were critical about mimicking something as personal and private as physical contact through technology, “I also think that physical contact is private and should not be intervened by technology.”
AHDs need to match the relation type
Another theme that we identified from the analysis is people expressing that AHD(s) were not suitable for use with the person in mind, because of the intimate nature of the device, “The more intimate options are undesirable for contact with a friend.” This resulted in some people finding it strange to use a device for the person they had in mind, while acknowledging it might be suitable for interacting with someone else, such as a romantic partner, “Some of these use-cases seem a little strange or unusual. Sharing heartbeat is something I'd consider doing with my wife, not with a friend. I like the idea of being able to give an indirect hug through such a device or being able to let someone know I'm thinking about them, though.” For some people, the fact that some AHDs were not suitable for the person in mind also resulted in a more critical attitude toward using the technology, “Technology is not the same as real physical contact. Maybe if it would have been my mom, I would have used one of these devices. But in my case, I'm just referring to a friend.” For more comments by the participants about touch in specific relationships, see the Supplementary materials.
AHDs need to be tested out first to explore intention of use
From the analysis, it was also found that several people first needed to try out the technology before knowing if it would be valuable for them. As this technology is rather new, some people had a hard time imagining what the possibilities of these devices would be, “I'm not sure how these technologies would take shape, making it hard to imagine if I would want to use such technology.” Therefore, it was hard for some people to decide what their views were on a device, because even though they might be positive/negative now, they needed to try out the devices first before coming to a more definite conclusion, “I think I prefer skin contact and would think the use of a device is weird and not the real thing. I have not tried it though so I wouldn't really know.”
Not everyone is experiencing touch deprivation
Our analysis showed that not everyone was experiencing a strong need for social touch. Some participants expressed the lack of social touch was not the problem for them; rather, physical presence of the other was missed, “I long the feeling of being together with my friends and being able to attend activities together. A handshake will not help me.” Other people expressed they were not experiencing the loss of social touch with certain people (e.g., friends or parents) as problematic, “I do not feel the need for physical contact with my parents so badly that I would use these devices as compensation.” Furthermore, it was expressed by some that their need for social touch was already satisfied, as they lived together with someone, “I personally don't need these devices, as I am living with my partner and am not in desperate need of being touched.”
From the analysis, we also saw that, for some of the participants who did not have strong experiences of touch deprivation, this also made them less inclined to use AHDs, “I do not feel the need for physical contact with my parents so badly that I would use these devices as compensation.” However, several people mentioned this might change if the COVID-19 social-distancing measurements would persist longer, “With my parents I don't need these devices of touch at home. Seeing them via Skype and sometimes in real life is enough for now. Maybe if the Corona measures are going to stay forever, my feelings toward these devices might change. For now, it seems weird and maybe even a little bit creepy to have such devices.” For more comments by the participants about increasing/decreasing the amount of social touch, see the Supplementary materials.
Relation between touch deprivation, technology readiness, touch aversion, and intention to use AHDs
Across all the participants, the average untransformed technology readiness (on a scale of 1–5) was M = 3.51 (SD = 0.85), and average untransformed touch aversion was M = 2.10 (SD = 0.85). For those 147 participants that indicated to have missed touch from a person during the lockdown, and who thus completed the intention to use AHDs items, the average untransformed technology readiness was M = 3.47 (SD = 0.92), and average untransformed touch aversion was M = 2.00 (SD = 0.83). To explore whether there was a difference in touch aversion between the participants that did and those that did not miss touch from a person, the Mann–Whitney U-test was performed. We found the participants who reported not to have missed skin-to-skin contact to score higher on touch aversion (on a scale of 1–5) as compared to those that did miss having physical contact, with Z = 2.47 and p = 0.013.
To investigate how the intention to use AHDs relates to touch deprivation, technology readiness, and touch aversion, we first estimated the pairwise Spearman rank correlations (rho) between the four untransformed variables. The resulting correlation matrix includes the hypothesis tests needed for H1 and H2. Next, we conducted a moderated regression to test the combined effect of the three predictors, and the touch deprivation by technology readiness (H3) and touch deprivation by touch aversion interactions. The correlation matrix (see Table 4) revealed a positive and statistically significant correlation between touch deprivation and intention to use AHDs (rho = 0.48; p = 0.00), conforming our first hypothesis (H1). The association between technology readiness and intention to use was not found to be statistically significant, with rho = −0.02, and p = 0.86. In other words, we did not find support for our second hypothesis (H2). Although not hypothesized, we did find a small and negative correlation, rho = −0.19 and p = 0.02, between technology readiness and touch deprivation, indicating that individuals with a higher propensity to embrace and use new technologies may have experienced less touch deprivation during the pandemic.
Table 4
| Intention to use AHDs | Technology readiness | Touch deprivation | Touch aversion | |
|---|---|---|---|---|
| Intention to use AHDs | 0.92a | −0.02 | 0.48** | 0.07 |
| Technology readiness | −0.02 | 0.87a | −0.19* | −0.07 |
| Touch deprivation | 0.53 | –0.22 | 0.88a | −0.10 |
| Touch aversion | 0.07 | –0.08 | 0.12 | 0.84a |
Correlations (Spearman rho) between touch deprivation, technology readiness, touch aversion, and overall intention to use AHDs.
Values in bold are corrected for measurement error attenuation.
Diagonal contains reliabilities (Cronbach's alpha);
p < 0.05;
p < 0.01.
Results of the moderated regression analysis (n = 147) with intention to use AHDs as the dependent variable, touch deprivation as a predictor, and technology readiness and touch aversion as moderators are presented in Table 5. The model explained 21.3% of the individual differences in intention to use AHDs. Consistent with the correlations reported above, touch deprivation (H1; b = 1.70, and p = 0.00) but not technology readiness (H2; b = 0.01; p = 0.39) was found to affect intention to use AHDs. No support was found for H3 as the technology readiness by touch deprivation interaction was not found to be statistically significant, with b = 0.06, and p = 0.28. In addition, no (moderating) effects of touch aversion were found (see Table 5).
Table 5
| Model | b | SE(HC3) | t | p | LLCI | ULCI |
|---|---|---|---|---|---|---|
| Constant | 2.59 | 0.08 | 32.05 | <0.01 | 2.43 | 2.76 |
| Touch deprivation | 1.70 | 0.32 | 5.32 | <0.01 | 1.07 | 2.33 |
| Touch aversion | −0.15 | 0.48 | −0.31 | 0.76 | −1.10 | 0.81 |
| Touch deprivation x | −0.46 | 1.40 | −0.33 | 0.74 | −3.23 | 2.31 |
| Touch aversion | ||||||
| Technology readiness | 0.01 | 0.02 | 0.86 | 0.39 | −0.02 | 0.04 |
| Touch deprivation x | 0.06 | 0.05 | 0.28 | 0.28 | −0.05 | 0.16 |
| Technology readiness |
Moderated regression predicting overall intention to use AHDs from touch deprivation, touch aversion, and technology readiness.
The normality-transformed predictors and moderators were used in the analysis. The predictors and moderators were mean centered. Standard Errors (SEs) are heterogeneity consistent using the HC3 method.
Possible use scenarios AHDs
The participants were asked to indicate how likely it would be for them to use AHDs in various use cases (on a scale of 1–5), such as a long-distance relationship or when a loved one is in the hospital (see Table 3 for an overview of all the scenarios). Based on the Friedman test (n = 131), we found statistically significant differences between the various use cases on the average likelihood to use AHDs in these scenarios, with χ2(4) = 86.58 and p < 0.001. Follow-up signed rank tests, with the significance level set at α = 0.0005 to correct for multiple comparisons, revealed that the Long-Distance Relationship scenario was, on average, rated as a significantly more likely scenario for the use of AHDs (M = 3.90, SD = 1.12; also Figure 4) as compared to the scenarios Spread of Dangerous Virus (M = 3.46, SD = 1.29), Parents in a Caring Home (M = 3.53, SD = 1.41), and Stay in Contact with Loved Ones (M = 2.98, SD = 1.43), with Z ≤ 6.58 and p < .01. No significant difference was found between the Long-Distance Relationship and the Loved Ones in the Hospital scenario (M = 3.71, SD = 1.40), with Z = 1.94, and p = 0.052. The Stay in Contact with Loved Ones was rated as the least likely scenario in which to use AHDs as compared to all other scenarios, with Z ≤ 6.57 and p ≤ 0.01.
Figure 4

A bar graph visualizing mean likelihood of using AHDs for the various scenarios, with error bars indicating 95% confidence interval.
To arrive at a better understanding of people's rationale behind their evaluations, we asked them, for each scenario, to explain their answers in an open-ended question. These were analyzed by iteratively going through the data to create a summary of people's comments. Again, our participants indicated that they had difficulties with evaluating the use cases without actually having used AHDs in these scenarios. This was mentioned by various participants in all but the Stay in Contact with Loved Ones scenario. Below, we summarized, for each scenario separately, the—often rather critical—comments of our participants.
Although some people expressed a critical view on AHDs, overall, people were positive toward the use of AHDs in Long-Distance relationships. People indicated that such relationships result in a lack of intimacy and that touch is very important in a romantic relationship, “We are in a long-distance relationship right now, and this would be a great way to reintroduce touch” and “Touch is important to me in a romantic relationship.” Furthermore, it was expressed that AHDs could facilitate couples in connecting with each other and to feel closer, “Then my partner would feel closer to me and I could let him know I think about him.” and “I think it would help connect.”
The responses were rather mixed for the use of AHDs during the spread of a dangerous virus. On the one hand, people expressed no need for this type of intimacy with family and/or friends, “For friends and family, I can perfectly well survive without touching them as long as I can still talk to them”. Moreover, some people expressed this technology being too intimate for use with certain people (e.g., friends and/or family), “I would probably use it, but I feel less comfortable with using touch technologies for friends or family. It might feel too intimate.” Additionally, some people expressed current technologies to be sufficient for staying in contact, “I think that so far is my situation since my family lives across the ocean, but it has been like that since I came here, so the video calls are really good and I don't feel like anything else is missing.” On the other hand, there were also people who were still in doubt about the use of AHDs. Several people expressed the possible length of the lockdown period would influence their intention of use, “I am not sure, if the regulations call for a 5-year lockdown, then yes, sure. Otherwise, not likely.”
Some participants explicitly mentioned that the uncertainty of the duration of the pandemic was a reason for expressing an intention to use AHDs, “Since we do not know how long this is going to last and there is no end date to look forward to, I would be more willing to try.” Others expressed it was depended on the circumstances, “If I know that they are at home safe, then it wouldn't be so important to me. I would prefer then just to send a regular message or to call” and how their loved ones felt about using AHDs, “I think this would depend on the situation and how me and my loved ones are feeling.” However, others were more inclined to use AHDs because of a need for intimacy, “Currently, I'd love to have one to hug my grandparents” and “This is the situation which is currently in my country. As I miss the contact at this moment, it would be really nice to have such a touch technology.”
Regarding the scenario of having parents in a caring home, the participants expressed several reasons to use AHDs. Some explained it could be beneficial for their parents, “Since they might be lonely.” It was proposed that AHDs could help in getting closer to each other and to show/receive affection, “this way it is possible to have the feeling being closer to the other.” Others expressed the use of an AHD to depend on the needs of their parents, “It depends on what they'd want, I would be open to the option.” It was also mentioned that AHDs could be a solution for the scenarios where physical interactions were limited or not possible, “If you are not able to go see them, this would be a nice way to still do so.” However, many people expressed they preferred a real visit, “I would still rather visit than use the technology, but it might be a good addition” and, for that reason, did not intent on using AHDs, “I would rather visit them every time I think of them than to replace my need to see them with technology.” The participants also mentioned that they did not intent on using AHDs because they believed that video communication is sufficient, “I think that video chat will be more than enough,” and, “Normally, with my parents, I don't have a lot of touch connection, so it's nothing I am missing.” It was also remarked that AHDs are too intimate in this scenario, “I would probably use it, but I feel less comfortable with using touch technologies for friends or family. It might feel too intimate.”
For the use of AHDs in a hospital, similar to the scenario where parents are in a caring home, several people expressed that intention to AHDs depended on the needs of the other person, “Only if the person really requests or requires the feeling or touch would I be using it.” Furthermore, it was once more mentioned that AHDs could be used when visiting was not possible, although, visiting was preferred, “I would prefer actually going there, but, if that's not an option, it's a good way to show you want to send more support.” Some people conveyed that, under these circumstances, it is important to show love to the person in the hospital (e.g., by means of a visit) not by interacting through a device or purely touching someone, “I think showing love to this person is by visiting this person, and not touching” and “A hospital is temporary, of course, that person needs extra love, but not via a device.” Several people were critical toward the use of AHDs in a hospital, because it might not be suitable, “I don't think it helps in that situation” also because they thought that AHDs could interfere with equipment, “may interfere with the hospital technology.” Additionally, people expressed no need for such a device, for example, because of the short stay in a hospital, “The hospital is, most of the times, for a short period; therefore, I think I would use it less” or because video communication is sufficient, “For me, video is enough in this case.” However, other people expressed AHDs could be beneficial because they can be used to show affection, “To let them know I am thinking of them and, maybe, they will feel better,” especially during times where it matters, “It's very heartbreaking if I cannot see and hug them because it may be the last time. So I think this technology can help with that” and “You want to support them”.
Regarding the use of AHDs to stay in contact with loved ones, some people expressed a preference in using current technology, “I rather stay in contact in other ways probably, video calls or messages.” Other people expressed that it would be beneficial to become closer and to show/receive affection, “to keep and increase warmness in the relation.” Moreover, several people expressed the use of AHDs to depend on the situation, “If I could physically visit, I would; otherwise, I would definitely use technology,” and “It depends on the situation, will use technology only if we are not in the same household,” and also the person they would use it for, “It depends on which of my loved ones. With my friends, I feel a lot less need for touching each other than with my family/partner.”
Important communication characteristics for AHDs
In order to better understand which communication characteristics people find most important in AHDs, we asked the participants to choose their top three characteristics from a list of 12 (see Table 2). We found the characteristic “bi-directionality” or the ability to both receive and send a touch message to be the most frequently chosen one (see Figure 5). People expressed such reciprocity to be an important characteristic in social touch, as a social touch typically involves a mutual interaction, “Touching is always an act of consent, and mutual participation is the key.” Therefore, this characteristic was found to be important in digital touch as well. The participants, for example, expressed that if you send a message, you want to receive something back in return and vice versa, “If you would send a message to someone, it would be nice if it would be reciprocated.” Such a mutual interaction can create a feeling of connection, “I think it's really nice to both be able to send ‘messages' to each other, to both feel the connection.”
Figure 5

A bar graph visualizing the frequencies in which a communication characteristic was selected as being among the top three most important ones for AHDs.
Albeit less frequently than bi-directionality, also synchronicity, reviewability, symmetry, modalities and actuation were often chosen as important characteristics to have in AHDs. Synchronicity, or the ability to receive the touch message in real time without a delay, was found to be important for its role in providing a real-time communication, and, hence, a more realistic, mutual interaction. Rather than having to wait on the response of the other, synchronicity was regarded to result in a stronger feeling of connectedness, “I think it is important that if you give someone a hug or touch through the device, then that the person immediately receives this gesture. I think this is the only way it feels more real, as you can immediately respond to it and integrate it into your conversation/contact.” For circumstances where real-time communication is not possible (e.g., because a person is not available), reviewability was seen as a promising solution, “Finally, if one of the members of my family is not available but I have the need of feeling that person, then it would be nice if I can reply the latest message as a reminder.” Additionally, people expressed it can be nice to re-experience a touch message, similar to text messaging, “Replaying the touch is nice, just as rereading messages. It can help you experience that feeling again.”
Symmetry, or for both users to have the same modalities (i.e., touch, sound or video) at their disposal, was chosen as important because it would result in the sharing of a similar experience, “I want both my partner and I to have the same experience.” Moreover, symmetry was argued to aid in the creation of a shared meaning, “I think it's most important that there is an equality of the devices used to make sure it carries the same meaning.” If touch devices are identical to each other, then this can result in a better understanding of what the other end will be experiencing. Having additional modalities besides a tactile or haptic channel was found to be important as the presence of supplementary cues can aid in the formation of the meaning of the touch message, “It would be nice to be able to explain the touch message by a text or sound message.” Furthermore, additional modalities were argued to provide information regarding the context of the touch (e.g., the sender of the touch), “I think it is important that the touch goes together with either a video or sound message so that you know where the touch is coming from or whether to send a touch (e.g., your family needs a hug because they just lost their job).” It was also expressed that these supplementary cues can accommodate making the experience more realistic as this involves multiple senses, which are present in a naturalistic social touch setting, “Furthermore, to make it feel more real, I think it is important to include other modalities as those would be present in real life as well.” The importance of a realistic touch experience was also reflected in the importance of actuation, or the physical sensation that is provided through the touch device. People underlined the importance of the touch sensation being realistic, as it, otherwise, cannot compensate for lack of touch and has no added value to them, “It would be important that the sensation is equivalent to a real touch or hug. Thus, I think quality is an important factor. Otherwise, I would just stick to social media and text messages and videos.”
Discussion
In this paper, we presented the results from an online survey study of people's intention to use AHDs that was conducted during the COVID-19 lockdown in the Netherlands. This situation offered an opportunity to investigate people's perceptions of and intentions to use AHDs under circumstances where prospective use cases for these devices might be more apparent to the participants. While our research was mainly explorative, we also sought to provide answers to three hypotheses.
Our first hypothesis (H1) stated that experiences of touch deprivation are positively correlated with people's intention to use AHDs. Findings from the survey show support for H1. We found a moderate and positive correlation between the participants' reported touch deprivation and their intention to use AHDs. The more touch deprived an individual is, the more inclined he or she is to use AHDs. Responses to the open-ended questions underlined this relationship, with the participants who experienced a need for social touch, in some cases, expressing a stronger intention to use AHDs. This observation is further supported by the participants' responses to the five scenarios for which they were asked to indicate their intention to use AHDs. The participants were more inclined to indicate using such devices in the scenario where one is in a long-distance relationship—a situation where one might encounter a stronger need for social touch by one's partner—a finding which resonates with the participants' responses to an experienced lack of intimacy and to the importance of touch in romantic relationships (Gallace and Spence, 2010; Suvilehto et al., 2015; Jakubiak and Feeney, 2017). These findings suggest that, on average, the participants that experienced touch deprivation the most during the COVID-19 pandemic also had a stronger intention to use AHDs.
Our findings do not support H2. In contrast to previous research (Wiedau et al., 2015), we did not find technology readiness to affect the intention to use AHDs. In other words, despite AHDs being a novel technology, we found no evidence that suggests the intention to use AHDs to be dependent on an individual's reported technology readiness. More research is needed to confirm this finding.
Our findings also do not support H3. Although, we hypothesized technology readiness to be a moderator of the relation between touch deprivation and intention to use AHDs, no evidence was found in our data. However, we did find a negative correlation between technology readiness and touch deprivation. Although it remains speculative what explains this correlation, a possible explanation could be that the participants scoring low on technology readiness have less access to, are less inclined to use, and/or are less satisfied with the use of other communication platforms (e.g., Facebook, Skype, WhatsApp) to stay in contact with their loved ones. This might have resulted in them experiencing a higher need for social contact, social touch included. While questions regarding technology use were included in our survey, variance in the data was too low to conduct meaningful analysis. Moreover, we did not find evidence of age being a covariate; similar to the variable technology readiness variance in the data was too low to conduct meaningful analysis. More research is needed to further elucidate these points.
Touch aversion was not found to have any influence on people's intention to use AHDs. On the one hand, a negative association could have been expected as touch aversive individuals may have little interest in communication technologies that utilize the tactile and/or haptic modality. On the other hand, a positive correlation could have been expected as AHDs provide a more controllable and less intimate kind of social touch. However, by only selecting the participants that reported to miss skin-to-skin contact with a specific person, we have limited the variance on our touch aversion measure. Indeed, our results showed that the participants who reported not to have missed skin-to-skin contact scored higher on touch aversion as compared to those that did miss having physical contact. It is important to note that this finding does not indicate per se that people with touch aversion do not experience touch deprivation (see Debrot et al., 2020). Moreover, we must also acknowledge that touch aversion comes in many different forms (Johansson, 2013); each of which possibly affecting the intention to use AHDs differently. Unfortunately, the one-dimensional instrument used to measure touch aversion in this study cannot differentiate between various types of touch aversion. Clearly, more research is needed to understand these issues.
Our findings reveal that people differ in their intention to use and in their attitudes toward AHDs. While some participants indicated that AHDs have potential as an enrichment of current communication, others were more critical toward this type of technology, reporting discomfort and skepticism about AHDs being able to compensate for a lack of touch. As such our results are in line with earlier findings by Rognon et al. (2021). The more critical views on AHDs might stem from AHDs being a rather new type of technology. Because of this novelty, people might be unfamiliar with AHDs in terms of quality, functionality, and potential value (Rognon et al., 2021). Indeed, the participants often indicated that they needed to try the devices first before being able to evaluate them. The fact that some participants were skeptical might also have indicated a deeper aversion against AHDs in general. Our findings show that people are particularly averse to AHDs that aim to simulate or replace social touch (i.e., MST devices), with the exception of hugging. Remarks by the participants illustrate that, for some, social touch is too intimate to ever be mediated through technology. The participants, on average, indicated a stronger intention to use symbolic devices as compared to MST and awareness devices. It seems from these findings that people are most interested in using symbolic haptic and tactile messages for communicating affection (Jones and Yarbrough, 1985; Hesse et al., 2020) and offering social support (Sailer and Leknes, 2022), possibly because these functionalities are found to be limited in current communication media (Rognon et al., 2021).
AHDs for creating awareness about each other's presence (e.g., by letting another person feel one's body movements) were found to be the least interesting to the participants. One explanation for this is that the use of these devices, in contrast to the use of devices in the MST and symbolic categories, lacks intentionality. With intentionality, we mean that a message is sent to the other person as a conscious act with a certain aim, rather than being automatically triggered by, for example, one's heartbeat. Indeed, the participants remarked that they would like to be in control of what they share and when, rather than sharing signals more autonomously. Additionally, our findings suggest that the intention to use AHDs might also depend on the type of relationship one has with the communication partner, resembling earlier findings (Rognon et al., 2021). In the questionnaire, people had to indicate whether they currently miss social touch from one or more loved ones. They were then asked to select the person from whom they missed social touch the most and to fill in the remaining questions with this person in mind. We chose this approach to make the potential use cases for AHDs more concrete for the participants. However, for some participants, this resulted in them choosing a person with whom they found interactions with AHDs to be inappropriate.
In terms of what the participants considered to be particularly important characteristics of AHDs, bi-directionality was most frequently chosen by the participants, who stressed in their remarks the importance of a mutual interaction (Mueller et al., 2005). Additional characteristics found to be important were synchronicity and symmetry. When looking at the data, the participants indicated that the message having a shared meaning was important corresponding to findings of Jewitt et al. (2019). According to the participants' responses, this is something that can be more easily achieved with devices that operate symmetrically (i.e., with the same input and output). Moreover, the participants expressed the importance of a mutual interaction, something received through synchronicity (i.e., receiving the sensation in real time). Furthermore, the types of modalities were indicated as important (e.g., inclusion of video and sound). Looking at the responses by the participants, the importance of this characteristic relates to the notion that additional cues can provide a clear context to the interaction (e.g., knowing who the sender of the touch is). Indeed, the interpretations and experience of a social touch are highly dependent on context (Saarinen et al., 2021; Sailer and Leknes, 2022). In naturalistic social touch, multimodal cues are important for the interpretation and creation of the meaning of a tactile sensation (van Erp and Toet, 2015). It seems that people look for such additional multimodal cues in settings where touch is mediated by technology as well. Additionally, the characteristic actuation (i.e., the quality of the sensation) was found to be important as this relates to providing a realistic social touch experience.
When looking at the various communication characteristics that our participants indicated as most important, it becomes clear that these primarily resemble characteristics of face-to-face communication, of which social touch is a form (e.g., bi-directionality and synchronicity). At the same time, however, symbolic AHDs, which do not need to rely on natural face-to-face characteristics, were regarded as the most interesting category of AHDs. This presents us with somewhat of a paradox: The participants, on the one hand, deemed it to be important that AHDs share the communication characteristics of face-to-face interaction but were, on the other hand, relatively negative toward devices which aim to simulate social touch in face-to-face interactions (i.e., MST devices). This may, in part, be explained by the participants' skepticism toward MST but also indicates that, currently, our participants are best supported by AHDs that provide a form of symbolic communication that is bi-directional, synchronic, and symmetrical, without being a literal translation of naturalistic social touch. Designers of AHDs could take a broader view on touch communication, focusing not solely on haptic technology mimicking social touch but on developing novel forms of haptic communication, which are more symbolic in nature, providing an alternative communication style alongside current mediated communication (e.g., calling or texting).
Examples of devices that would meet at least some of these characteristics have been around for quite some time already (e.g., InTouch; Brave and Dahley, 1997). At the same time, the participants also indicated that they found reviewability (i.e., being able to replay or re-feel a received tactile or haptic message multiple times) important. This is a characteristic that is not available in naturalistic social touch but that can be an added value of mediated communication devices, such as AHDs. Alongside developing new forms of haptic communication, future work could also investigate how to avoid the discomfort of affective haptics that can be induced when aiming to simulate naturalistic social touch by carefully balancing the characteristics of AHDs and studying the context (e.g., the communication partner and presence of other communication modalities) in which they are used.
However, it must be noted that not all MST devices were approached with the same level of skepticism, and that the participants were, in fact, quite positive about AHDs that would allow a person to hug someone over distance (i.e., a type of MST, Rognon et al., 2021). More research is needed to explain why this particular type of simulated touch was seen as more promising than simulated handshakes and kisses; perhaps, the former were seen as more plausible or technologically feasible than the latter types. Moreover, the observed positive relation between touch deprivation and intention to use AHDs in general, including MST devices, does illustrate that AHDs can offer a solution for those circumstances where interpersonal physical contact is constrained. Future research should focus on disentangling in a more systematic fashion how attitudes toward specific AHDs relate to an individual's specific needs (e.g., individuals experiencing touch deprivation in specific social contexts) while taking into account individual differences in skepticism with respect to technological feasibility and functionality as well as anticipated comfortability or privacy-related concerns.
This study had several limitations. In the questionnaire, we only measured touch deprivation and intention to use AHDs for the group of people who indicated to have missed physical contact with one or more loved ones. Although requiring participants to answer the questions with a specific individual in mind provided a more concrete use-case for the participants, this did have the consequence of excluding data on touch deprivation and intention to use AHDs for people who do not miss physical contact. Although we cannot confirm this, one would expect people not missing physical contact to experience little lockdown-related touch deprivation. If so, then we have possibly reduced the variance in the measurement of touch deprivation, which, consequently, will have affected negatively the size of correlations with other measures, including intention to use AHDs.
Furthermore, our findings were based mainly on a student population. We should, therefore, be careful about generalizing these findings to the general public. Students have been affected by the lockdown differently than other population groups (Shanahan et al., 2020), and may, in general, have different priorities. Moreover, the young age of our sample might have had an influence on interest in new technology. Past work has shown that age can influence technology adoption (Morris and Venkatesh, 2000).
A second limitation was that our survey was conducted in the Netherlands. Social touch practices are culturally depended (Field, 2014). Therefore, it would be valuable for future work to study other cultures with different social touch behavior (e.g., the USA or France) to see how cultural differences affect perceptions of AHDs.
A third limitation of the current study is that AHDs were described as “touch devices.” We decided to do so because we felt that term would be more easily understood by the participants than affective haptic devices (AHDs). Nevertheless, it is possible that the term “touch devices” primed the participants to compare AHDs primarily with naturalistic social touch, neglecting other forms of mediated and face-to-face human communication. This may have affected how certain questions were responded to, for example, with respect to what characteristics they found most important in AHDs.
Fourth, several participants indicated that they found it difficult to evaluate the devices and use cases without trying out the AHD first. Although, this is a logical consequence of a study that aims to investigate people's evaluation of AHDs prior to having used one—we did not ask whether this was, indeed, the case, but we deem such prior experience unlikely, given that the commercial availability of AHD is very limited—we may have supported the participants better in envisioning what it would be like to use the AHDs in practice. Future studies should consider providing participants with illustrations or movie clips demonstrating the workings and usage of the AHDs, perhaps, also including design concepts of future AHDs. At the same time, we must acknowledge that people's a priori evaluations and thoughts about AHDs may change (e.g., as to what system characteristics are most important) after having actually used the device. Hence, to fully understand people's experiences and attitudes toward AHDs the current study needs to be extended with fieldwork where people get to experience the devices firsthand, preferably for an extended period of time.
Finally, our study was conducted during a COVID-19 lockdown. Although this presented a unique opportunity to investigate people's perceptions of and intentions toward using AHDs, the current study may not generalize to other situations in which social touch is restricted. In other words, more research is needed to investigate whether and, if so, how the present findings would change when other, perhaps more mundane touch deprivation situations are studied, such as long-distance relationships or when one's spouse is in a hospital or nursing home.
Despite these limitations, this study provides important insights into what drives people's perceptions of and intentions to use AHDs, and into the kind of media characteristics they find important in them. In general, our findings illustrate the complexity of designing AHDs, the form of which will depend on the specific needs and use-case of the user. To our knowledge, this study is unique in that it not only focuses on a wide range of AHDs (i.e., MST, symbolic communication, and awareness systems), but in that it investigates people's intention to use these technologies during a time where many people experience a lack of physical contact. The COVID-19 pandemic has emphasized the importance of touch, and we hope that this study will contribute to designing effective haptic communication devices in support for human wellbeing.
Funding
This work was supported by the 4TU Center for Humans and Technology in the Netherlands.
Publisher's note
All claims expressed in this article are solely those of the authors and do not necessarily represent those of their affiliated organizations, or those of the publisher, the editors and the reviewers. Any product that may be evaluated in this article, or claim that may be made by its manufacturer, is not guaranteed or endorsed by the publisher.
Statements
Data availability statement
The raw data supporting the conclusions of this article will be made available by the authors, without undue reservation.
Ethics statement
The studies involving human participants were reviewed and approved by Eindhoven University of Technology, Ethics Committee of Human-Technology Interaction. The patients/participants provided their written informed consent to participate in this study.
Author contributions
SI performed all the statistical analysis and wrote the first draft of the manuscript. GH collaborated on writing the draft of the manuscript and reviewed the sections of the manuscript. SI and GH conducted the thematic analysis. AH provided feedback on the thematic analysis. SI, GH, and AH contributed to design of the study. All the authors contributed to manuscript revision, read, and approved the submitted version.
Conflict of interest
The authors declare that the research was conducted in the absence of any commercial or financial relationships that could be construed as a potential conflict of interest.
Supplementary material
The Supplementary Material for this article can be found online at: https://www.frontiersin.org/articles/10.3389/fcomp.2022.795927/full#supplementary-material
Footnotes
1.^Abbate. Available online at https://www.self.com/story/craving-physical-touch.
2.^McKeever. Available online at: https://www.cnbc.com/2020/03/05/the-coronavirus-is-seeing-the-footshake-replace-the-handshake.html.
3.^Push. Available online at: https://beverwijk.nieuws.nl/.
4.^Feelhey. Available online at: https://feelhey.com/.
5.^HB Ring. Available online at: https://thetouchx.com.
6.^GPower. Available online at: https://www.psychologie.hhu.de/arbeitsgruppen/allgemeine-psychologie-und-arbeitspsychologie/gpower.
References
1
BlumJ. R.CooperstockJ. R. (2016). Expressing human state via parameterized haptic feedback for mobile remote implicit communication, in Proceedings of the 7th Augmented Human International Conference (Geneva), 1–2. 10.1145/2875194.2875225
2
BraunV.ClarkeV. (2006). Using thematic analysis in psychology. Qual. Res. Psychol.3, 77–101. 10.1191/1478088706qp063oa
3
BraunV.ClarkeV. (2019). Reflecting on reflexive thematic analysis. Qual. Res. Sport Exerc. Health11, 589–597. 10.1080/2159676X.2019.1628806
4
BraveS.DahleyA. (1997). inTouch: a medium for haptic interpersonal communication, in CHI '97 Extended Abstracts on Human Factors in Computing Systems Looking to the Future - CHI '97 (Cambridge), 363. 10.1145/1120212.1120435
5
BurlesonM. H.RobertsN. A.MunsonA. A.DuncanC. J.RandallA. K.HaT.et al. (2022). Feeling the absence of touch: distancing, distress, regulation, and relationships in the context of COVID-19. J. Soc. Pers. Relationsh.39, 56–79. 10.1177/02654075211052696
6
CascioC. J.MooreD.McGloneF. (2019). Social touch and human development. Dev. Cogn. Neurosci.35, 5–11. 10.1016/j.dcn.2018.04.009
7
CharlesE. P. (2005). The correction for attenuation due to measurement error: clarifying concepts and creating confidence sets. Psychol. Methods10, 206–226. 10.1037/1082-989X.10.2.206
8
CullenL. A.BarlowJ. H.CushwayD. (2005). Positive touch, the implications for parents and their children with autism: an exploratory study. Complem. Ther. Clin. Pract.11, 182–189. 10.1016/j.ctcp.2004.12.004
9
DavisF. D. (1989). Perceived usefulness, perceived ease of use, and user acceptance of information technology. MIS Q.13:319. 10.2307/249008
10
DebrotA.StellarJ. E.MacDonaldG.KeltnerD.ImpettE. A. (2020). Is touch in romantic relationships universally beneficial for psychological well-being? The role of attachment avoidance. Pers. Soc. Psychol. Bull.2020:014616722097770. 10.1177/0146167220977709
11
DennisA. R.ValacichJ. S. (1999). Rethinking media richness: towards a theory of media synchronicity. Proc. Hawaii Int. Conf. Syst. Sci.99:12. 10.1109/HICSS.1999.772701
12
DinnoA. (2009). Implementing horn's parallel analysis for principal components analysis and factor analysis. Stata J.9, 291–298. 10.1177/1536867X0900900207
13
DurkinJ.JacksonD.UsherK. (2020). Touch in times of COVID-19: touch hunger hurts. J. Clin. Nurs.30, e4–e5. 10.1111/jocn.15488
14
EidM. A.Al OsmanH. (2016). Affective haptics: current research and future directions. IEEE Access4, 26–40. 10.1109/ACCESS.2015.2497316
15
ErkS. M.ToetA.Van ErpJ. B. F. (2015). Effects of mediated social touch on affective experiences and trust. PeerJ3:e1297. 10.7717/peerj.1297
16
FieldT. (2010). Touch for socioemotional and physical well-being: a review. Dev. Rev.30, 367–383. 10.1016/j.dr.2011.01.001
17
FieldT. (2014). Touch. Cambridge: MIT Press. 10.7551/mitpress/9959.001.0001
18
FieldT.PolingS.MinesS.BendellD.VeazeyC. (2020). Touch deprivation and exercise during the COVID-19 lockdown april 2020. Med. Res. Arch.8:8. 10.18103/mra.v8i8.2204
19
GallaceA.SpenceC. (2010). The science of interpersonal touch: an overview. Neurosci. Biobehav. Rev.34, 246–259. 10.1016/j.neubiorev.2008.10.004
20
HaansA.de BruijnR.IJsselsteijnW. A. (2014). A virtual midas touch? Touch, compliance, and confederate bias in mediated communication. J. Nonverb. Behav.38, 301–311. 10.1007/s10919-014-0184-2
21
HaansA.IJsselsteijnW. (2006). Mediated social touch: a review of current research and future directions. Virt. Real.9, 149–159. 10.1007/s10055-005-0014-2
22
Hair (2009). Multivariate Data Analysis. Upper Saddle River, NJ: Prentice Hall.
23
HarjunenV. J.SpapéM.AhmedI.JacucciG.RavajaN. (2017). Individual differences in affective touch: behavioral inhibition and gender define how an interpersonal touch is perceived. Pers. Individ. Differ.107, 88–95. 10.1016/j.paid.2016.11.047
24
HayesA. F. (2020). The PROCESS Macro for SPSS, SAS, and R. Available online at: http://processmacro.org/papers.html
25
HertensteinM. J.KeltnerD.AppB.BulleitB. A.JaskolkaA. R. (2006a). Touch communicates distinct emotions. Emotion6, 528–533. 10.1037/1528-3542.6.3.528
26
HertensteinM. J.VerkampJ. M.KerestesA. M.HolmesR. M. (2006b). The communicative functions of touch in humans, nonhuman primates, and rats: a review and synthesis of the empirical research. Genet. Soc. Gen. Psychol. Monogr.132, 5–94. 10.3200/MONO.132.1.5-94
27
HesseC.FloydK.RainsS. A.MikkelsonA. C.PauleyP. M.WooN. T.et al. (2020). Affectionate communication and health: a meta-analysis. Commun. Monogr.0, 1–25. 10.1080/03637751.2020.1805480
28
HuismanG. (2017). Social touch technology: a survey of haptic technology for social touch. IEEE Trans. Hapt.10, 391–408. 10.1109/TOH.2017.2650221
29
HuismanG.Darriba FrederiksA. (2013). Towards tactile expressions of emotion through mediated touch, in Conference on Human Factors in Computing Systems - Proceedings, 1575–1580. 10.1145/2468356.2468638
30
HuismanG.Darriba FrederiksA.Van DijkB.HevlenD.KroseB. (2013). The TaSSt: tactile sleeve for social touch, in 2013 World Haptics Conference (WHC), 211–216. 10.1109/WHC.2013.6548410
31
Ipakchian AskariS.HaansA.BosP.EgginkM.LuE. M.KwongF.et al. (2020). Context matters: the effect of textual tone on the evaluation of mediated social touch, in Lecture Notes in Computer Science (Including Subseries Lecture Notes in Artificial Intelligence and Lecture Notes in Bioinformatics), Vol. 12272 (Leiden: Springer International Publishing). 10.1007/978-3-030-58147-3_15
32
Ipakchian AskariS.HaansA.IJsselsteijnW. A. (2019). Is seeing believing?, in Extended Abstracts of the 2019 CHI Conference on Human Factors in Computing Systems (Glasgow), 1–6. 10.1145/3290607.3312976
33
IwakiS.UekiS.NakamuraY.MotegiM.OgawaK.ShimokuraK. (2008). A Basic study of a pillow-shaped haptic device using a pneumatic actuator, in Proceeding of the 5th International Symposium on Mechatronics and Its Applications, ISMA 2008 (Amman), 1–5.
34
JakubiakB. K.FeeneyB. C. (2017). Affectionate touch to promote relational, psychological, and physical well-being in adulthood: a theoretical model and review of the research. Pers. Soc. Psychol. Rev.21, 228–252. 10.1177/1088868316650307
35
JewittC.Leder MackleyK.PriceS. (2019). Digital touch for remote personal communication: an emergent sociotechnical imaginary. New Media Soc.2019:146144481989430. 10.1007/978-3-030-24564-1_6
36
JohanssonC. (2013). Views on and perceptions of experiences of touch avoidance: an exploratory study. Curr. Psychol.32, 44–59. 10.1007/s12144-012-9162-1
37
JonesS. E.YarbroughA. E. (1985). A naturalistic study of the meanings of touch. Commun. Monogr.52, 19–56. 10.1080/03637758509376094
38
KatilaJ.GanY.GoodwinM. H. (2020). Interaction rituals and 'social distancing': new haptic trajectories and touching from a distance in the time of COVID-19. Discour. Stud.22, 418–440. 10.1177/1461445620928213
39
KowalskiR.LoehmannS.HausenD. (2013). Cubble: a multi-device hybrid approach supporting communication in long-distance relationships, in TEI 2013 - Proceedings of the 7th International Conference on Tangible, Embedded and Embodied Interaction (Barcelona), 201–204. 10.1145/2460625.2460656
40
MarkopoulosP.De RuyterB.MackayW. (eds.). (2009). Awareness Systems.London: Springer. 10.1007/978-1-84882-477-5
41
MorrisM. G.VenkateshV. (2000). Age differences in technology adoption decisions: implications for a changing work force. Person. Psychol.53, 375–403. 10.1111/j.1744-6570.2000.tb00206.x
42
MuellerF.VetereF.GibbsM. R.KjeldskovJ.PedellS.HowardS. (2005). Hug over a distance, in Extended Abstracts on Human Factors in Computing Systems - CHI '05 (Portland, OR), 1673. 10.1145/1056808.1056994
43
MullenbachJ.ShultzC.ColgateJ. E.PiperA. M. (2014). Exploring affective communication through variable-friction surface haptics, in Proceedings of the SIGCHI Conference on Human Factors in Computing Systems (Toronto, ON), 3963–3972. 10.1145/2556288.2557343
44
NakanishiH.TanakaK.WadaY. (2014). Remote handshaking, in Proceedings of the SIGCHI Conference on Human Factors in Computing Systems (Toronto, ON), 2143–2152. 10.1145/2556288.2557169
45
ParasuramanA. (2000). Technology readiness index (tri): a multiple-item scale to measure readiness to embrace new technologies. J. Service Res.2, 307–320. 10.1177/109467050024001
46
ParkY.-W.BaekK.-M.NamT.-J. (2013). The roles of touch during phone conversations, in Proceedings of the SIGCHI Conference on Human Factors in Computing Systems (Paris), 1679–1688. 10.1145/2470654.2466222
47
PeruginiM.GallucciM.CostantiniG. (2018). A practical primer to power analysis for simple experimental designs. Int. Rev. Soc. Psychol.31:20. 10.5334/irsp.181
48
PierceS. (2020). Touch starvation is a consequence of COVID-19's physical distancing. Available online at: https://www.tmc.edu/news/2020/05/touch-starvation/
49
PradanaG. A.ZhangE. Y.CheokA. D.MorisawaY. (2015). Delivering haptic sensations in mobile marketing, in Proceedings of the 12th International Conference on Advances in Computer Entertainment Technology, 1–3. 10.1145/2832932.2856223
50
Punyanunt-CarterN. M. (2016). Human Communication. A Publication of the Pacific and Asian Communication Association. New Paltz, NY: Texas Tech University; SUNY New Paltz Department of Communication and Media.
51
RantalaJ.SalminenK.RaisamoR.SurakkaV. (2013). Touch gestures in communicating emotional intention via vibrotactile stimulation. Int. J. Hum. Comput. Stud.71, 679–690. 10.1016/j.ijhcs.2013.02.004
52
RognonC.BungeT.GaoM.ConnorC.Stephens-FrippB.BrownC.et al. (2021). An online survey on the perception of mediated social touch interaction and device design. arxiv preprint: arxiv.org/abs/2104.0008610.1145/1122445.1122456
53
SaarinenA.HarjunenV.Jasinskaja-LahtiI.JääskeläinenI. P.RavajaN. (2021). Social touch experience in different contexts: a review. Neurosci. Biobehav. Rev.131, 360–372. 10.1016/j.neubiorev.2021.09.027
54
SailerU.LeknesS. (2022). Meaning makes touch affective. Curr. Opin. Behav. Sci.44, 101099. 10.1016/j.cobeha.2021.101099
55
ShanahanL.SteinhoffA.BechtigerL.MurrayA. L.NivetteA.HeppU.et al. (2020). Emotional distress in young adults during the COVID-19 pandemic: evidence of risk and resilience from a longitudinal cohort study. Psychol. Med.52, 824–833. 10.1017/S003329172000241X
56
StraussT.RottstädtF.SailerU.SchellongJ.HamiltonJ. P.RaueC.et al. (2019). Touch aversion in patients with interpersonal traumatization. Depress. Anxiety36, 635–646. 10.1002/da.22914
57
SuvilehtoJ. T.GlereanE.DunbarR. I. M.HariR.NummenmaaL. (2015). Topography of social touching depends on emotional bonds between humans. Proc. Natl. Acad. Sci. U.S.A.112, 13811–13816. 10.1073/pnas.1519231112
58
TaherdoostH. (2019). Importance of technology acceptance assessment for successful implementation and development of new technologies. Glob. J. Eng. Sci.1:2. 10.33552/GJES.2019.01.000511
59
TehJ. K. S.TsaiZ.KohJ. T. K. V.CheokA. D. (2012). Mobile implementation and user evaluation of the huggy pajama system, in 2012 IEEE Haptics Symposium (HAPTICS) Symposium (Vancouver, BC: IEEE), 471–478. 10.1109/HAPTIC.2012.6183833
60
TeyssierM.BaillyG.PelachaudC.LecolinetE. (2020). Conveying emotions through device-initiated touch. IEEE Trans. Affect. Comput.14:1–1. 10.1109/TAFFC.2020.3008693
61
van ErpJ. B. F.ToetA. (2015). Social touch in human-computer interaction. Front. Digit. Human.2:2. 10.3389/fdigh.2015.00002
62
VenkateshA.EdirappuliS. (2020). Social distancing in COVID-19: what are the mental health implications?BMJ369:2020. 10.1136/bmj.m1379
63
VenkateshV.ThongJ. Y. L.XuX. (2012). Consumer acceptance and use of information technology: extending the unified theory of acceptance and use of technology. MIS Q.36, 157. 10.2307/41410412
64
von MohrM.KirschL. P.FotopoulouA. (2021). Social touch deprivation during COVID-19: effects on psychological wellbeing and craving interpersonal touch. R. Soc. Open Sci.8:210287. 10.1098/rsos.210287
65
WiedauA.GilgenD.Frankj?rR.GoerlichT.WiedauM. (2015). Commiticator: enhancing non-verbal communication by means of magnetic vision, in Lecture Notes in Computer Science, Vol. 9187, ed MarcusA. (Cham: Springer International Publishing), 705–714. 10.1007/978-3-319-20898-5_67
66
WilhelmF. H.KocharA. S.RothW. T.GrossJ. J. (2001). Social anxiety and response to touch: incongruence between self-evaluative and physiological reactions. Biol. Psychol.58, 181–202. 10.1016/S0301-0511(01)00113-2
67
WillemseC. (2018). Social touch technologies: how they feel and how they make you feel (Ph.D. thesis). University of Twente, Enschede, Netherlands.
68
ZhangE. Y.CheokA. D.NishiguchiS.MorisawaY. (2016). Kissenger - development of a remote kissing device for affective communication, in ACM International Conference Proceeding Series (Osaka: ACM). 10.1145/3001773.3001831
Summary
Keywords
mediated social touch, social touch technology, haptic technology, communication characteristics, technology interest, touch deprivation, COVID-19
Citation
Ipakchian Askari S, Huisman G, Haans A and IJsselsteijn WA (2022) Exploring views on affective haptic devices in times of COVID-19. Front. Comput. Sci. 4:795927. doi: 10.3389/fcomp.2022.795927
Received
15 October 2021
Accepted
11 July 2022
Published
04 August 2022
Volume
4 - 2022
Edited by
Karon E. MacLean, University of British Columbia, Canada
Reviewed by
Isabelle Hupont, Joint Research Centre, Spain; Anik Debrot, University of Lausanne, Switzerland
Updates
Copyright
© 2022 Ipakchian Askari, Huisman, Haans and IJsselsteijn.
This is an open-access article distributed under the terms of the Creative Commons Attribution License (CC BY). The use, distribution or reproduction in other forums is permitted, provided the original author(s) and the copyright owner(s) are credited and that the original publication in this journal is cited, in accordance with accepted academic practice. No use, distribution or reproduction is permitted which does not comply with these terms.
*Correspondence: Sima Ipakchian Askari s.ipakchianaskari@vilans.nl
This article was submitted to Human-Media Interaction, a section of the journal Frontiers in Computer Science
Disclaimer
All claims expressed in this article are solely those of the authors and do not necessarily represent those of their affiliated organizations, or those of the publisher, the editors and the reviewers. Any product that may be evaluated in this article or claim that may be made by its manufacturer is not guaranteed or endorsed by the publisher.