ORIGINAL RESEARCH article
Front. Immunol.
Sec. Immunological Tolerance and Regulation
This article is part of the Research TopicMaternal-fetal-placental Immune Interactions: Implications for Pregnancy Outcomes and Long-term HealthView all 23 articles
Immune Dysregulation in Preeclampsia: Integrative Analysis of Peripheral Transcriptomes and Placental Single-Cell Land-scapes
Provisionally accepted- First Affiliated Hospital of Jilin University, Changchun, China
Select one of your emails
You have multiple emails registered with Frontiers:
Notify me on publication
Please enter your email address:
If you already have an account, please login
You don't have a Frontiers account ? You can register here
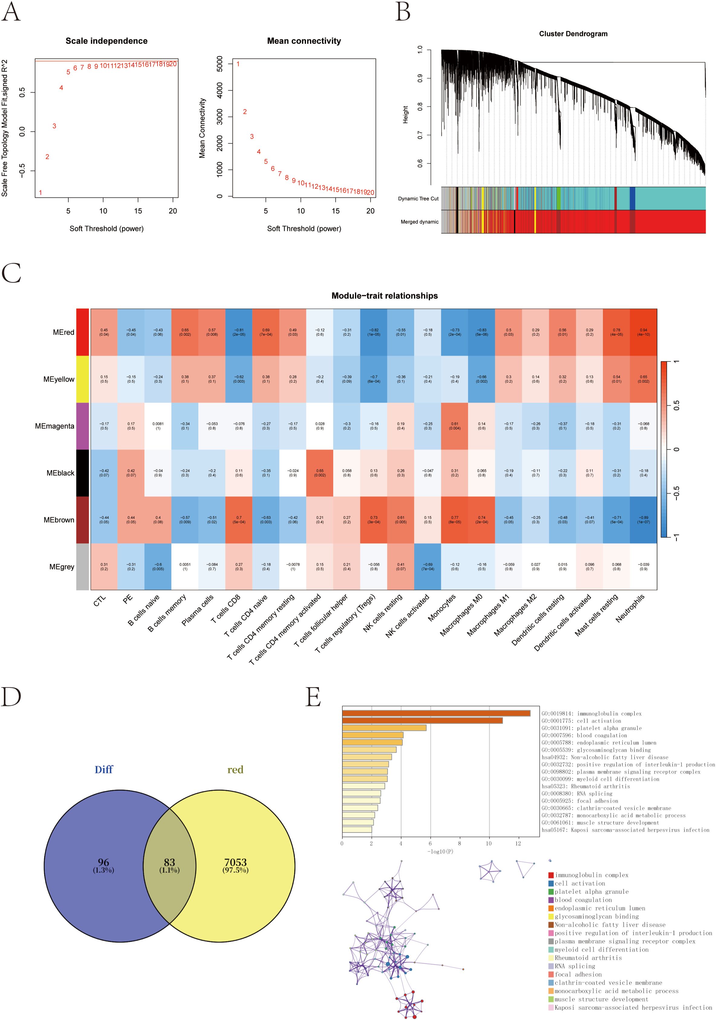
Preeclampsia (PE) is a pregnancy-specific disorder marked by systemic immune imbalance and placental dysfunction, yet the link between peripheral molecular changes and tissue-level immune alterations remains incompletely understood. In this study, we integrated bulk transcriptomic analysis of peripheral blood from pregnant women at high risk for PE with single-cell RNA sequencing (scRNA-seq) of placental tissues to identify key immune-associated genes and explore their functional relevance. Transcriptome-wide differential expression, immune cell deconvolution, co-expression network analysis, and machine learning-based feature selection led to the identification of five candidate genes. Among them, TCL1A, CLEC2B, and LGALS9 exhibited robust expression in both datasets and were subjected to transcriptional and post-transcriptional regulatory network analysis. Single-cell profiling revealed that these genes were distinctly expressed in B cells, natural killer (NK) cells, monocytes, and Hofbauer cells, with functional enrichment in immune activation, cytokine signaling, and immune tolerance pathways. These findings illuminate the molecular mechanisms underlying immune dysregulation in PE and highlight TCL1A, CLEC2B, and LGALS9 as promising biomarkers for early detection and mechanistic investigation of the disease.
Keywords: Preeclampsia, biomarkers, Immune dysregulation, single-cell RNA sequencing, transcriptome profiling, Placenta, Peripheral Blood
Received: 31 May 2025; Accepted: 07 Aug 2025.
Copyright: © 2025 Zheng, Shen, Xu and Shu. This is an open-access article distributed under the terms of the Creative Commons Attribution License (CC BY). The use, distribution or reproduction in other forums is permitted, provided the original author(s) or licensor are credited and that the original publication in this journal is cited, in accordance with accepted academic practice. No use, distribution or reproduction is permitted which does not comply with these terms.
* Correspondence: Chang Shu, shu_chang@jlu.edu.cn
Disclaimer: All claims expressed in this article are solely those of the authors and do not necessarily represent those of their affiliated organizations, or those of the publisher, the editors and the reviewers. Any product that may be evaluated in this article or claim that may be made by its manufacturer is not guaranteed or endorsed by the publisher.
