Your new experience awaits. Try the new design now and help us make it even better

ORIGINAL RESEARCH article

Front. Immunol., 19 November 2025

Sec. Inflammation

Volume 16 - 2025 | https://doi.org/10.3389/fimmu.2025.1663704

This article is part of the Research TopicAdvancing pediatric critical care: Sepsis, immune dysregulation, and precision therapiesView all 9 articles

Neutrophil dysregulation differentiates pediatric septic shock biomarker-based mortality-risk strata: insights from weighted gene co-expression network and transcriptomic analyses

Leland DunwoodieLeland Dunwoodie1Min HuangMin Huang2Andrew R. Moore,Andrew R. Moore3,4Natalja L. Stanski,Natalja L. Stanski1,5Stephen W. Standage,Stephen W. Standage1,5Jennifer M. Kaplan,Jennifer M. Kaplan1,5Basilia Zingarelli,Basilia Zingarelli1,5Kelli Harmon,Kelli Harmon1,5Julie C. FitzgeraldJulie C. Fitzgerald6Scott L. WeissScott L. Weiss7Michael T. BighamMichael T. Bigham8Adam J. SchwarzAdam J. Schwarz9Riad LutfiRiad Lutfi10Neal J. ThomasNeal J. Thomas11Bereketeab HaileselassieBereketeab Haileselassie12Parag N. JainParag N. Jain13Timothy E. SweeneyTimothy E. Sweeney14Rishikesan KamaleswaranRishikesan Kamaleswaran15Mihir R. Atreya,&#x;Mihir R. Atreya1,5†Andrew J. Lautz,*&#x; for the Sepsis Genomics CollaborativeAndrew J. Lautz1,5*† for the Sepsis Genomics Collaborative
  • 1Division of Critical Care Medicine, Cincinnati Children’s Hospital Medical Center, Cincinnati, OH, United States
  • 2Department of Biomedical Informatics, Emory University School of Medicine, Atlanta, GA, United States
  • 3Stanford Institute for Immunity, Transplantation and Infection, Stanford University School of Medicine, Stanford, CA, United States
  • 4Center for Biomedical Informatics Research, Department of Medicine, Stanford University School of Medicine, CA, United States
  • 5Department of Pediatrics, University of Cincinnati College of Medicine, Cincinnati, OH, United States
  • 6Children’s Hospital of Philadelphia, Philadelphia, PA, United States
  • 7Nemours Children’s Hospital, Wilmington, DE, United States
  • 8Akron Children’s Hospital, Akron, OH, United States
  • 9Children’s Hospital of Orange County, Orange, CA, United States
  • 10Riley Hospital for Children, Indianapolis, IN, United States
  • 11Penn State Hershey Children’s Hospital, PA, United States
  • 12Lucile Packard Children’s Hospital Stanford, Palo Alto, CA, United States
  • 13Heart Center, Children's Health, Division of Cardiology, Department of Pediatrics, University of Texas Southwestern Medical Center, Dallas, TX, United States
  • 14Inflammatix, Sunnyvale, CA, United States
  • 15Department of Surgery, Duke University School of Medicine, Durham, NC, United States

Background: Pediatric sepsis is a leading cause of global mortality, particularly among children, with limited therapeutic options beyond antibiotics and organ support. The Pediatric Sepsis Biomarker Risk Model (PERSEVERE-II) stratifies mortality risk in pediatric septic shock, yet the molecular mechanisms underlying high mortality risk remain incompletely understood.

Methods: We analyzed whole blood transcriptomes collected from 81 children with septic shock on day 1 of meeting study criteria. Patients were stratified into high- and low-mortality risk groups according to the PERSEVERE-II biomarker risk model. Using weighted gene co-expression network analysis (WGCNA) and differential gene expression analyses, we identified molecular pathways and transcription factors (TFs) associated with mortality risk. Cell type differences were inferred using CIBERSORTx and using a reference single-cell dataset inclusive of neutrophils and their subsets.

Findings: We identified distinct molecular profiles with high-risk patients displaying significant overexpression of genes related to neutrophil degranulation and innate immunity, alongside suppressed adaptive immune responses. The predominance of developing neutrophils underscored a major role of emergency granulopoiesis. Key TFs identified, including LTF, FOXM1, KLF1, and CEBPB, were linked to high-risk gene expression signatures. Our findings indicate a pathological shift toward a dysregulated neutrophil-driven hyperinflammation and adaptive immune suppressive state, which together are associated with adverse outcomes.

Interpretation: Our results suggest that neutrophil dysregulation underpins the high mortality risk conferred by the PERSEVERE-II model. The identified transcriptional regulators may provide potential targets to mitigate neutrophil dysregulation and improve outcomes among high-risk patients.

Introduction

Sepsis is a heterogenous disease associated with high morbidity and mortality worldwide (1). Notably, 40% of sepsis cases occur in children under five years (2), making sepsis the leading cause of mortality in this age group, responsible for 20% of all under-five deaths (3). In the United States alone, pediatric sepsis claims over 7,000 lives annually (4) and incurs $7 billion in hospitalizations (5). Despite this burden of disease, treatments remain limited to antibiotics and organ function support as clinical and biological heterogeneity among critically ill children with sepsis continues to hamper the identification of efficacious therapies (6). Over the past two decades, using a precision medicine framework research has aimed to address this heterogeneity, striving to match the right therapy with the right patient at the right time (7).

The Pediatric Sepsis Biomarker Risk Model (PERSEVERE) was developed to stratify children with septic shock based on mortality risk (8). PERSEVERE-II built upon the original model by incorporating admission platelet count along with five protein biomarkers measured in sera collected within 24 hours of the onset of septic shock in children admitted to pediatric intensive care unit (PICU) to assign a 28-day mortality probability (9). Both models have been prospectively validated in observational cohorts of children with septic shock (10). While PERSEVERE-II reliably estimates mortality risk, it remains unclear what molecular features underlie children at high risk as compared to those at low risk of mortality. It follows that a comprehensive assessment of the underlying pathobiology could inform the development of targeted interventions specific to high-risk patients.

We utilized whole blood transcriptomic data from pediatric septic shock patient to conduct weighted gene co-expression network analyses (WGCNA) to identify genes associated with high PERSEVERE-II mortality risk, with functional annotations highlighting neutrophil-related processes. We identified differentially expressed genes distinguishing high- versus low-mortality risk patients, as stratified by the PERSEVERE-II biomarker model. Biological pathway analyses indicated overexpression of innate immune responses with concurrent repression of adaptive immune responses early in the illness course distinguished high-risk patients. We employed computational tools to identify transcription factors regulating implicated genes and applied deconvolution algorithms alongside reference single-cell data to identify cell subpopulations contributing to mortality risk. Taken together, our findings align with prior studies suggesting developing neutrophils and emergency granulopoiesis (11) contribute to a hyperinflammatory state linked to adverse septic shock outcomes.

Methods

Patient enrollment

This study leveraged biospecimens from the Sepsis Genomics Collaborative –a prospective multi-center observational cohort, which has been previously detailed extensively (1215). Briefly, critically ill children between the ages of 1 week and 18 years who met consensus criteria for septic shock (16) were included and enrolled from 13 pediatric intensive care units (PICUs) across the United States from May 2015, through February 2019. The study protocol received approval from the Institutional Review Boards (IRBs) of the primary site (Cincinnati Children’s Hospital IRBs, Genomics of Septic Shock, IRB ID: 2008–0558 and 2022-0721) and all participating institutions. Informed consent was obtained from parents or legal guardians. All procedures involving human participants adhered to the ethical standards of the participating institutions’ IRBs, the 1964 Helsinki Declaration and its subsequent amendments. Whole blood collected in PAXgene RNA tubes and sera collected within 24 hours of the onset of septic shock were used. No study-related interventions occurred beyond these blood draws. De-identified clinical data were collected daily from days 1 to 7 of PICU admission, with mortality data tracked up to 28 days post-enrollment.

PERSEVERE biomarker measurement and risk-stratification

In addition to PICU admission platelet count, the 5 PERSEVERE biomarkers interleukin 8 (IL-8), heat shock protein (HSPA1B), granzyme B (GZMB), matrix metalloprotein 8 (MMP8), and C-C motif chemokine ligand 3 (CCL3) were previously measured in day 1 sera, permitting patient assignment to one of nine PERSEVERE-II Terminal Nodes (TNs) based on the published classification and regression tree (CART) (9, 10). Patients classified to TN 1, 2, 5, and 8 were predicted to be survivors and designated as low risk (<1.9% risk of death). Patients classified to TN 3, 4, 6, 7, and 9 were predicted non-survivors and considered high risk for mortality (16.7%-44.4% risk of death) (10). Demographic and clinical characteristics were compared between children stratified to low and high PERSEVERE-II risk. Pediatric Risk of Mortality (PRISM)-III scores were evaluated as an estimate of baseline illness severity (17). Immunocompromised status, vasoactive and corticosteroid use, prevalence of mechanical ventilation and renal replacement therapy were recorded. Outcome variables included PICU length of stay, PICU-free days, hospital length of stay, 7- and 28-day mortality, and the prevalence of complicated course. Complicated course was defined as the persistence of at least two organ failures at 7 days or mortality by 28 days. Dichotomous variables were compared with the Fisher exact test or chi-squared test. Nonparametric continuous variables were characterized as medians with interquartile ranges (IQRs) and evaluated with the Wilcoxon rank-sum test.

RNA extraction and library preparation

Whole blood was collected in PAXgene Blood RNA tubes and stored at −80 °C. For processing, tubes were thawed at room temperature for 2 h, inverted to homogenize, and 3 mL aliquots were transferred. RNA was isolated using a modified RNeasy Mini protocol on a QIAcube (QIAGEN). Briefly, PAXgene blood/stabilizer was diluted with PBS and centrifuged at 3,000 × g to pellet nucleic acids; pellets were washed with nuclease-free water, re-pelleted (3,000 × g), resuspended in Buffer RLT, treated with Proteinase K, and passed through gDNA-elimination columns. Flow-through was combined with isopropanol, bound to a MinElute column, washed with 80% ethanol, and eluted in RNase-free water. Eluates were heat-denatured (55°C, 5 min) and snap-cooled. RNA quantity was measured by Qubit RNA assays and integrity by BioAnalyzer; samples with RIN < 7 were excluded. Globin RNA was removed with GLOBINclear (Invitrogen) per manufacturer’s instructions. Globin-depleted RNA was quantified (Qubit RNA HS), and 10 ng was used for rRNA depletion and library construction with the SMARTer Stranded Total RNA-seq Kit v2—Pico Input Mammalian (Takara). Libraries were quantified (Qubit dsDNA HS), sized (Fragment Analyzer High Sensitivity Small Fragment kit), pooled, and sequenced on an Illumina NovaSeq 6000 (paired-end, 2 × 100 bp). Per sample, 40–120 million read pairs were generated. FASTQ files were used for downstream processing. Library prep and sequencing were performed at TB-SEQ (Palo Alto, CA).

Gene expression matrix

Raw mRNA counts were mapped to 60,846 Ensembl Gene IDs across samples. The Gene IDs which did not correspond to a known Human Genome Gene Symbol and Entrez ID were removed, leaving 20,239 genes. In addition, 171 Ensembl Gene IDs were true duplicates with identical mRNA count data and were removed. There were nine duplicate Human Genome Gene Symbol pairs, each of which had one member that was less expressed than the other and removed. Finally, there were 26 unique Entrez IDs corresponding to two or three Gene Symbols, 55 Gene Symbols in all. These were manually evaluated, and the Gene Symbol with the lowest average expression was removed. Altogether, this left a gene expression matrix with 20,030 genes across 81 samples.

Weighted gene co-expression network construction

We conducted Weighted Correlation Network Analysis (WGCNA) (18) to identify gene-modules, representing co-expressed genes, associated with biomarker mortality risk strata and to explore relationships among genes. First, the raw gene expression matrix was normalized using trimmed-mean of M-values (TMM) (19) and low-expression values were removed using edgeR (20) using the default min.count = 10, leaving 13,515 genes. This normalized, log2-transformed matrix was used for network construction. A WGCNA soft threshold of 12 was selected with R2 = 0.817 and mean connectivity = 70.200, meeting our goals of scale free topology model fit coefficient > 0.80 and mean connectivity < 100 to achieve maximum correlation strength in addition to appropriate hub connectivity for analysis. (Supplementary eFigure S1). Pearson’s correlation coefficients were calculated to assess the strength of correlation. Signed network construction was utilized to emphasize directional correlation relationships between genes. For each gene co-expression module of interest, its gene expression between conditions was evaluated by comparing module eigengene expression for high- and low- mortality risk patients. WGCNA calculates an eigengene expression value for every patient across every module which represents the first principal component of the gene expression for that patient across all genes in that module. The eigengene expression of high-risk and low-risk patients were compared using a two-tailed heteroscedastic t-test. WGCNA also computes each gene’s correlation with its module and the significance of that correlation; the genes in each module whose correlation with that module has the most significant p-value were identified as driver genes. Similarly, WGCNA calculates each gene’s correlation with the trait of interest and the significance of that correlation, which revealed the genes whose expression was most associated with the high-risk strata. The gene lists in modules of interest were submitted to the Database for Annotation, Visualization and Integrated Discovery (DAVID) to identify functional annotations (21); with only those with a Benjamini-Hochberg adjusted p-value < 0.05 being considered significant.

Differential gene expression, functional pathway annotation, and upstream regulators

We identified differentially expressed genes (DEGs) comparing high- and low-mortality risk patients using R package DESeq2 (22). We used a Benjamini-Hochberg adjusted false discovery rate (FDR) threshold of 0.05 to identify DEGs. Heatmap and volcano plots were used to visualize DEGs. The biological relevance of pathways were determined based on Gene Ontology (GO) annotations and Kyoto Encyclopedia of Genes and Genomes (KEGG) using clusterProfiler (22).

Inferring differences in cell types associated with risk-strata

We inferred relative differences in cell type abundance comparing risk-strata using CIBERSORTx (23) based on differentially expressed genes. However, this computational tool was originally designed for in silico tissue deconvolution rather than blood and lacks a reference for cell types specific to critically ill patients. To address this limitation, we used single-cell RNA sequencing dataset comprised of critically ill adults with sepsis published by Kwok et al. (11) We calculated a composite gene score as the geometric mean of top 20 overexpressed genes minus the geometric mean of top 20 repressed genes using published methods (24), identified through DEG analyses comparing risk-strata and also available in the single-cell dataset. We mapped this scaled composite score against the Uniform Manifold Approximation and Projection (UMAP) of the Kwok dataset to infer cell types contributing to biological differences between risk-strata.

Intercellular communication analyses among risk-strata

We used the Kwok dataset to generate pseudobulk gene-expression data. For each individual patient represented in this dataset, gene-expression in each cell type was aggregated using the AggregateExpression function in Seurat. The pseudobulk matrix was batch-corrected using the ComBatseq function from the sva package (v.3.46.0), a negative binomial regression method. DEGs comparing risk strata, identified previously, were selected as features for downstream analyses. To assign risk strata in the reference single cell dataset, we developed a Support Vector Machine (SVM) classification model. The normalized matrix and corresponding labels were randomly split into training and validation sets (80:20 ratio) to train and fine tune the SVM model. This model was applied to the corrected pseudobulk data to assign high- or low-risk labels to all single-cell sepsis samples. Finally, CellChat analysis (v2.1.0) was performed on the single-cell matrix, to infer cell-cell communication networks focusing on the high-risk strata.

Identification of transcription factors

To identify key transcriptional regulators among high-risk patients, we submitted gene lists in each WGCNA module with statistically significant association with high-risk strata to the Chip Enrichment Analysis (ChEA3) portal (https://maayanlab.cloud/chea3/) to predict transcription factors (TFs) anticipated to regulate gene co-expression module (25). The most notable transcription factor (TF) is denoted by the lowest mean rank, which indicates the TF predicted by ChEA3 to interact most with the submitted gene lists after searching across multiple libraries including ENCODE, GTEx, ARCHS4, and ReMap. Additionally, we submitted DEGs distinguishing patient risk-strata for Ingenuity Pathway Analysis (IPA, QIAGEN) (26) (QIAGEN) to identify upstream regulators and mechanistic networks that could influence gene expression patterns, focusing on direct interactions between regulators and selecting TFs with highest activation z-scores and p<0.001.

Results

A total of 81 patients were included in the study, of whom 24 patients were designated as high risk and 57 patients as low risk for mortality according to the PERSEVERE-II stratification tool. Demographic, clinical, and outcome variables comparing patients in each of the risk-strata are detailed in Table 1. Patients classified as high risk were more severely ill at illness onset, and had greater mortality at 7 and 28 days, as well as a greater burden of complicated course, relative to low mortality-risk patients.

Table 1
www.frontiersin.org

Table 1. Demographic, clinical characteristics, and outcomes comparing patients classified as high vs. low mortality risk based on the pediatric sepsis biomarker risk model II (PERSEVERE-II). Data presented as n (%) or median (IQR) as appropriate.

Weighted gene co-expression network analyses identifies four modules associated with high-mortality risk strata

We identified 11 gene co-expression modules using Weighted Correlation Network Analysis (WGCNA). The correlation between these modules and the high-risk strata was calculated, as was the significance level corresponding to each correlation as shown in Figure 1. Fifty-one genes (designated the Pink module; Supplementary Table S1a) had the highest correlation (R2 = 0.436) and the most significant p-value for the correlation with the high-risk mortality strata (p = 4.795e-5). Notably, the gene most strongly associated with this module was MMP8 (p = 1.53e-36), which encodes for one of the PERSEVERE-II biomarkers. The 5th- and 6th-most strongly associated genes with this module, LCN2 and RETN, respectively, were two of the original 12 candidate PERSEVERE biomarker genes that were pruned from the final model. The gene OLFM4, previously associated with neutrophil subpopulations in pediatric septic shock (27), also has a strong association (p = 7.91e-15). Three Reactome pathways were significantly associated with this module: “Neutrophil Degranulation,” “Innate Immune System,” and “Immune System.” Three other gene-modules associated with mortality-risk strata are detailed in Supplementary Tables S1b-d. Comparison of gene module eigengene expression between mortality-risk strata is shown in Supplementary eFigure S2, with this 51-gene (“Pink”) module once again showing the greatest difference between groups.

Figure 1
A horizontal bar chart displays correlation coefficients for different modules. Bars range from MEgrey at 0.11 to MEblack at -0.27. MEpink and MEbrown have highest values at 0.44 and 0.41, respectively. A color gradient runs from red at 0.4 to blue at -0.4 on the side.

Figure 1. Weighted gene co-expression network analysis (WGNCA) of gene expression data from children at high and low risk of sepsis mortality based on pediatric sepsis biomarker risk model II (PERSEVERE-II) identified the Pink Module of genes (MEpink or Module Eigengene Pink) as the most correlated with the high-risk phenotype based upon correlation coefficient (R2 = 0.436) and statistical significance (p = 4.795e-5). R2 correlation coefficient with the high-risk trait is shown, as is the p-value for the significance of that correlation, indicated by ***(p < 0.001), **(p < 0.01), or *(p < 0.05).

We identified 260 genes that were significantly associated with the high-risk strata at p < 0.001 independent of their gene co-expression module membership (Supplementary Table S2). There was a high degree of overlap between these genes and DEGs identified by DESeq2, detailed subsequently. For example, the top seven genes identified by WGCNA associated with the high-risk cohort were identified by DESeq2 as genes with significantly lower expression in high-risk patients (NHSL2: p < 1.9e-11, LRMP: p < 4.14e-10, IL16: p < 6.16e-9, GLIPR1: p < 7.65e-9, SRPK2: p< 7.73e-9, AOAH: p< 1.33e-9, CALB1: p< 9.55e-9, Supplementary Table S4a). In addition, examining co-expression modules associated with high-risk strata, there were 9 Pink Module genes, 6 Yellow Module genes, and 24 Brown Module genes identified by WGCNA as significantly associated with the high-risk strata independent of module membership. All of these 39 genes were also shown to be over-expressed among high-risk patients with a p < 0.001 by DESeq2 (Supplementary Table S3).

Differential gene expression analyses corroborate WGCNA analyses implicating neutrophil dysregulation among high mortality risk patients

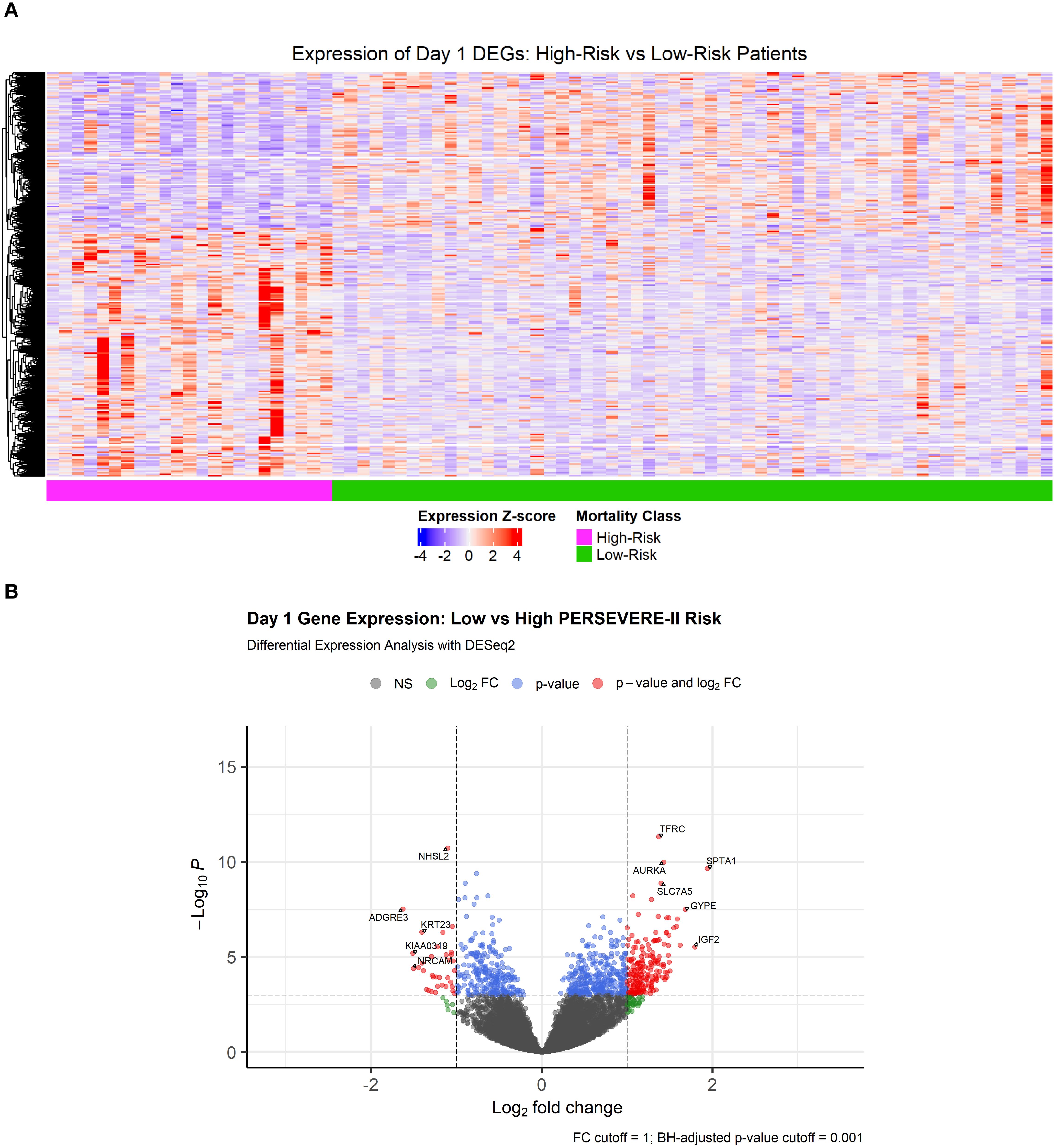
Heatmap visualizing differentially expressed genes comparing high vs low mortality-risk patients is shown in Figure 2a. A total of 2,654 genes (13.3% of all sequenced genes) were differentially expressed at an adjusted p-value < 0.05, of which 1,602 genes were over-expressed and 1,052 were under expressed among high-risk patients relative to those at low-risk of mortality (Supplementary Table S4a). Of note, genes coding for 4 out of the 5 PERSEVERE-II biomarkers - GZMB, CXCL8 (IL-8), HSPA1B, and MMP8 were overexpressed DEGs among high-risk relative to low-risk patients. Figure 2b shows the volcano plot highlighting the most differentially expressed genes (DEGs) based on a log2FC threshold of > ± 1 and adjusted p value of <0.001.

Figure 2
Panel A shows a heatmap of gene expression for Day 1 differentially expressed genes (DEGs) comparing high-risk and low-risk patients. Colors range from blue (low expression) to red (high expression), with pink and green bars indicating high-risk and low-risk, respectively. Panel B displays a volcano plot of Day 1 gene expression using DESeq2 analysis. The x-axis shows log fold change, and the y-axis shows negative log p-values. Dots are color-coded: grey for non-significant, blue for p-value, red for significant p-value and log fold change.

Figure 2. (A) Heatmap showing 2,654 differentially expressed genes at a Benjamini-Hochberg adjusted p-value < 0.05 comparing transcriptomic profiles of children with high- and low-mortality risk based on PERSEVERE-II model. (B) Volcano plot showing DEGs with a |log2FoldChange| > 1 and Benjamini-Hochberg adjusted p-value < 0.001.

As shown in Figure 3, top panel), genes over-expressed in high-risk samples were involved in the cell cycle, with the most-enriched GO terms being “mitotic cell cycle phase transition,” “chromosome segregation,” “organelle fission,” “nuclear division,” and “regulation of cell cycle phase transition.” The genes repressed among high-risk patients were involved in “positive regulation of cytokine production,” “activation of immune response,” “immune-response regulating signaling pathway,” “immune-response activating signaling pathway,” and “leukocyte-mediated immunity.” Alternatively, GO annotations “T cell proliferation” and “regulation of T cell activation” (Figure 3, bottom panel) and KEGG pathways “T cell receptor signaling pathway” and “B cell receptor signaling pathway” (Supplementary eFigure S3), reflective of the adaptive immune response, were repressed among high-risk patients.

Figure 3
Two scatter plots illustrate gene ontology (GO) annotations for high-PERSEVERE-II samples. The top plot shows genes up-regulated, and the bottom plot shows genes down-regulated. Each dot's size and color represent count and adjusted p-value, respectively, with larger, redder dots indicating more significant findings. The x-axis is labeled “GeneRatio,” and various biological processes are listed on the y-axis.

Figure 3. Gene Ontology annotations up-regulated (top panel) and down-regulated (bottom panel) in high-risk children with sepsis suggest the function of differentially expressed genes. A Benjamini-Hochberg adjusted p-value < 0.05 was used as a significance threshold for clusterProfiler analysis.

Developing neutrophils contribute disproportionately to host pathobiology in the high-risk strata

We identified that high mortality-risk patients had a lower average fraction of mature neutrophils (35.5%; 95% CI [29.0%, 42.0%]) compared with low mortality-risk patients (46.3%; 95% CI [42.6%, 50.0%]) based on CIBERSORTx analyses shown in Figure 4. There was no appreciable difference in the proportion of any of the other 21 cell types imputed by CIBERSORTx. As shown in Figure 5, the Kwok et al. dataset had 10 cell types from critically ill adult patients with sepsis. Genes upregulated among high-risk patients were expressed primarily by a small population of developing neutrophils. Further, downregulated genes among patients with high mortality risk were expressed primarily by mature neutrophils. We further identified that developing neutrophils exhibited greater number and strength of inter-cellular interactions, specifically among high-mortality risk patients.

Figure 4
Bar chart showing the average expression of CIBERSORTx immune cell populations for high versus low PERSEVERE-II risk. Neutrophils show the highest proportion, with significant differences marked. Red bars represent high risk, and blue bars represent low risk.

Figure 4. CIBERSORTx analysis of immune cell populations comparing children at high and low risk for sepsis mortality using PERSEVERE-II risk-strata. “***” indicates the 95% confidence intervals between the two conditions are non-overlapping.

Figure 5
Visualization of cell types, regulation scores, and interaction networks. Top shows scatter plots of cell types and scaled scores: Cell Type, Up-Regulated, Down-Regulated, and Composite. The legend identifies different cell types by color. Bottom shows two network diagrams: one for the number of interactions and one for differential interaction strength among cells, both marked as high risk. Different cell types are connected by lines indicating interactions, with varying colors and thicknesses representing interaction characteristics.

Figure 5. Inference of cell subsets underlying pediatric septic shock mortality risk strata. Top Panel (A) The figure shows the Uniform Manifold Approximation and Projection (UMAP) derived from the single-cell transcriptomic dataset from critically ill adults with sepsis published by Kwok et al. Cell Type: Ten cell subsets were identified in the single-cell dataset. (1) Developing neutrophils (pink), (2) Mature neutrophils (red), (3) Cluster differentiation (CD) 14 positive monocytes (light gray), (4) CD16 positive monocytes (black), (5) B lymphocytes (deep purple), (6) Plasmablasts (purple), (7) CD4 positive T lymphocytes (moss green), (8) CD8 positive T lymphocytes (yellow), (9) NK, Natural killer cells (blue), and (10) Platelets (brown). Up-Regulated Score: Up-regulated genes among high-risk patients are shown in red. Down-regulated Score: Down-regulated genes among high-risk patients are shown in red. Composite Score: Composite gene score represents geometric mean of upregulated minus downregulated genes among patients belonging to high-risk strata. The gene score was scaled as shown in the legend. Cells in red represent those with a high composite gene score indicating that they contributed predominantly to overexpressed genes among patients with high mortality risk. In contrast, cells in blue represent those with a low composite gene score indicating that they contributed predominantly to genes underexpressed among patients with low mortality risk. Bottom Left (B) The plot shows the number of interactions in high-risk patients. Notably, developing neutrophils exhibited a higher number of interactions compared to other cell types, suggesting a key role in the hyperinflammatory response observed in high-risk patients (shown in red). Bottom Right (C) The plot represents the differential interaction strength in high-mortality risk patients. Developing neutrophils, monocytes (CD14, CD16), and neutrophil progenitors display stronger interactions in the high-risk group, (shown in red) with developing neutrophils being a central hub of communication, indicative of their critical role in driving the hyperinflammatory response.

Identification of key transcriptional regulators

Gene lists of WGCNA submitted to ChEA3, identified LTF, itself a gene in the Pink Module, as the most enriched TF with a mean rank of 1.0 and 10 overlapping genes including MMP8, LCN2, and RETN. Other TFs of interest identified included KLF1 (Brown Module, mean rank of 1.6 and 231 overlapping genes), FOXM1 (Yellow Module, mean rank of 2.6 and 192 overlapping genes), and ZNF12 (Purple Module, mean rank of 8.0 and 13 overlapping genes). Among the top regulator effect networks associated with high mortality-risk patients, identified through IPA analyses of DEGs, was CEBPB with an activation z-score of 5.08 and p-value of 1.11 e-12, indicating the degree of overlap in genes from the dataset and those modulated by the particular TF. Other key TFs identified included TFEB, MYC, and TBX3. Consistent with results using the former approach, FOXM1 was identified to be activated with a z-score of 3.3 and p-value of overlap of 5.2 e-11 and KLF1 had an activation z-score of 1.7 and p-value of 1.3 e-16. In contrast, LTF and ZNF12 were not enriched when using causal network analyses in IPA (Supplementary Table S5).

Discussion

In this study we analyzed whole blood transcriptomic profiles from 81 pediatric septic shock patients, including 24 high- and 57 low- mortality-risk patients based on the prospectively validated PERSEVERE-II biomarker stratification tool. Using Weighted Gene Co-Expression Network Analysis (WGCNA), which assigns colors to modules, we identified four gene modules associated with high mortality risk, with the 51-gene “Pink” Module being most strongly correlated. Functional pathways linked to these modules highlighted the roles of innate immune responses and neutrophil degranulation as key factors associated with severe outcomes. Moreover, genes overexpressed in high-risk patients were enriched in neutrophil turnover, while those repressed were related to adaptive immunity. It is also notable that the seven genes identified by WGCNA as being most associated with the high-risk stratum were also identified by DESeq2 as being under-expressed in high-risk patients. These genes (NHSL2, LRMP, IL16, GLIPR1, SRPK2, AOAH, CALB1) are among the most under-expressed in high-risk patients (Supplementary Table S4b) and warrant further investigation. High-risk patients exhibited a greater contribution of developing neutrophils to gene-expression signatures and fewer mature neutrophils, emphasizing the impact of neutrophil turnover. Lastly, transcription factors identified through complementary approaches resulted in several potential drivers of gene programs for future mechanistic study.

The original PERSEVERE biomarker model was developed by selecting 12 candidate protein biomarkers associated with genome-wide expression profiles differentiating patients based on outcome. Subsequently, CART analyses were used to identify a parsimonious set of 5 protein biomarkers (IL8, HSPA1B, GZMB, MMP8, and CCL3) in addition to patient age to stratify patients (8). The PERSEVERE II model was developed expressly to improve the performance of PERSEVERE among children with septic shock and multiorgan failure (9). Both models have been extensively prospectively validated in cohorts of pediatric septic shock (810). Notably, several of the genes (MMP8, LCN2, and RETN) in the WGCNA module most highly correlated with high mortality risk are either represented in the PERSEVERE risk model or were candidate biomarkers. Moreover, DEG analyses revealed that 4 out of the 5 genes encoding for PERSEVERE-II biomarkers, with the exception of CCL4, were differentially expressed between high- and low-risk patients. The congruence of these data adds confidence in our analyses.

The identification of the contribution of developing neutrophils to patient risk-strata is wholly unsurprising. Recently, Kwok et al. used single-cell RNA sequencing to reveal that an adult sepsis gene-expression endotype, Sepsis Response Signature 1 (SRS1), was defined by emergency granulopoiesis (11). Using orthogonal approaches, other groups including our own, have performed latent profile analyses of critically ill adults and pediatric patients with sepsis. Transcriptomic analyses of these patients indicate a key contribution of developing neutrophils to subclass-specific pathobiology (15, 28, 29). Of interest, the highest risk subset of patients is consistently characterized by proliferation of developing neutrophils with concomitant suppression of the adaptive immune system (3032), resulting in an unchecked hyperinflammatory state. While such a phenomenon has been attributed to the presence of myeloid derived suppressor cells (MDSCs) later in the course of sepsis (33), the mechanistic basis of such crosstalk between the innate and adaptive arms of the human immune system remains to be fully elucidated.

We sought to identify transcription factors (TFs) that simultaneously regulate the expression of numerous genes related to the high-risk mortality strata. Lactotransferrin or Lactoferrin (LTF) was predicted to regulate the 51-gene “Pink” module most highly associated with high mortality probability based on WGCNA analyses and ChEA3 TF analyses. Lactoferrin (LTF) is an iron-binding glycoprotein that plays a crucial role in immune defense by modulating immune responses, controlling oxidative cell function, and maintaining tissue integrity, thereby limiting pathological damage in response to inflammatory injury and promoting physiological homeostasis (34). Forkhead box M1 (FOXM1) and Kruppel-Like Factor 1 (KLF1), identified both through WGCNA and DEG-based computational pipelines, are thought to serve as master regulators of DNA damage response (35) and promoting activation of innate immunity through Th1 responses in macrophages (36), respectively. Finally, CEBPB (CCAAT Enhancer Binding Protein Beta) identified through DEG and IPA analyses is an established regulator of emergency granulopoiesis (11, 37). While ChEA3 performs better than algorithmic peers in predicting transcription factor association with a set of genes (25) and has been used to identify transcription factors associated with many phenotypes including papillary thyroid cancer (38), infant brain gene expression (39), dermatologic malignancies (40), and mesenchymal stem cells (41), among others (42), these data are correlative. Hypothesis-driven studies focused on these TFs may further shed light on the mechanistic basis of disease and inform development of targeted drugs aimed to ameliorate neutrophil dysregulation.

Our study has several limitations: (1) The sample size of patients with biomarker and transcriptomic data was relatively small, warranting validation in larger datasets to confirm findings and enhance generalizability. (2) The transcriptomic analysis was based on a single blood sample, which limits insights into dynamic gene expression changes that may occur later in the disease course. (3) Gene expression changes may not fully translate to protein levels due to post-translational modifications; integrating high-throughput proteomic data could improve robustness and reveal causal regulatory networks. (4) Single-cell reference data from adults was used to infer cell types, but pediatric-specific data is needed to directly validate findings given age-related differences in sepsis responses. (5) The transcription factor analysis was exploratory, and further studies are needed to confirm the identified regulators’ roles in disease pathology and evaluate their therapeutic potential.

Conclusions

This study reveals key molecular distinctions in mortality risk for pediatric septic shock patients, as identified by the PERSEVERE-II biomarker risk model. Transcriptomic analyses highlighted innate immune dysregulation, specifically increased neutrophil turnover, and suppressed adaptive immunity among high-risk patients. Developing neutrophils emerged as major contributors to the hyperinflammatory state linked to severe outcomes. Transcription factors such as LTF, FOXM1, KLF1, and CEBPB were identified as likely regulators of these gene-expression patterns. These findings provide a foundation for future mechanistic studies and may aid in the development of targeted interventions for high-risk pediatric sepsis patients.

Data availability statement

The data presented in the study are deposited in the NCBI Sequence Read Archive (SRA) repository, accession number PRJNA1358292.

Ethics statement

The studies involving humans were approved by the Institutional Review Board of Cincinnati Children’s Hospital Medical Center. The studies were conducted in accordance with the local legislation and institutional requirements. Written informed consent for participation in this study was provided by the participants’ legal guardians/next of kin.

Author contributions

LD: Conceptualization, Data curation, Formal analysis, Methodology, Validation, Writing – original draft, Writing – review & editing. MH: Formal analysis, Methodology, Validation, Writing – review & editing. AM: Data curation, Formal analysis, Methodology, Validation, Writing – review & editing. NS: Validation, Writing – review & editing. SS: Validation, Writing – review & editing. JK: Validation, Writing – review & editing. BZ: Validation, Writing – review & editing. KH: Validation, Writing – review & editing. JF: Validation, Writing – review & editing. SW: Validation, Writing – review & editing. MB: Validation, Writing – review & editing. AS: Validation, Writing – review & editing. RL: Validation, Writing – review & editing. NT: Validation, Writing – review & editing. BH: Validation, Writing – review & editing. PJ: Validation, Writing – review & editing. TS: Validation, Writing – review & editing. RK: Validation, Writing – review & editing. MA: Conceptualization, Data curation, Formal analysis, Funding acquisition, Methodology, Supervision, Writing – original draft, Writing – review & editing, Validation. AL: Conceptualization, Data curation, Formal analysis, Methodology, Supervision, Writing – original draft, Writing – review & editing, Validation.

Funding

The author(s) declare financial support was received for the research and/or publication of this article. AL was supported by K08GM148957 and L40GM134527. MA, AL, and BZ were supported by R21GM150093. MA received funding through NIH awards R21GM151703 and NIH R35155165 and a Procter K-to-R Scholar award through the Cincinnati Children’s Research Foundation. This study was funded by the National Institutes of Health (NIH, U.S.), including through NIH R35GM126943, held by Dr. Hector Wong. Transcriptomic data was generated through an academic partnership with Inflammatix Inc. The funders had no role in the study design, conduct, analyses, or interpretation; the findings and views expressed are solely those of the authors.

Acknowledgments

The authors are indebted to the contributions of Dr. Hector Wong (HW). Library preparation and sequencing to generate bulk RNA sequencing data were performed in conjunction with Inflammatix for the SUBtyping in SePsis And Critical illnEss (“SUBSPACE”) Consortium.

Conflict of interest

Cincinnati Children’s Hospital Medical Center CCHMC and the estate of the late Dr. Hector R. Wong hold patents for gene-expression-based pediatric septic shock endotypes, reflective of the host adaptive immune system. MA and RK hold a provisional patent for gene-expression-based multiple organ dysfunction syndrome MODS subclass identification, reflective of the host innate immune response. Inflammatix, Inc. is a for-profit company focused on the development and commercialization of best-in-class host-response diagnostic tests. YHB and TS are employees and/or stockholders of Inflammatix. PK is a stockholder of Inflammatix.

The remaining authors declare that the research was conducted in the absence of any commercial or financial relationships that could be construed as a potential conflict of interest.

The author(s) declared that they were an editorial board member of Frontiers, at the time of submission. This had no impact on the peer review process and the final decision.

Generative AI statement

The author(s) declare that no Generative AI was used in the creation of this manuscript.

Any alternative text (alt text) provided alongside figures in this article has been generated by Frontiers with the support of artificial intelligence and reasonable efforts have been made to ensure accuracy, including review by the authors wherever possible. If you identify any issues, please contact us.

Publisher’s note

All claims expressed in this article are solely those of the authors and do not necessarily represent those of their affiliated organizations, or those of the publisher, the editors and the reviewers. Any product that may be evaluated in this article, or claim that may be made by its manufacturer, is not guaranteed or endorsed by the publisher.

Supplementary material

The Supplementary Material for this article can be found online at: https://www.frontiersin.org/articles/10.3389/fimmu.2025.1663704/full#supplementary-material

References

1. Weiss SL, Fitzgerald JC, Pappachan J, Wheeler D, Jaramillo-Bustamante JC, Salloo A, et al. Global epidemiology of pediatric severe sepsis: the sepsis prevalence, outcomes, and therapies study. Am J Respir Crit Care Med. (2015) 191:1147–57. doi: 10.1164/rccm.201412-2323OC

PubMed Abstract | Crossref Full Text | Google Scholar

2. Rudd KE, Johnson SC, Agesa KM, Shackelford KA, Tsoi D, Kievlan DR, et al. Global, regional, and national sepsis incidence and mortality, 1990–2017: analysis for the Global Burden of Disease Study. Lancet. (2020) 395:200–11. doi: 10.1016/S0140-6736(19)32989-7

PubMed Abstract | Crossref Full Text | Google Scholar

3. Global report on the epidemiology and burden of sepsis: current evidence, identifying gaps and future directions (2020). World Health Organization. Available online at: https://apps.who.int/iris/bitstream/handle/10665/334216/9789240010789-eng.pdf?sequence=1&isAllowed=y (Accessed September 9, 2024).

Google Scholar

4. Hartman ME, Linde-Zwirble WT, Angus DC, and Watson RS. Trends in the epidemiology of pediatric severe sepsis*. Pediatr Crit Care Med J Soc Crit Care Med World Fed. Pediatr Intensive Crit Care Soc. (2013) 14:686–93. doi: 10.1097/PCC.0b013e3182917fad

PubMed Abstract | Crossref Full Text | Google Scholar

5. Carlton EF, Barbaro RP, Iwashyna TJ, and Prescott HC. Cost of pediatric severe sepsis hospitalizations. JAMA Pediatr. (2019) 173:986–7. doi: 10.1001/jamapediatrics.2019.2570

PubMed Abstract | Crossref Full Text | Google Scholar

6. Shah FA, Meyer NJ, Angus DC, Awdish R, Azoulay É, Calfee CS, et al. A research agenda for precision medicine in sepsis and acute respiratory distress syndrome: an official american thoracic society research statement. Am J Respir Crit Care Med. (2021) 204:891–901. doi: 10.1164/rccm.202108-1908ST

PubMed Abstract | Crossref Full Text | Google Scholar

7. Stevens J, Tezel O, Bonnefil V, Hapstack M, and Atreya MR. Biological basis of critical illness subclasses: from the bedside to the bench and back again. Crit Care Lond Engl. (2024) 28:186. doi: 10.1186/s13054-024-04959-3

PubMed Abstract | Crossref Full Text | Google Scholar

8. Wong HR, Salisbury S, Xiao Q, Cvijanovich NZ, Hall M, Allen GL, et al. The pediatric sepsis biomarker risk model. Crit Care Lond Engl. (2012) 16:R174. doi: 10.1186/cc11652

PubMed Abstract | Crossref Full Text | Google Scholar

9. Wong HR, Cvijanovich NZ, Anas N, Allen GL, Thomas NJ, Bigham MT, et al. PERSEVERE-II: Redefining the pediatric sepsis biomarker risk model with septic shock phenotype. Crit Care Med. (2016) 44:2010–7. doi: 10.1097/CCM.0000000000001852

PubMed Abstract | Crossref Full Text | Google Scholar

10. Wong HR, Caldwell JT, Cvijanovich NZ, Weiss SL, Fitzgerald JC, Bigham MT, et al. Prospective clinical testing and experimental validation of the Pediatric Sepsis Biomarker Risk Model. Sci Transl Med. (2019) 11. doi: 10.1126/scitranslmed.aax9000

PubMed Abstract | Crossref Full Text | Google Scholar

11. Kwok AJ, Allcock A, Ferreira RC, Cano-Gamez E, Smee M, Burnham KL, et al. Neutrophils and emergency granulopoiesis drive immune suppression and an extreme response endotype during sepsis. Nat Immunol. (2023) 24:767–79. doi: 10.1038/s41590-023-01490-5

PubMed Abstract | Crossref Full Text | Google Scholar

12. Wong HR, Cvijanovich NZ, Anas N, Allen GL, Thomas NJ, Bigham MT, et al. Developing a clinically feasible personalized medicine approach to pediatric septic shock. Am J Respir Crit Care Med. (2015) 191:309–15. doi: 10.1164/rccm.201410-1864OC

PubMed Abstract | Crossref Full Text | Google Scholar

13. Atreya MR, Cvijanovich NZ, Fitzgerald JC, Weiss SL, Bigham MT, Jain PN, et al. Integrated PERSEVERE and endothelial biomarker risk model predicts death and persistent MODS in pediatric septic shock: a secondary analysis of a prospective observational study. Crit Care. (2022) 26:210. doi: 10.1186/s13054-022-04070-5

PubMed Abstract | Crossref Full Text | Google Scholar

14. Atreya MR, Huang M, Moore AR, Zheng H, Hasin-Brumshtein Y, Fitzgerald JC, et al. Machine learning driven identification of gene-expression signatures correlated with multiple organ dysfunction trajectories and complex sub-endotypes of pediatric septic shock (2022). Available online at: https://www.researchsquare.com/article/rs-2093663/v1.

Google Scholar

15. Atreya MR, Huang M, Moore AR, Zheng H, Hasin-Brumshtein Y, Fitzgerald JC, et al. Identification and transcriptomic assessment of latent profile pediatric septic shock phenotypes. Crit Care Lond Engl. (2024) 28:246. doi: 10.1186/s13054-024-05020-z

PubMed Abstract | Crossref Full Text | Google Scholar

16. Goldstein B, Giroir B, and Randolph A. & International Consensus Conference on Pediatric Sepsis. International pediatric sepsis consensus conference: definitions for sepsis and organ dysfunction in pediatrics. Pediatr Crit Care Med J Soc Crit Care Med World Fed. Pediatr Intensive Crit Care Soc. (2005) 6:2–8. doi: 10.1097/01.PCC.0000149131.72248.E6

PubMed Abstract | Crossref Full Text | Google Scholar

17. Pollack MM, Patel KM, and Ruttimann UE. Prism III: An updated pediatric risk of mortality score. Crit Care Med. (1996) 24:743–52. doi: 10.1097/00003246-199605000-00004

PubMed Abstract | Crossref Full Text | Google Scholar

18. Langfelder P and Horvath S. WGCNA: an R package for weighted correlation network analysis. BMC Bioinf. (2008) 9:559. doi: 10.1186/1471-2105-9-559

PubMed Abstract | Crossref Full Text | Google Scholar

19. Robinson MD and Oshlack A. A scaling normalization method for differential expression analysis of RNA-seq data. Genome Biol. (2010) 11:R25. doi: 10.1186/gb-2010-11-3-r25

PubMed Abstract | Crossref Full Text | Google Scholar

20. Robinson MD, McCarthy DJ, and Smyth GK. edgeR: a Bioconductor package for differential expression analysis of digital gene expression data. Bioinforma. Oxf. Engl. (2010) 26:139–40. doi: 10.1093/bioinformatics/btp616

PubMed Abstract | Crossref Full Text | Google Scholar

21. Huang DW, Sherman BT, and Lempicki RA. Systematic and integrative analysis of large gene lists using DAVID bioinformatics resources. Nat Protoc. (2009) 4:44–57. doi: 10.1038/nprot.2008.211

PubMed Abstract | Crossref Full Text | Google Scholar

22. Yu G, Wang L-G, Han Y, and He Q-Y. clusterProfiler: an R package for comparing biological themes among gene clusters. Omics J Integr Biol. (2012) 16:284–7. doi: 10.1089/omi.2011.0118

PubMed Abstract | Crossref Full Text | Google Scholar

23. Newman AM, Steen CB, Liu CL, Gentles AJ, Chaudhuri AA, Scherer F, et al. Determining cell type abundance and expression from bulk tissues with digital cytometry. Nat Biotechnol. (2019) 37:773–82. doi: 10.1038/s41587-019-0114-2

PubMed Abstract | Crossref Full Text | Google Scholar

24. Zheng H, Rao AM, Dermadi D, Toh J, Murphy Jones L, Donato M, et al. Multi-cohort analysis of host immune response identifies conserved protective and detrimental modules associated with severity across viruses. Immunity. (2021) 54:753–768.e5. doi: 10.1016/j.immuni.2021.03.002

PubMed Abstract | Crossref Full Text | Google Scholar

25. Keenan AB, Torre D, Lachmann A, Leong AK, Wojciechowicz ML, Utti V, et al. ChEA3: transcription factor enrichment analysis by orthogonal omics integration. Nucleic Acids Res 47 W212. (2019) (W1):W212-24. doi: 10.1093/nar/gkz446

PubMed Abstract | Crossref Full Text | Google Scholar

26. Krämer A, Green J, Pollard J, and Tugendreich S. Causal analysis approaches in Ingenuity Pathway Analysis. Bioinforma. Oxf. Engl. (2014) 30:523–30. doi: 10.1093/bioinformatics/btt703

PubMed Abstract | Crossref Full Text | Google Scholar

27. Alder MN, Opoka AM, Lahni P, Hildeman DA, and Wong HR. Olfactomedin-4 is a candidate marker for a pathogenic neutrophil subset in septic shock. Crit Care Med. (2017) 45:e426–32. doi: 10.1097/CCM.0000000000002102

PubMed Abstract | Crossref Full Text | Google Scholar

28. Neyton LPA, Sinha P, Sarma A, Mick E, Kalantar K, Chen S, et al. Host and microbe blood metagenomics reveals key pathways characterizing critical illness phenotypes. Am J Respir Crit Care Med. (2024) 209(7):805-15. doi: 10.1164/rccm.202308-1328OC

PubMed Abstract | Crossref Full Text | Google Scholar

29. Sinha P, Neyton L, Sarma A, Wu N, Jones C, Zhuo H, et al. Molecular Phenotypes of ARDS in the ROSE Trial have Differential Outcomes and Gene Expression Patterns That Differ at Baseline and Longitudinally Over Time. Am J Respir Crit Care Med. (2024) 209(7):816–28. doi: 10.1164/rccm.202308-1490OC

PubMed Abstract | Crossref Full Text | Google Scholar

30. Shanley TP, Cvijanovich N, Allen GL, Lin R, Anas N, Meyer K, et al. Genome-level longitudinal expression of signaling pathways and gene networks in pediatric septic shock. Mol Med. (2007) 13:495–508. doi: 10.2119/2007-00065.Shanley

PubMed Abstract | Crossref Full Text | Google Scholar

31. Cvijanovich N, Shanley TP, Lin R, Allen GL, Thomas NJ, Checchia P, et al. Validating the genomic signature of pediatric septic shock. Physiol Genomics. (2008) 34:127–34. doi: 10.1152/physiolgenomics.00025.2008

PubMed Abstract | Crossref Full Text | Google Scholar

32. Wong HR, Cvijanovich N, Allen GL, Lin R, Anas N, Meyer K, et al. Genomic expression profiling across the pediatric systemic inflammatory response syndrome, sepsis, and septic shock spectrum*. Crit Care Med. (2009) 37:1558–66. doi: 10.1097/CCM.0b013e31819fcc08

PubMed Abstract | Crossref Full Text | Google Scholar

33. Darden DB, Bacher R, Brusko MA, Knight P, Hawkins RB, Cox MC, et al. Single cell RNA-seq of human myeloid derived suppressor cells in late sepsis reveals multiple subsets with unique transcriptional responses: A pilot study. Shock Augusta Ga. (2021) 55:587–95. doi: 10.1097/SHK.0000000000001671

PubMed Abstract | Crossref Full Text | Google Scholar

34. Kruzel ML, Zimecki M, and Actor JK. Lactoferrin in a context of inflammation-induced pathology. Front Immunol. (2017) 8:1438. doi: 10.3389/fimmu.2017.01438

PubMed Abstract | Crossref Full Text | Google Scholar

35. Zona S, Bella L, Burton MJ, and Moraes GN. de & Lam, E. W.-F. FOXM1: An emerging master regulator of DNA damage response and genotoxic agent resistance. Biochim Biophys Acta. (2014) 1839:1316. doi: 10.1016/j.bbagrm.2014.09.016

PubMed Abstract | Crossref Full Text | Google Scholar

36. Cao Z, Sun X, Icli B, Wara AK, and Feinberg MW. Role of Krüppel-like factors in leukocyte development, function, and disease. Blood. (2010) 116:4404–14. doi: 10.1182/blood-2010-05-285353

PubMed Abstract | Crossref Full Text | Google Scholar

37. Xu C, Xu J, Lu L, Tian W, Ma J, and Wu M. Identification of key genes and novel immune infiltration-associated biomarkers of sepsis. Innate Immun. (2020) 26:666–82. doi: 10.1177/1753425920966380

PubMed Abstract | Crossref Full Text | Google Scholar

38. Huang Y, Prasad M, Lemon WJ, Hampel H, Wright FA, Kornacker K, et al. Gene expression in papillary thyroid carcinoma reveals highly consistent profiles. Proc Natl Acad Sci U S A. (2001) 26:15044–9. doi: 10.1073/pnas.251547398

PubMed Abstract | Crossref Full Text | Google Scholar

39. Wang W, Liu Z, Peng D, Lin GN, and Wang Z. Genomic insights into genes expressed specifically during infancy highlight their dominant influence on the neuronal system. BMC Genomics. (2024) 25:1012. doi: 10.1186/s12864-024-10911-0

PubMed Abstract | Crossref Full Text | Google Scholar

40. Kim J, Kang JH, Noh MG, Lee B, Choi YD, Kim OJ, et al. New potential diagnostic markers for verrucous hyperplasia and verrucous carcinoma based on RNA-sequencing data. Mol Cell Probes. (2024) 77:101980. doi: 10.1016/j.mcp.2024.101980

PubMed Abstract | Crossref Full Text | Google Scholar

41. Khan AA, Huat TJ, Al Mutery A, El-Serafi AT, Kacem HH, Abdallah SH, et al. Significant transcriptomic changes are associated with differentiation of bone marrow-derived mesenchymal stem cells into neural progenitor-like cells in the presence of bFGF and EGF. Cell Biosci. (2020) 10:126. doi: 10.1186/s13578-020-00487-z

PubMed Abstract | Crossref Full Text | Google Scholar

42. Love MI, Huber W, and Anders S. Moderated estimation of fold change and dispersion for RNA-seq data with DESeq2. Genome Biol. (2014) 15:550. doi: 10.1186/s13059-014-0550-8

PubMed Abstract | Crossref Full Text | Google Scholar

Keywords: precision medicine, pediatric sepsis, mortality risk stratification, transcriptomics, immune response, neutrophil dysregulation

Citation: Dunwoodie L, Huang M, Moore AR, Stanski NL, Standage SW, Kaplan JM, Zingarelli B, Harmon K, Fitzgerald JC, Weiss SL, Bigham MT, Schwarz AJ, Lutfi R, Thomas NJ, Haileselassie B, Jain PN, Sweeney TE, Kamaleswaran R, Atreya MR and Lautz AJ (2025) Neutrophil dysregulation differentiates pediatric septic shock biomarker-based mortality-risk strata: insights from weighted gene co-expression network and transcriptomic analyses. Front. Immunol. 16:1663704. doi: 10.3389/fimmu.2025.1663704

Received: 10 July 2025; Accepted: 06 October 2025;
Published: 19 November 2025.

Edited by:

Ryan J. Stark, Vanderbilt University Medical Center, United States

Reviewed by:

Pedro Xavier-Elsas, Federal University of Rio de Janeiro, Brazil
Gustavo Sganzerla, Dalhousie University, Canada

Copyright © 2025 Dunwoodie, Huang, Moore, Stanski, Standage, Kaplan, Zingarelli, Harmon, Fitzgerald, Weiss, Bigham, Schwarz, Lutfi, Thomas, Haileselassie, Jain, Sweeney, Kamaleswaran, Atreya and Lautz. This is an open-access article distributed under the terms of the Creative Commons Attribution License (CC BY). The use, distribution or reproduction in other forums is permitted, provided the original author(s) and the copyright owner(s) are credited and that the original publication in this journal is cited, in accordance with accepted academic practice. No use, distribution or reproduction is permitted which does not comply with these terms.

*Correspondence: Andrew J. Lautz, QW5kcmV3LkxhdXR6QGNjaG1jLm9yZw==

†These authors share senior authorship

Disclaimer: All claims expressed in this article are solely those of the authors and do not necessarily represent those of their affiliated organizations, or those of the publisher, the editors and the reviewers. Any product that may be evaluated in this article or claim that may be made by its manufacturer is not guaranteed or endorsed by the publisher.