ORIGINAL RESEARCH article
Front. Immunol.
Sec. Comparative Immunology
This article is part of the Research TopicCell-mediated innate immunity in aquatic invertebrates and fish: what’s new?View all 7 articles
Carotenoid-based immune response in sea cucumbers relies on newly identified coelomocytes – the carotenocytes
Provisionally accepted- 1University of Mons, Mons, Belgium
- 2Station Marine de Concarneau, Concarneau, France
- 3Universite de Liege GIGA Institute, Liège, Belgium
- 4Universite de Mons, Mons, Belgium
Select one of your emails
You have multiple emails registered with Frontiers:
Notify me on publication
Please enter your email address:
If you already have an account, please login
You don't have a Frontiers account ? You can register here
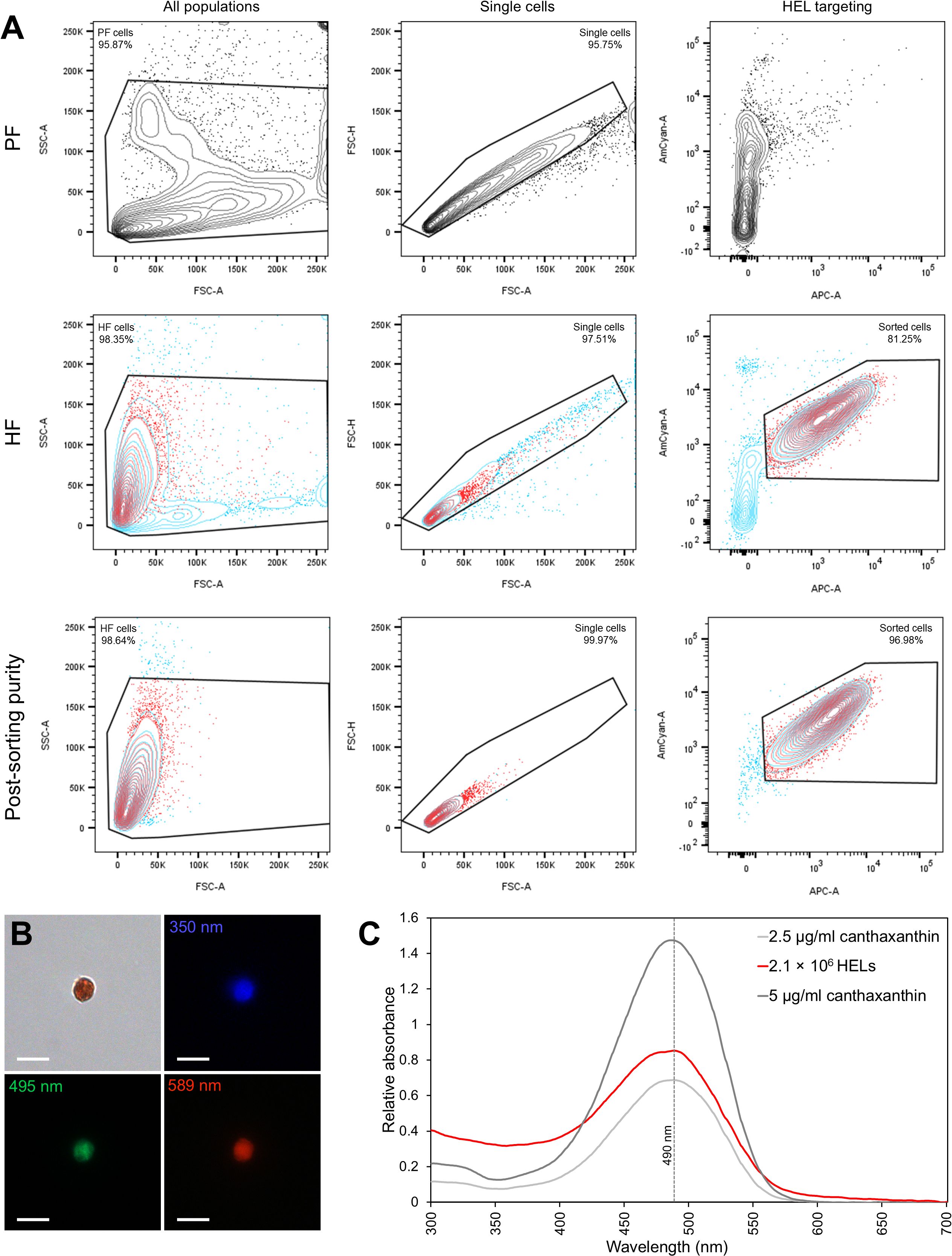
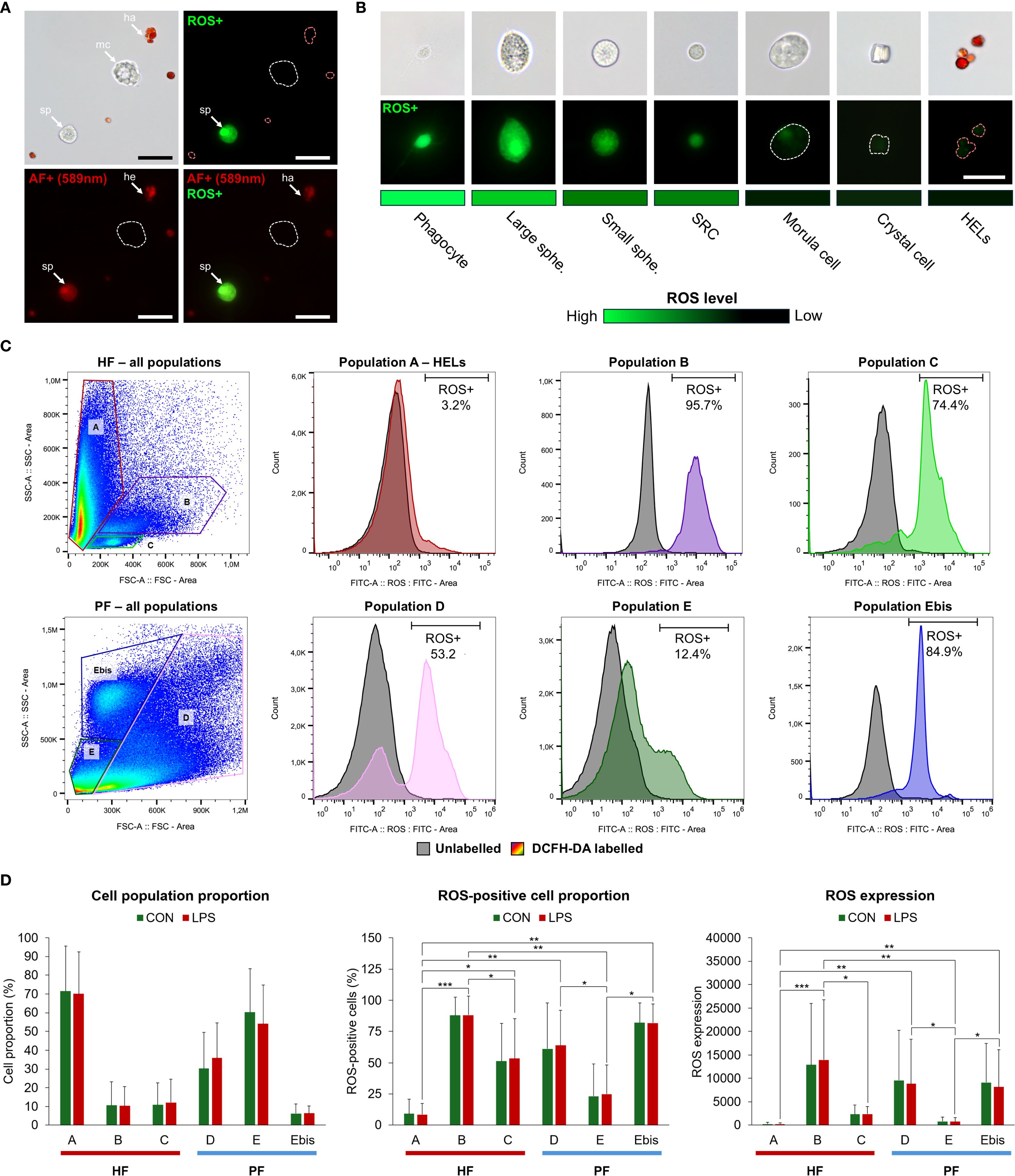
Sea cucumbers are marine deuterostomes possessing a complex innate immune system composed of a wide diversity of immune cells—coelomocytes, making them compelling models for exploring the evolution of immunity. This study investigates the functional specialisation of coelomocytes within the two main echinoderm body fluids, namely the perivisceral fluid (PF) from the perivisceral cavity and the hydrovascular fluid (HF) from the hydrovascular—ambulacral system. Given their specific distribution restricted to the HF, haemocyte-like cells (HELs) are particularly investigated. In echinoderms, haemocytes have been described as reddish cells containing haemoglobin and thus presenting a function in oxygen transport. Using an integrative approach combining cell morphological analyses, pigment profiling, and multi-omics technologies, we demonstrate in the sea cucumber Holothuria forskali that HELs harbour exceptionally high concentrations of carotenoids, primarily canthaxanthin and astaxanthin, potent antioxidant molecules responsible for their pigmentation. Transcriptomics and proteomics analyses reveal that HELs express candidate genes involved in the carotenoid metabolism pathway as well as catalase, an antioxidant enzyme. Additionally, spectral flow cytometry assays reveal that HELs do not produce reactive oxygen species (ROS) in contrast to most coelomocyte types, reinforcing the hypothesis of their antioxidant function. HELs also contribute to the formation of large red bodies (i.e., coelomocyte aggregates) and increase in concentration following lipopolysaccharide injections, indicating an active role in immunity. Given these results, we hypothesise that these cells act after the culmination of the immune response, forming an antioxidant shell around the cellular aggregates to mitigate oxidative stress from ROS produced while encapsulating pathogens, thus protecting the host tissues. The discovery of carotenoid-carrying coelomocytes constitutes the first report of pigmented coelomocytes in sea cucumbers (except respiratory pigments), challenging the long-standing assumption that these cells contain haemoglobin. Therefore, we propose renaming haemocytes into carotenocytes, at least in this species. However, we believe that this newly described coelomocyte type has been misidentified as haemoglobin-containing cells in many previous studies and may be present in many other holothuroid species. Our findings thus establish a new paradigm in the study of coelomocytes in echinoderms, as well as in the function of the hydrovascular system, which is unique to this phylum.
Keywords: immune cell, antioxidant, Echinodermata, Haemocyte, deuterostome, Reactive Oxygen Species, Hydrovascular system, Gene Expression
Received: 17 Jul 2025; Accepted: 18 Sep 2025.
Copyright: © 2025 Noé, Bossiroy, David, Vanwinge, Fievez, Bureau, GABRIELE, Karasiewicz, Mascolo, Wattiez, Eeckhaut, Caulier and Delroisse. This is an open-access article distributed under the terms of the Creative Commons Attribution License (CC BY). The use, distribution or reproduction in other forums is permitted, provided the original author(s) or licensor are credited and that the original publication in this journal is cited, in accordance with accepted academic practice. No use, distribution or reproduction is permitted which does not comply with these terms.
* Correspondence:
Wambreuse Noé, noe.wambreuse@umons.ac.be
Estelle Bossiroy, estelle.bossiroy@umons.ac.be
Jérôme Delroisse, jerome.delroisse@umons.ac.be
Disclaimer: All claims expressed in this article are solely those of the authors and do not necessarily represent those of their affiliated organizations, or those of the publisher, the editors and the reviewers. Any product that may be evaluated in this article or claim that may be made by its manufacturer is not guaranteed or endorsed by the publisher.
