ORIGINAL RESEARCH article
Front. Immunol.
Sec. Immunological Tolerance and Regulation
This article is part of the Research TopicDecoding Traditional Wisdom: Mechanisms and Transformations of Natural Medicines Regulating Anti-infectious ImmunityView all 3 articles
Ursolic acid induces colorectal cancer cells ferroptosis via regulation of system xc-and miR-214-3p/Stat3/GPX4 axis
Provisionally accepted- 1Guangdong Provincial Hospital of Traditional Chinese Medicine, Guangzhou, China
- 2The First Affiliated Hospital of Guangdong Pharmaceutical University, Guangzhou, China
- 3The Second Affiliated Hospital of Guangzhou University of Chinese Medicine, Guangzhou, China
Select one of your emails
You have multiple emails registered with Frontiers:
Notify me on publication
Please enter your email address:
If you already have an account, please login
You don't have a Frontiers account ? You can register here
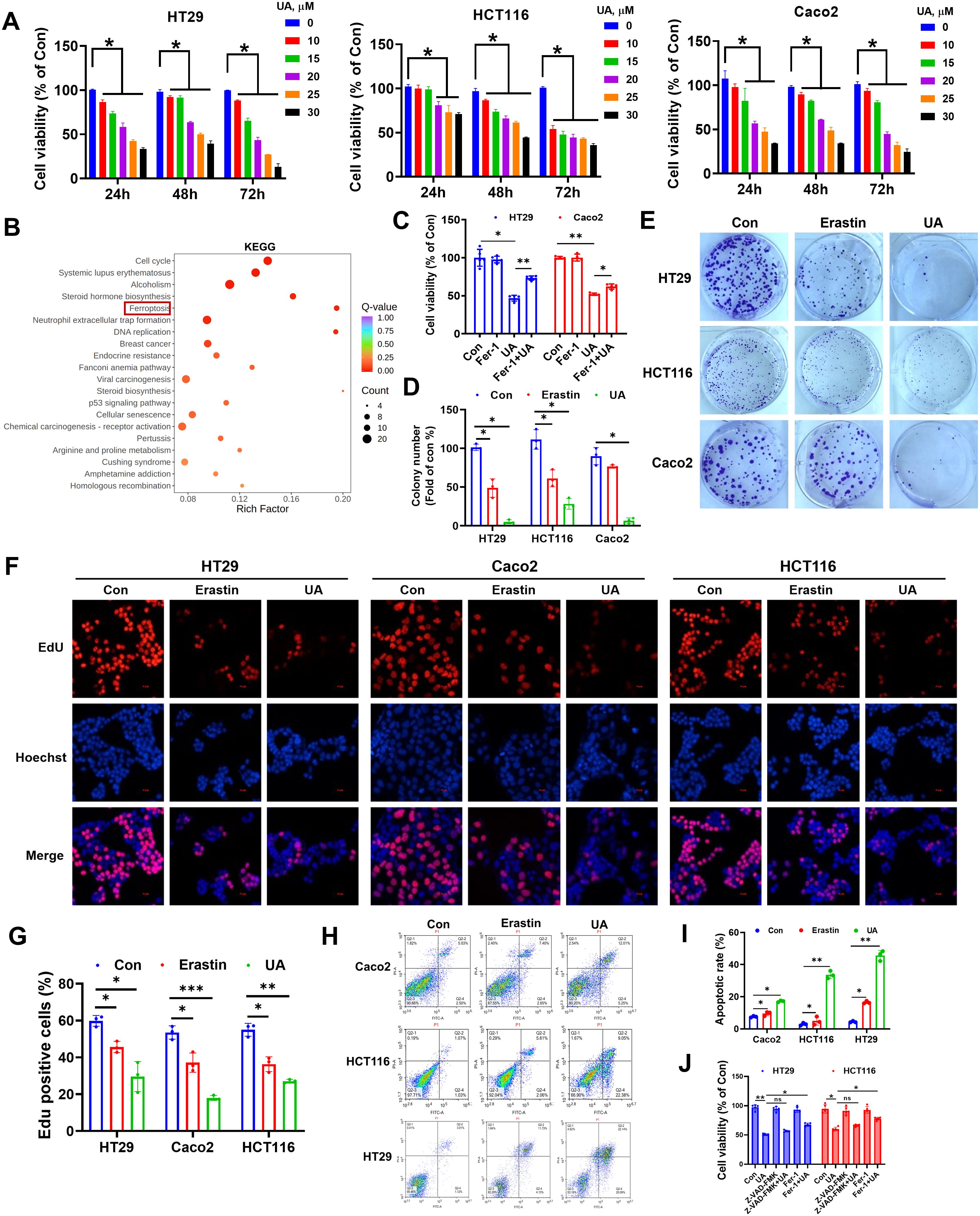
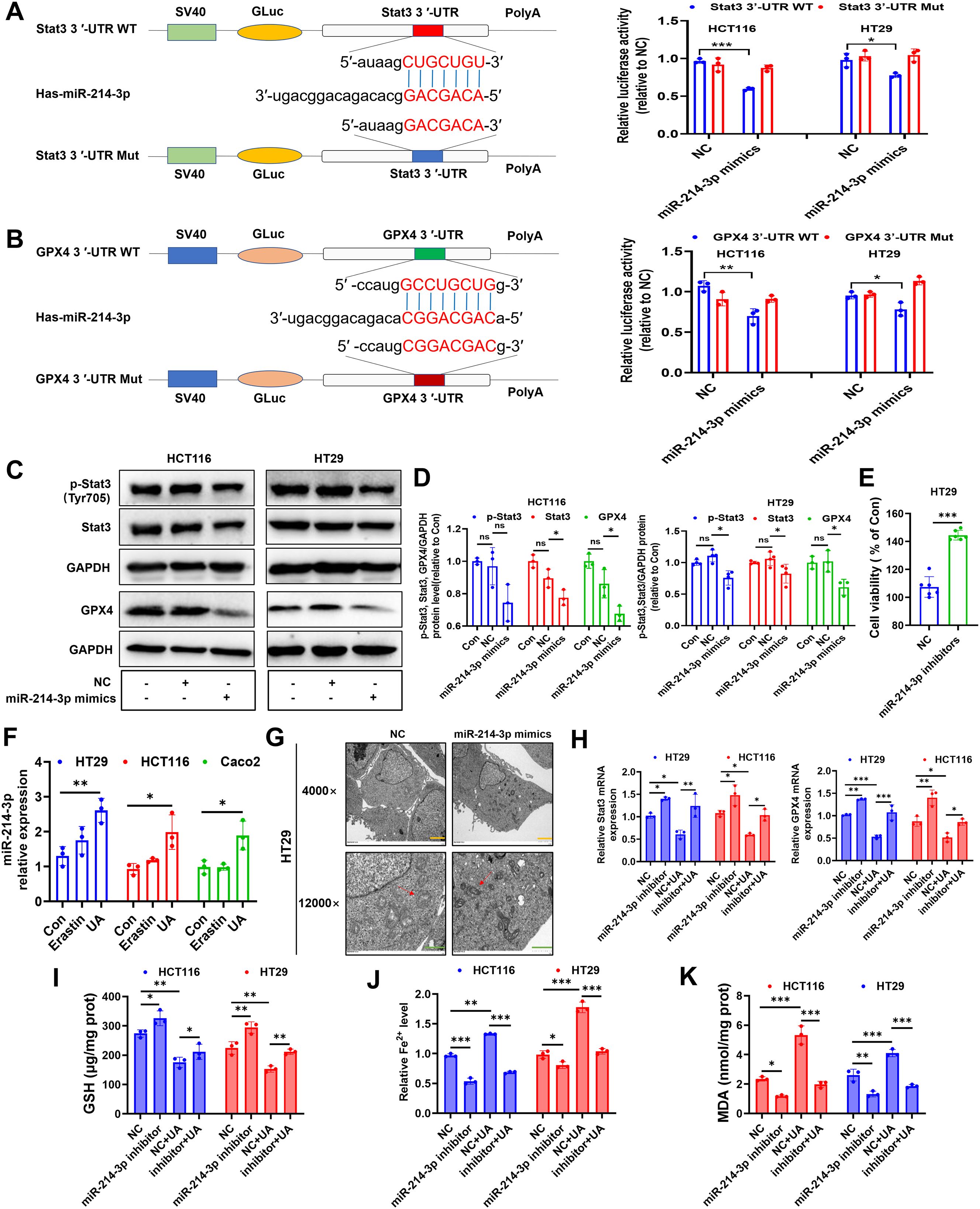
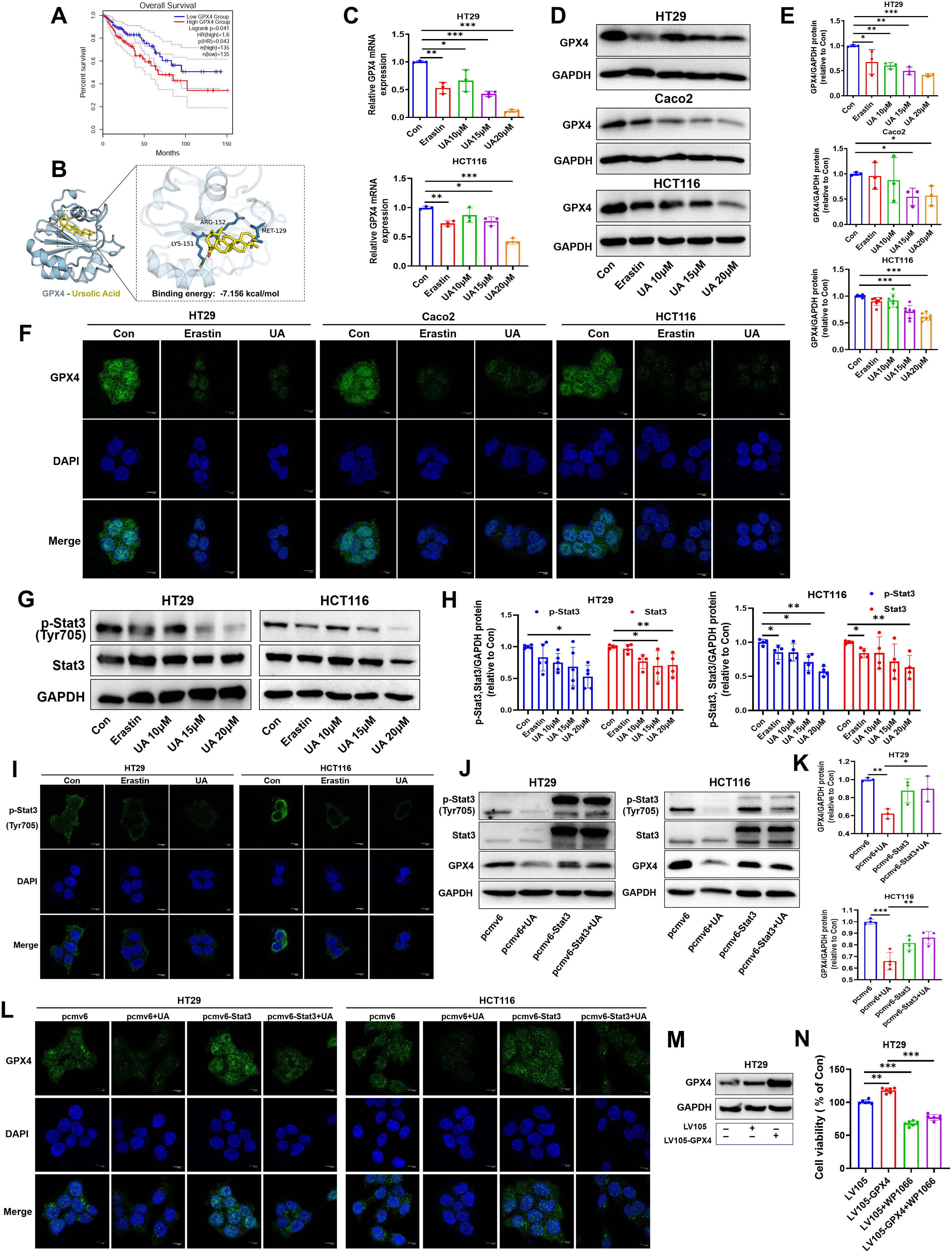
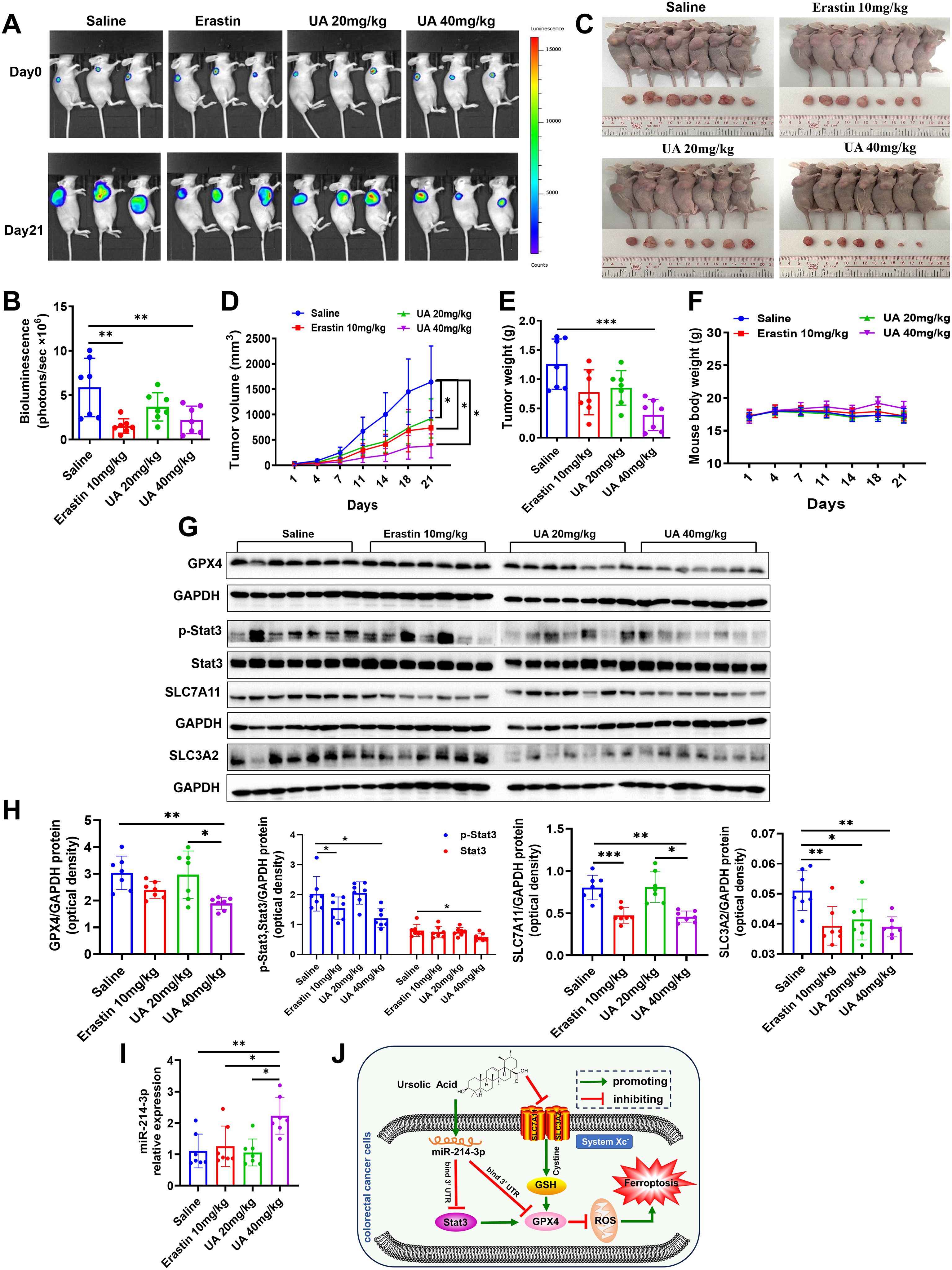
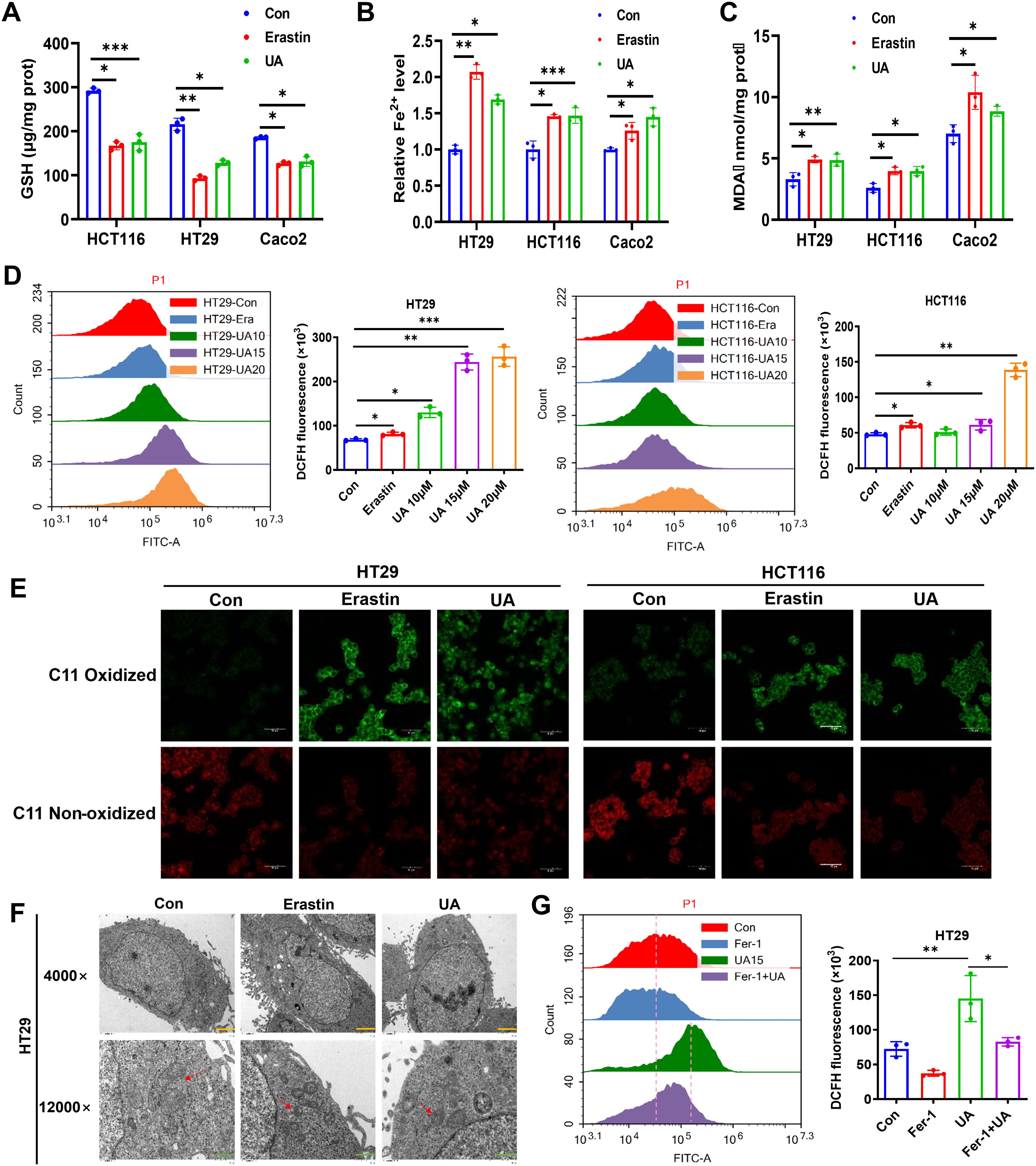
Background and aim: Colorectal cancer (CRC) is a prominent worldwide health concern because of its high prevalence and mortality rates. This study explored the role of Ursolic Acid (UA) in preventing the development of CRC and clarified potential mechanisms. Experimental procedure: Differential genes between human normal tissues and colon adenocarcinoma tumor tissues, plus survival analysis were generated on GEPIA2 website. RNA-seq was utilized to screen therapeutic targets after UA added into HT29 cells. AutoDock Vina 1.2.3 was used to carry out molecular docking between GPX4 and UA. Dual-luciferase reporter method was applied to evaluate miR-214-3p/GPX4 and miR-214-3p/Stat3 sponging. Gene overexpression plasmids, miRNA mimics and inhibitors transfection assays were carried out. The morphological alterations in mitochondria were detected based on transmission electron microscopy (TEM). In vivo, the xenograft model of HT29 cells transfected with luciferase gene (HT29-luc) was constructed in nude mice. Key results: We found that UA substantially inhibited the proliferation of CRC cells, induced cellular ferroptosis by decreasing the expression of system xc- (SLC7A11 and SLC3A2) and GPX4. Overexpression of Stat3 increased GPX4 expression level. MiR-214-3p mimics can reduce GPX4, p-Stat3 and Stat3 expression levels. MiR-214-3p can bind both GPX4 and Stat3 mRNA 3'UTR. Overexpression of GPX4 and miR-214-3p inhibitors accelerated CRC cells proliferation. MiR-214-3p inhibitors can reverse UA-reduced GPX4 and Stat3 mRNA expression levels. TEM images showed that mitochondrial volume decreased, bilayer membrane density increased, mitochondrial cristae decreased after intervention with UA or miR-214-3p mimics. According to in vivo experiments, UA inhibited CRC tumor growth by regulation of above genes. Conclusions and implications: This study demonstrated that UA could effectively inhibit CRC proliferation by inducing ferroptosis via regulation of system xc-subunits and miR-214-3p/Stat3/GPX4 axis, suggesting UA could serve as a promising anti-colorectal cancer candidate requiring further validation and optimization potent anti-colorectal cancer drug.
Keywords: Ursolic acid, ferroptosis, GPx4, stat3, MiR-214-3p, colorectal cancer
Received: 27 Jul 2025; Accepted: 31 Oct 2025.
Copyright: © 2025 Shi, Ma, Juan, Su, Lu, Wei, Li, Huang, Wang, Qin, Ding, HAN and Wu. This is an open-access article distributed under the terms of the Creative Commons Attribution License (CC BY). The use, distribution or reproduction in other forums is permitted, provided the original author(s) or licensor are credited and that the original publication in this journal is cited, in accordance with accepted academic practice. No use, distribution or reproduction is permitted which does not comply with these terms.
* Correspondence: Jingjing Wu, star8677@163.com
Disclaimer: All claims expressed in this article are solely those of the authors and do not necessarily represent those of their affiliated organizations, or those of the publisher, the editors and the reviewers. Any product that may be evaluated in this article or claim that may be made by its manufacturer is not guaranteed or endorsed by the publisher.
