ORIGINAL RESEARCH article
Front. Immunol.
Sec. Parasite Immunology
This article is part of the Research TopicInteractions among Immune Cells in Leishmaniasis: Exploring Markers, Enzymes and CytokinesView all 11 articles
Functional and phenotypic analysis of CD4 T cell dynamics in peripheral blood of human visceral leishmaniasis patients confers increased frequencies of CD25 expressing regulatory T cells that contribute to disease pathogenesis
Provisionally accepted- 1CSIR - Indian Institute of Chemical Biology, Kolkata, India
- 2BD LifeSciences, Saltlake City, Kolkata-700091, India, Kolkata, India
- 3ICMR - Rajendra Memorial Research Institute of Medical Sciences, Patna, India
- 4School of Tropical Medicine, Kolkata, India
Select one of your emails
You have multiple emails registered with Frontiers:
Notify me on publication
Please enter your email address:
If you already have an account, please login
You don't have a Frontiers account ? You can register here
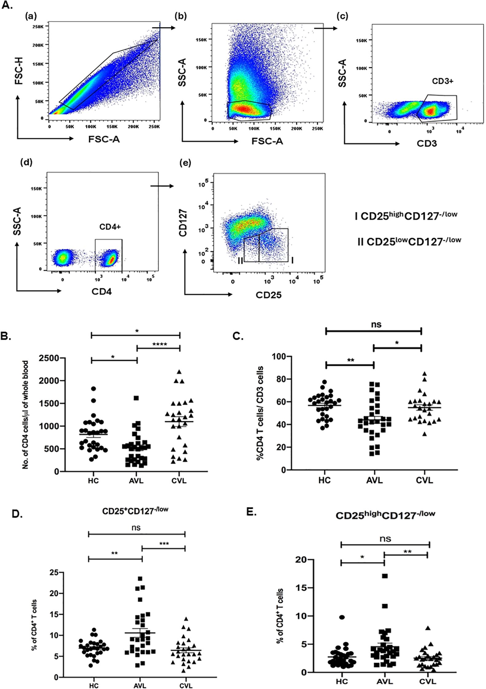
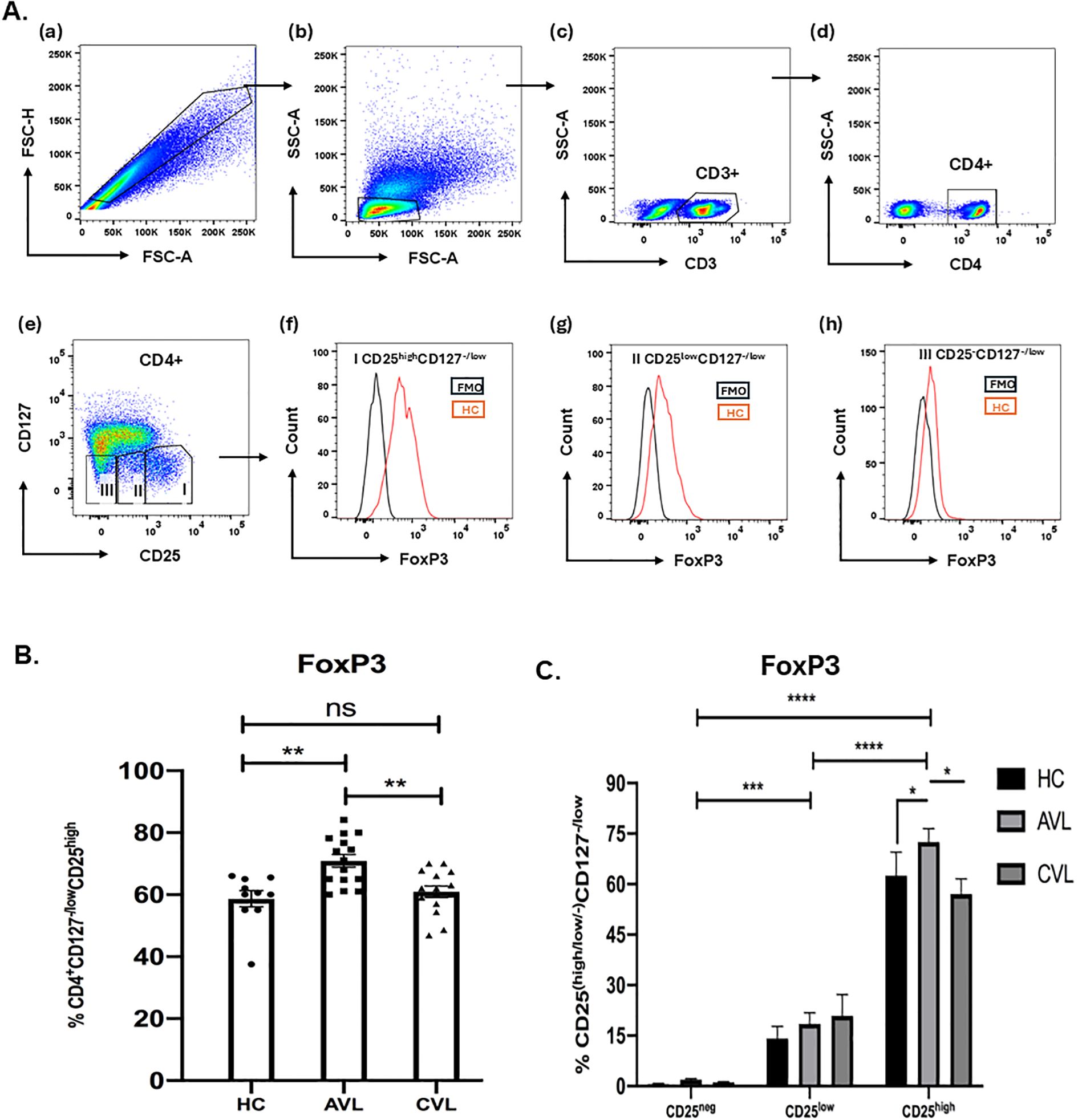
ABSTRACT Introduction: Regulatory T cells (Tregs) have been reported to control immune responses in microbial infections. However, their possible role in visceral leishmaniasis (VL) has not been well defined. To address this, we carried out extensive studies to investigate the frequency, phenotype and functions of kala-azar patients' peripheral blood Tregs pre and post treatment. Methods: Fresh blood and peripheral blood mononuclear cell (PBMCs) were used to delineate the frequency and phenotype function in VL through flow cytometry. Further for functional characterization, PBMCs of VL patients were depleted of CD25+ T cells and sorted Treg and T effector cells were co-cultured. Results: Tregs frequencies were significantly upregulated in the active VL patients compared to healthy controls and recovered individuals. Tregs characterized as CD4+CD127- /lowCD25high T cells expressed FoxP3 maximally. Isolated Treg cells from VL subjects displayed immunosuppression by inhibiting proliferation and IFN- production of effector cells. Moreover, Treg cells were functionally competent and exerted their suppressive role by inhibiting the IFN-γ production and proliferation of effector T cells. Interestingly, when analyzing Treg heterogeneity using the CD45RA marker, we observed an increased frequency of not only effector Treg subpopulations but also naïve and non-Treg cells in active VL patients. Conclusions: The present study characterizes the frequency, phenotype and function of CD4+CD127-/lowCD25highTreg cells of kala-azar patients ex vivo. Our results suggest that functional effector Treg subpopulation elevated during active VL modulate effectors of immune response and induce immunosuppression. These together with naïve and non-Tregs cells constitute a defining feature of VL pathogenesis.
Keywords: Regulatory T cells (T reg), Immunosuppression, Visceral leishmaniasis, PBMCs, Effector T cell (TE), Immunology & Infectious Diseases
Received: 31 Jul 2025; Accepted: 31 Oct 2025.
Copyright: © 2025 Kamran, Ghosh, Bhattacharya, Ghosh, Bhattacharyya, Banik, Asad, Ejazi, Pandey, Rahman, Goswami, Madhukar and ALI. This is an open-access article distributed under the terms of the Creative Commons Attribution License (CC BY). The use, distribution or reproduction in other forums is permitted, provided the original author(s) or licensor are credited and that the original publication in this journal is cited, in accordance with accepted academic practice. No use, distribution or reproduction is permitted which does not comply with these terms.
* Correspondence: NAHID ALI, nali.iicb@csir.res.in
Disclaimer: All claims expressed in this article are solely those of the authors and do not necessarily represent those of their affiliated organizations, or those of the publisher, the editors and the reviewers. Any product that may be evaluated in this article or claim that may be made by its manufacturer is not guaranteed or endorsed by the publisher.
