ORIGINAL RESEARCH article
Front. Immunol.
Sec. Viral Immunology
This article is part of the Research TopicDeciphering Host-Virus Interactions and Advancing Therapeutics for Chronic Viral InfectionView all 9 articles
Inflammatory and Redox Reprogramming of Macrophages by HIV Cell-to-Cell Transmission Inhibits Bone Resorption Capacity
Provisionally accepted- National Scientific and Technical Research Council (CONICET), Buenos Aires, Argentina
Select one of your emails
You have multiple emails registered with Frontiers:
Notify me on publication
Please enter your email address:
If you already have an account, please login
You don't have a Frontiers account ? You can register here
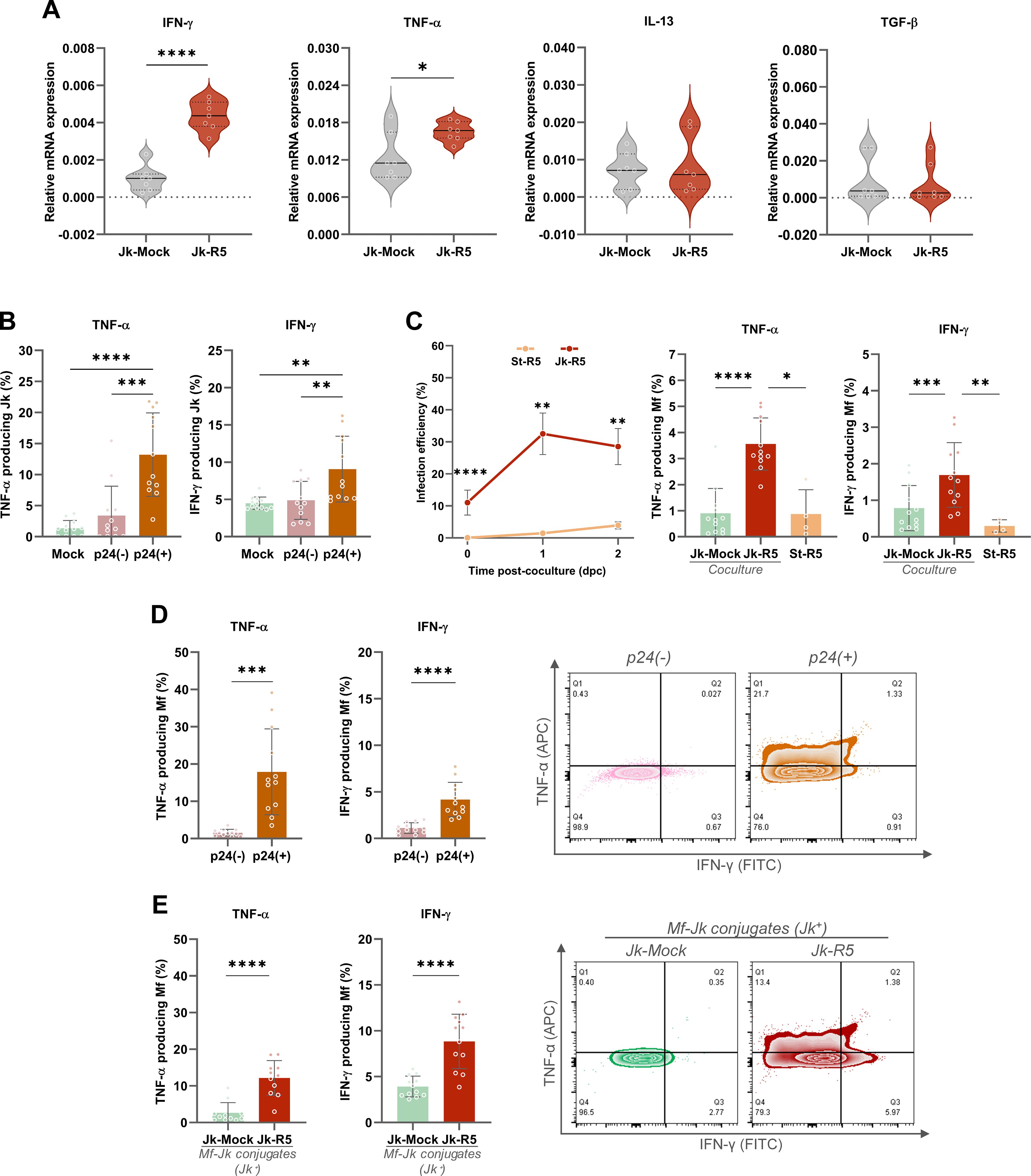
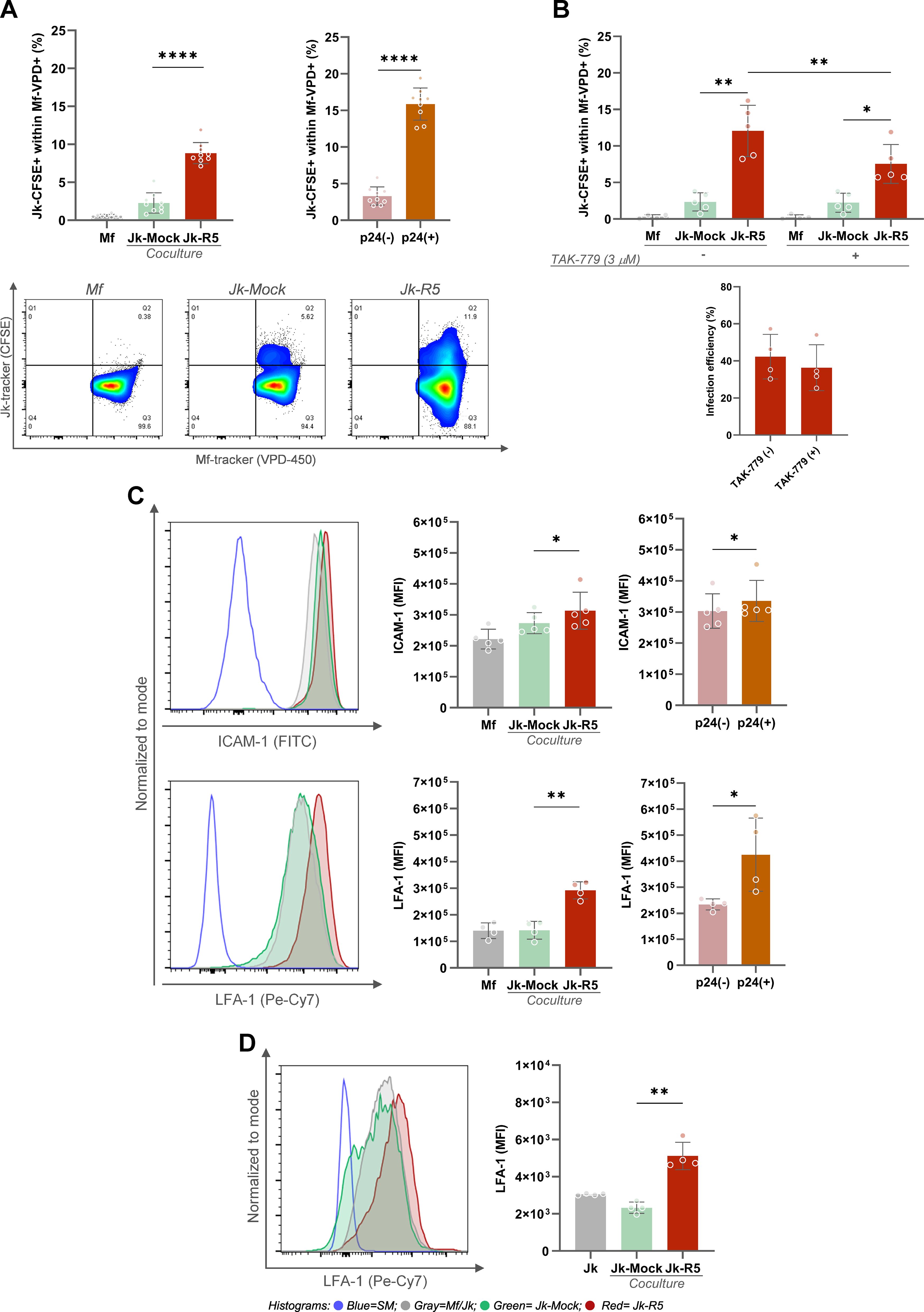
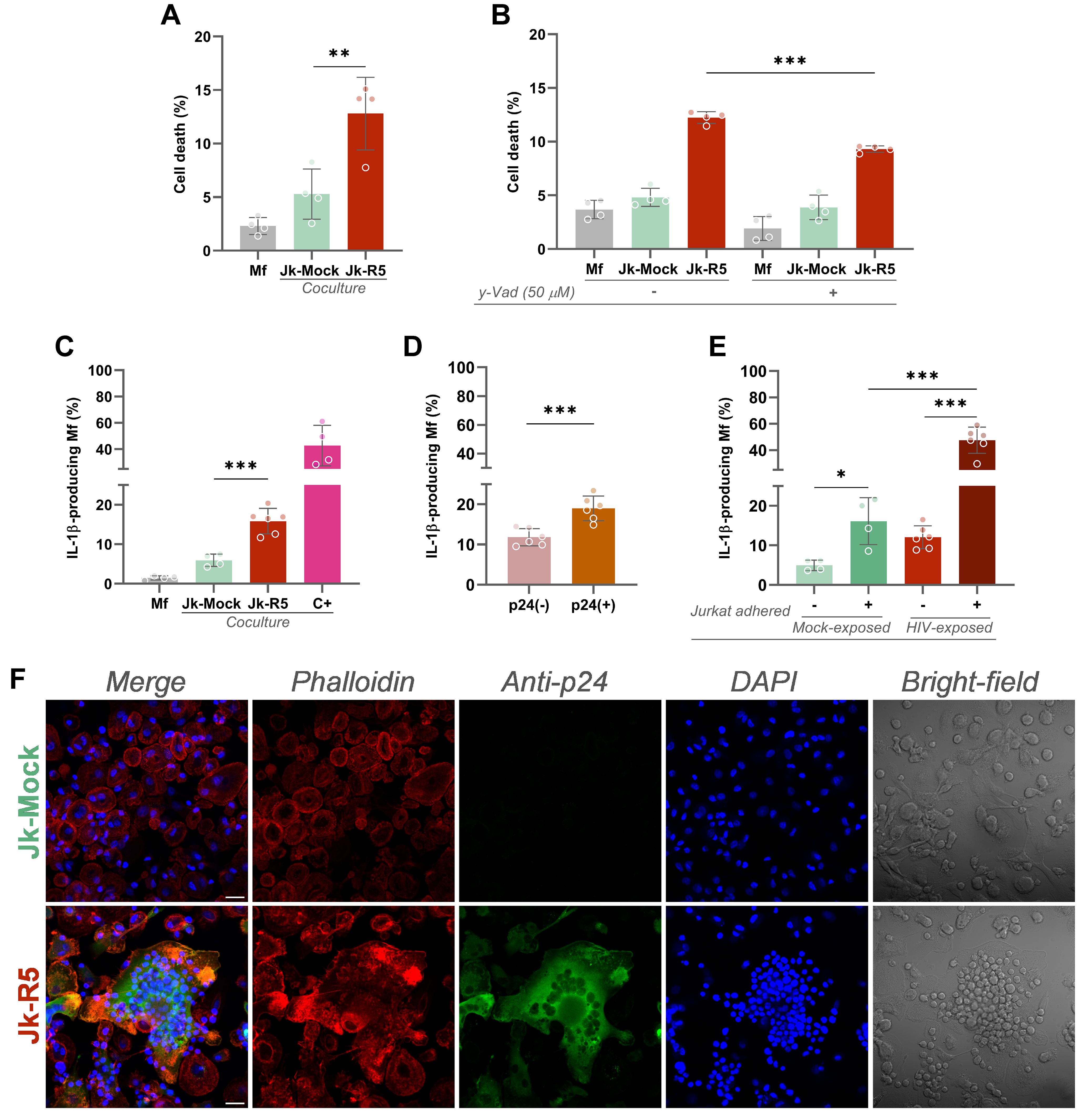
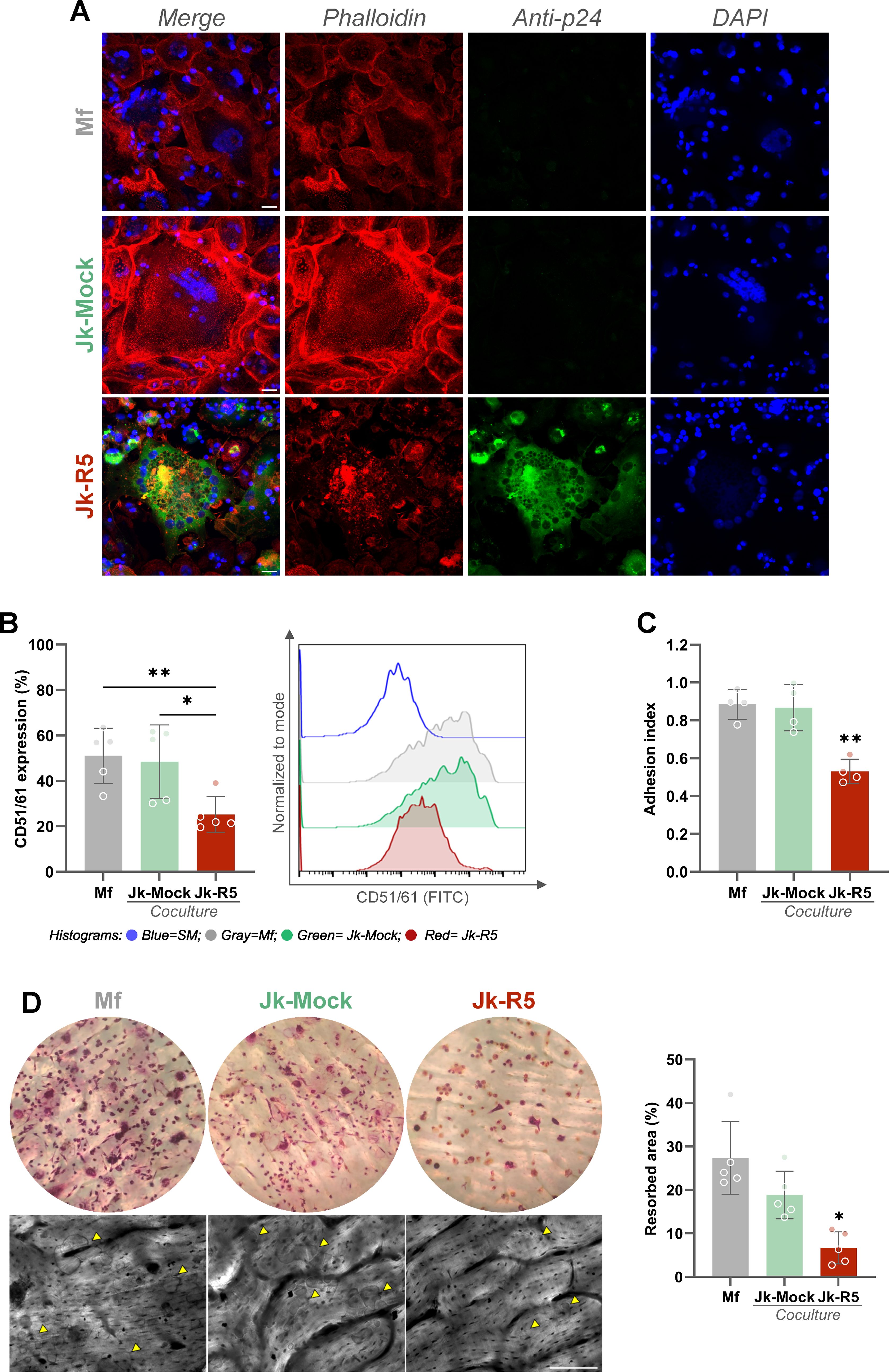
People with HIV experience bone loss, but how viral spread perturbs osteoclastogenesis remains unclear. We asked whether cell-to-cell transmission of HIV from infected CD4⁺ T cells to macrophages reprograms precursors and impairs osteoclast differentiation. We co-cultured Jurkat cells infected with R5-or X4-tropic HIV with human monocyte-derived macrophages (M0/M1/M2) and quantified infection (p24/GFP), inflammasome activation and death (IL-1β, AnnexinV/7-AAD, z-YVAD), adhesion molecules/tetraspanins (ICAM-1, LFA-1, CD9/CD63/CD81), mROS (MitoSOX, NAC), polarization markers/cytokines, and osteoclastogenesis (TRAP, actin ring, CD51/61, adhesion, bone resorption). R5 HIV infected M0>M2>M1 macrophages via contact, sustaining p24 release across differentiation and reducing TRAP⁺ osteoclasts and resorption. HIV-exposed macrophages showed inflammasome-linked death and IL-1β induction; contact enhanced Mf–T conjugates and upregulated ICAM-1/LFA-1 and tetraspanins. HIV-infected T cells displayed pro-inflammatory TNF-α/IFN-γ profiles, skewing macrophages toward M1-like states. Jurkat-derived ROS promoted conjugates and mROS accumulation in macrophages, while NAC reduced contact and oxidative imbalance. Nevirapine partially restored osteoclastogenesis and revealed contact-associated drug insensitivity. The effects scaled with the proportion of infected T cells. HIV cell-to-cell spread induces inflammatory and redox reprogramming in macrophage precursors that blocks osteoclast differentiation and function, offering testable targets (inflammasome, adhesion, ROS) to protect bone in HIV.
Keywords: HIV, cell-to-cell transmission, osteoclast, Bone Resorption, Redox imbalance, pyroptosis
Received: 27 Aug 2025; Accepted: 31 Oct 2025.
Copyright: © 2025 Sviercz, Jarmoluk, Russo, López, Freiberger, Cevallos, Delpino and Quarleri. This is an open-access article distributed under the terms of the Creative Commons Attribution License (CC BY). The use, distribution or reproduction in other forums is permitted, provided the original author(s) or licensor are credited and that the original publication in this journal is cited, in accordance with accepted academic practice. No use, distribution or reproduction is permitted which does not comply with these terms.
* Correspondence: Jorge  Quarleri, quarleri@fmed.uba.ar
Disclaimer: All claims expressed in this article are solely those of the authors and do not necessarily represent those of their affiliated organizations, or those of the publisher, the editors and the reviewers. Any product that may be evaluated in this article or claim that may be made by its manufacturer is not guaranteed or endorsed by the publisher.