ORIGINAL RESEARCH article
Front. Immunol.
Sec. Inflammation
The immune receptors TLR4 and SLAMF1 regulate TNF release by human metapneumovirus in human macrophages
Provisionally accepted- Norwegian University of Science and Technology, Trondheim, Norway
Select one of your emails
You have multiple emails registered with Frontiers:
Notify me on publication
Please enter your email address:
If you already have an account, please login
You don't have a Frontiers account ? You can register here
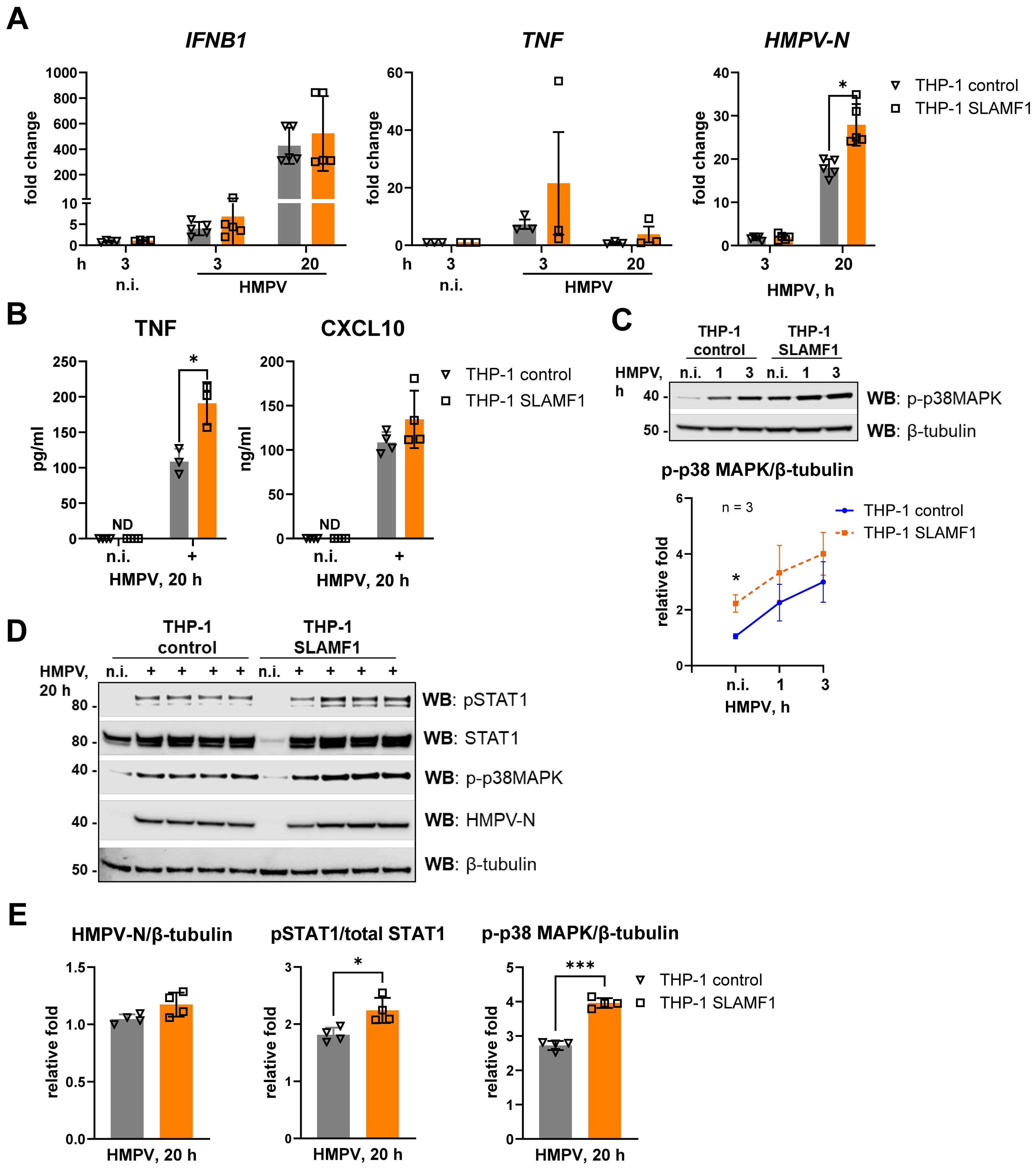
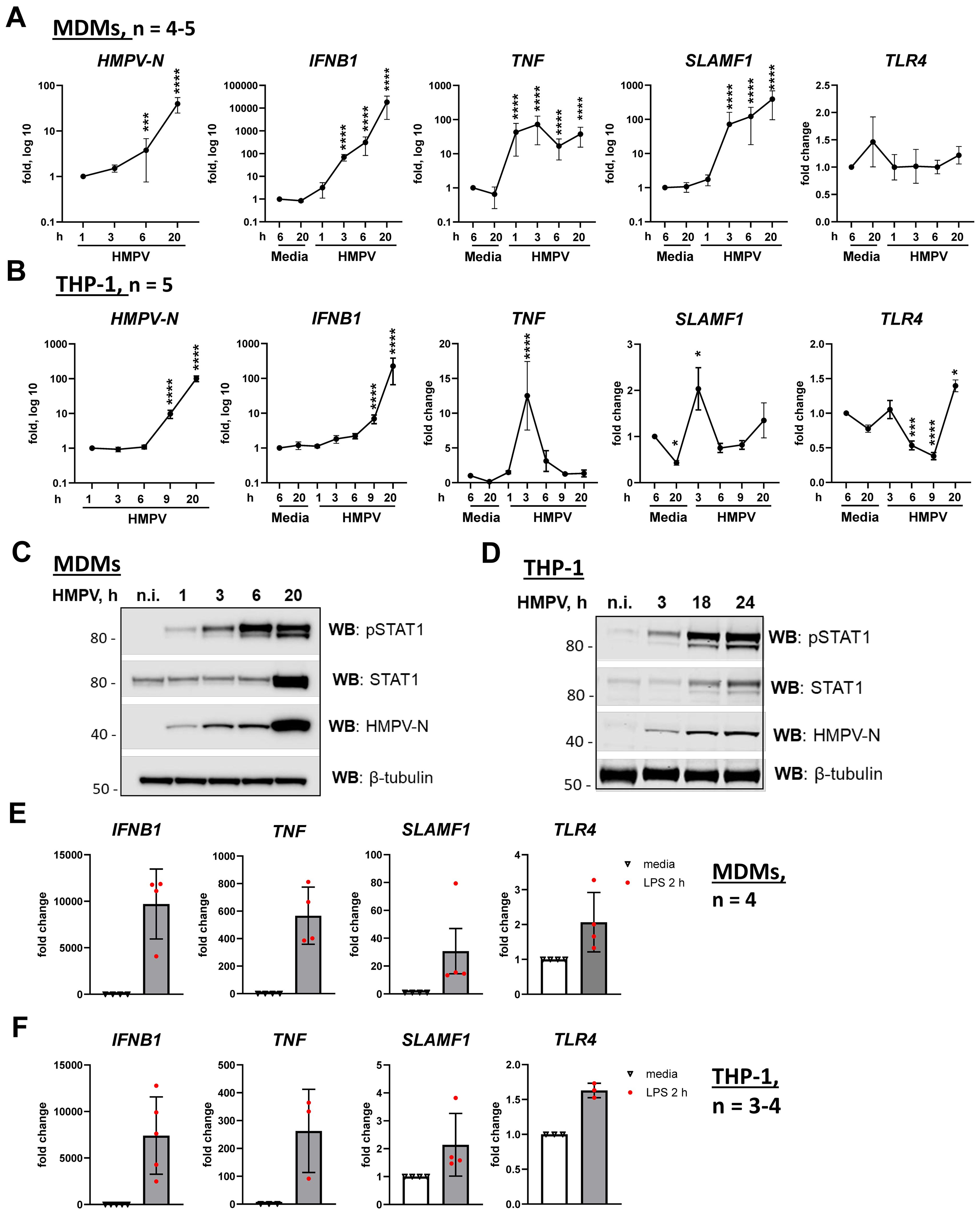
Background: Human metapneumovirus (HMPV) is a major cause of acute respiratory disease in children, the elderly, and immunocompromised individuals. While proinflammatory cytokines and type I interferons (IFNs) are important for antiviral defense, excessive tumor necrosis factor (TNF) is associated with severe disease in HMPV and other respiratory infections. Hence, defining regulatory mechanisms by which HMPV induces TNF and IFN- is important for therapeutic strategies in airway disease. The immunoregulatory receptors Toll-like receptor (TLR)4 and signaling lymphocytic activation molecule family 1 (SLAMF1) mediate TNF and IFN- expression in response to LPS and Gram-negative bacteria, but their involvement to HMPV-stimulated cytokine expression is unclear. Methods: We investigated the kinetics of TNF and IFNB1 expression in human monocyte-derived macrophages (MDMs) and THP-1 macrophage-like cells. The impact of SLAMF1 and TLR4 on TNF, IFNB1 and p38 MAPK were determined after their overexpression or knockout in THP-1 cells or silencing in MDMs. Results: TLR4 knockout reduced TNF but not IFNB1 induced by HMPV, whereas SLAMF1 silencing reduced both cytokines. Overexpression of TLR4 or SLAMF1 enhanced, while silencing of TLR4 or SLAMF1 reduced p38 MAPK activation and TNF secretion. Pharmacological inhibition of p38 MAPK reduced both TNF and IFNB1, confirming its essential role in cytokine induction. Conclusions: Together, our findings identify TLR4 and SLAMF1 as key regulators of early HMPV-induced inflammation via p38 MAPK. SLAMF1 additionally influences IFN- responses and appears to affect viral replication dynamics. These insights suggest that targeting SLAMF1–TLR4 signaling may offer a therapeutic strategy to limit TNF-driven pathology in HMPV infection.
Keywords: virus, Airway disease, hyperinflammation, Tumor necrosis factor, TNF, Toll-Like Receptor 4, HMPV
Received: 02 Sep 2025; Accepted: 28 Oct 2025.
Copyright: © 2025 Bye, Rian, Ryan, Espevik, Anthonsen and Yurchenko. This is an open-access article distributed under the terms of the Creative Commons Attribution License (CC BY). The use, distribution or reproduction in other forums is permitted, provided the original author(s) or licensor are credited and that the original publication in this journal is cited, in accordance with accepted academic practice. No use, distribution or reproduction is permitted which does not comply with these terms.
* Correspondence:
Marit Walbye Anthonsen, marit.w.anthonsen@ntnu.no
Maria Yurchenko, mariia.yurchenko@ntnu.no
Disclaimer: All claims expressed in this article are solely those of the authors and do not necessarily represent those of their affiliated organizations, or those of the publisher, the editors and the reviewers. Any product that may be evaluated in this article or claim that may be made by its manufacturer is not guaranteed or endorsed by the publisher.
