ORIGINAL RESEARCH article
Front. Immunol.
Sec. Inflammation
This article is part of the Research TopicER Stress and Redox Regulation in Chronic Inflammation and DiseaseView all articles
Integrative bulk and single-cell transcriptome analyses reveal integrated stress response-related biomarkers in periodontitis with experimental validation
Provisionally accepted- The First People's Hospital of Yunnan Province, Kunming, China
Select one of your emails
You have multiple emails registered with Frontiers:
Notify me on publication
Please enter your email address:
If you already have an account, please login
You don't have a Frontiers account ? You can register here
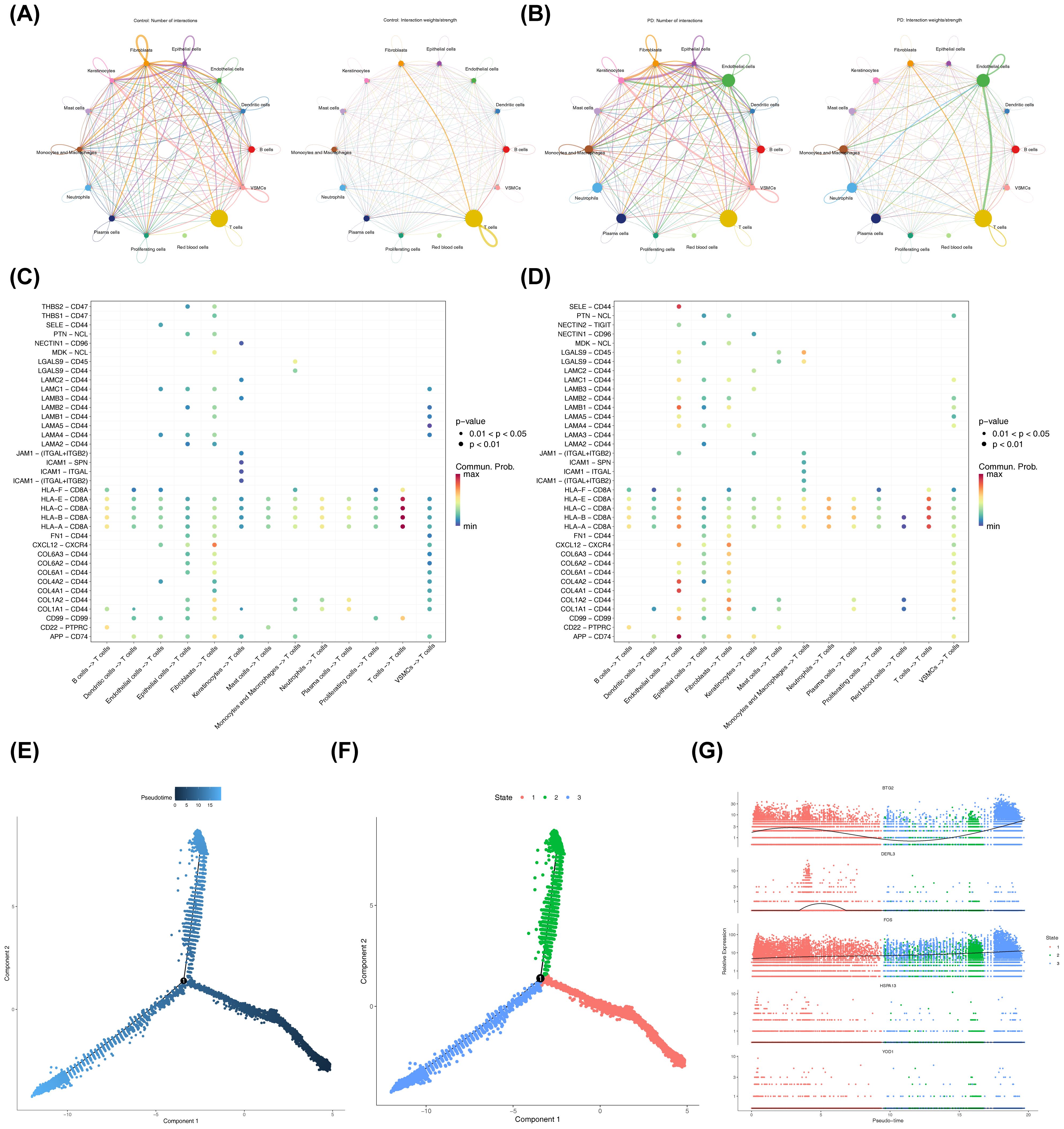
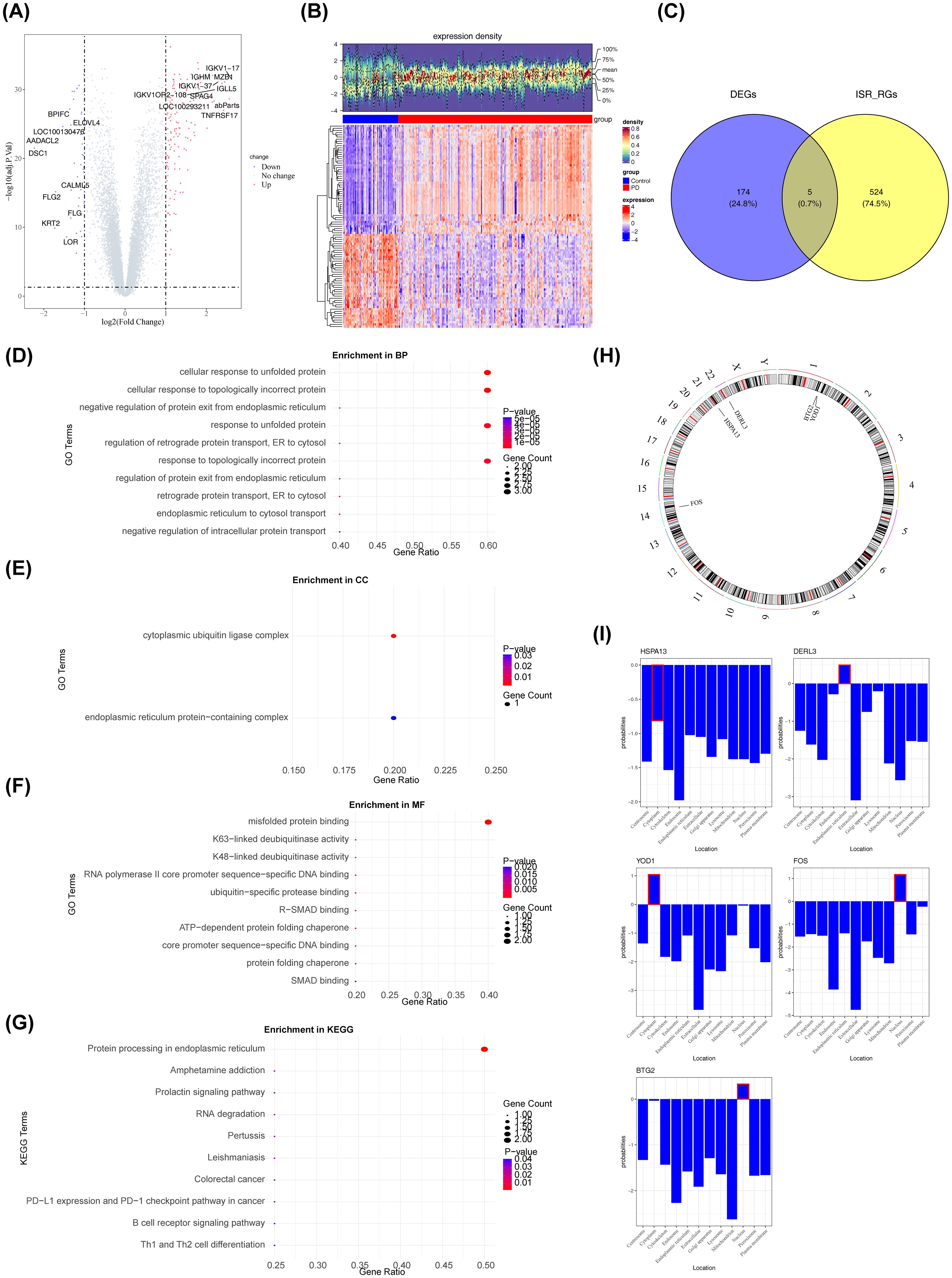
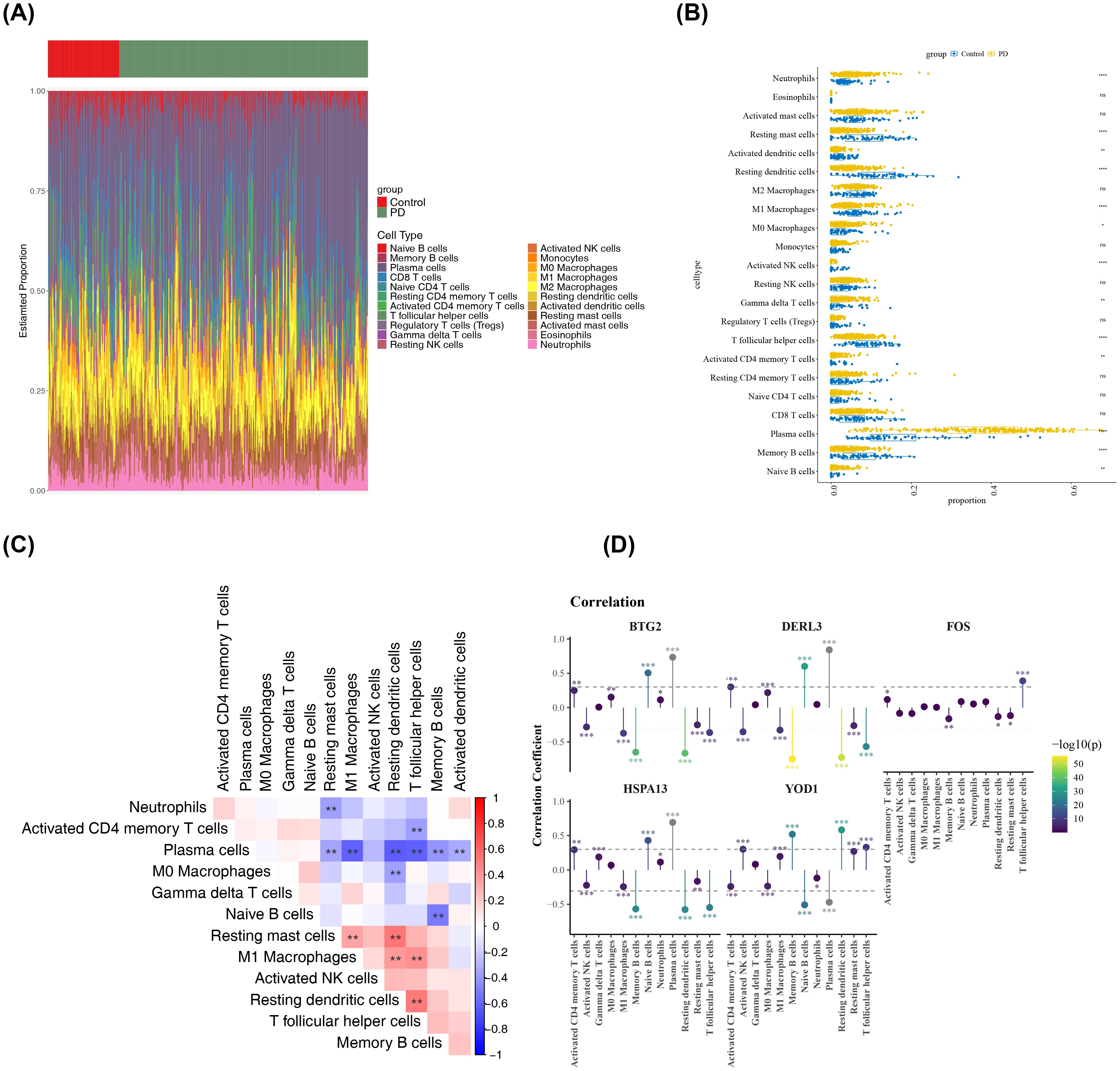
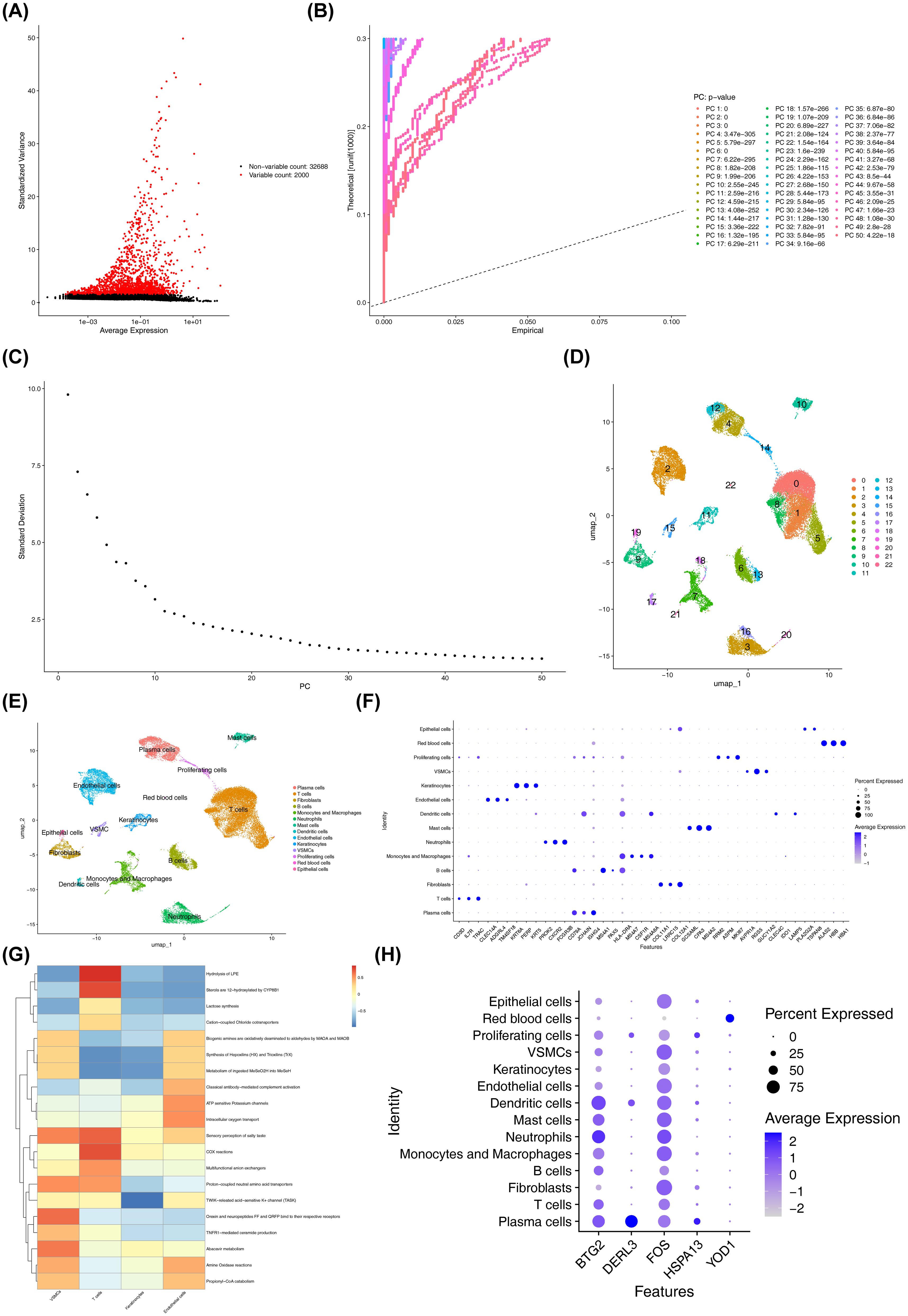
Periodontitis (PD) is a chronic, site-specific inflammatory disorder, serving as a primary etiological factor for tooth loss. The integrated stress response (ISR), which is intricately linked to inflammation, remains poorly understood in the context of PD. This study aims to investigate the role of ISR-related biomarkers in PD. Transcriptomic data related to PD were sourced from publicly available repositories, and a robust bioinformatics approach was used to identify ISR-associated molecular markers relevant to PD pathogenesis, incorporating machine learning techniques and expression pattern validation methods. Pathway enrichment analyses and immune landscape characterization were performed to uncover the molecular mechanisms by which these markers contribute to PD progression. Single-cell RNA sequencing (scRNA-seq) was employed to delineate distinct cell populations and investigate the expression patterns of candidate biomarkers. To validate the expression profiles, reverse transcription-quantitative polymerase chain reaction (RT-qPCR) assays were conducted. BTG2, DERL3, FOS, HSPA13, and YOD1 were identified as potential PD biomarkers. Notably, BTG2, DERL3, FOS, and HSPA13 were co-enriched in the "osteoclast differentiation" pathway. Among all correlations examined, DERL3 showed the highest positive correlation with plasma cells and the strongest negative correlation with resting dendritic cells (|cor| > 0.3, P < 0.05). Furthermore, scRNA-seq analysis highlighted T cells as the key cell type. During T cell differentiation, BTG2 expression initially increased, then decreased, followed by a subsequent rise in mid-to-late stages; DERL3 exhibited a transient increase before returning to baseline, while FOS expression increased gradually throughout the process. RT-qPCR results confirmed significantly elevated expression levels of BTG2, DERL3, FOS, and HSPA13, along with reduced YOD1 expression in the PD group (P < 0.05), consistent with database-predicted expression patterns. This study integrates bulk and scRNA-seq analyses to identify BTG2, DERL3, FOS, HSPA13, and YOD1 as biomarkers, with T cells as the central cell type, offering novel diagnostic approaches for PD.
Keywords: periodontitis1, integrated stress response2, biomarkers3, Single-cell sequencing analysis4, RT-qPCR5
Received: 14 Sep 2025; Accepted: 10 Nov 2025.
Copyright: © 2025 Du, Pan, Xu, Yan, Tian and Li. This is an open-access article distributed under the terms of the Creative Commons Attribution License (CC BY). The use, distribution or reproduction in other forums is permitted, provided the original author(s) or licensor are credited and that the original publication in this journal is cited, in accordance with accepted academic practice. No use, distribution or reproduction is permitted which does not comply with these terms.
* Correspondence: Qiyan Li, ynliqiyan@aliyun.com
Disclaimer: All claims expressed in this article are solely those of the authors and do not necessarily represent those of their affiliated organizations, or those of the publisher, the editors and the reviewers. Any product that may be evaluated in this article or claim that may be made by its manufacturer is not guaranteed or endorsed by the publisher.
