ORIGINAL RESEARCH article
Front. Immunol.
Sec. Alloimmunity and Transplantation
This article is part of the Research TopicPotency Assays for Use in Manufacturing Cellular ImmunotherapiesView all 3 articles
Development and Validation of a Potency Assay Matrix for Optimized and Consistent Manufacture of Clinical Mesenchymal Stem Cells
Provisionally accepted- Ossium Health, Inc., Indianapolis, United States
Select one of your emails
You have multiple emails registered with Frontiers:
Notify me on publication
Please enter your email address:
If you already have an account, please login
You don't have a Frontiers account ? You can register here
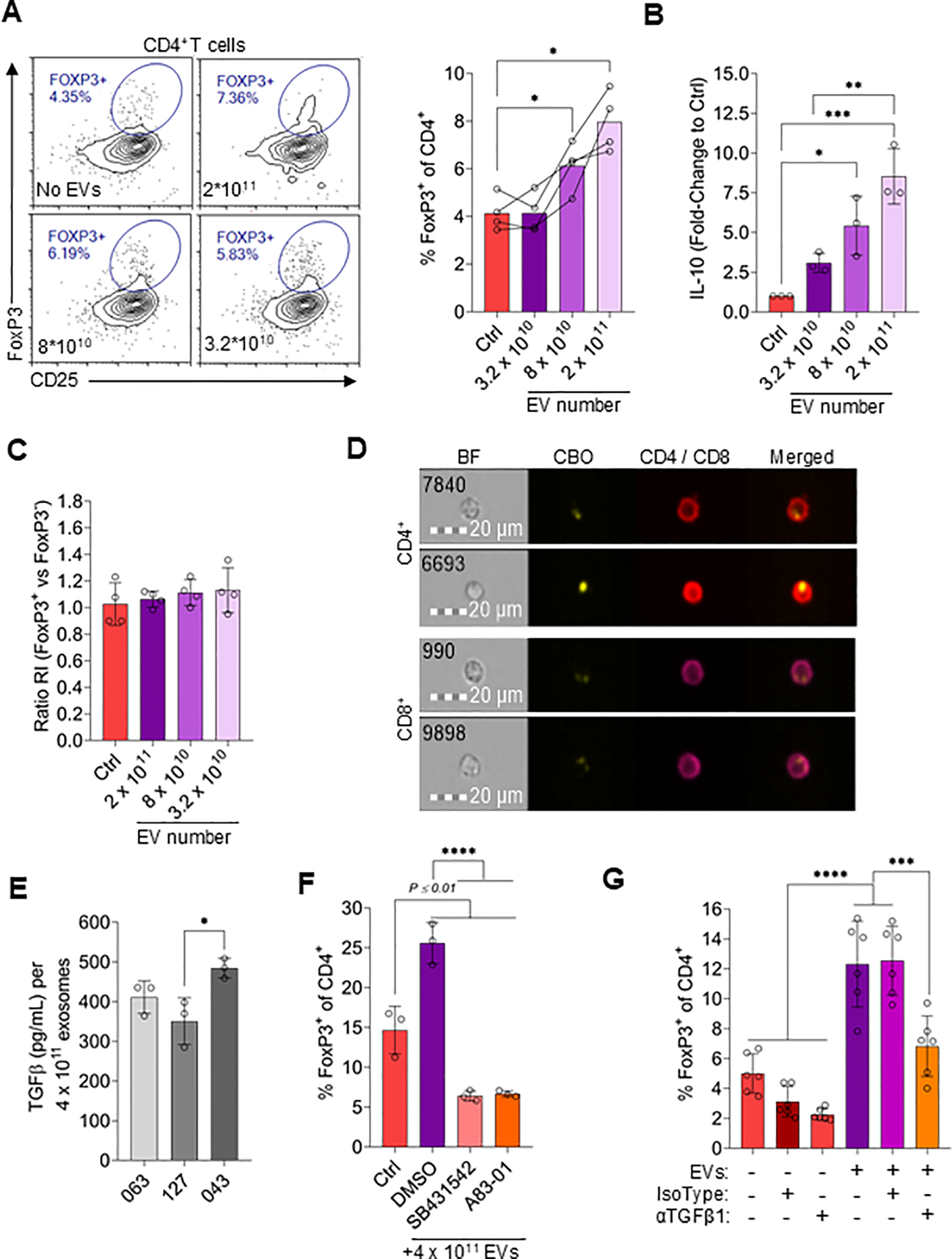
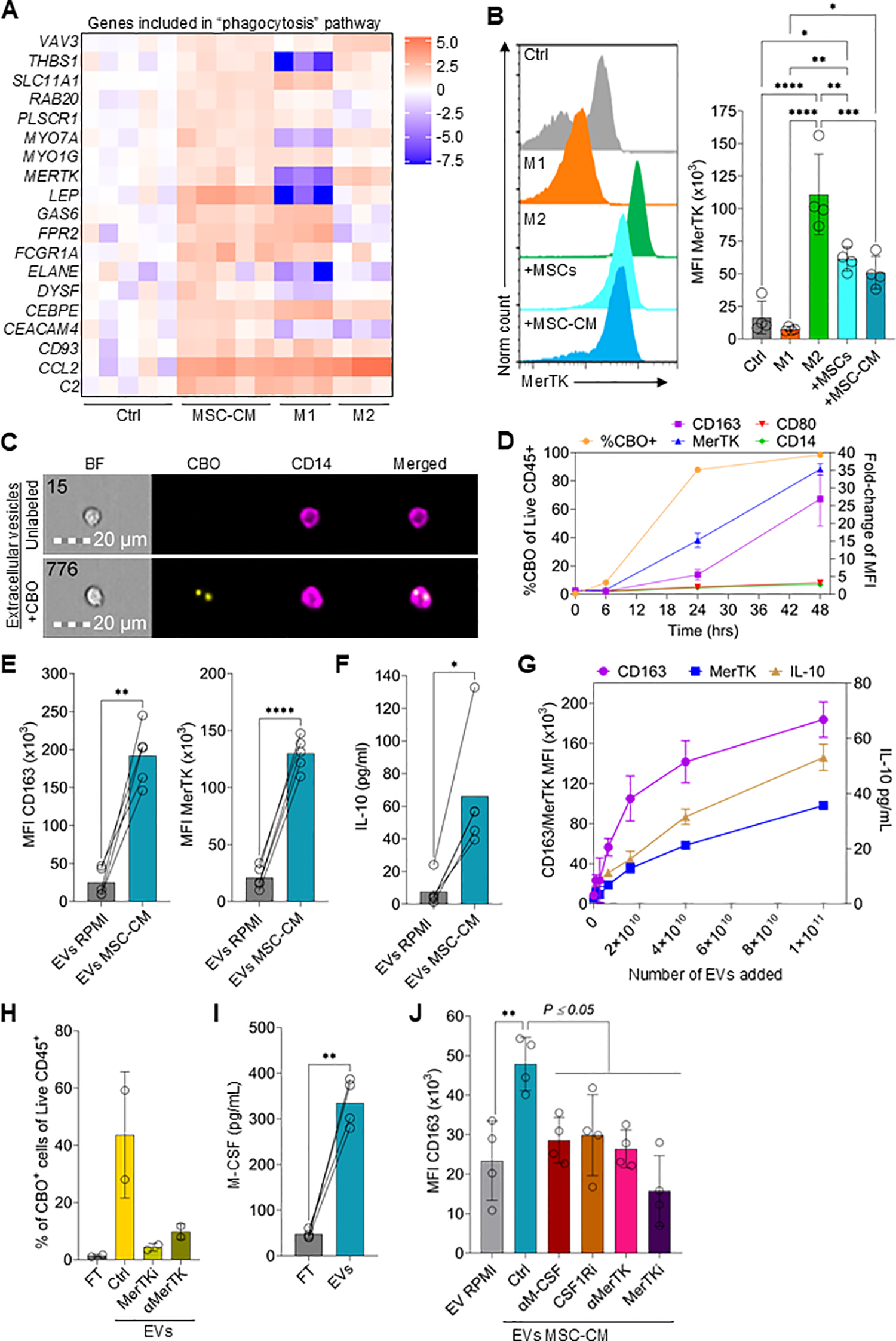
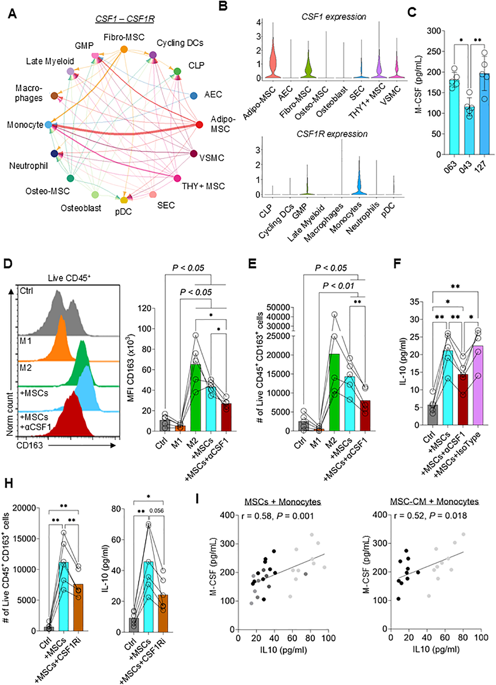
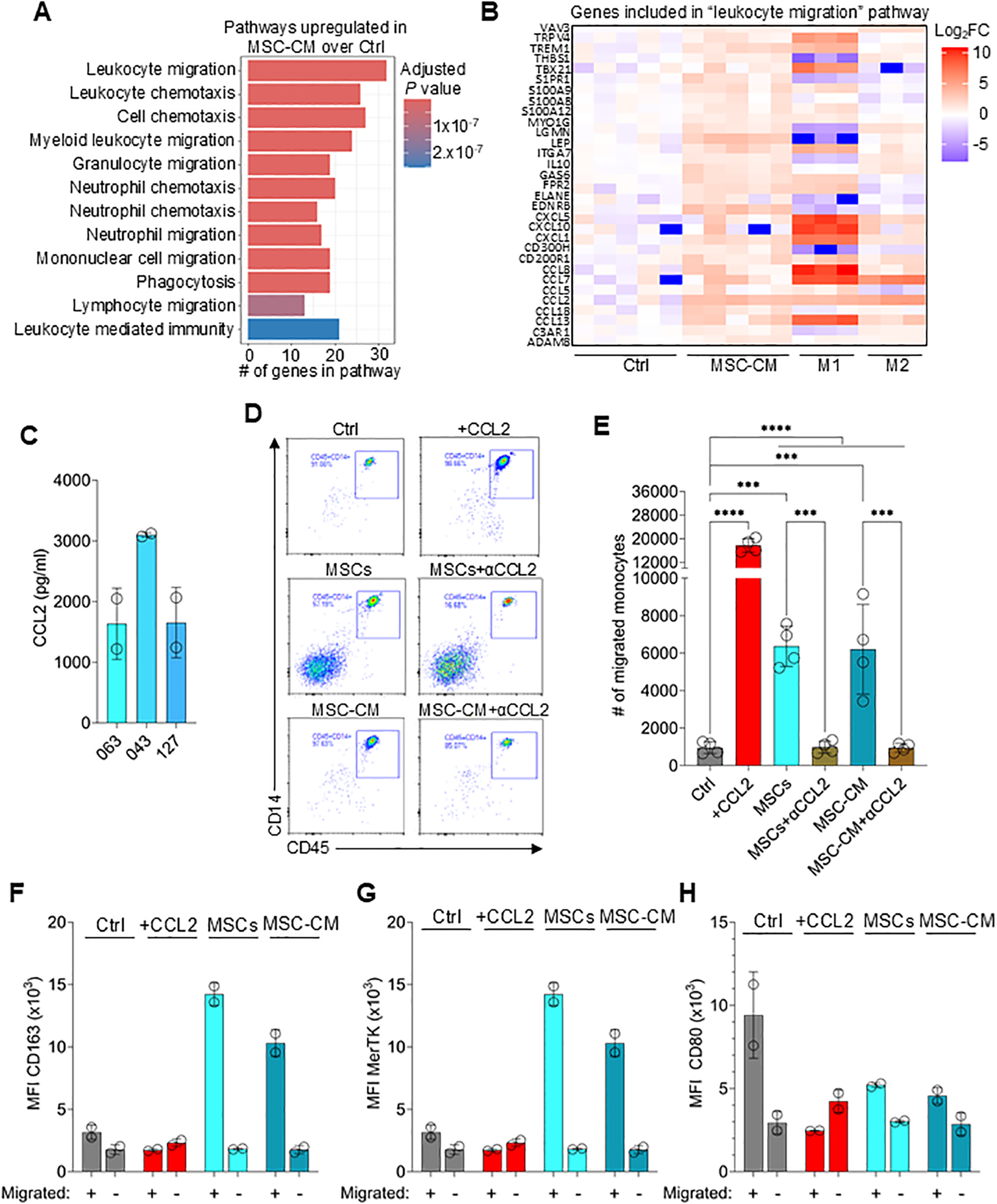
Introduction: Mesenchymal stem/stromal cells (MSCs) are being evaluated as cell-based therapies for inflammatory and immune-mediated disorders. However, variability in clinical efficacy and a lack of validated potency assays have impeded regulatory approval for commercialization. Here, we report on our success with developing a matrix of potency assays for evaluating the therapeutic fitness of bone marrow-derived MSCs and demonstrate that the cells consistently suppress T cell proliferation, induce regulatory T cell differentiation, and polarize monocytes into anti-inflammatory M2 macrophages. Methods: Vertebrae were recovered from consented and screened organ donors by Organ Procurement Organizations and shipped on ice to a central processing facility for isolation of vertebral body bone marrow. MSCs were cultured in a xenogeneic-free medium and characterized based on established markers and expanded for 4 passages. Validation of a Potency Assay Matrix Modulation of immune cells isolated from peripheral blood was evaluated using T cell suppression assays, macrophage polarization, regulatory T cell (Treg) induction and monocyte/macrophage chemoattraction assays. Results: Mechanistic studies revealed that potency is mediated by MSC-secreted immunoregulatory molecules, including macrophage colony-stimulating factor (M-CSF), transforming growth factor-β1 (TGFβ1), and the chemokine CCL2, as well as by tryptophan depletion via the cytoplasmic protein indoleamine 3,4 dioxygenase-1 (IDO1). Additionally, we show that MSCs secrete high levels of extracellular vesicles which potently induce an anti-inflammatory phenotype in T cells and monocytes. These findings were employed to develop a matrix of surrogate potency assays which consistently demonstrated predicted in vitro functionality of MSCs derived from 10 donors. Discussion: This potency assay platform provides a critical tool for ensuring the quality and consistency of MSC products and will facilitate clinical translation by demonstrating comparability between MSC donors as well as manufactured lots and potentially predicting therapeutic efficacy in clinical trials.
Keywords: Conditioned media (CM), Extracellular vescicles (EVs), IDO - Indoleamine 2 3-dioxygenase, M2-macrophages, Macrophage polarization, Mesenchymal stem, Potency assay / release criteria, Regulatory T (Treg) cells
Received: 14 Oct 2025; Accepted: 02 Feb 2026.
Copyright: © 2026 Niekamp, Gu, Jiang, Woods and Johnstone. This is an open-access article distributed under the terms of the Creative Commons Attribution License (CC BY). The use, distribution or reproduction in other forums is permitted, provided the original author(s) or licensor are credited and that the original publication in this journal is cited, in accordance with accepted academic practice. No use, distribution or reproduction is permitted which does not comply with these terms.
* Correspondence:
Erik Woods
Brian H Johnstone
Disclaimer: All claims expressed in this article are solely those of the authors and do not necessarily represent those of their affiliated organizations, or those of the publisher, the editors and the reviewers. Any product that may be evaluated in this article or claim that may be made by its manufacturer is not guaranteed or endorsed by the publisher.
