ORIGINAL RESEARCH article
Front. Immunol.
Sec. Inflammation
This article is part of the Research TopicFerroptosis and Cardiac Injury: Mechanisms and Therapeutic TargetsView all articles
Potential of SP1 as a prognostic marker and therapeutic target in acute myocardial infarction: A bioinformatics, Mendelian randomization and experimental validation study
Provisionally accepted- The First Affiliated Hospital of Kunming Medical University, Kunming, China
Select one of your emails
You have multiple emails registered with Frontiers:
Notify me on publication
Please enter your email address:
If you already have an account, please login
You don't have a Frontiers account ? You can register here
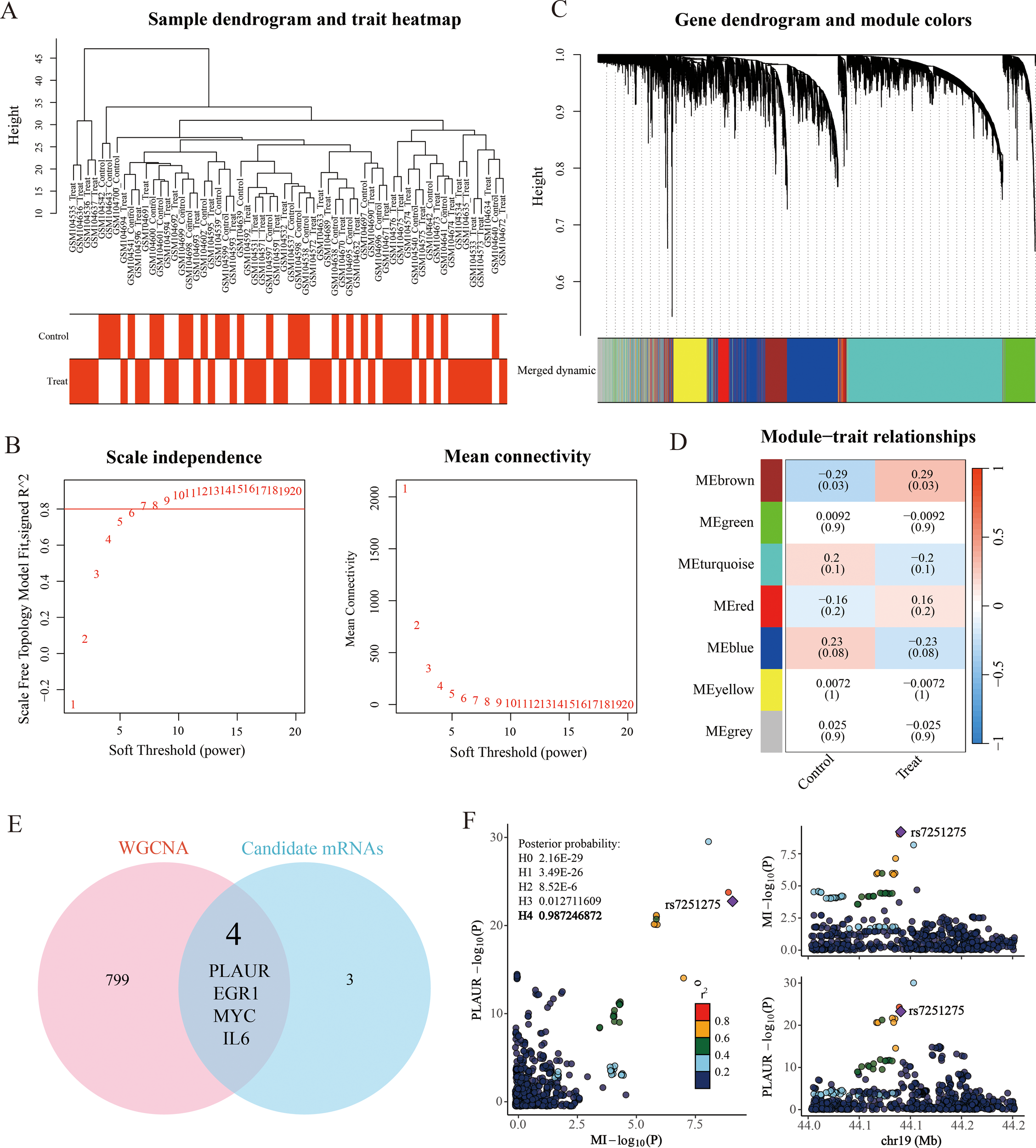
Background: Acute myocardial infarction (AMI) is a global health burden. Ferroptosis drives cardiomyocyte death, but specific ferroptosis-related genes (FRGs) and pathways underlying ischemic injury remain unclear. Methods: First, differentially expressed mRNAs (DE-mRNAs) from GSE61144 were intersected with FRGs to obtain differentially expressed ferroptosis-related genes (DE-FRGs). Subsequently, GO/KEGG functional enrichment, PPI network construction, expression heatmap visualization and tissue-specific expression were performed on DE-FRGs to clarify their biological characteristics. To explore the potential causal relationship between DE-FRGs and AMI, we conducted summary-data-based Mendelian randomization (SMR) analysis in four cardiovascular-related tissues and performed Bayesian colocalization analysis, ultimately identifying a key transcription factor (TF). A miRNA-TF-mRNA regulatory network was constructed. Based on this pathway, we conducted a series of analyses, including prediction of transcription factor binding sites, GSEA and GeneMANIA analysis, prediction of gene-diseases and gene-drugs associations, phenome-wide association study (PheWAS), ROC curve assessment and RT-qPCR validation, thereby systematically elucidating the molecular mechanisms of this pathway in AMI. Results: The SMR anlysis showed that one key TF-SP1 were significantly associated with AMI risk among the four types of tissues [coronary artery , atrial appendage , left ventricle and whole blood (pSMR < 0.05, pHEIDI > 0.05, OR > 1)]. Bayesian colocalization analysis indicated a strong colocalization relationship between SP1 and AMI (PPH4 = 0.81). Using SP1 as the key TF, a miRNA-TF-mRNA network was constructed, including 132 mRNAs and 358 miRNAs. Further narrow down to 2 miRNAs (miR-327 and miR-133b) and 7 mRNAs (EGR1, IL6, MYC, This is a provisional file, not the final typeset article NR4A1, P4HA1, PLAUR and VEGFA) through validated by the GSE76604 and GSE4648 datasets. Bayesian colocalization analysis further confirmed that PLAUR is the key mRNA and has a strong colocalization relationship with AMI (PPH4 = 0.99). Ultimately, we established the miR-133b/SP1/PLAUR-ferroptosis signaling pathway. Further analyses provided additional validation for the possibility of miR-133b/SP1/PLAUR axis as a prognostic markers and therapeutic targets in AMI. Conclusions: In this study, by integrating transcriptomic, SMR and PheWAS analysis, we first established a robust causal association between SP1 and AMI risk across four cardiovascular tissues, and subsequently delineated a miR-133b/SP1/PLAUR ferroptosis pathway in AMI.
Keywords: acute myocardial infarction, bioinformatics, colocalization analyses, ferroptosis, miRNA-TF-mRNA network, PheWAS, Sp1, Summary-data-basedMR
Received: 09 Nov 2025; Accepted: 30 Jan 2026.
Copyright: © 2026 Li, Cheng, Li, Guan, Wen and Wang. This is an open-access article distributed under the terms of the Creative Commons Attribution License (CC BY). The use, distribution or reproduction in other forums is permitted, provided the original author(s) or licensor are credited and that the original publication in this journal is cited, in accordance with accepted academic practice. No use, distribution or reproduction is permitted which does not comply with these terms.
* Correspondence: Luqiao Wang
Disclaimer: All claims expressed in this article are solely those of the authors and do not necessarily represent those of their affiliated organizations, or those of the publisher, the editors and the reviewers. Any product that may be evaluated in this article or claim that may be made by its manufacturer is not guaranteed or endorsed by the publisher.
