ORIGINAL RESEARCH article
Front. Immunol.
Sec. Viral Immunology
Differential Antiviral Effects and Immune Responses in Nasal and Airway Organoid During RSV Infection: Implications for Interferon Therapy
Provisionally accepted- 1Department of Pediatric Pulmonology and Immunology, Sichuan University West China Second University Hospital, Chengdu, China
- 2NHC Key Laboratory of Chronobiology, Sichuan University, Chengdu, China
- 3Key Laboratory of Birth Defects and Related Diseases of Women and Children,Ministry of Education,, Sichuan University, Chengdu, China
Select one of your emails
You have multiple emails registered with Frontiers:
Notify me on publication
Please enter your email address:
If you already have an account, please login
You don't have a Frontiers account ? You can register here
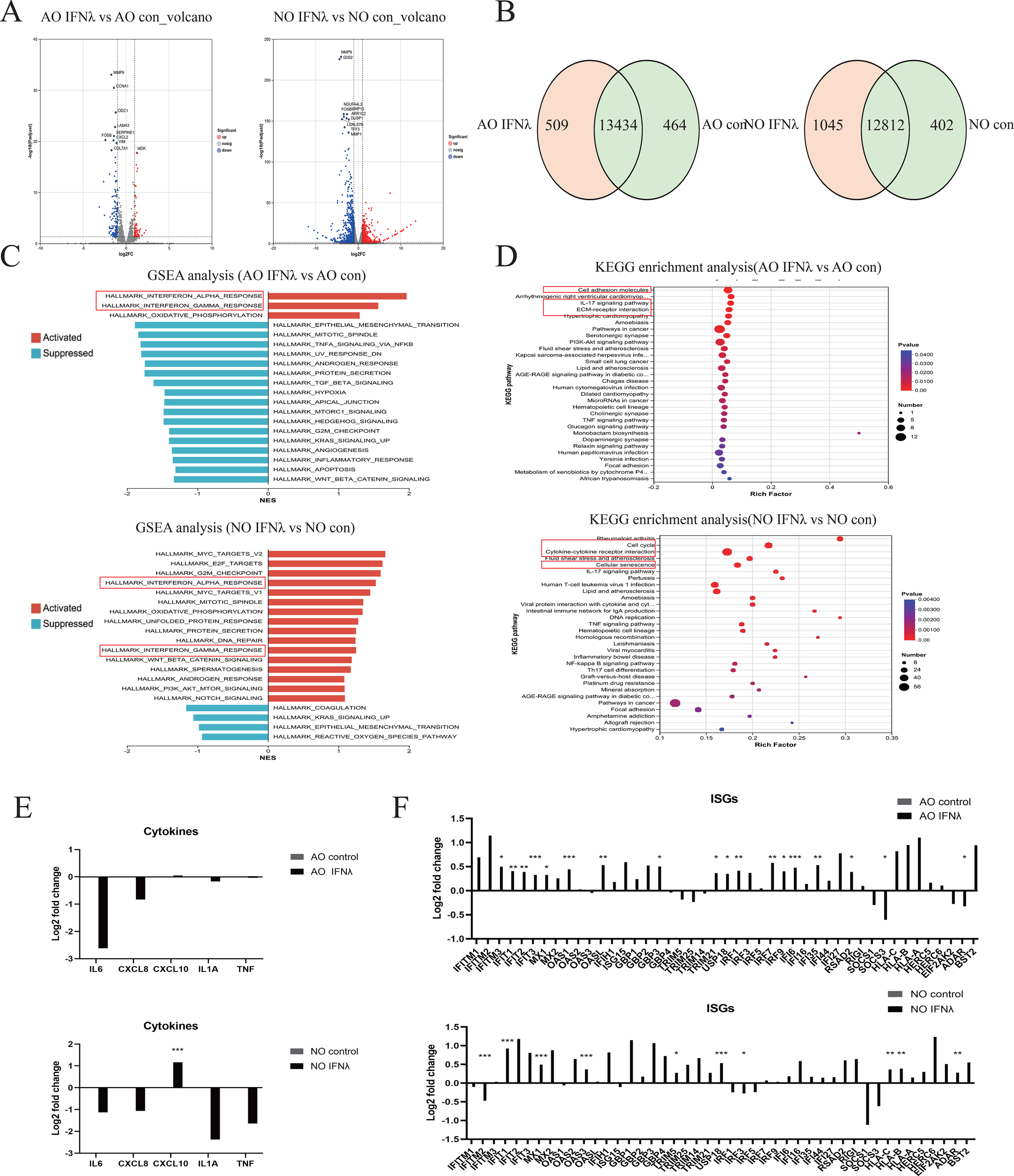
Respiratory syncytial virus (RSV) is a leading cause of lower respiratory tract infections in infants and young children, and it constitutes a significant risk factor for the development of bronchiolitis and subsequent childhood asthma. The severity of the disease is notably higher in infants compared to adults, underscoring the urgent need for effective therapeutic interventions. In our study, we utilized pediatric nasal and airway epithelial organoids to demonstrate that both type I and type III interferons (IFNs) markedly reduce viral load and downregulate key inflammatory mediators, including IL-6, CXCL8, IL-1α, and TNF, during RSV infection. Through transcriptome sequencing and multiplex cytokine profiling of 46 immune mediators, we observed a more robust immune response in the nasal epithelium compared to the airway epithelium. Notably, IFN-λ1 was most effective in suppressing inflammation in the nasal epithelium, whereas IFN-β did not exacerbate inflammatory responses in the airway epithelium. These findings provide novel insights for optimizing clinical IFN therapy, particularly in terms of selecting the appropriate interferon type, delivery site, and dosing strategy.
Keywords: Child, Immunity, interferon, Organoids, respiratory syncytial virus
Received: 25 Nov 2025; Accepted: 28 Jan 2026.
Copyright: © 2026 Wang, Chen, Yang, Hu, Lu, Duan, Qiu, Li, Zhang, Liu and Yang. This is an open-access article distributed under the terms of the Creative Commons Attribution License (CC BY). The use, distribution or reproduction in other forums is permitted, provided the original author(s) or licensor are credited and that the original publication in this journal is cited, in accordance with accepted academic practice. No use, distribution or reproduction is permitted which does not comply with these terms.
* Correspondence:
Hanmin Liu
Wenhao Yang
Disclaimer: All claims expressed in this article are solely those of the authors and do not necessarily represent those of their affiliated organizations, or those of the publisher, the editors and the reviewers. Any product that may be evaluated in this article or claim that may be made by its manufacturer is not guaranteed or endorsed by the publisher.
