ORIGINAL RESEARCH article
Front. Immunol.
Sec. Inflammation
This article is part of the Research TopicNew Insights into Immunity in Musculoskeletal Disorders: Focusing on Bone, Joint, and Soft Tissue PathologiesView all 9 articles
Platelet-rich plasma-derived microRNA let-7a-5p alleviates knee osteoarthritis by regulating macrophage polarization and improving inflammatory microenvironment
Provisionally accepted- 1Department of blood transfusion, The Second Affiliated Hospital of Harbin Medical University, Harbin, China
- 2Scientific Research Centre, The Second Affiliated Hospital of Harbin Medical University, Harbin, China
Select one of your emails
You have multiple emails registered with Frontiers:
Notify me on publication
Please enter your email address:
If you already have an account, please login
You don't have a Frontiers account ? You can register here
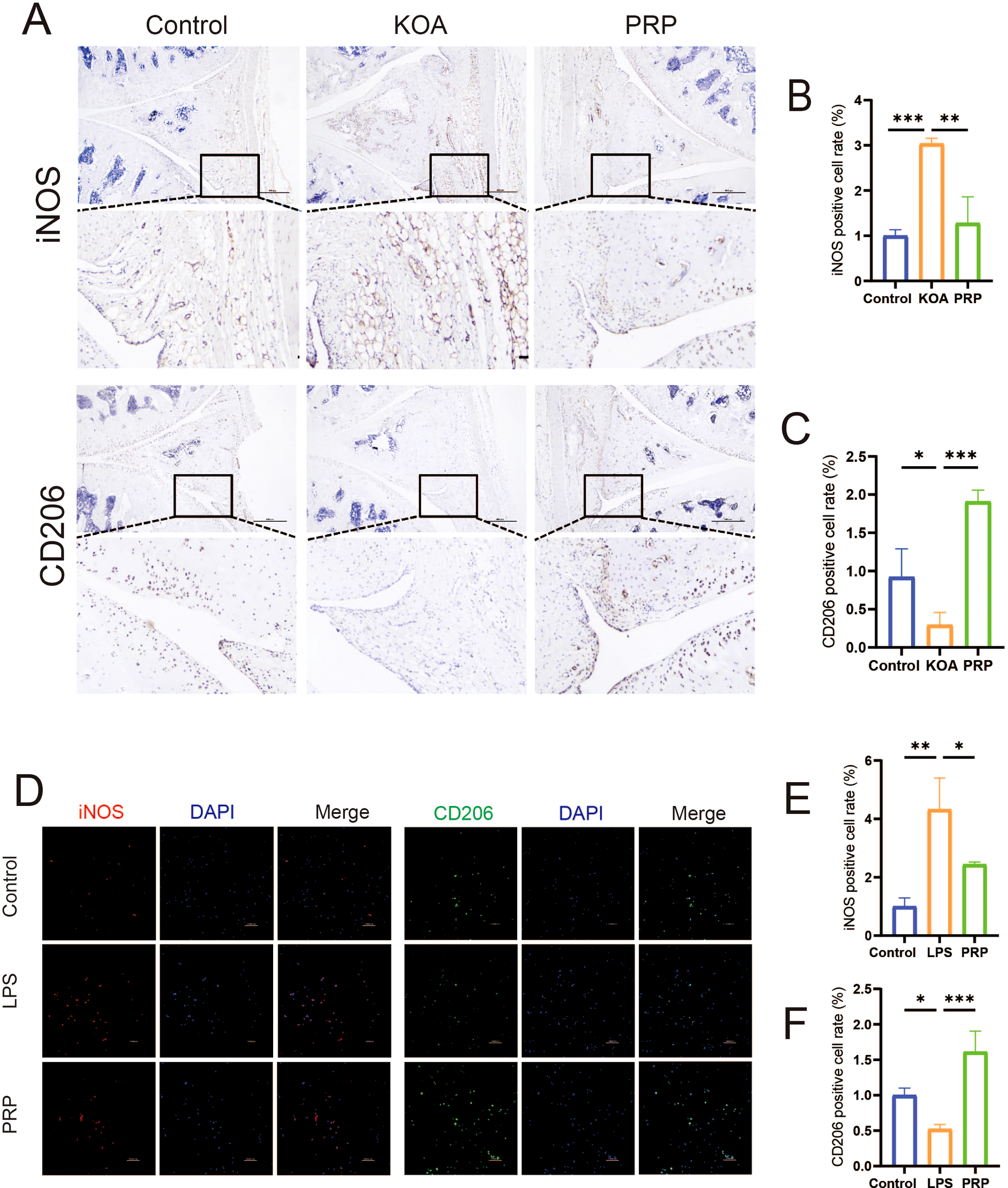
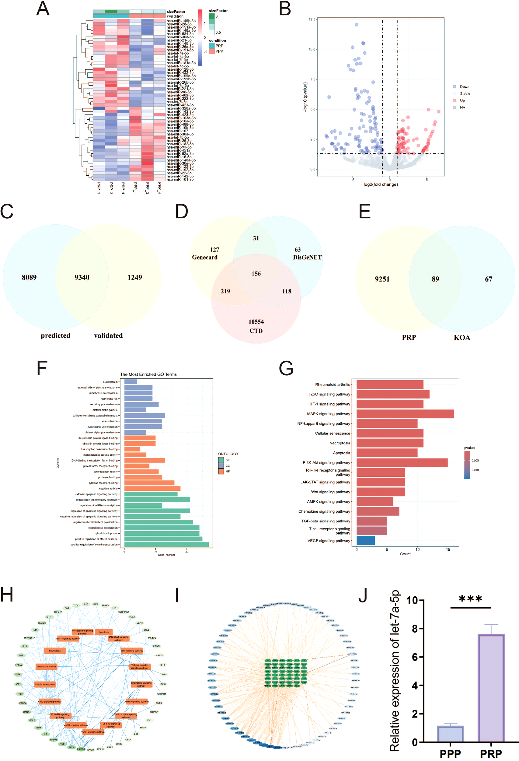
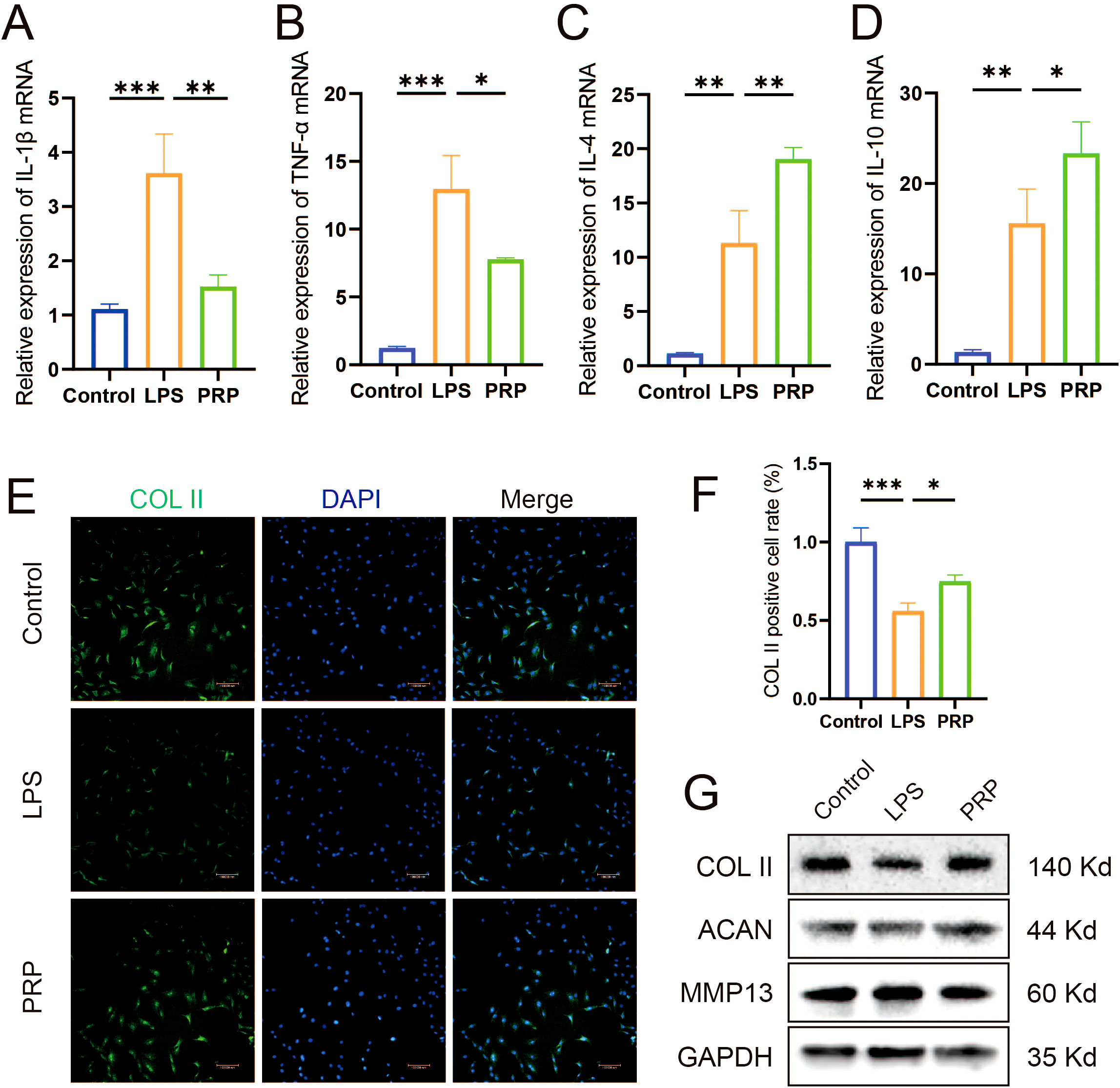
Background Knee osteoarthritis (KOA), is closely associated with an imbalance in macrophage M1/M2 polarization within its inflammatory microenvironment. Platelet-rich plasma (PRP) has demonstrated therapeutic efficacy in KOA. Moreover, microRNAs (miRNAs) also play a protective or destructive role in the pathogenesis of KOA. This study aimed to elucidate the molecular mechanisms by which PRP-related miRNAs ameliorate the inflammatory microenvironment to alleviate KOA. Methods An in vivo KOA rat model was established via intra-articular injection with monosodium iodoacetate (MIA). Safranin O-fast green staining and hematoxylin and eosin (HE) staining were used to assess cartilage degeneration and synovial inflammation, respectively. Macrophage phenotype was analyzed by immunohistochemistry (IHC) and immunofluorescence (IF). Reverse transcription-quantitative polymerase chain reaction (RT-qPCR) was used to examine the expression of inflammatory cytokines. Chondrocyte anabolic and catabolic status was evaluated using IF and western blotting (WB). Bioinformatics analysis was employed to screen for differentially expressed miRNAs in PRP and Dual-luciferase reporter assay was conducted to verify that mRNA is a direct target for miRNA. Furthermore, we explored the biological functions of miRNA and mRNA by transfecting mimics and si-RNA. Results In vitro, PRP inhibited M1-type macrophage polarization while promoting M2-type polarization, leading to suppressed pro-inflammatory cytokine release and enhanced anti-inflammatory cytokine release, collectively reducing cartilage degeneration. We identified microRNA let-7a-5p using bioinformatic approaches and subsequently investigated its molecular mechanisms. Similar to PRP, let-7a-5p was found to regulate macrophage polarization, the release of inflammatory cytokine, and cartilage degeneration. Furthermore, we identified and experimentally validated MAPK8 as a target gene of let-7a-5p. Conclusion PRP reshapes macrophage polarization by regulating the let-7a-5p/MAPK8 axis, thereby improving the inflammatory microenvironment of KOA and providing a potential new therapeutic target for KOA management.
Keywords: Inflammatory microenvironment, knee osteoarthritis, Let-7a-5p, Macrophage polarization, MAPK8, Platelet-Rich Plasma
Received: 28 Nov 2025; Accepted: 26 Jan 2026.
Copyright: © 2026 Li, Wang, Wang, Nie, Sun, Na, Yan, Ma and Wang. This is an open-access article distributed under the terms of the Creative Commons Attribution License (CC BY). The use, distribution or reproduction in other forums is permitted, provided the original author(s) or licensor are credited and that the original publication in this journal is cited, in accordance with accepted academic practice. No use, distribution or reproduction is permitted which does not comply with these terms.
* Correspondence: Hui Wang
Disclaimer: All claims expressed in this article are solely those of the authors and do not necessarily represent those of their affiliated organizations, or those of the publisher, the editors and the reviewers. Any product that may be evaluated in this article or claim that may be made by its manufacturer is not guaranteed or endorsed by the publisher.
