ORIGINAL RESEARCH article
Front. Immunol.
Sec. Autoimmune and Autoinflammatory Disorders: Autoinflammatory Disorders
HMGB1 Dysregulation: A Neuroimmune Bridge to Cognitive Impairment in Autoimmune Thyroiditis
Provisionally accepted- Binzhou Medical University Hospital, Binzhou, China
Select one of your emails
You have multiple emails registered with Frontiers:
Notify me on publication
Please enter your email address:
If you already have an account, please login
You don't have a Frontiers account ? You can register here
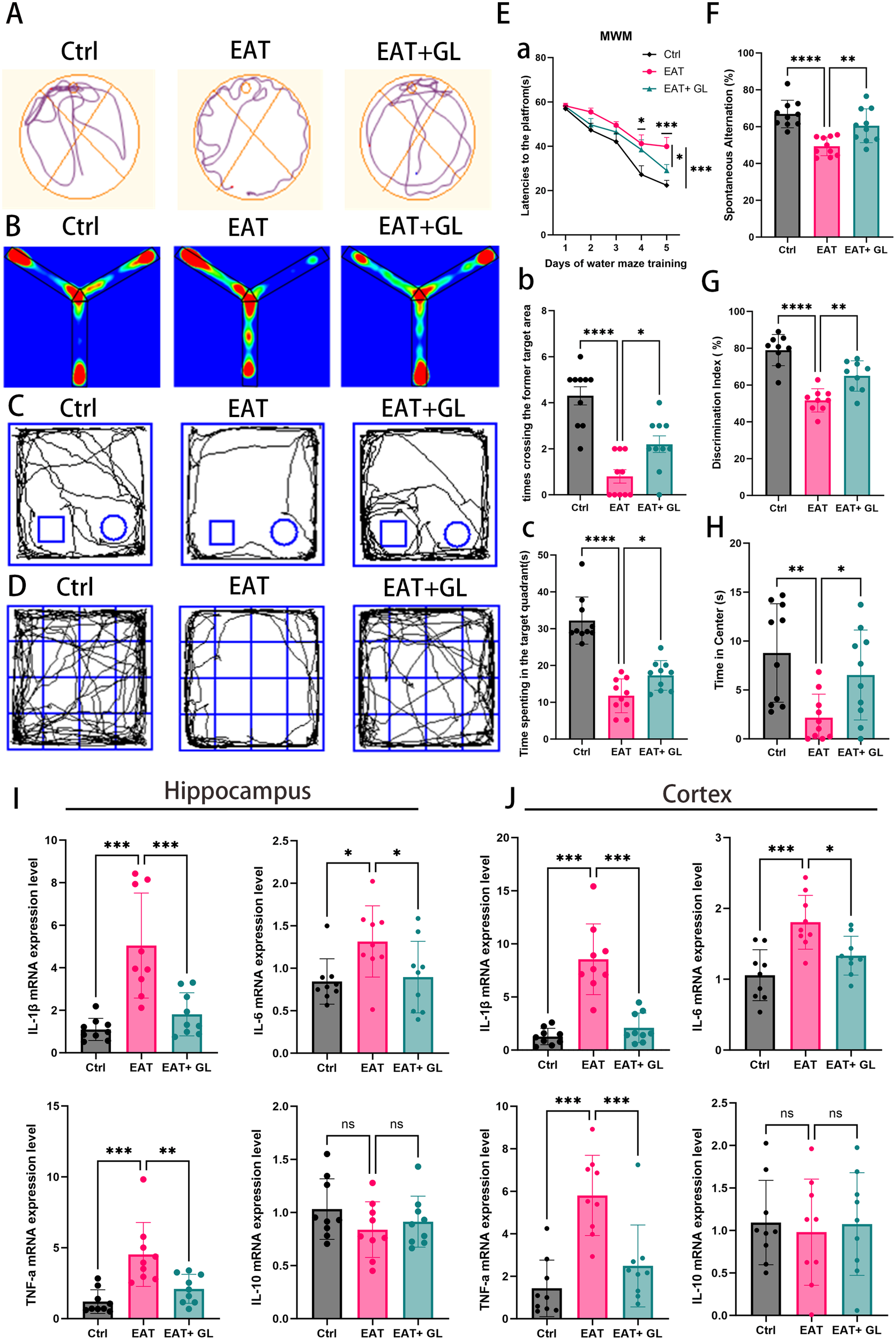
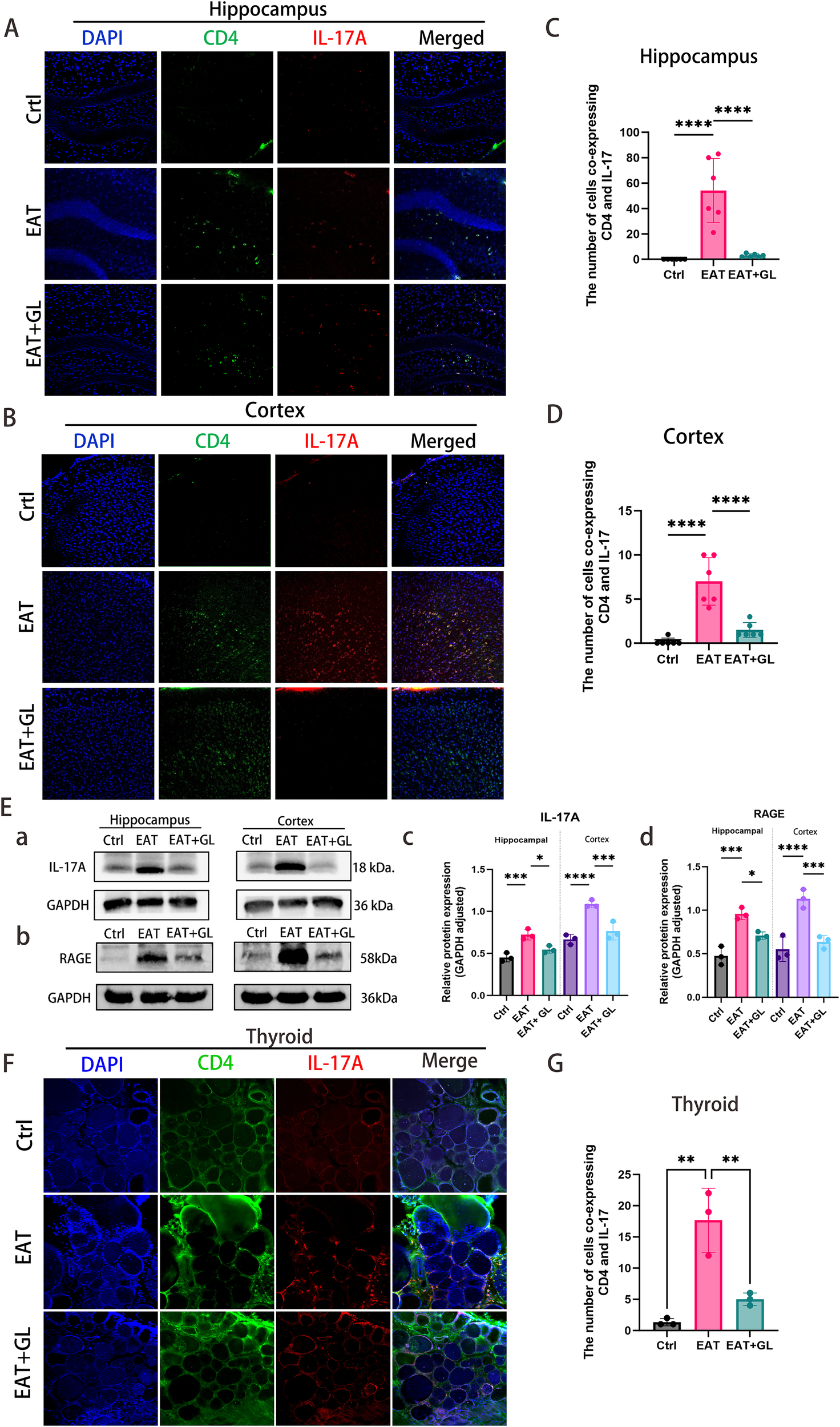
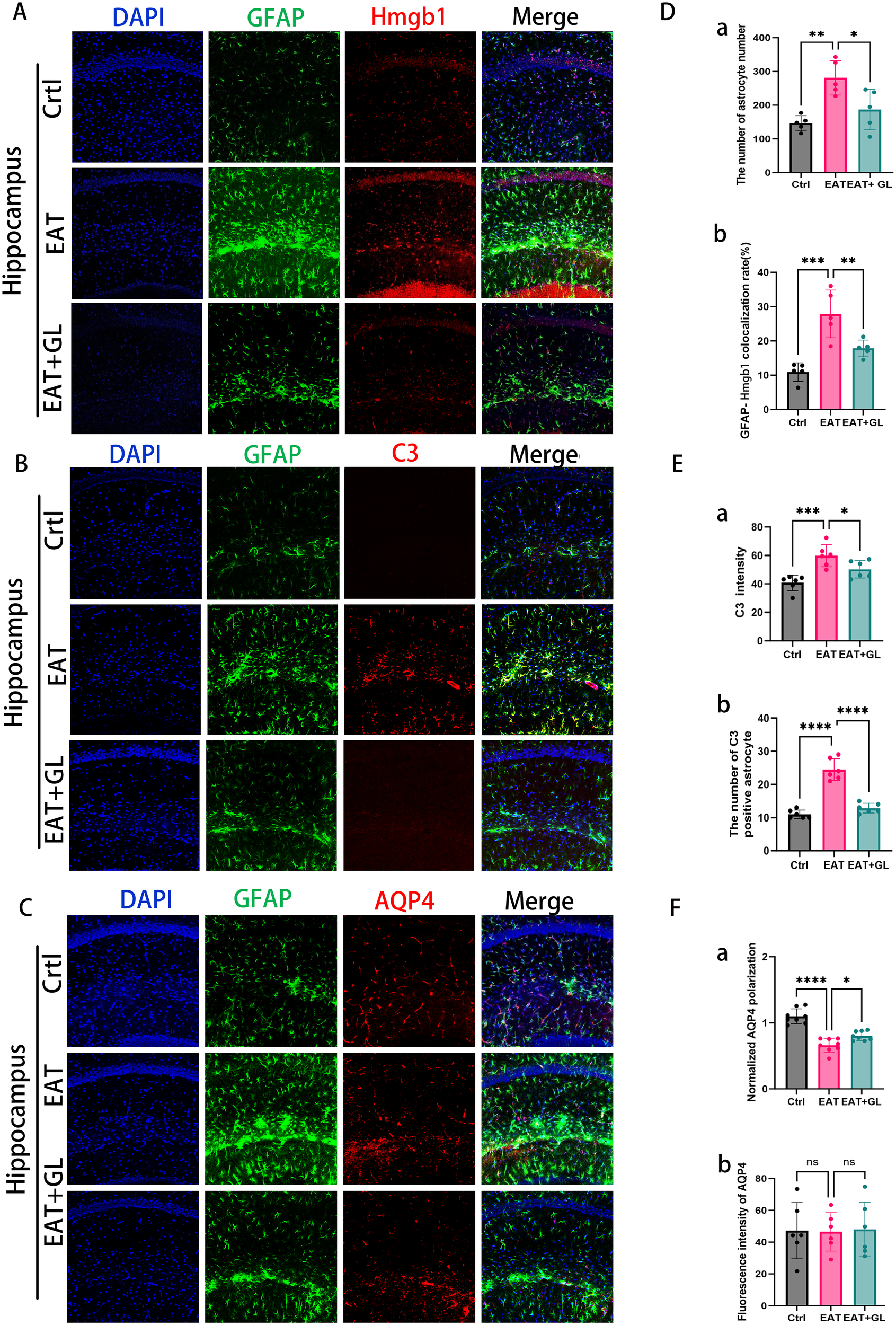
Background: Cognitive and affective disturbances are frequent extra-thyroidal manifestations of Hashimoto's thyroiditis (HT), even in euthyroid patients, with severe cases progressing to Hashimoto's encephalopathy. The mechanisms underlying these CNS complications are still unclear; however, neuroinflammation—driven by CD4⁺ T cells and Hmgb1-mediated glial activation—is increasingly implicated. To elucidate this link, we explore in an experimental autoimmune thyroiditis (EAT) model whether Hmgb1 amplifies immune pathways to exacerbate cognitive and emotional impairments. Methods: In C57BL/6 mice, EAT was induced by multiple injections of pTg. Histopathological analysis and ELISA confirmed the induction of thyroiditis. Exploratory behavior was assessed in an open field test, and associative memory was evaluated using the novel object recognition task, Y-maze, and Morris water maze. PCR was performed to detect inflammatory markers indicative of neuroinflammation. Furthermore, Western blotting was used to assess Hmgb1 release, and immunofluorescence (IF) was employed to examine the cytoplasmic translocation of Hmgb1 in brain sections, as well as the morphology and activation markers of microglia and astrocytes. Results: Mice with EAT, despite preserved systemic thyroid hormone levels, displayed significant deficits in both spatial and recognition memory. Histological and immunofluorescence analyses revealed pronounced activation of microglia in the cortex and hippocampus, accompanied by an increased number of A1-like astrocytes and disrupted polarization of AQP4. Infiltrating CD4⁺ T cells were detected in these regions and were found to secrete IL-17A. Neuroinflammatory changes were associated with elevated Hmgb1 expression and increased numbers of CD68⁺ microglia, as confirmed by co-localization analyses. Pharmacological inhibition of Hmgb1 markedly reduced microglial activation and alleviated cognitive impairments. Conclusions: Our results identify Hmgb1 as a key factor that translates peripheral thyroid autoimmunity into central neuroinflammation. It functions as a driving force behind pathogenic glial and Th17/IL-17A responses, which propagate neurotoxicity and lead to cognitive-affective dysfunction. Targeting Hmgb1 may thus offer a viable therapeutic approach to prevent or treat neurological symptoms associated with HT.
Keywords: astrocytes6, CD4⁺ T cells4, cognitive impairment7, Hashimoto's thyroiditis1, HMGB13, microglialactivation5, Neuroinflammation2
Received: 09 Dec 2025; Accepted: 29 Jan 2026.
Copyright: © 2026 Wang, Chu, Ding, You, Liu and Xue. This is an open-access article distributed under the terms of the Creative Commons Attribution License (CC BY). The use, distribution or reproduction in other forums is permitted, provided the original author(s) or licensor are credited and that the original publication in this journal is cited, in accordance with accepted academic practice. No use, distribution or reproduction is permitted which does not comply with these terms.
* Correspondence: Haibo Xue
Disclaimer: All claims expressed in this article are solely those of the authors and do not necessarily represent those of their affiliated organizations, or those of the publisher, the editors and the reviewers. Any product that may be evaluated in this article or claim that may be made by its manufacturer is not guaranteed or endorsed by the publisher.
