ORIGINAL RESEARCH article
Front. Immunol.
Sec. Cancer Immunity and Immunotherapy
Albumin-Bound Paclitaxel Drives a Cytotoxic CD8+ T cell Enriched Immune Microenvironment in Triple Negative Breast Cancer
Provisionally accepted- 1Guizhou Medical University, Guiyang, China
- 2The Affiliated Hospital of Guizhou Medical University, Guiyang, China
Select one of your emails
You have multiple emails registered with Frontiers:
Notify me on publication
Please enter your email address:
If you already have an account, please login
You don't have a Frontiers account ? You can register here
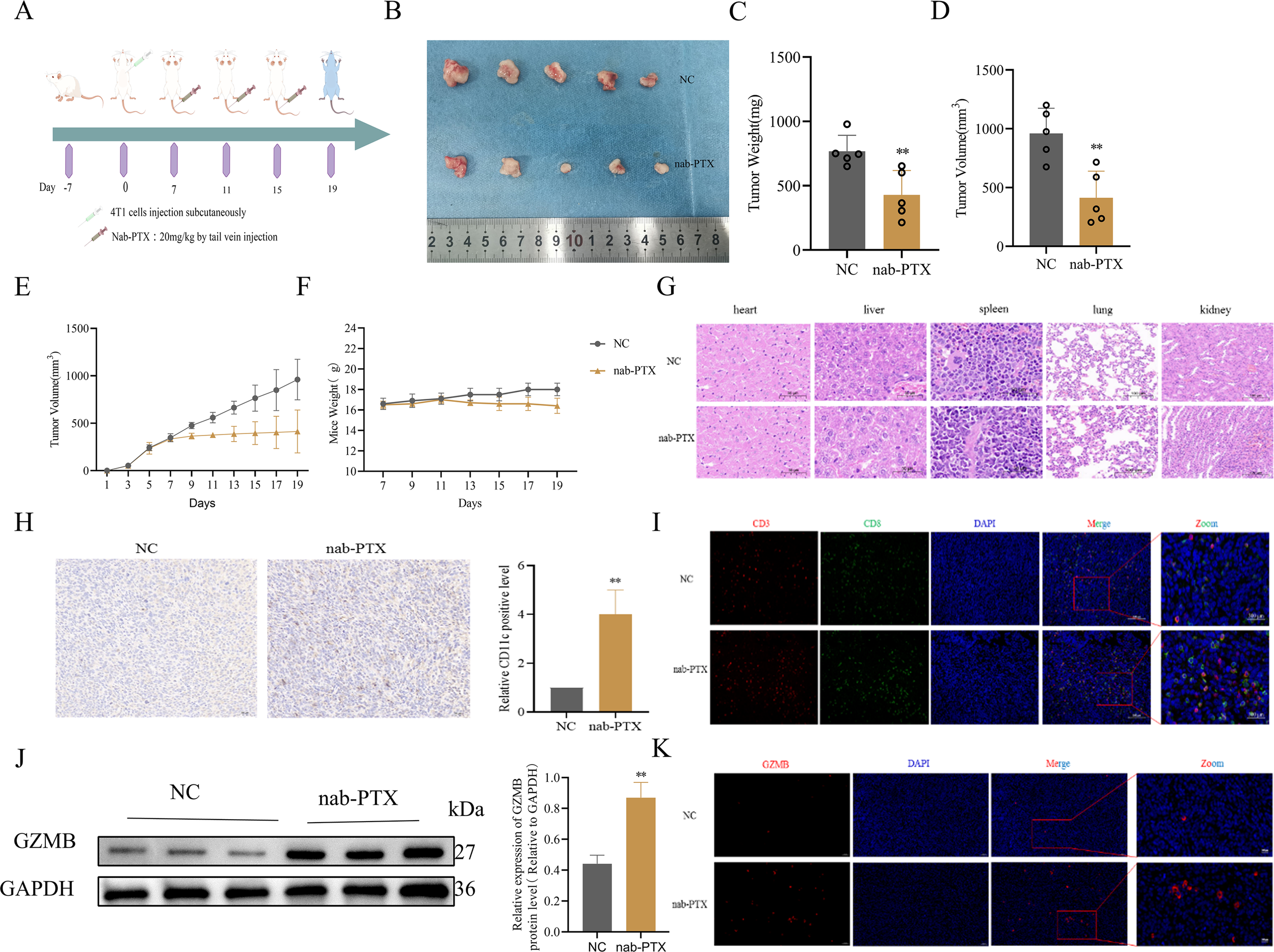
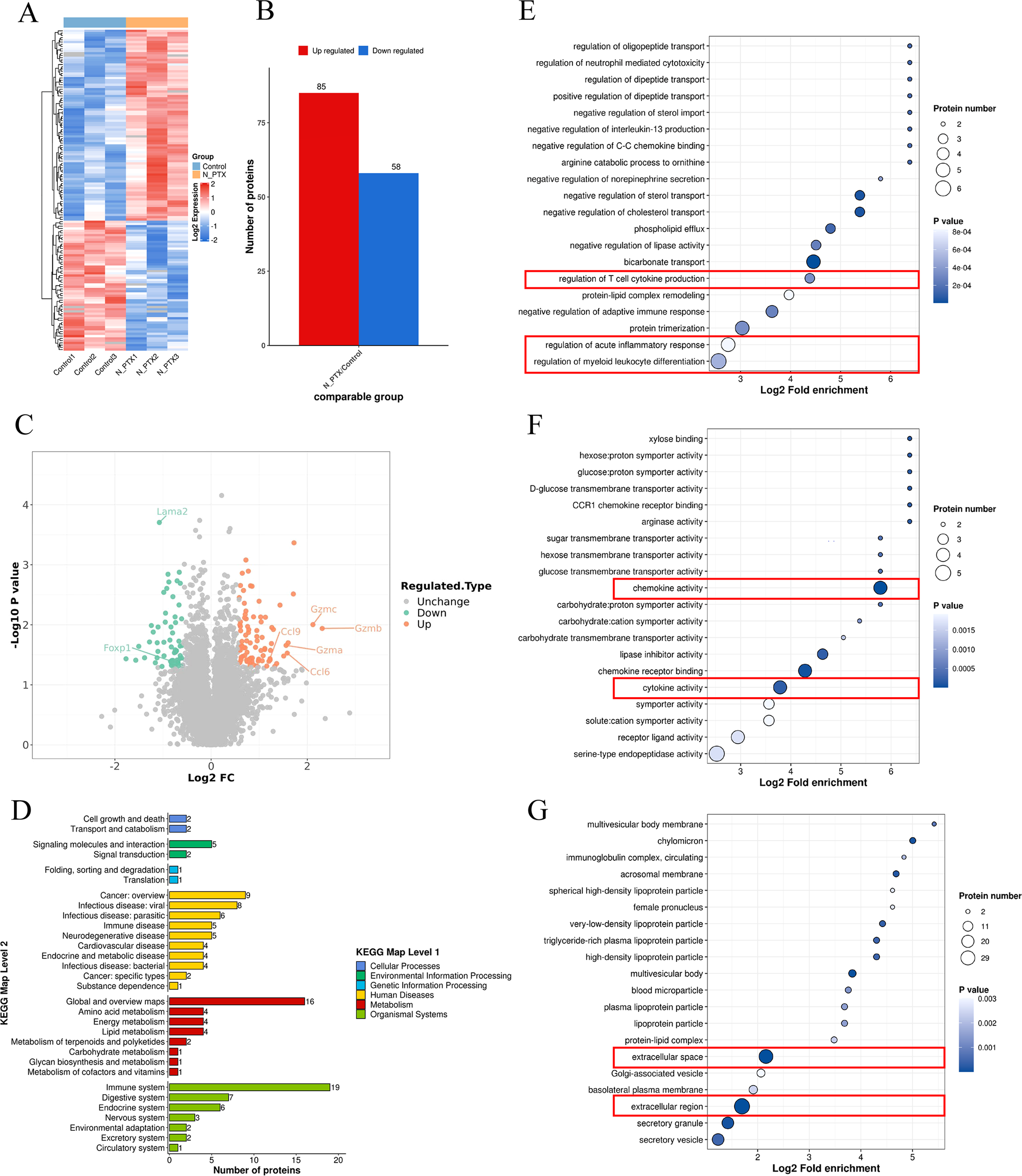
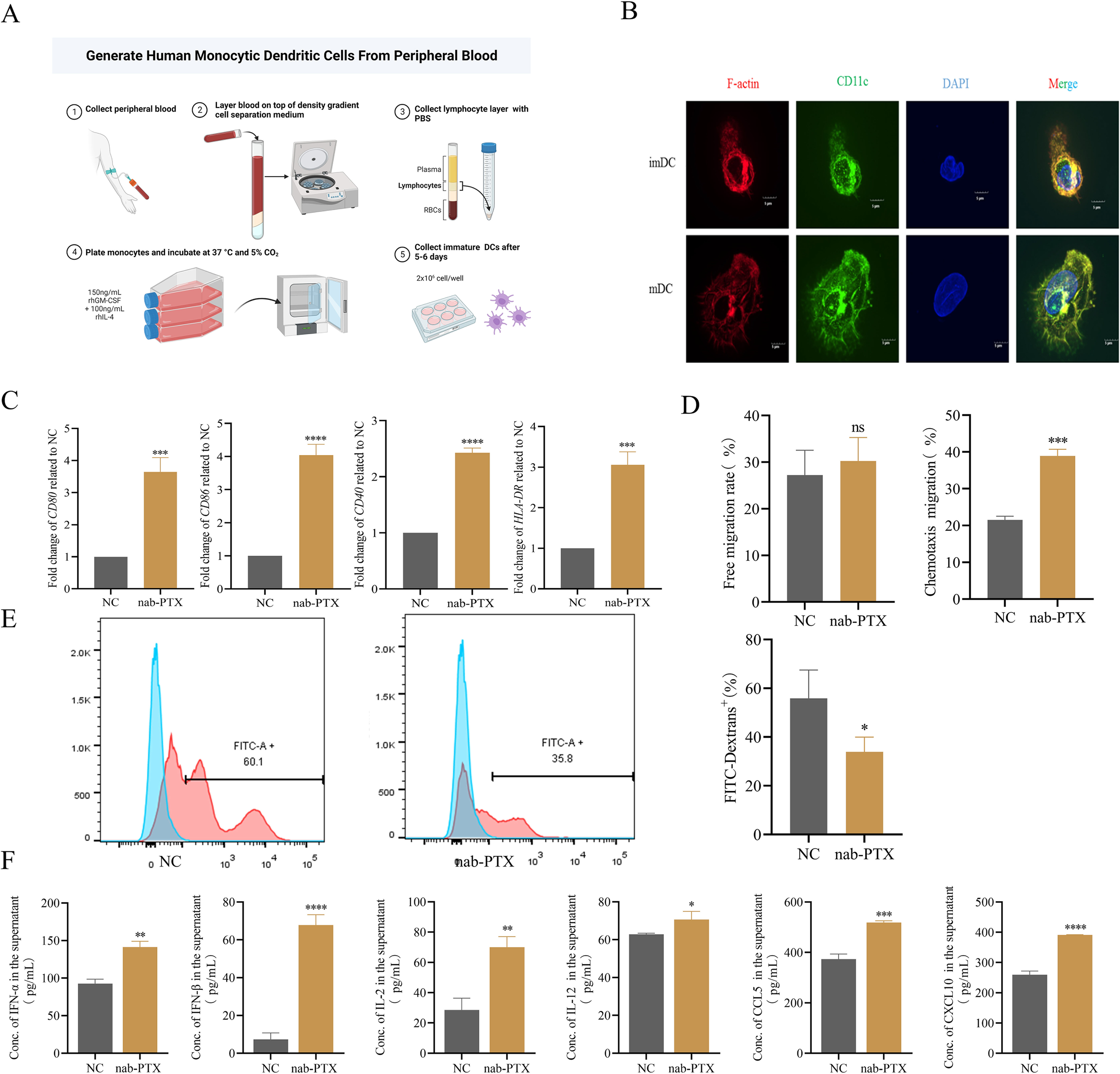
Background: Triple-negative breast cancer (TNBC) is an aggressive subtype of breast cancer characterized by high metastatic potential and resistance to conventional therapies, representing a significant clinical challenge. Although nano albumin-bound paclitaxel (nab-PTX) has demonstrated generally good treatment effect, the mechanisms underlying its enhanced therapeutic performance, particularly its potential immunomodulatory effects, remain unclear. Methods: Using both in vitro and in vivo TNBC models, we investigated the immunomodulatory effects of nab-PTX. Specifically, we evaluated its ability to induce immunogenic cell death (ICD), activate dendritic cells (DCs) via the cGAS-STING signaling pathway, and influence CD8⁺ T cell recruitment and infiltration within the tumor microenvironment. Results: Treatment with nab-PTX induced ICD in TNBC cells was associated with enhanced activation of DCs through the cGAS-STING pathway. This activation was accompanied by improved antigen presentation and a significant increase in intratumoral CD8⁺ T cell infiltration. Collectively, these immune alterations suggest that nab-PTX contributes to a more immunologically active tumor microenvironment, characterized by heightened T cell mediated immune engagement. Conclusion: Our study indicate that, beyond its direct cytotoxic effects, nab-PTX may exert anti-tumor activity in TNBC through modulation of the tumor immune microenvironment. By inducing ICD and promoting DCs activation, nab-PTX appears to support CD8⁺ T cell recruitment, thereby potentially enhancing immune mediated tumor regression. This immunologically supportive role of nab-PTX highlights its potential value in strategies aimed at improving the efficacy of chemotherapy based or immunotherapy combined treatments in TNBC.
Keywords: Dendritic Cells, ICD, immune response against cancer, Nab-PTX, TNBC
Received: 10 Dec 2025; Accepted: 03 Feb 2026.
Copyright: © 2026 Luo, Jin, Zhang, Zeng, Shu Ling, Li, Xiong, Luo, Hu, Long and Zeng. This is an open-access article distributed under the terms of the Creative Commons Attribution License (CC BY). The use, distribution or reproduction in other forums is permitted, provided the original author(s) or licensor are credited and that the original publication in this journal is cited, in accordance with accepted academic practice. No use, distribution or reproduction is permitted which does not comply with these terms.
* Correspondence:
Jinhua Long
Zhu Zeng
Disclaimer: All claims expressed in this article are solely those of the authors and do not necessarily represent those of their affiliated organizations, or those of the publisher, the editors and the reviewers. Any product that may be evaluated in this article or claim that may be made by its manufacturer is not guaranteed or endorsed by the publisher.
