ORIGINAL RESEARCH article
Front. Immunol.
Sec. Parasite Immunology
TIGIT impairs NK cell antifibrotic activity through the IFNγ– IFI30 axis in schistosomiasis-induced liver fibrosis
Provisionally accepted- 1National Institute of Parasitic Diseases, Chinese Center for Disease Control and Prevention (Chinese Center for Tropical Diseases Research), Shanghai, China
- 2Hangzhou Medical College, Hangzhou, China
Select one of your emails
You have multiple emails registered with Frontiers:
Notify me on publication
Please enter your email address:
If you already have an account, please login
You don't have a Frontiers account ? You can register here
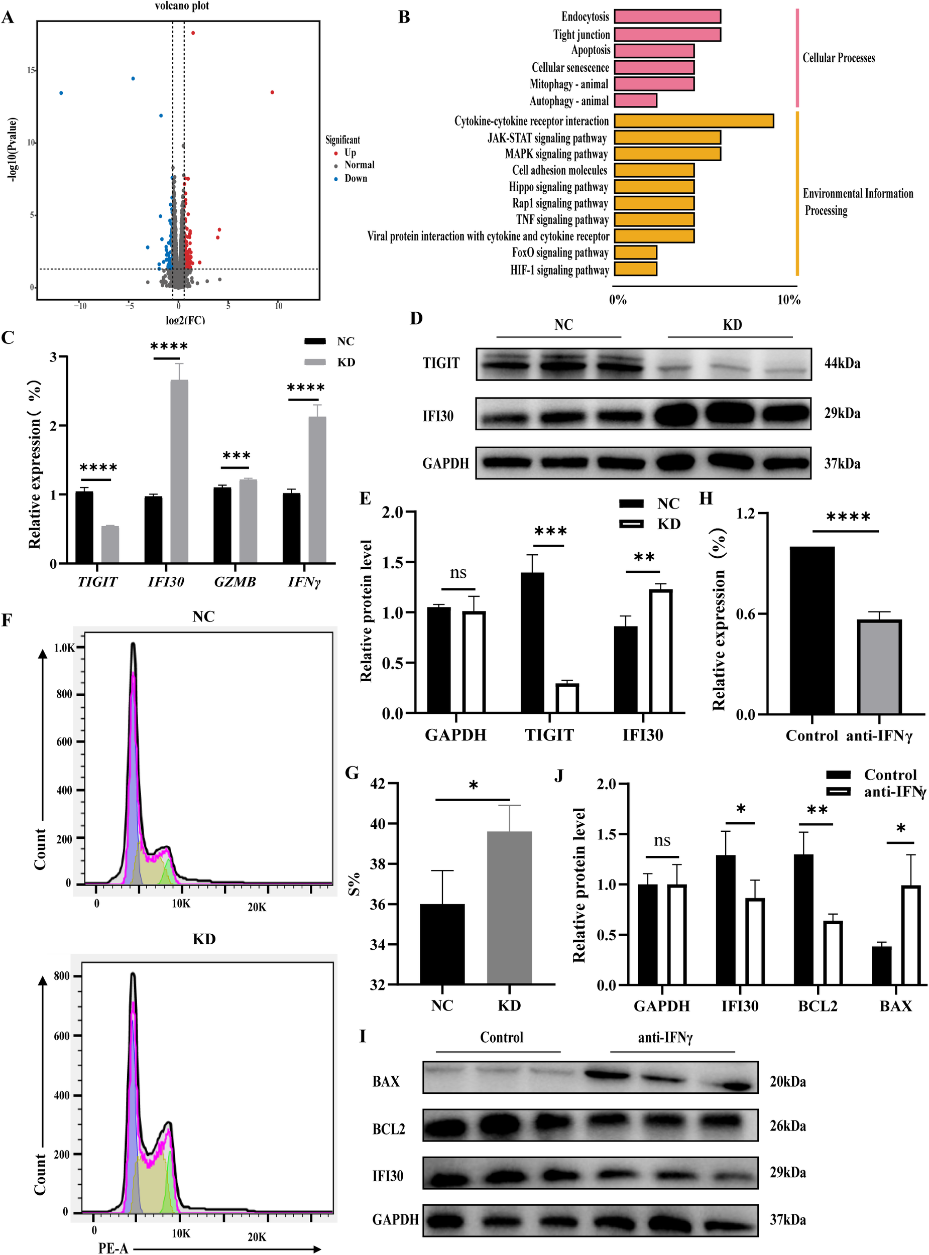
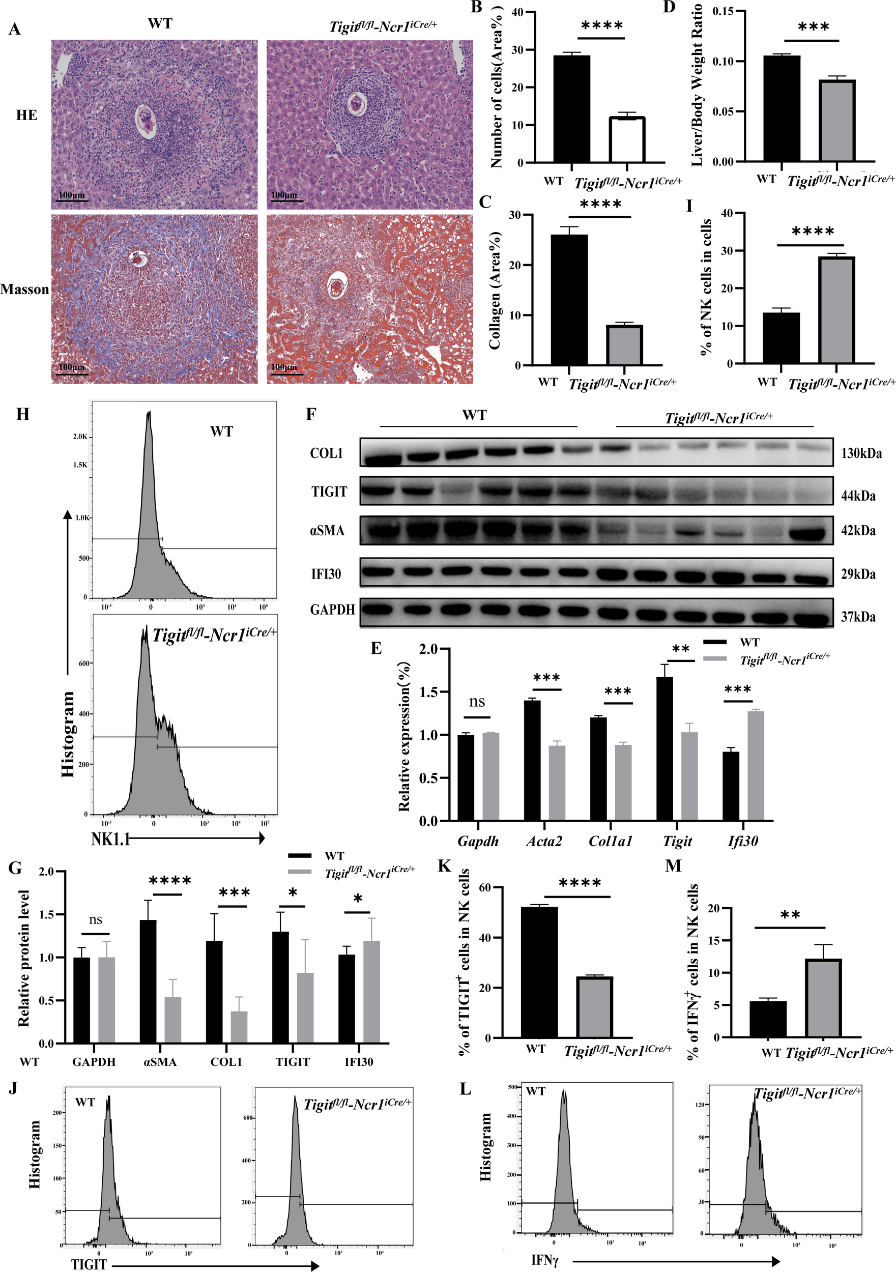
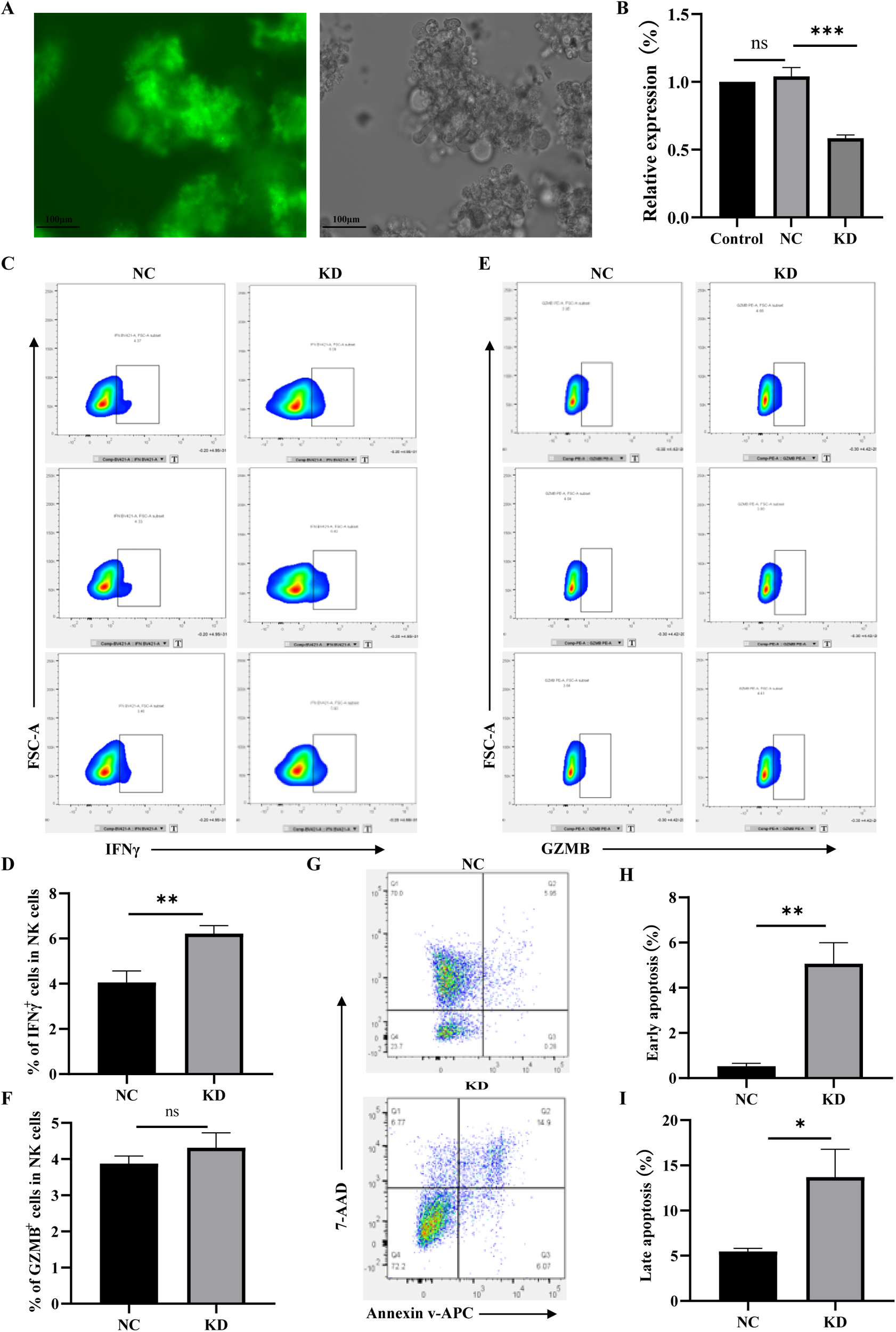
Background: Schistosomiasis-induced liver fibrosis is a major cause of morbidity and mortality, driven largely by dysregulated immune responses. Natural killer (NK) cells are critical antifibrotic effectors; however, their functions are often impaired during chronic infection. Methods: To investigate the mechanism underlying NK cell dysfunction, we established a murine model of Schistosoma japonicum infection and assessed NK cell phenotype, cytokine production, and fibrosis markers. A TIGIT-knockdown NK92 cell line and NK cell–specific Tigit-deficient mice were generated to examine the regulatory role of TIGIT. RNA sequencing and functional assays were used to identify downstream effectors. Results: TIGIT expression on hepatic NK cells increased progressively during infection and was accompanied by reduced secretion of interferon-γ and granzyme B, indicating functional exhaustion. TIGIT knockdown restored NK cell cytotoxicity against hepatic stellate cells and upregulated interferon-induced transmembrane protein IFI30, enhancing NK cell proliferation through an interferon-γ–dependent mechanism. In vivo, NK cell–specific TIGIT deletion alleviated hepatic inflammation, collagen deposition, and fibrosis marker expression in schistosomiasis-infected mice. Conclusion: These findings identify TIGIT as a key negative regulator of NK cell antifibrotic activity and reveal an immunoregulatory TIGIT–interferon-γ–IFI30 axis that drives NK cell dysfunction and promotes schistosomiasis-induced liver fibrosis. Targeting this pathway may provide a new immunotherapeutic strategy for fibrotic diseases associated with chronic infection.
Keywords: InterferonGamma Inducible Protein 30 (IFI30), Interferon-γ (IFN-γ), Natural killer (NK), Schistosomiasis, TIGIT
Received: 13 Dec 2025; Accepted: 30 Jan 2026.
Copyright: © 2026 Peng, Zhang, Zhang, zhou, Cui, Xu, Jiang, Yin, Hu, Shen, Lu and Cao. This is an open-access article distributed under the terms of the Creative Commons Attribution License (CC BY). The use, distribution or reproduction in other forums is permitted, provided the original author(s) or licensor are credited and that the original publication in this journal is cited, in accordance with accepted academic practice. No use, distribution or reproduction is permitted which does not comply with these terms.
* Correspondence:
Shaohong Lu
Jianping Cao
Disclaimer: All claims expressed in this article are solely those of the authors and do not necessarily represent those of their affiliated organizations, or those of the publisher, the editors and the reviewers. Any product that may be evaluated in this article or claim that may be made by its manufacturer is not guaranteed or endorsed by the publisher.
