ORIGINAL RESEARCH article
Front. Immunol.
Sec. Cancer Immunity and Immunotherapy
This article is part of the Research TopicThe Role of RNA Regulation in Cancer Pathogenesis and Therapeutic StrategiesView all 3 articles
CircNF1 Promotes Gastric Cancer Metastasis by Stabilizing HMGA2 mRNA through IGF2BP1 Interaction
Provisionally accepted- 1The Second Hospital of Shandong University, Jinan, China
- 2Tongji Hospital Affiliated to Tongji University, Shanghai, China
- 3The East Hospital Affiliated to Tongji University, Shanghai, China
- 4Xinjiang Medical University Affiliated Second Hospital, Urumqi, China
Select one of your emails
You have multiple emails registered with Frontiers:
Notify me on publication
Please enter your email address:
If you already have an account, please login
You don't have a Frontiers account ? You can register here
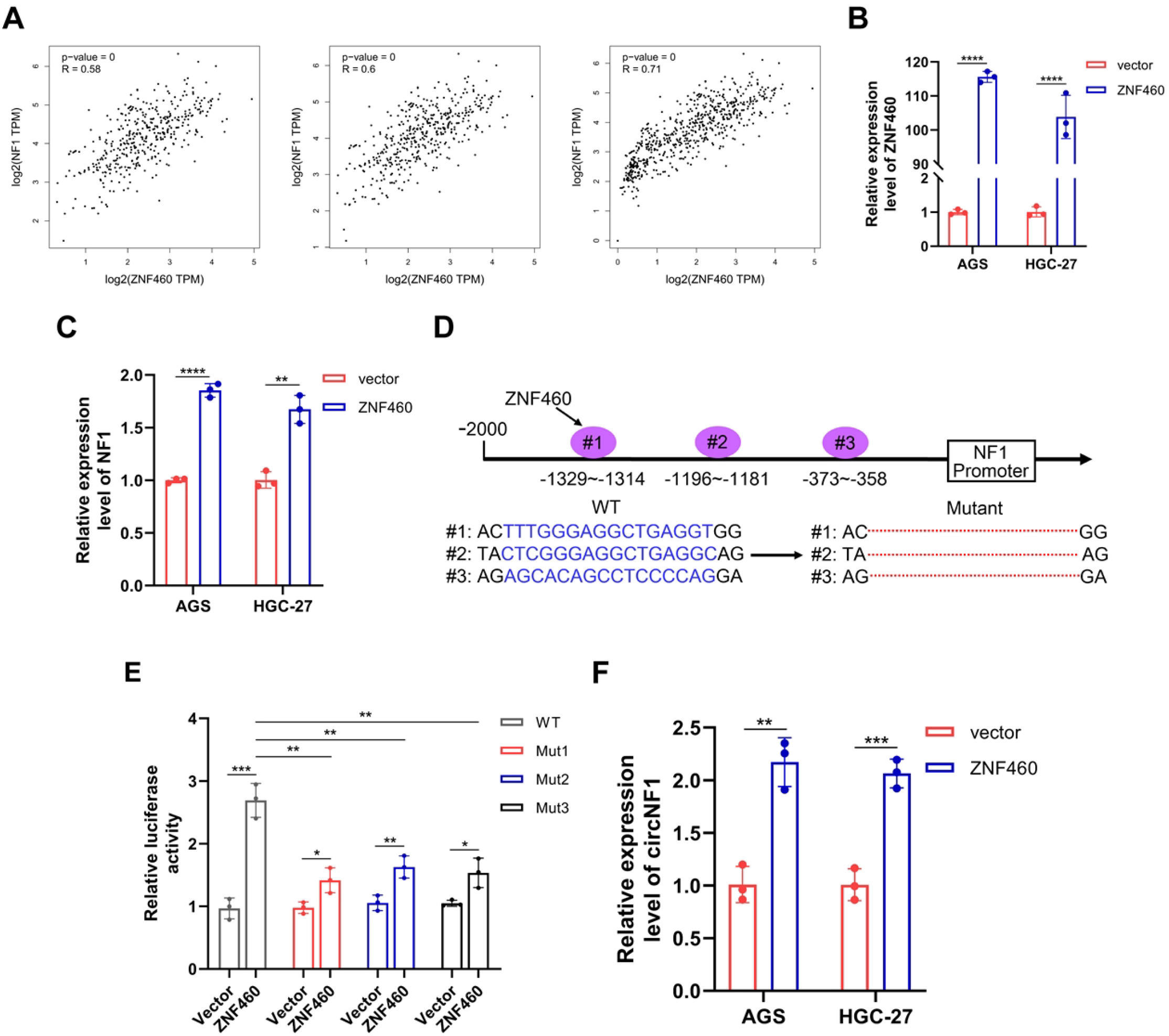
Gastric cancer (GC) is the fifth most common malignancy worldwide, with metastasis being the primary cause of mortality. Although circular RNAs (circRNAs) are implicated in GC pathogenesis, their specific roles in metastasis remain unclear. In this study, we investigated the function and mechanism of circNF1 in GC progression. CircNF1 expression was evaluated in GC tissues and adjacent normal samples using in situ hybridization, and its clinical relevance was analyzed via Cox regression. Functional assays, including transwell migration and metastatic mouse models, demonstrated that circNF1 overexpression enhanced GC cell motility and pulmonary metastases, while its knockdown suppressed these effects. Mechanistically, circNF1 interacted with IGF2BP1 to stabilize HMGA2 mRNA, thereby promoting metastatic progression. Additionally, ZNF460 was identified as a transcriptional activator of the NF1 host gene, upregulating circNF1 biogenesis. Our findings reveal that ZNF460-induced circNF1 drives GC metastasis by forming a scaffold with IGF2BP1 to stabilize HMGA2, highlighting circNF1 as a potential prognostic biomarker and therapeutic target for GC.
Keywords: circNF1, gastric cancer, HMGA2, IGF2BP1, metastasis, ZNF460
Received: 14 Dec 2025; Accepted: 02 Feb 2026.
Copyright: © 2026 Sun, Ge, Xia, Guo, Zhang, Wang and Wang. This is an open-access article distributed under the terms of the Creative Commons Attribution License (CC BY). The use, distribution or reproduction in other forums is permitted, provided the original author(s) or licensor are credited and that the original publication in this journal is cited, in accordance with accepted academic practice. No use, distribution or reproduction is permitted which does not comply with these terms.
* Correspondence:
Junjie Zhang
Zhirong Wang
Zhe Wang
Disclaimer: All claims expressed in this article are solely those of the authors and do not necessarily represent those of their affiliated organizations, or those of the publisher, the editors and the reviewers. Any product that may be evaluated in this article or claim that may be made by its manufacturer is not guaranteed or endorsed by the publisher.
