ORIGINAL RESEARCH article
Front. Immunol.
Sec. Inflammation
This article is part of the Research TopicImmunometabolism of Tissue Resident MacrophagesView all articles
Gomphus floccosus (Schw.) Sing. Extract Attenuates Alcoholic liver disease by Suppressing Macrophage Glycolysis and M1 Polarization
Provisionally accepted- Shuguang Hospital, Shanghai University of Traditional Chinese Medicine, Shanghai, China
Select one of your emails
You have multiple emails registered with Frontiers:
Notify me on publication
Please enter your email address:
If you already have an account, please login
You don't have a Frontiers account ? You can register here
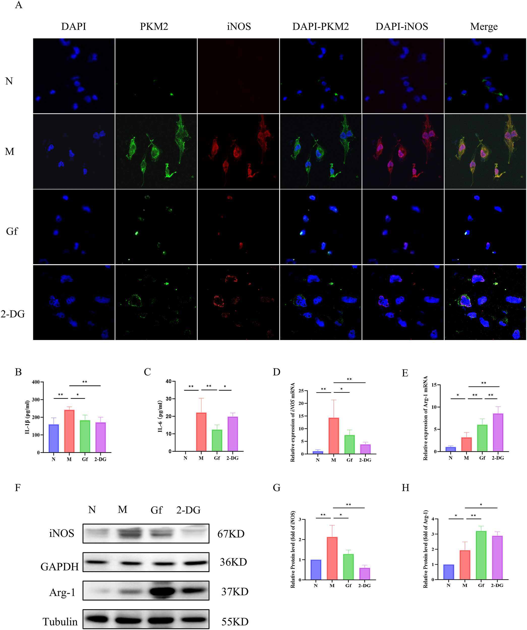
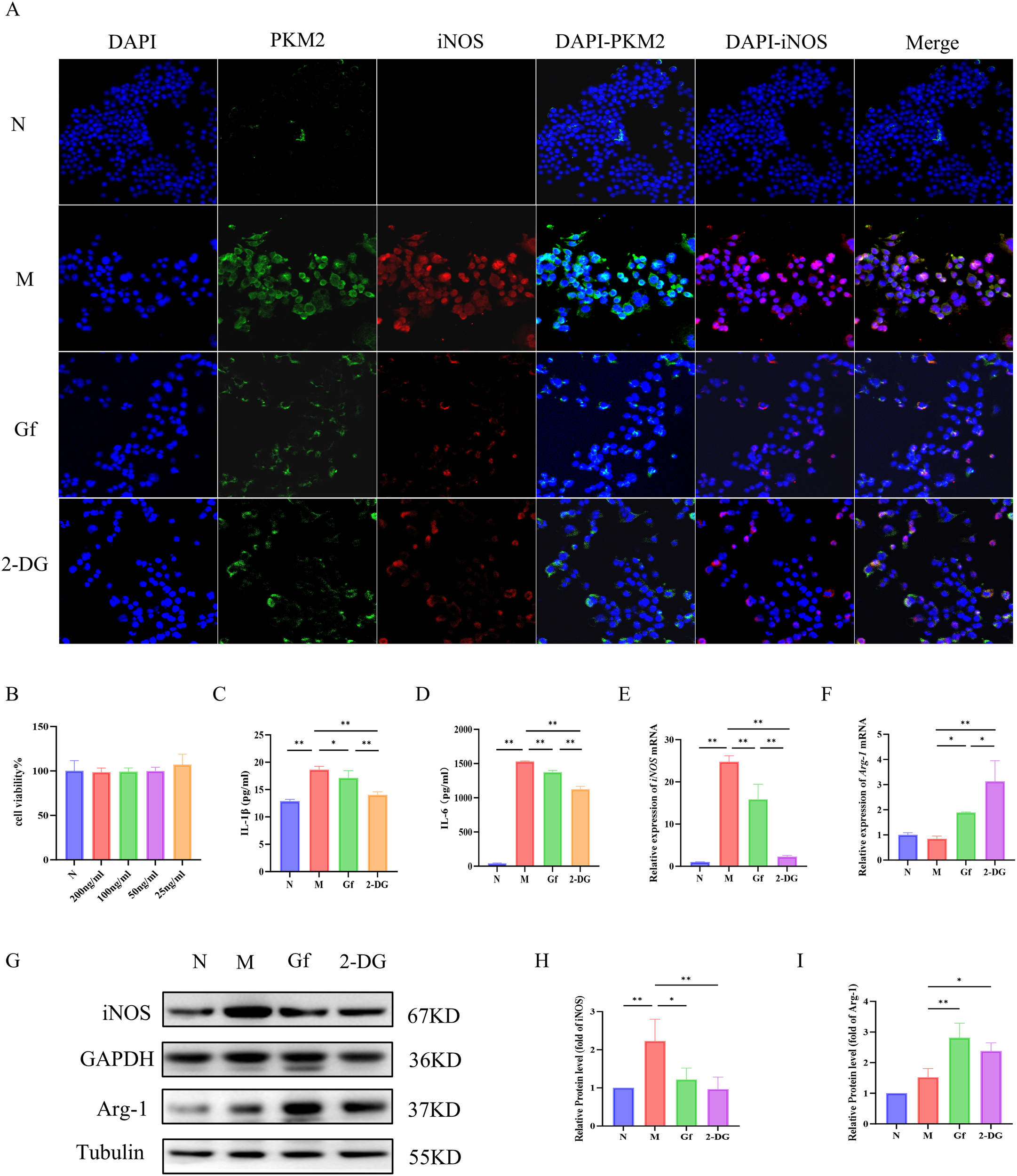
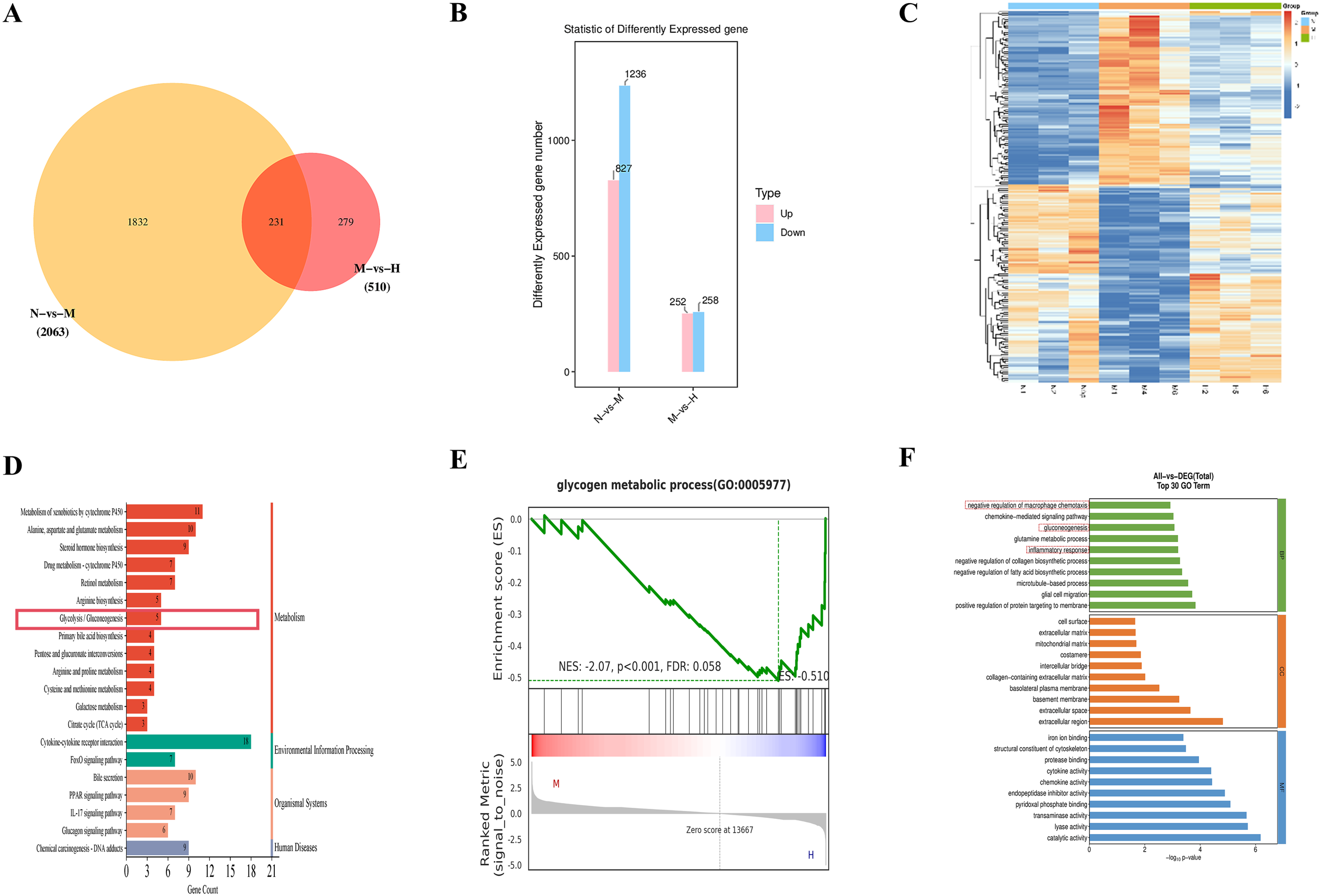
Background: Alcoholic liver disease (ALD) remains a leading cause of global mortality, yet the development of safe and effective multi-target therapies continues to be a significant challenge. Macrophage-mediated inflammation plays a pivotal role in the pathogenesis of ALD, with macrophage glycolysis reprogramming emerging as a critical immunometabolic checkpoint that drives disease progression. Gomphus floccosus (Schw.) Sing (Gf), a mushroom traditionally employed in southwestern China for the treatment of hepatobiliary disorders, holds therapeutic potential. However, its clinical application is limited by gastrointestinal side effects, and its active components and underlying mechanisms in ALD remain largely unexplored. This study aims to determine whether a standardized extract of Gf alleviates ALD by specifically modulating the macrophage glycolysis-M1 polarization axis. Methods: Ultra-high-performance liquid chromatography-mass spectrometry (UHPLC-MS) was utilized to characterize the chemical profile of the Gf extract. An in vivo ALD mouse model was established using the Lieber-DeCarli ethanol diet with two distinct administration routes. In vitro studies were conducted using lipopolysaccharide (LPS)/ethanol-stimulated macrophages (RAW264.7 and THP-1 cell lines). Comprehensive analyses, including transcriptomic sequencing, pathway enrichment studies, and validation through immunohistochemistry, immunofluorescence, qRT-PCR, Western blotting, and metabolic flux analysis, were performed to elucidate the underlying mechanisms. Results: Three major constituents were identified in the Gf extract. Treatment with Gf extract significantly mitigated ALD pathology, as evidenced by reductions in steatosis, oxidative stress, and inflammation. Transcriptomic analysis identified 231 differentially expressed genes, with significant enrichment in the glycolysis pathway. Mechanistically, the Gf extract suppressed key glycolytic enzymes, including GLUT1, GCK, HK2, PKM2, and LDHA, as well as lactate production in macrophages. This inhibition effectively reduced pro-inflammatory cytokine secretion, chemotaxis, and M1 polarization. Conclusion: The hepatoprotective effects of Gf extract against ALD are mediated through the suppression of macrophage glycolytic reprogramming and M1 polarization, providing an immunological basis for its traditional use in hepatobiliary disorders.
Keywords: Alcoholic liver disease (ALD), Gomphus floccosus (Schw.) Sing., Immunometabolism, M1 polarization, Macrophage Glycolysis, metabolic reprogramming
Received: 21 Dec 2025; Accepted: 27 Jan 2026.
Copyright: © 2026 RUAN, LI, LI, WANG, SHEN, Liu, Peng and Tao. This is an open-access article distributed under the terms of the Creative Commons Attribution License (CC BY). The use, distribution or reproduction in other forums is permitted, provided the original author(s) or licensor are credited and that the original publication in this journal is cited, in accordance with accepted academic practice. No use, distribution or reproduction is permitted which does not comply with these terms.
* Correspondence:
Yuan Peng
Yanyan Tao
Disclaimer: All claims expressed in this article are solely those of the authors and do not necessarily represent those of their affiliated organizations, or those of the publisher, the editors and the reviewers. Any product that may be evaluated in this article or claim that may be made by its manufacturer is not guaranteed or endorsed by the publisher.
