ORIGINAL RESEARCH article
Front. Immunol.
Sec. Cancer Immunity and Immunotherapy
This article is part of the Research TopicMulti-Omics Interrogation of Tumor-Associated Macrophages: Paving the Way for Next-Generation Cancer ImmunotherapiesView all 11 articles
A multi-dimensional omics framework identifies GPR35 as a driver of M2 macrophage activation and poor prognosis in colorectal cancer
Provisionally accepted- 1Fujian Medical University, Fuzhou, China
- 2Tongji University, Shanghai, China
- 3Fuzhou University, Fuzhou, China
Select one of your emails
You have multiple emails registered with Frontiers:
Notify me on publication
Please enter your email address:
If you already have an account, please login
You don't have a Frontiers account ? You can register here
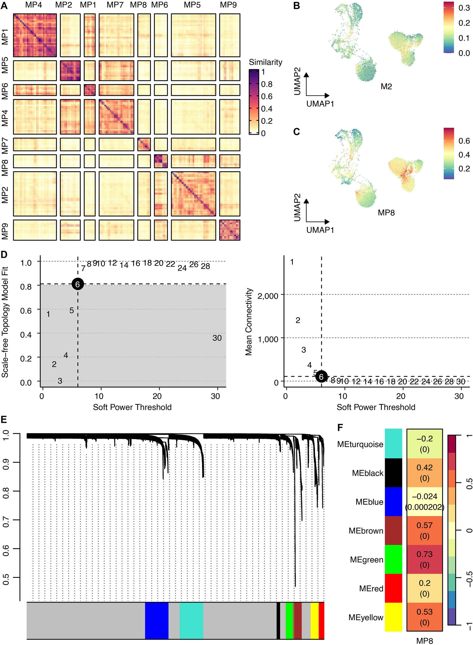
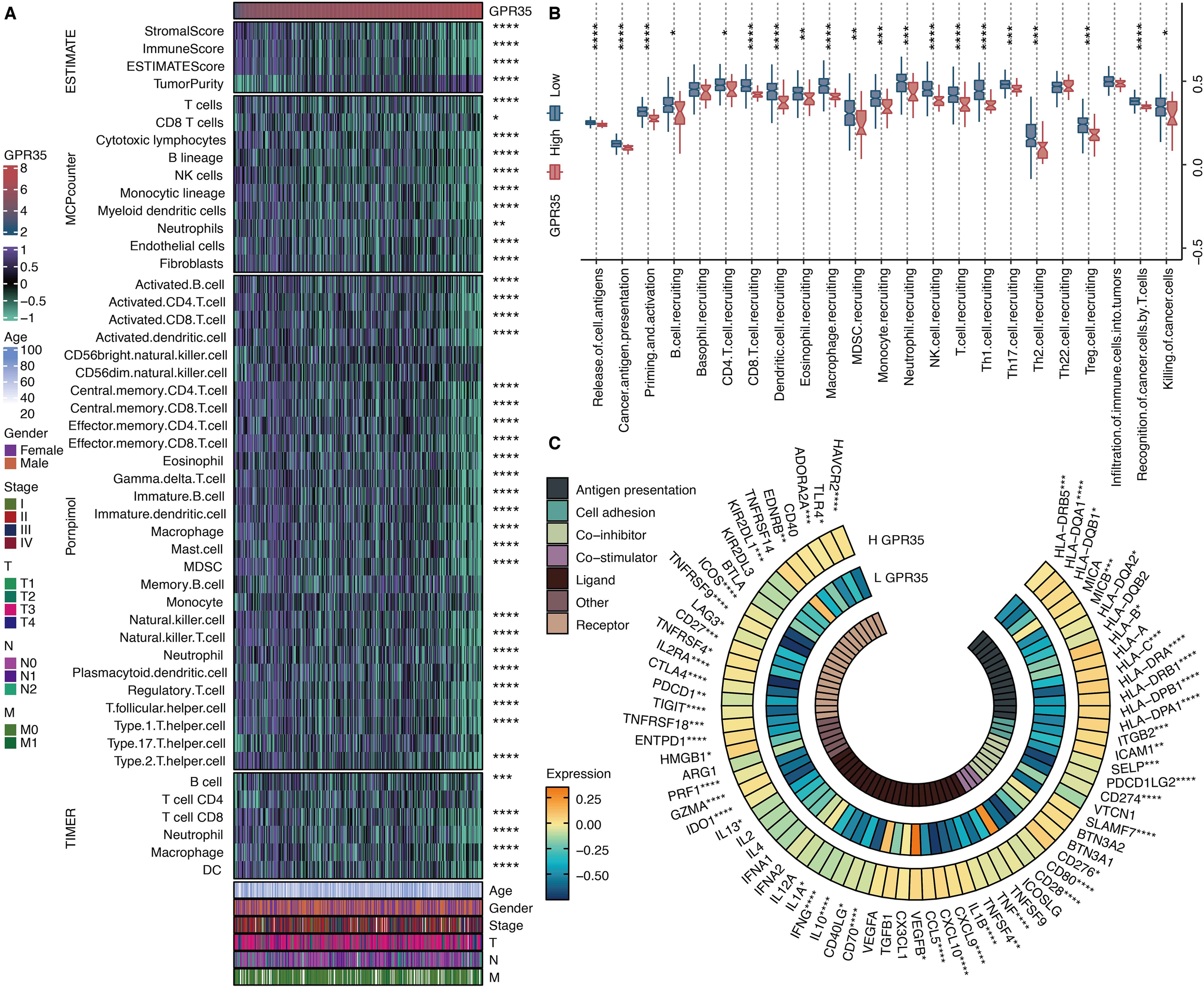
Colorectal cancer (CRC) remains a leading cause of global cancer mortality, with therapeutic outcomes heavily reliant on the tumor microenvironment (TME). While immunotherapy has revolutionized treatment for distinct subsets, the mechanisms driving immune evasion in the majority of patients remain elusive. In this study, we constructed a comprehensive single-cell atlas of the CRC TME by integrating multi-cohort scRNA-seq data. Through non-negative matrix factorization (NMF), we identified nine intratumoral heterogeneity meta-programs (MPs), among which MP8 was robustly linked to M2 macrophage activation. High-dimensional WGCNA further pinpointed GPR35 as a master regulator within the MP8-associated gene network. Clinical analysis across four independent cohorts validated GPR35 as a significant predictor of poor prognosis. Functionally, GPR35 knockdown in vitro markedly impaired CRC cell proliferation, migration, and invasion. Mechanistically, high GPR35 expression orchestrated an immune-excluded microenvironment characterized by diminished cytotoxic T cell and NK cell recruitment, yet paradoxically elevated immune checkpoint expression. Furthermore, GPR35 expression was negatively correlated with eight established immunotherapy response signatures and associated with aggressive mutational landscapes. Collectively, our findings identify GPR35 as a novel cancer cell-intrinsic driver of immune evasion and immunotherapy resistance, positioning it as a promising therapeutic target to sensitize "cold" CRC tumors to immune checkpoint blockade.
Keywords: GPR35, machine learning (ML), multi-omcis, NMF (nonnegative matrix factorization), Tumor microenveronment (TME)
Received: 08 Jan 2026; Accepted: 04 Feb 2026.
Copyright: © 2026 Guan, Zhu, Tian, Chen, Jiang, Huang, Shi and Lin. This is an open-access article distributed under the terms of the Creative Commons Attribution License (CC BY). The use, distribution or reproduction in other forums is permitted, provided the original author(s) or licensor are credited and that the original publication in this journal is cited, in accordance with accepted academic practice. No use, distribution or reproduction is permitted which does not comply with these terms.
* Correspondence:
Chenshen Huang
Yuanying Shi
Dajia Lin
Disclaimer: All claims expressed in this article are solely those of the authors and do not necessarily represent those of their affiliated organizations, or those of the publisher, the editors and the reviewers. Any product that may be evaluated in this article or claim that may be made by its manufacturer is not guaranteed or endorsed by the publisher.
