ORIGINAL RESEARCH article
Front. Mech. Eng.
Sec. Engine and Automotive Engineering
This article is part of the Research TopicDynamics and Control of New Energy VehiclesView all 7 articles
Vehicle Lateral Tracking Control Optimization Based on Fuzzy Preview Time and Ant Lion Algorithm
Provisionally accepted- 三峡大学, 湖北省, China
Select one of your emails
You have multiple emails registered with Frontiers:
Notify me on publication
Please enter your email address:
If you already have an account, please login
You don't have a Frontiers account ? You can register here
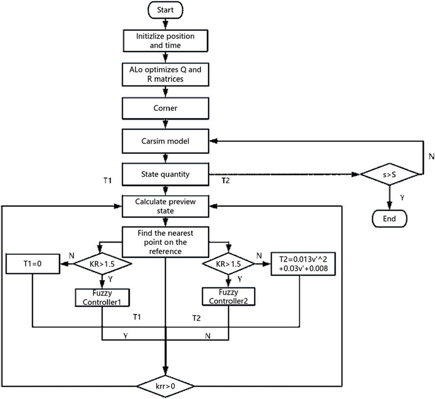
To enhance the path tracking performance of intelligent vehicles, this paper conducts optimization research on the classical Linear Quadratic Regulator (LQR) controller based on a 2-degrees-of-freedom(2-DOF) vehicle dynamics lateral tracking error model. Aiming at the insufficient adaptability of the LQR controller with fixed weight coefficients at varying vehicle speeds, the Ant Lion Optimizer (ALO) is introduced to dynamically adjust the matrix weight coefficients, and a preview feed-forward steering angle compensation strategy is integrated to improve the lateral path-tracking capability. Furthermore, to address the reduced steering stability of the feed-forward LQR controller caused by model linearization, an adaptive prediction mechanism based on fuzzy control is designed. This mechanism integrates parameters such as vehicle speed, path curvature, and its rate of change. By utilizing a dual-fuzzy controller, a hybrid control strategy that combines dynamic prediction time and fixed preview time is constructed. Simulation results based on MATLAB/Simulink and CarSim co-simulation show that the proposed lateral control method maintains system stability while ensuring tracking accuracy, and exhibits good robustness under different vehicle speed conditions.
Keywords: autonomous vehicles1, Feed-forward LQR2, Predictive Controller3, Ant LionAlgorithm4, Fuzzy control5
Received: 29 Sep 2025; Accepted: 03 Nov 2025.
Copyright: © 2025 Liang, Gong, Liang and Liu. This is an open-access article distributed under the terms of the Creative Commons Attribution License (CC BY). The use, distribution or reproduction in other forums is permitted, provided the original author(s) or licensor are credited and that the original publication in this journal is cited, in accordance with accepted academic practice. No use, distribution or reproduction is permitted which does not comply with these terms.
* Correspondence: Xiaoyu Gong, 39191267@qq.com
Disclaimer: All claims expressed in this article are solely those of the authors and do not necessarily represent those of their affiliated organizations, or those of the publisher, the editors and the reviewers. Any product that may be evaluated in this article or claim that may be made by its manufacturer is not guaranteed or endorsed by the publisher.
