ORIGINAL RESEARCH article
Front. Microbiol.
Sec. Antimicrobials, Resistance and Chemotherapy
This article is part of the Research TopicAdvancements in Diversity and Drug Resistance Mechanisms in Mycobacterial DiseasesView all 16 articles
Decoding Drug Tolerance: Insights into the Rv0274 Gene's Role in Isoniazid Tolerance
Provisionally accepted- 1Karolinska Institutet (KI), Solna, Sweden
- 2Second Affiliated Hospital of Anhui Medical University, Hefei, China
- 3Chongqing Medical and Pharmaceutical College, Chongqing, China
- 4The First Affiliated Hospital of Henan University, Kaifeng, China
- 5Anhui Chest Hospital, Hefei, China
Select one of your emails
You have multiple emails registered with Frontiers:
Notify me on publication
Please enter your email address:
If you already have an account, please login
You don't have a Frontiers account ? You can register here
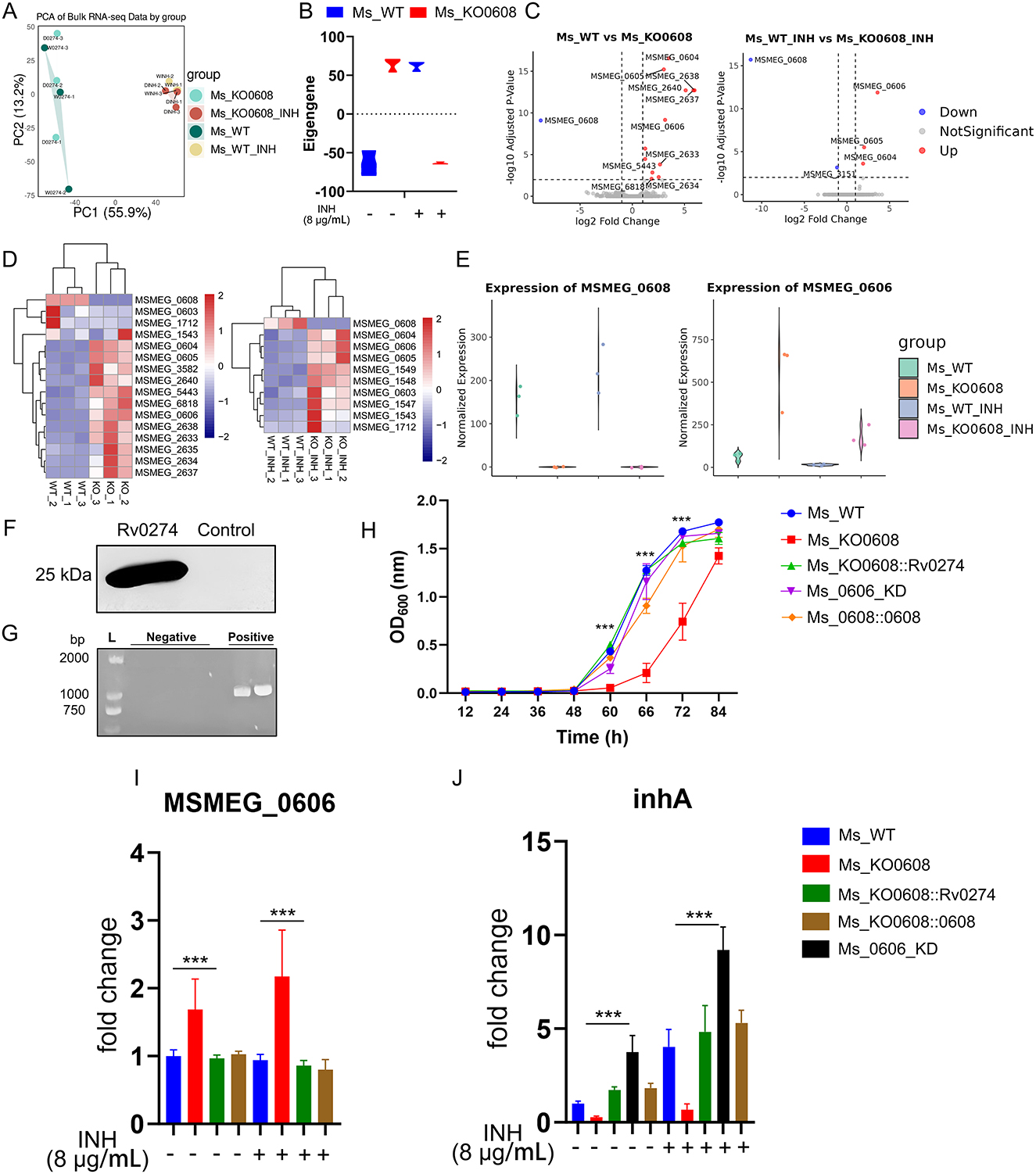
Isoniazid is a widely utilized pharmacological agent in the treatment of pulmonary tuberculosis, and the elucidation of its tolerance mechanisms is of significant academic interest. It is postulated that the Rv0274 gene in Mycobacterium tuberculosis, which is presumed to belong to the aldehyde dehydrogenase family, may contribute to the development of tolerance to isoniazid. In this study, we employed Mycobacterium smegmatis as a model organism to investigate this hypothesis. We conducted a knockout of its homologous gene, MSMEG_0608, and performed a series of experiments including drug susceptibility tests, growth curve analyses, biofilm formation assays, transcriptomics, and RT-qPCR. Additionally, we complemented Rv0274 and knocked down MSMEG_0606 to further substantiate our findings. The results unequivocally demonstrated that MSMEG_0608 is integral to isoniazid tolerance. Further analyses suggest that Rv0274 (MSMEG_0608) may exert a negative regulatory effect on the expression of genes associated with Rv0273c (MSMEG_0606), thereby influencing the expression of the inhA gene and contributing to isoniazid tolerance. This study offers preliminary insights into the mechanisms underlying INH tolerance in mycobacteria, providing a theoretical framework for future investigations into drug tolerance in Mycobacterium tuberculosis.
Keywords: Mycobacterium tuberculosis, Glyoxalase, Isoniazid, Rv0274, Drug Tolerance
Received: 02 Sep 2025; Accepted: 30 Oct 2025.
Copyright: © 2025 Gong, Li, Wang, Xiang, Li, Liu, Chu, Ye and Zhou. This is an open-access article distributed under the terms of the Creative Commons Attribution License (CC BY). The use, distribution or reproduction in other forums is permitted, provided the original author(s) or licensor are credited and that the original publication in this journal is cited, in accordance with accepted academic practice. No use, distribution or reproduction is permitted which does not comply with these terms.
* Correspondence: 
Zhen  Gong, zhen.gong@ki.se
Qiang  Zhou, zhouqiang1973@163.com
Disclaimer: All claims expressed in this article are solely those of the authors and do not necessarily represent those of their affiliated organizations, or those of the publisher, the editors and the reviewers. Any product that may be evaluated in this article or claim that may be made by its manufacturer is not guaranteed or endorsed by the publisher.
