ORIGINAL RESEARCH article
Front. Microbiol.
Sec. Food Microbiology
This article is part of the Research TopicThe Role of Biomolecules in Functional Fermented FoodsView all articles
Bacterial Community in Homemade Kimchi and Probiotic Characterization of Lactiplantibacillus plantarum HQ04
Provisionally accepted- 1Yibin University, Yibin, China
- 2Yibin Municipal Bureau of Agriculture and Rural Affairs, Yibin, China
Select one of your emails
You have multiple emails registered with Frontiers:
Notify me on publication
Please enter your email address:
If you already have an account, please login
You don't have a Frontiers account ? You can register here
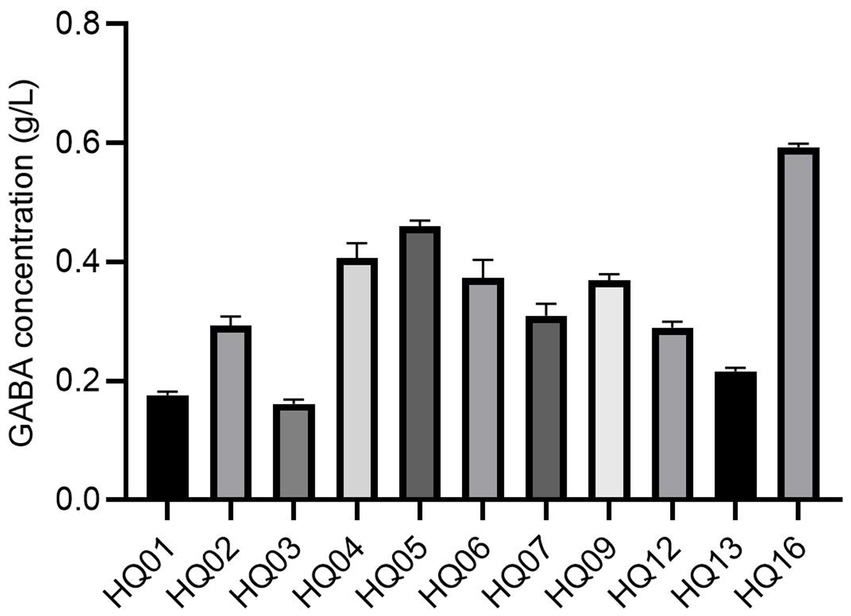
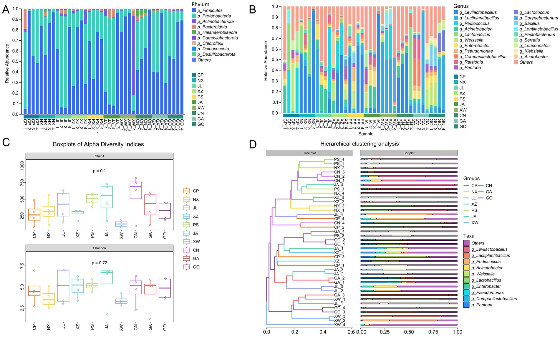
Homemade fermented kimchi is rich in microbial communities and is regarded as an important source of probiotics. This study presents the first comprehensive analysis of the bacterial community diversity in homemade fermented kimchi from Yibin City, China. Additionally, it investigates the probiotic potential of the isolated Lactiplantibacillus plantarum (L. plantarum) strains. High-throughput sequencing of 40 kimchi samples showed that Firmicutes (57.9%) and Proteobacteria (36.3%) were the dominant phyla, and Levilactobacillus (19.2%) and Lactiplantibacillus (12.2%) were the most abundant genera. Alpha-and beta-diversity analyses indicated that each kimchi sample comprised an independent microbial ecosystem. 11 L. plantarum strains were isolated, among which the strain HQ04 demonstrated superior probiotic properties, such as high tolerance to acid and bile salt, gamma-aminobutyric acid (GABA) production, strong auto-aggregation and co-aggregation abilities, and potent antibacterial activity. Whole genome sequencing identified five secondary metabolite gene clusters in the HQ04 genome. Additionally, a class II bacteriocin gene cluster encoding Bacteriocin IIc, Enterocin X chain beta, and Plantaricin E/F was identified. These findings highlight the rich microbial diversity of homemade kimchi from Yibin and suggest that the HQ04 strain is a potential probiotic candidate for controlling pathogenic bacteria.
Keywords: Homemade fermented kimchi, lactiplantibacillus plantarum, Probiotic properties, bacteriocin, Class II bacteriocin gene cluster
Received: 06 Sep 2025; Accepted: 10 Nov 2025.
Copyright: © 2025 Zhao, Chen, Zhang, Fan, Zhao, Zhou, Ouyang and Wang. This is an open-access article distributed under the terms of the Creative Commons Attribution License (CC BY). The use, distribution or reproduction in other forums is permitted, provided the original author(s) or licensor are credited and that the original publication in this journal is cited, in accordance with accepted academic practice. No use, distribution or reproduction is permitted which does not comply with these terms.
* Correspondence: Jie Wang, 1468352947@qq.com
Disclaimer: All claims expressed in this article are solely those of the authors and do not necessarily represent those of their affiliated organizations, or those of the publisher, the editors and the reviewers. Any product that may be evaluated in this article or claim that may be made by its manufacturer is not guaranteed or endorsed by the publisher.
