ORIGINAL RESEARCH article
Front. Microbiol.
Sec. Microbial Symbioses
Generalist vs specialist strategy shapes microbiomes in blood feeding parasite Polyplax serrata
Provisionally accepted- Faculty of Science, University of South Bohemia in České Budějovice, České Budějovice, Czechia
Select one of your emails
You have multiple emails registered with Frontiers:
Notify me on publication
Please enter your email address:
If you already have an account, please login
You don't have a Frontiers account ? You can register here
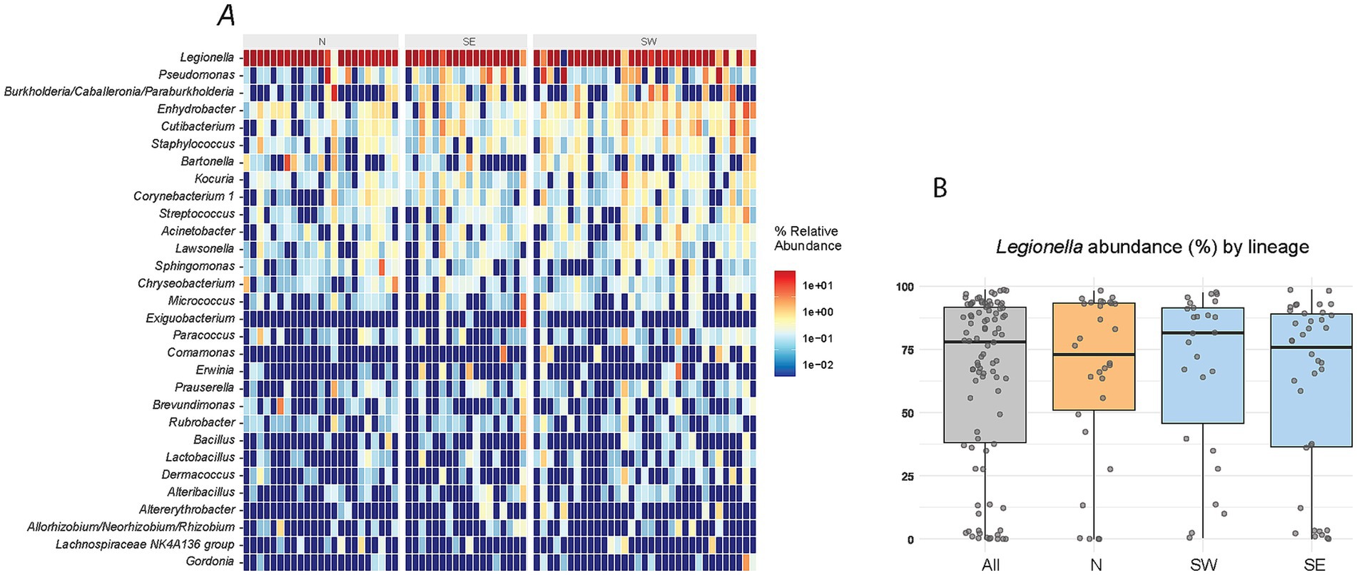
Insects live in association with bacterial communities, collectively referred to as the microbiome. Microbiome composition varies widely across insect taxa and is shaped by multiple factors, including host phylogeny, environmental conditions, geographic distribution, and nutritional ecology. One hypothesis is that microbiome composition may also reflect whether the host adopts a generalist or specialist ecological strategy. We tested this hypothesis using the sucking louse Polyplax serrata, which offers several advantages as a model system. First, as permanent ectoparasites, lice inhabit a relatively stable and simplified environment, thereby minimizing potential confounding variables. Second, within P. serrata, two closely related lineages have been identified: one restricted to a single rodent host (Apodemus flavicollis), and the other exploiting two hosts (A. flavicollis and A. sylvaticus). We analyzed and compared microbiome structure in these two lineages using 16S rRNA gene amplicon sequencing. While alpha diversity did not differ between the lineages, beta diversity differed significantly, particularly in pairwise dissimilarities among individual samples. These results suggest that in P. serrata, host specialization strategy influences microbiome diversity, with the "generalist" lineage harboring more heterogeneous communities. This finding extends previous observations on ecological divergence between the two lineages, showing that closely related cryptic species with highly similar genomes, living sympatrically in the same environment, can rapidly evolve distinct life strategies that, in turn, shape both their genetic structure and their microbiomes.
Keywords: microbiome, beta diversity, lice, Generalist and specialist, Insect symbionts
Received: 07 Oct 2025; Accepted: 27 Oct 2025.
Copyright: © 2025 Dedecius, Kolář, Martinů, Štefka, Nováková and Hypša. This is an open-access article distributed under the terms of the Creative Commons Attribution License (CC BY). The use, distribution or reproduction in other forums is permitted, provided the original author(s) or licensor are credited and that the original publication in this journal is cited, in accordance with accepted academic practice. No use, distribution or reproduction is permitted which does not comply with these terms.
* Correspondence: Václav Hypša, vacatko@prf.jcu.cz
Disclaimer: All claims expressed in this article are solely those of the authors and do not necessarily represent those of their affiliated organizations, or those of the publisher, the editors and the reviewers. Any product that may be evaluated in this article or claim that may be made by its manufacturer is not guaranteed or endorsed by the publisher.
